为积极响应2024年全国文化馆系统服务宣传周活动,营造浓厚艺术氛围,5月20日至26日期间,鄞州区文化馆集中开展开展“和美鄞州·阿拉有戏”文化馆服务宣传周活动,围绕“全民艺术普及”“文艺赋美”“市民美育”等重点工作,重点推出10项文化品牌、10个宣传视频、10位流量网红、10场具体活动,着力提升公共文化服务效能,提高公共文化场馆公众知晓度、参与度和美誉度。

推介10项品牌。宣传周期间,为适应新时代发展要求,集中向公众推出“和美鄞州·阿拉有戏”这个崭新的群众文化品牌,包含“鄞为美”市民美育课堂、“中午不打烊”午间艺校、“阿拉音乐聽”艺术鉴赏、“没有围墙的文化馆”沉浸式艺术体验、“周末有约”室内剧场、“1314”室外剧场、“星光闪耀”团队展演、“中央课堂”数字服务、“艺术长廊”群星展厅等9个系列内容,以新馆入驻为契机,营造全新的文化氛围。
推出10个视频。拍摄、编辑、发布以“文化馆人”“文化馆历史”“名家访谈”“馆办团队”“没有围墙的文化馆”“文化馆保洁的一天”等为主题的10篇短视频宣传片,形成系列剧,每天推出一期,集中造势。
引入10位网红。在宣传周期间,引进宁波当地知名的10位流量网红,以签约形式正式入驻文化馆,通过驻点工作和参与文化馆活动,宣传发布各类信息和短视频,发挥互联网溢出效应,用自身影响力和粉丝粘性营造正能量氛围,为文化馆展示自身形象推波助力,吸引更多主流人群。
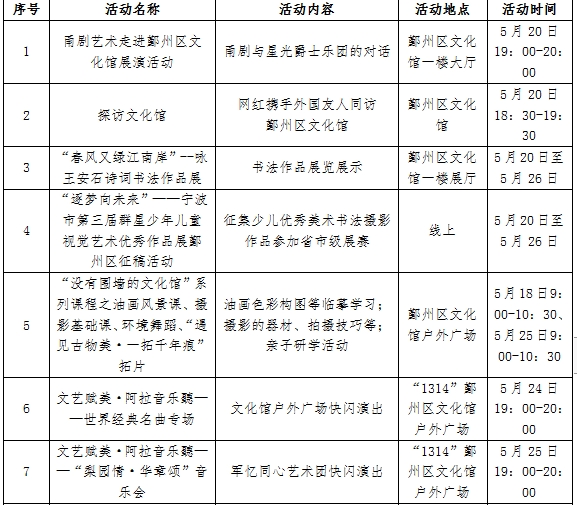
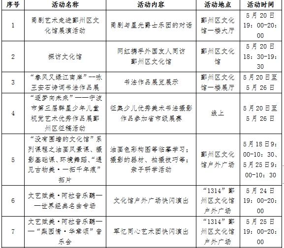
举办10场活动。20日启幕当天举办“谁说戏曲不时尚·守正创新看美育”甬剧艺术走进鄞州区文化馆展演活动。由宁波甬剧团网红流量演员苏醒为主要演员,对传统文化以现代演绎手法进行表达,并现场和外国友人进行宁波话互动。系列活动由“春风又绿江南岸”咏王安石诗词书法作品展、“没有围墙的文化馆”系列课程(油画、摄影、拓片)、“文艺赋美·阿拉音乐聽”(世界经典名曲专场和“梨园情·华章颂”音乐会)、“鄞为美”市民艺术课堂春季系列课程(吉他弹唱、HIPHOP基础、表演课、尤克里里弹唱、播音主持、JAZZ爵士舞、萨克斯演奏提高班、越剧普及课、K-POP韩舞)等组成。

附1:宣传周系列活动


来源:推广


评论