文|迈点
景区市场动态
1.政策盘点:“航空+旅游”优惠政策开启文旅产业发展新模式
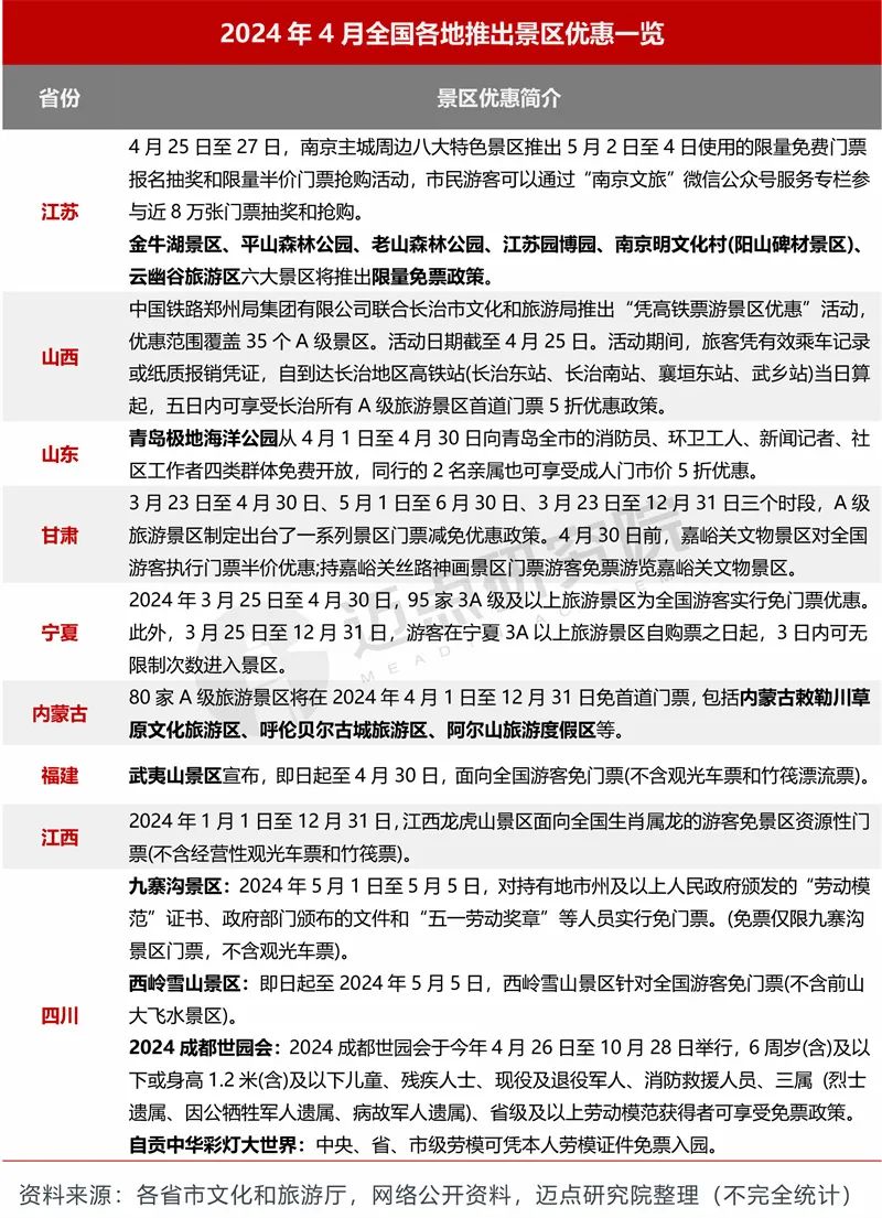
民航和文化旅游是天然的战略伙伴,随着人们对旅游和出行的需求不断增大,航旅融合市场潜力巨大。中国民航管理干部学院教授赵巍表示,据国内和国际不完全统计,旅游客流占民航客流总量的三成至四成。由此可知,“机+旅”融合未来可能将成为旅游创收的一大重要途径,目前广东深圳、海南等相关省市已开启了“机+旅”优惠政策,进一步开拓了客源引入渠道。此外,本月江苏、山西、山东、甘肃、宁夏、内蒙古、福建、江西、四川共计9省市推出了景区的门票减免政策,为景区产品引流提供了直接性政策支持。



2.运营概况:签约、开工类项目数额环比持续增长
据迈点研究院不完全统计,1~4月景区签约/开工/开业共计51起——签约17项,开工20项,开业14项。其中,4月综合占比最高,共计21项(签约8项、开工10项、开业3项),占41.18%。这表明,随着国家文旅政策的强力推动,各地景区项目的打造步伐迅速而有力,尤其是临近年中各项工作资金逐步到位,其打造数额也明显增加,如4月开工项目环比增长100%。



百强榜单
以下是迈点研究院独家发布“2024年4月5A级景区品牌传播力(MBI)100强榜单”。4月,故宫博物院、黄山市黄山风景区、北京八达岭-慕田峪长城旅游区、颐和园、西安市秦始皇兵马俑博物馆、泰安市泰山景区、甘肃天水麦积山景区、大同市云冈石窟、江西省鹰潭市龙虎山旅游景区、山西晋城皇城相府生态文化旅游区跻身榜单前十。
新晋榜单景区共计17家:苏州市同里古镇景区、长春市伪满皇宫博物院、南京市钟山风景名胜区-中山陵园风景区、四川省甘孜州海螺沟景区、湖北省十堰市武当山风景区、贵州省贵阳市花溪青岩古镇景区、安徽省安庆市天柱山风景区、晋中市介休绵山景区、安徽省黄山市皖南古村落—西递宏村、安顺市龙宫景区、辽宁省鞍山市千山景区、扬州市瘦西湖风景区、四川省阿坝藏族羌族自治州四姑娘山景区、重庆市南川金佛山、山西省临汾市云丘山景区、江苏省连云港市连岛景区、合肥市三河古镇景区。

经迈点研究院监测,4月所有5A级景区的品牌指数均值为238.54,环比增长5.51%;100强5A级景区MBI品牌指数均值为357.15,环比增长8.10%。从TOP100指数涨幅率来看,环比增长50%的景区共有10家,其中“苏州市同里古镇景区”为增长之最,环比增长90.06%。由此可知,本月随着五一节假日的到来,5A级景区品牌指数回升明显,个别景区对其重视程度极高。

景区分布与细分榜单
1.5A级景区品牌类型分布1)5A级景区类型分布
类型数据分析:1、旅游旺季品类发展趋于多元化,本月有80%的品类(综合吸引类、人文景观类、乡村田园类、自然景观类)品牌指数均有不同程度的增长,这主要与大部分景区的旅游旺季在5~10月份有密切关联。四月随着潜在客源量的不断增长,品牌宣推也将成为众多景区的一项重点关注工作;2、本月现代娱乐类景区品宣工作明显弱化,符合行业发展变化,因为影视城、游乐园、植物园等“近轻娱”类客源可能随着旅游旺季的到来被行业市场所分流。
品牌数量涨幅情况:乡村田园类(+1)、人文景观类(-1)。
品牌指数均值涨幅情况:综合吸引类(+13.96%)、人文景观类(+12.07%)、乡村田园类(+10.21%)、自然景观类(+6.19%)、现代娱乐类(-20.81%)。
根据细分类型品牌指数可见,前10分别为:森林型景区、文化演艺型景区、历史遗址型景区、综合吸引类景区、湖泊型景区、山水型景区、山岳型景区、纪念地型景区、沙漠型景区、湿地型景区。


2)5A级景区5个类型细分榜单

2.5A级景区品牌区域分布1)5A级景区7个区域分布
区域数据分析:1、华中、华南、西北三大区域景区品牌发展集中化突显,本月各区域重点聚焦景区分别为湖北省恩施州腾龙洞景区、广西壮族自治区贺州市黄姚古镇景区、西安市秦始皇兵马俑博物馆;2、西南区域景区泛化性发展明显,本月百强净增景区4家,且环比增长10%及以上的有12家,占比为63.16%。
品牌数量涨幅情况:西南(+4)、东北(+2)、华北(+2)、华东(+2)、华中(-2)、华南(-3)、西北(-5)。
品牌指数均值涨幅情况:华南(+18.43%)、西北(+18.16%)、东北(+10.91%)、华中(+7.16%)、华东(+5.92%)、华北(+4.99%)、西南(+4.39%)。
根据省份品牌指数可见,前10分别为:北京市、陕西省、西藏自治区、湖南省、山东省、山西省、河北省、云南省、甘肃省、广西壮族自治区。


2)5A级景区7个区域细分榜单

品牌指数分析
四维度指数分析:本月百强数据中,搜索指数和媒体指数环比增长较高,其中搜索指数中河北保定野三坡景区为增长率首位,环比上涨1040%。媒体指数中安徽省滁州市琅琊山景区为增长率首位,环比上涨1501.43%。这表明,目前5A级景区头部品牌角逐激烈的同时,中尾部景区也竞相崭露头角。
四维度指数数据:整体和TOP100搜索指数分别为1.01和2.95,百强环比增长17.06%;整体和TOP100媒体指数分别为57.26和155.15,百强环比增长19.52%;整体和TOP100点评指数分别为166.49和175.26,百强环比增长0.85%;整体和TOP100运营指数分别为13.78和23.79,百强环比下降2.02%。

榜单数据说明
“2024年4月5A级景区品牌传播力100强榜单”数据来源于迈点品牌指数MBI,根据4月迈点品牌指数MBI的339家景区数据汇总统计而成。具体说明如下:1.迈点品牌指数 MBI(景区品牌部分)说明
迈点品牌指数 MBI(景区乐园品牌部分)主要从搜索指数、点评指数、运营指数、媒体指数 4个维度分析品牌在互联网和移动互联网的传播力。这是迈点研究院自主开发的“迈点品牌指数监测系统” Meadin Brand Index Monitoring System(MBIMS)提供的一项免费数据分析服务。
计算公式:MBI=a*SI+b*CI+c*OI+d*MI
注:MBI,指某品牌的迈点品牌指数MBI数据;a、b、c、d,指系统中的加权系数;SI(search Index),指搜索指数;CI(Comment Index),指点评指数;OI(OperationIndex),指运营指数;MI(Media Index),指媒体指数。注意:企业或个人可参照品牌指数数据对品牌发展进行监测和预测,但迈点品牌指数 MBI不能与其品牌发展完全等同。
(1)搜索指数(SI):一段时期内,品牌关键词在主流搜索引擎中用户正面搜索频次的加权和,具体渠道包括百度指数、巨量算数、360趋势等。
(2)点评指数(CI):一段时期内,用户对于该品牌在各大OTA网站的点评累计情况,具体渠道包括携程、去哪儿、美团、大众点评、同程、飞猪、途牛、马蜂窝等。
(3)运营指数(OI):一段时期内,该品牌在互联网和移动互联网的用户运营情况,具体渠道包括抖音、快手、小红书、视频号等。
(4)媒体指数(MI):一段时期内,主流媒体、大众媒体、行业媒体和自媒体中与品牌关键词相关的正面新闻数量,具体渠道包括人民日报、新华社、央视网、腾讯、新浪、网易、搜狐、凤凰、迈点、中国旅游报、微信、微博等。2. 统计时间:2024年4月1日 – 4月30日3. 监测范围:国内5A级景区


评论