文|子弹财经 左星月
编辑|胡芳洁
5月24日,广东汇成真空科技股份有限公司(以下简称“汇成真空”)将开启新股申购,公司即将在深交所创业板上市。
此次IPO,汇成真空的承销保荐机构为东莞证券,公司预计募集资金2.35亿元,主要用于研发生产基地项目、真空镀膜研发中心项目、补充流动资金项目。
汇成真空资本市场冲击之路,可谓是一波三折。早在2021年12月,深交所创业板就已经受理汇成真空的上市申请,经过两次中止审查以及多轮问询后,汇成真空终于迎来首发注册申请获批准,并于5月16日发布首次公开发行股票并在创业板上市招股意向书。
公司本次公开发行新股数量2500万股,占发行后总股本的比例为25%。申购日期为5月24日。
上市发行公告显示,本次发行价格为12.20元/股,对应市盈率为16.31倍,低于中证指数有限公司2024年5月21日(T-3日)发布的行业最近一个月平均静态市盈率27.32倍。


图 / 汇成真空公告
值得一提的是,作为苹果的供应商之一,汇成真空尚难摆脱对苹果产业链的依赖。此外,汇成真空不仅曾经存在对赌协议引发股份补偿的情况,而且目前还有多起诉讼尚未了结。
01 兄弟姐妹四人携手,对赌协议曾失败
汇成真空成立于2006年,是一家以真空镀膜设备研发、生产、销售及其技术服务为主的真空应用解决方案供应商。
2006年7月28日,李秋霞和李龙发共同成立了汇成真空前身汇成有限,注册资本为30万元,其中李秋霞出资21万元,占注册资本的70%,李龙发出资9万元,占注册资本的30%。

图 / 汇成真空招股书
值得一提的是,汇成真空在创立之初就存在股权代持的“基因”。公司实际创始人为罗志明、李志荣、李志方,由于对外开展业务便利性的需要,三人一致决定由李秋霞、李龙发代为持有汇成有限股权并登记为公司股东。直到2012年8月,公司才将代持解除。
2019年7月,汇成有限整体变更为股份有限公司,整体变更前,汇成有限的注册资本为678.23万元,整体变更后,汇成真空的注册资本为7500万元。
截至招股书签署之日,汇成真空的实际控制人为李志荣、罗志明、李志方、李秋霞。李志荣、罗志明分别直接持有公司30.52%、20.46%的股份,李志方、李秋霞直接及间接持有公司13.63%、7.51%的股份,四人为同胞兄弟姐妹。

图 / 汇成真空招股书
为吸引外部投资,汇成真空及实际控制人申报上市前与部分股东曾签订对赌协议,约定中包含业绩承诺及补偿、股份回购、股东特殊权利条款等安排。
其中,公司2017年引入投资人鹏晨创智、朱雪松、西藏佳得加、夏侯早耀、深圳宁濛瑞,新增股东以50.52元/注册资本的价格认缴汇成有限新增的73.64万元注册资本,合计投资额3720万元。
各方约定汇成真空2017年、2018年净利润分别不低于3750万元、4100万元。

图 / 汇成真空问询函回复
2018年,公司又引入投资人南山架桥、鹏晨源拓、夏侯早耀、深圳宁濛瑞,约定新增股东以108.37元/注册资本的价格认缴汇成有限新增64.59万元注册资本,合计投资额7000万元。
各方约定公司2018年-2020年净利润分别不低于5000万元、6500万元、8000万元。

图 / 汇成真空问询函回复
此外,李志荣与马巍签署股权转让合同,李志荣以500万元的价格将其持有的汇成有限0.75%股权转让给马巍,转让价格为108.37元/注册资本。同样对公司2018年-2020年的经营业绩目标及业绩补偿责任做了约定。
然而,汇成真空并未达成约定业绩。
2017年和2018年,公司实现净利润2173.90万元、2321.53万元,与业绩承诺净利润相差1576.10万元、1778.47万元。

图 / 汇成真空问询函回复
此外,2018年-2020年,公司加上股份支付费用的净利润分别为4468.76万元、2765.16万元和4736.29万元,与业绩承诺净利润相差531.24万元、3734.84万元和3263.71万元。

图 / 汇成真空问询函回复
由于公司并没有实现对赌协议中的业绩约定,因此,汇成真空需要根据相关约定对投资人进行赔偿,合计现金补偿金额为5088.10万元。
鉴于现金补偿金额较大,实际控制人短期内筹措资金压力较大,后经股东协商,将上述现金补偿方案确定的补偿金额,换算成以实际控制人持有的发行人股份进行补偿,投资者获偿股份数量总计2543845股,获偿股份比例为3.38%。

图 / 汇成真空问询函回复
汇成真空过高估计了自己的盈利水平,不仅在业绩上没有达到预期,而且还进一步补偿了股份,实控人持股数量也进一步下降。
2021年8月17日,李志荣将其所持有汇成真空的121.44万股股份分别转让给夏侯早耀、朱雪松、西藏佳得加、鹏晨创智、南山架桥、鹏晨源拓和马巍;罗志明将其所持81.40万股分别转让给深圳宁濛瑞和南山架桥,李志方将其所持有51.55万股股份转让给南山架桥。

图 / 汇成真空招股书
可见,失败的对赌协议让汇成真空付出不少代价。
02 营收增速乏力,依赖苹果产业链
汇成真空的主要产品和服务为真空镀膜设备以及配套的工艺服务,应用于消费电子、其他消费品、工业品、科研院所等。
2017年,汇成真空成为富士康供应商,2018年发展成为捷普科技和苹果供应商。
目前,汇成真空主要客户包括富士康、比亚迪、苹果公司、捷普等国内外知名企业,随着上市流程的推进,即将成为又一家“果链”上市公司。
虽然背靠苹果等企业,公司营收增幅近年来却出现明显的下滑。
2021年-2024年一季度,公司的营业收入分别为5.34亿元、5.71亿元、5.22亿元和7170.39万元,同比增长率分别为36.13%、6.86%、-8.53%和1.22%,2021年-2023年,营业收入增长率处于连年下滑状态。

图 / Wind(单位:万元)
招股书显示,2020年-2023年上半年(以下简称“报告期”),公司前五名客户合计实现收入分别为1.96亿元、3.50亿元、3.45亿元和1.06亿元,占当期营业收入的比例分别为49.95%、65.56%、60.48%和42.34%,占比较高。

图 / 汇成真空招股书
「子弹财经」注意到,汇成真空的前五大客户中,捷普、富士康都属于苹果产业链公司。
报告期内,汇成真空对苹果公司、富士康、捷普、米亚在内的苹果产业链厂商的合计销售额分别为9968.70万元、2.87亿元、2.03亿元和3575.83万元,占主营业务收入的比例分别为25.41%、53.77%、35.64%和14.31%。

图 / 汇成真空招股书
同期,来自苹果产业链厂商的毛利占主营业务毛利额比例分别为36.74%、61.95%、49.74%和22.97%。
汇成真空来自苹果产业链厂商的销售收入和毛利占比较高,对苹果产业链公司存在一定依赖。

图 / 汇成真空招股书
作为目前全球消费电子行业的龙头企业之一,苹果品牌智能手机等产品出货量大,市场占有率高,故其对真空镀膜设备等的需求量较大。
然而,作为“果链”中的一环,汇成真空也存在一定风险。如未来公司无法在苹果产业链的设备制造商中持续保持优势,无法继续维持与苹果产业链的合作关系,则公司的经营业绩将受到较大影响。
除此以外,若未来市场竞争进一步加剧,苹果公司的产品市场需求出现下滑,则可能影响苹果系列产品的销量,进而影响汇成真空等上游设备供应商的市场需求,对公司经营业绩产生重大不利影响。
值得一提的是,5月7日,Counterpoint发布报告显示,2024年第一季度,全球智能手机市场同比增长6%,出货量达到2.969亿部。其中,三星取代苹果,成为全球智能手机出货量最多的厂商,市场份额达到20%。由于上一季度库存大量积压,苹果出货量同比下降13%。

图 / 新京报
苹果能否一直保持全球“龙头老大”地位不得而知,而面对出货量减少的情况,汇成真空能否降低“果链”依赖所带来的风险,还需公司在今后提高市场竞争力,不断拓展新客户。
03 专利纠纷尚未完结
「子弹财经」注意到,汇成真空诉讼“缠身”,且不少诉讼尚未了结。
招股书显示,汇成真空与光驰科技(上海)有限公司(以下简称“上海光驰”)合资设立子公司汇驰真空,后期双方因为经营问题产生纠纷。
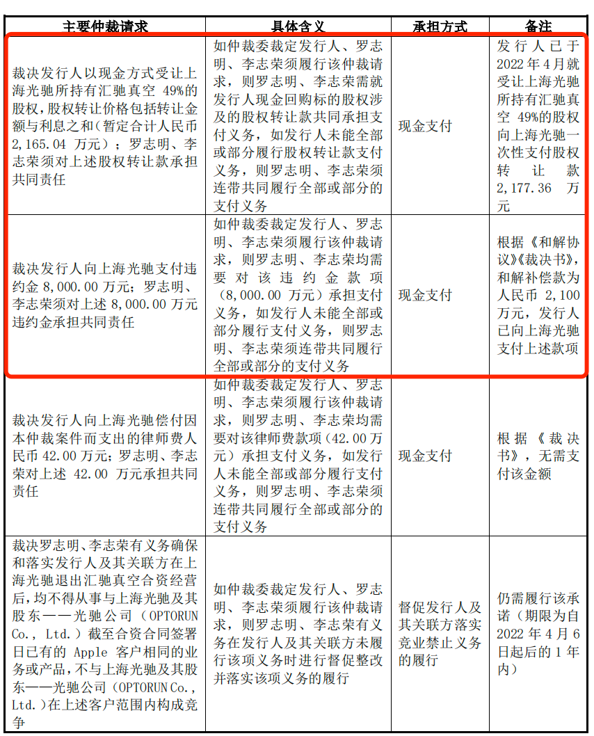
上海光驰认为汇成真空、实际控制人罗志明、李志荣违反了合资合同、收购协议的约定及触发股权收购条件,于2022年3月对汇成真空及罗志明、李志荣向中国国际经济贸易仲裁委员会提起仲裁。
2022年4月,汇成真空就受让上海光驰所持有汇驰真空49%的股权向上海光驰一次性支付股权转让款2177.36万元。
2022年9月5日,汇成真空、李志荣、罗志明与上海光驰就上述仲裁案件达成和解并签署《和解协议》,汇成真空向上海光驰转账2100万元,作为仲裁纠纷的和解补偿金。

图 / 汇成真空问询函回复
然而,汇成真空与上海光驰的矛盾并没有就此结束。
2023年6月30日,上海光驰再次向国家知识产权局提交申请文件,以缺乏新颖性、创造性为由,请求国家知识产权局宣告汇成真空所拥有的三项实用新型专利(ZL202022607247.3、ZL202022607248.8、ZL202022600965.8)无效。
截至招股说明书签署日,相关专利权无效宣告请求正在审查过程中。
虽然汇成真空在招股书中表示,如果上述专利被宣告无效,不会对公司的生产经营造成重大不利影响,不会对本次发行上市构成法律障碍。但是如若上海光驰在日后继续向汇成真空提起诉讼,公司仍将会面临不少麻烦。
此外,截至招股说明书签署日,汇成真空仍存在两起诉讼纠纷尚未完结。
2023年8月3日,赣州宝明向赣州经济技术开发区人民法院提起诉讼,主张汇成真空逾期交货以及交付的镀膜设备出现损坏,但一直未能维修至正常使用状态,从而导致设备至今无法正常生产,致使合同目的无法实现,请求法院判决解除合同,判令公司承担违约责任和赔偿损失总计约201万元,以及返还已支付的货款595万元。
截至招股书签署之日,赣州宝明已经提起上诉,案件正在审理当中。
另一起案件是繁枫于2023年10月向上海市金山区人民法院提起诉讼,主张汇成真空、常州市乐萌压力容器有限公司、太仓旋压五金制品有限公司共同构成了对其商业秘密的侵害行为。
截至招股说明书签署日,该纠纷案件尚未开庭审理,但汇成真空中国银行东莞分行账户的300万元资金被冻结。
未来汇成真空能否胜诉,还需进一步观察。上市后,汇成真空又能否采取措施降低相关诉讼风险,「子弹财经」将持续关注。



评论