作者:付政浩
自2015年3月1日各大网站集体停售彩票那天起,互联网售彩被禁的时间距今已将满两年。在这极其难熬的两年间,每隔一段时间就会有“互联网彩票即将解禁”的风声刮起,从2015年全国体彩会议领导谈互联网彩票试点的只言片语到体彩、福彩中心的招标广告,很多涉及到体彩和福彩的信息都会被过度解读,但每次都让人空欢喜一场。
近日,财政部、民政部、国家体育总局联合发布加急文件《关于对擅自利用互联网销售彩票问题整改落实情况进行督查有关事宜的通知》(以下简称《通知》),将成立六个督察组,深入全国25个省市对互联网售彩整改落实情况进行督查,要求将督查情况在3月30日前上报财政部。鉴于财政部等八部委此前是在2015年4月3日正式发布的《未经批准不得擅自销售互联网彩票》通知,如今在禁令将满两年之际,三部委又紧急组建督察组督查整改情况。所以,这再次被视为互联网售彩解禁的先兆。
▼三部委发文并组建督察组督查互联网售彩违规整改情况

不过,据体育大生意记者采访获悉,互联网售彩开闸仍无明显时间表,至少在今年四月开闸的可能性几乎为零。诚然,从长期来看,互联网售彩是大势所趋,财政部正会同有关部委探讨实行牌照制的可行性,未来拟选定符合资质的互联网公司来分批授予售彩牌照。但目前来看,这种情况很可能要到2018年才出现,即使出现重大转机,恐怕也要等到2017年下半年。
从某种意义上而言,在互联网售彩迟迟难以解禁这一问题上,体彩疑遭福彩拖累。众所周知,2014年国家针对彩票进行审计的重点领域就是福彩,而在2015年6月公布的审计报告中,果不其然,福彩方面涉及到资金虚报、套取、挤占、挪用等问题的总金额达到近170亿元,据悉,这也是导致民政部原部长李立国、原副部长窦玉沛被问责的其中一个关键原因。而在福彩审计过程中,互联网售彩暴露出了难以监管、部分网站“吃票”、私彩横行、给网站返点过高等问题,这也导致国家迟迟不愿对互联网售彩解禁。而就知情人透露,在互联网售彩试点工作筹备方面,体彩已经完成了初期准备工作,但福彩却仍迟迟没有结果。所以,在互联网售彩解禁方面,说体彩被福彩拖累并不为过。
互联网售彩被禁因无法监管 是技术问题更是政治考虑
近年来,互联网售彩的价值不仅仅体现在助推中国彩票销售额度激增,也体现在各大资本方对互联网彩票概念的热捧。2016年,在互联网售彩解禁遥遥无期的情况下,先有乐视体育1000万美金领投章鱼彩票的B轮融资,后有阿里巴巴斥资20亿人民币控股亚博科技。此外,腾讯、新浪等各大门户网站同样一直在为互联网售彩解禁而赔钱养着彩票员工……互联网售彩这块蛋糕的诱惑力到底有多大?为什么在互联网售彩被禁止将近两年、解禁遥遥无期的情况下,仍然有不少资本在押宝互联网售彩概念?或许,这一切都要从彩票现行的利益分配模式和发行机制来说起。
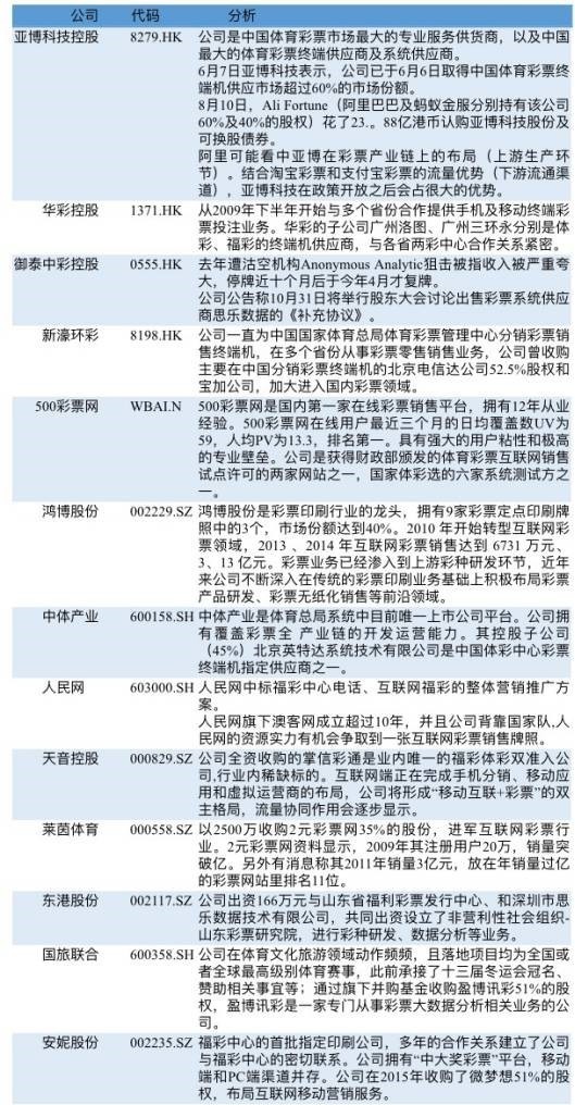
▼部分体彩概念股

众所周知,中国的彩票目前主要分为体育彩票和福利彩票这两种。国务院将彩票监管权力授予财政部,而国家体育总局和民政部则负责来管理体彩和福彩的发行工作。具体而言,体育总局下设彩票管理中心来负责体彩的全国发行和组织销售工作,民政部则设福彩中心来负责福彩的全国发行和组织销售工作,而在各省市,则由当地体育局、民政部门来组建各自的体彩和福彩销售机构,各省市的财政部门则负责予以监管。
因为彩票集资能力突出,为了避免堕入赌博的误区,所以发行方总是尽可能突出其公益性。纵观全世界,彩票收入基本都分为奖金返还、公益金和发行成本费用这三大类。在中国现行的体彩收入分配模式中,奖金返还占50%,公益金不得低于35%,发行费不得高于15%,而在未来,发行费占比必定会持续下降,而公益金占比则会进一步提升。按照国务院规定,彩票公益金在中央和地方之间按50:50的比例分配,专项用于社会福利、体育等社会公益事业,专款专用,结余结转下年继续使用。地方留成彩票公益金,由省级财政部门商民政、体育等有关部门研究确定分配原则。中央集中彩票公益金在全国社会保障基金、中央专项彩票公益金、民政部和体育总局之间分别按60%、30%、5%和5%的比例分配。
▼体彩和福彩集资能力惊人,但必须凸显其公益性

以互联网售彩尚未被禁止的2014年为例,当年度彩票总收入为38237805万元。其中,福彩20596816万元,体彩17640989万元。在具体分配时,2014年中央财政当年收缴入库彩票公益金为5118453万元,加上2013年度结转收入614379万元,共5732832万元。所以,2014年中央财政安排彩票公益金支出5018354万元。其中,分配给全国社会保障基金理事会2698091万元,用于补充全国社会保障基金。分配给中央专项彩票公益金1870479万元,用于国务院批准的社会公益事业项目。分配给民政部224892万元,用于资助为老年人、残疾人、孤儿、有特殊困难等人群服务的社会福利设施建设。分配给国家体育总局224892万元,用于支持群众体育和竞技体育发展项目。
至于占比15%的彩票发行费,主要是彩票发行机构按照销售额提取一定比例的成本费用。而在很长一段时间内,彩票的销售渠道主要是彩票实体网点、电话售彩和网络售彩这三种。电话售彩在上世纪90年代风行一时,网络售彩则起步于2001年,并在2007年形成规模,自此,网络售彩额每年的增幅几乎都在20%以上,在2015年被禁止前,网络售彩已经可以占到总售彩额的22%,约合850亿,能量不可谓不惊人。据了解,网络售彩的网站普遍可以提取至少7%的发行费。鉴于网络售彩既没有实体店的店铺租金、终端机的打印费等费用,又无需承担相应的宣传费用,所以网络售彩的利润十分惊人。
▼互联网售票开禁仍无具体时间表

不过,网络售彩也引起了极大的争议。因为网络售彩并非财政部核准的售彩模式,系彩票销售机构与互联网公司自行结合的自选动作,属于灰色地带,而且互联网实行的是无纸售彩,国家彩票系统对其很难监管。在这种情况下,一些胆大妄为的网络售彩公司会使用“吃票”模式牟取暴利。
所谓“吃票”,即由于互联网实行无纸售彩,而大多数彩票往往无法中奖,所以网络公司在收到彩民购彩费用后不向国家彩票系统购买,直接把这笔钱中饱私囊。即使一旦用户中了小奖,网站自行支付即可。而万一彩民中了巨额大奖,网站则会通过系统制造购彩不成功等假象,甚至极端情况会修改域名或者干脆关停网站,涉事人员则携款外逃,对中国彩票的形象造成极其严重的伤害。而有些网站在代理国家彩票之余,还非法发行私彩和代理外国地下彩票,严重影响社会秩序,导致国家资金外流。但受限于目前的彩票发行体系,无论是民政部还是体育总局都很难对网络售彩施行全面监管。
除了网站售彩的金额不可监管外,一些彩票发行机构和网站合作时故意把给网站的发行费返点订价过高,个别网站的返点达到了15%,这也导致贪腐现象的出现。此外,网络售彩的极速扩张严重影响了实体彩票网点的收入,而如你所知,实体彩票网点对于民众就业、维护社会稳定有着重要意义,而网络售彩很难实现大规模就业。所以,在现行的模式下,网络售彩的极速扩张等于变相破坏社会就业率,显然,任何威胁到社会稳定的局面都是政府所不乐于看到的。
▼2015年3月1日,互联网售彩被全面叫停

正是因为网络售彩隐藏的问题较多,所以财政部从2007年就先后多次发文限制网络售彩,而国家审计部门也适时介入调查腐败问题。最终在2015年1月,财政部挥出了网络禁售的大棒。先是与体育总局、民政部一起发出《关于开展擅自利用互联网销售彩票行为自查自纠工作有关问题的通知》,随又在2015年4月3日联合公安部等八部委发出《未经批准不得擅自销售互联网彩票的通知》。此后又在2016年陆续出台了《关于查处擅自利用互联网销售彩票有关情况的通报》、《关于做好查处擅自利用互联网销售彩票工作有关问题的通知》,网络禁彩令一次比一次严格。尽管如此,因为网络售彩利润惊人,还是有一些彩票机构私自和一些网站合作,推出O2O售彩模式,即在网上付钱,在线下实体店打票的模式,但这仍被界定为变相违规行为。此番,财政部、民政部和体育总局联合出台《关于对擅自利用互联网销售彩票问题整改落实情况进行督查有关事宜的通知》并组建六个督察组,正是为了进一步严打网络售彩的变相违规行为。
诚然,网络售彩的监管看似是个技术问题,实则是个反腐和反洗钱的政治问题。当然,纵观全球,彩票发售向来都是一个丑闻多发的地带,最好的根治办法不是动辄让财政部牵头联合八部委发文,而是推动更高层面的彩票立法。但就目前来看,鉴于中国处于社会大转型阶段,彩票因为牵涉利益过多,并且很多环节都涉及到国家垄断利益,所以国家短期内不可能立法,只能继续一味由财政部隔三差五发布各种暂行办法和通知,权且“头疼医头、脚疼医脚”罢了。
▼民政部前部长李立国(右)和前副部长窦玉沛(左)被问责

总之,就目前来看,网络售彩短期内仍无任何重启的时间表,这必须由高层反复衡量利弊方可稳步推进,但互联网售彩解禁注定是个大方向。据体育大生意了解,网络售彩解禁有望在2018年方才会真正实现。目前体彩方面问题不大,主要问题在民政部和福彩方面。而未来一旦财政部会同体育总局、民政部完成互联网售彩的实验工作,只要实验效果达到预期,下一步就是分批发放网络售彩牌照。当然,只有那些实力突出、专业性强、便于监管的网站才有望获得售彩牌照,并且发行费的返点会低于实体网点的返点。
体彩种类偏少但竞猜型潜力巨大 中超彩票或2019年开售
对于全体中国彩民而言,大家眼下最渴望的就是让互联网售彩解禁,而对于中国体彩彩民而言,最渴望的就是体彩能够推出更多的彩票种类,让彩民在购彩时享受到更多的参与感和趣味性。比如,从新世纪初,就一直有专家呼吁,扩大体彩的种类,特别是在竞猜型体彩中,要将中国本土的体育赛事纳入到竞猜范围。
▼足彩目前主要是针对欧洲足球联赛进行竞猜

如你所知,中国体彩的销售金额和福彩相比总是差一大截,这其中既有历史原因,也有自身的管理短板问题。体彩在新中国最早出现在1984年的福建,当时福建省为建造福建省体育中心而发行名为“福建省体育中心建设纪念奖券”的集资券,这被视为中国体彩的前身,随后被沿海各省广泛效仿。直到1994年,我国体育彩票才进入了统一发行、销售和管理的规范化时期。相比而言,福彩早在1987年就已经形成了规范化模式,所以更早深入人心,销售额度自然要胜过体彩。而在具体彩种方面,体彩分为即开型、传统型、乐透型、数字型以及竞猜型(也称透透型体育彩票)。然而,在这五种类型中,除了竞猜型是体育彩票所特有的外,其它类型的彩票在我国的福利彩票中也同样存在。所以,体彩在很长一段时间内都和福彩没什么两样,只是顶着一个体彩的名头罢了,自然难以唤起彩民们的高度热情。
2001年,中国终于为体彩引入了竞猜型彩票,而当时只有一个类型,那就是足彩。当时被选中的竞猜对象是意甲,最初采用了“8场竞猜胜负游戏”的模式,即同时选取8场比赛来猜胜负结果。2004年,体彩又引入了篮彩,NBA是唯一的篮彩竞猜联赛。近年来,足彩的竞猜联赛越来越多,但仍以欧洲足球联赛和世界杯为主。
整体而言,这些年体彩的具体彩种太少。而竞猜型体彩虽然已经取代双色球成为中国体彩第一大吸金利器,年销售额可达到650亿,但其潜力还远远没有开发出来。毕竟,目前竞猜型彩票中缺乏中国本土比赛,其中最能调动人们想象力的就是中超。据专家预测,如果中超纳入到竞猜型体彩中来,单单竞猜型体彩的年销售额就能轻松突破千亿大关。
发行中超彩票的提议早已有之。毕竟,这既然提高彩民对足球联赛的热情和关注度,又能进一步整合资金发展中国足球,可谓一举多得。所以,早在2000年,财政部就曾召集中国体育局有关部门及七个省市体彩管理中心主任,召开“中国足球彩票上市论证会”。随后在2001年,时任体育总局局长的袁伟民曾踌躇满志地豪言,“足球彩票要一炮打响。”但最终事与愿违,当时甲A足球联赛开始曝光一连串“假球黑哨”,就此首次中国足球彩票概念泡汤。而随后在2003年,澳门一家公司却为末代甲A开盘设赌,吸金效果非常不错,这让国家体育总局很受刺激,但受限于中超当时的竞赛环境,确实不足以发售中超彩票。
▼中国足彩的竞猜对象中却没有中国自己的足球联赛

在偃旗息鼓几年后,2009年,体彩中心在国家体育总局的授意下开始尝试对本土足球进行开盘,于是体彩中心在4月与11月分别推出了中超球队亚冠竞猜以及中国国家队对黎巴嫩的亚洲杯预选赛竞猜。2010年,又有5场中超比赛进入国内单场足球彩票竞猜。不过,此后中超掀起打假风暴后,中超彩票再度泡汤。
随着2014年国务院46号文件出台,体育产业概念日益升温,中超更是获得5年80亿的天价版权合同,于是中超彩票提议再度出现。在经过反复呼吁后,2015 年出台的《中国足球改革总体方案》中明确提出了要“积极研究推进发行以中国足球职业联赛为竞猜对象的足球彩票。”此后在2016年,国家体育总局干脆将其纳入了《体育发展“十三五”规划》中。该规划提出,“十三五”时期,要加快体育彩票创新步伐,研究推进发行以中国足球职业联赛为竞猜对象的足球彩票。
事实上,体彩中心的技术早已能够运营中超彩票,唯一的忧虑就是担心中超自身的竞技水准。由于目前中超联赛内部强弱实力格局明显,豪门疯狂烧钱囤积球星,弱队欠缺爆冷能力,所以联赛的整体胜负竞猜悬念仍与国际足球联赛有明显差距。此外,中超目前的裁判队伍没有实现职业化,裁判的执法水平也有待提高,一旦推行中超彩票,万一出现丑闻,很容易毁掉来之不易的足球改革局面。
▼因为早年的黑哨和假球问题,中超的公信力差点被毁掉

所以,近两年,中超彩票仍停留在商议阶段。但就体育总局方面的态度来看,2018年是世界杯年份,体彩中心很希望能借助世界杯的热度在2018年或2019年初推出中超彩票。不过,国家体育总局为了避免出现问题,在最初阶段,只会把中超联赛纳入到传统足彩中,即和其它足球联赛的比赛一起竞猜,不会单独推出所谓的“中超彩票”,所以,严格意义上来说,2018年或2019年推出的中国足球联赛彩票还不能称之为“中超彩票”。
总之,发行中超彩票,体彩中心的技术水准从来都不是问题,未来是否能够顺利发行单独的中超彩票的决定权还在中超自身的软实力。同样的,随着中国篮协开始实体化,CBA联赛也将顺利管办分离并迈上发展的快轨道。只要中超彩票能够顺利发行,第二个适合发行彩票的本土联赛必定会是CBA。当然,CBA彩票的发行很可能要等到2019年之后甚至可能会被拖延至体育“十四五”规划期间。毕竟,在中国体育改革中,一切都要等足球先行。
注:本文图片非注明均来自于网络


评论