文|债市观察 李非林
随着AMC(资产管理公司)进入业务瘦身回归主业时期,金融监管要“长牙带刺”也如一把利剑悬挂于行业上方。
今年以来监管对四大AMC频频出手,近日又连开多张罚单。
5月31日,国家金融监督管理总局公布多张罚单。其中对中国信达资产管理有限公司(简称“中国信达”)和华融金融租赁股份有限公司(简称“华融金租”)开出3张罚单,对中国长城资产管理有限公司(简称“长城资产”)开出2张。三家公司合计被罚1140万元。
中国信达因存在资产风险分类不准确、房地产行业统计数据不准确、附属机构管理不到位等三项违法违规事实,被罚款735万元。这也是今年以来AMC收到的最大金额的一笔罚单。

图源:国家金融监督管理总局
中国中信金融资产管理股份有限公司(原”中国华融)旗下华融金租因存在租赁资产风险分类不真实;以不宜变现的公益性资产作为租赁物;授权、项目调查、审议、审批放款等环节严重不审慎等违法违规事实,被浙江监管局罚款325万元。
长城资产则因收购金融机构非不良资产,超权限审批业务;开展非金融机构不良资产业务尽职调查不审慎,被吉林监管局罚款80万元。
事实上,近年来,监管对AMC的处罚力度在持续上升。
仅去年12月底至今年1月份,短短一个月里,金融监管总局及地方监管局就对四大AMC开出了29张罚单,累计金额达3800万,罚款金额几乎是过去全年的总和,密集程度也非常罕见。
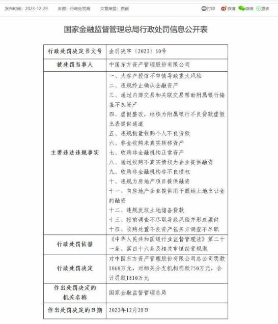
2023年12月29日,四大资产管理公司(AMC)中的“两大”即中国信达和东方资产双双被罚千万。其中中国信达因违规为不良资产转让提供承诺,为银行规避资产质量监管提供通道,违规向房地产企业提供融资等11项违法违规事实,而被罚款1340万元,而东方资产也因为大客户授信不审慎导致重大风险、收购非金融机构正常资产等等14项违法违规事实被罚了1810万元。

图源:国家金融监督管理总局
对此,两家金融机构也对曾《21世纪经济报道》作出回应,称该处罚是基于此前原银保监会并表管理现场检查中发现问题作出的,两家公司也按照监管要求基本整改完毕,并对有关责任人进行了严肃处理。
据不完全统计,今年以来,涉及AMC的罚单已多达15张,其中多数为AMC分公司。具体来看:
长城资产上海分公司1月9日因违规收购金融机构的非不良资产、非金融机构的正常资产、收购非金融机构不良资产后出让方仍承担相应风险等问题,被上海监管局罚款340万元;4月16日,河南分公司因尽职调查和项目管理不尽职;违规开展不符合准入标准的收购业务,被河南监管局罚款100万元。此外长城资产山西分公司、深圳分公司今年也分别被罚了30万元、80万元。
另外1月中国华融也收到罚单,中国华融深圳市分公司在因未按监管规定发布处置公告、承接违规项目变相向项目公司增资被监管罚了70万元。
2月1日,东方资产广西壮族自治区分公司涉及投前调查和投后管理不尽职、项目后期管理不到位导致不良资产收购项目形成处置风险等违法违规事实,被罚60万元。
那么,为何今年以来以来监管格外注意AMC,频开罚单呢?
据自媒体“不良资产头条”消息,由于近年来行业高速发展和地方AMC数量大幅增加,AMC之间竞争加剧,不良资产经营利润空间收窄。部分AMC通过增加通道和类信贷业务等方式提高收益,因此帮助金融机构掩盖不良资产、假收购等行业乱象时有发生。
此外,AMC向房地产企业违规融资乱象也频发。此前,在中小房企等若主体房企融资相对困难,而AMC可以通过信托、小贷等通道间接放款,或通过明股实债的方式与开发商完成项目收购与交易对价的支付。
AMC行业从探索到高速发展,相关监管态度也在随之不断演变。中诚信国际曾在研报中指出,近年来监管对AMC的经营管理、风险控制、主业经营提出更高要求,AMC进入严监管时代。
2023年,国家金融监督管理总局在银保监会基础上组建,登上历史舞台。对于不良资产行业来说,四大AMC的金控集团全部纳入国家金融监管总局统一管理,而监管格局也发生变化。
5月27日中共中央政治局会议审议《防范化解金融风险问责规定(试行)》,会议强调了要切实抓好《规定》的贯彻落实,坚持严字当头,推动金融监管真正做到“长牙带刺”。
香颂资本董事沈萌称,近期重要会议都提出金融监管要“长牙带刺”,因此监管机构对于作为非银机构的AMC也会加强监管力度,对部分问题进行深入追责。
中国企业资本联盟副理事长柏文喜则表示,监管部门对AMC的要求越来越严格,主要体现在以下几个方面:一是要求AMC严格遵守相关法律法规,加强内部管理,确保业务合规性。二是加强风险管理,确保资产风险分类的准确性,以及对风险有重要影响岗位员工的绩效薪酬管理等。三是监管鼓励AMC回归主责主业,即不良资产管理与处置,清退过去扩张较为激进的非不良业务。四是要求AMC提高信息披露的透明度,确保统计数据的准确性。此外,监管处罚也会及时到位,对于违规行为,起到警示和纠正作用。
而对于此次国家金融管理总局及地方监管局对中国信达和长城资产等AMC因多项违规行为受到处罚,柏文喜称,这反映了监管部门对AMC行业的严格监管态度。同时,这也表明监管部门正在通过加强监管来促进AMC行业的健康发展,起到了行业整顿的作用。同时,通过外罚倒逼AMC重视合规经营,引导AMC转型,聚焦主业。
据“消费日报网”此前援引业内人士观点指出,监管开出的罚单已为资产管理行业的合规发展敲响了警钟。未来监管部门对于不良资产管理行业的严格监管仍将延续,类融资、假收购等违规业务的操作空间将持续受到挤压,只有着力提升不良资产管理能力、做精做强主业的AMC公司,才不会被行业淘汰。


评论