文|投资界 周佳丽
一级市场似乎风声鹤唳。
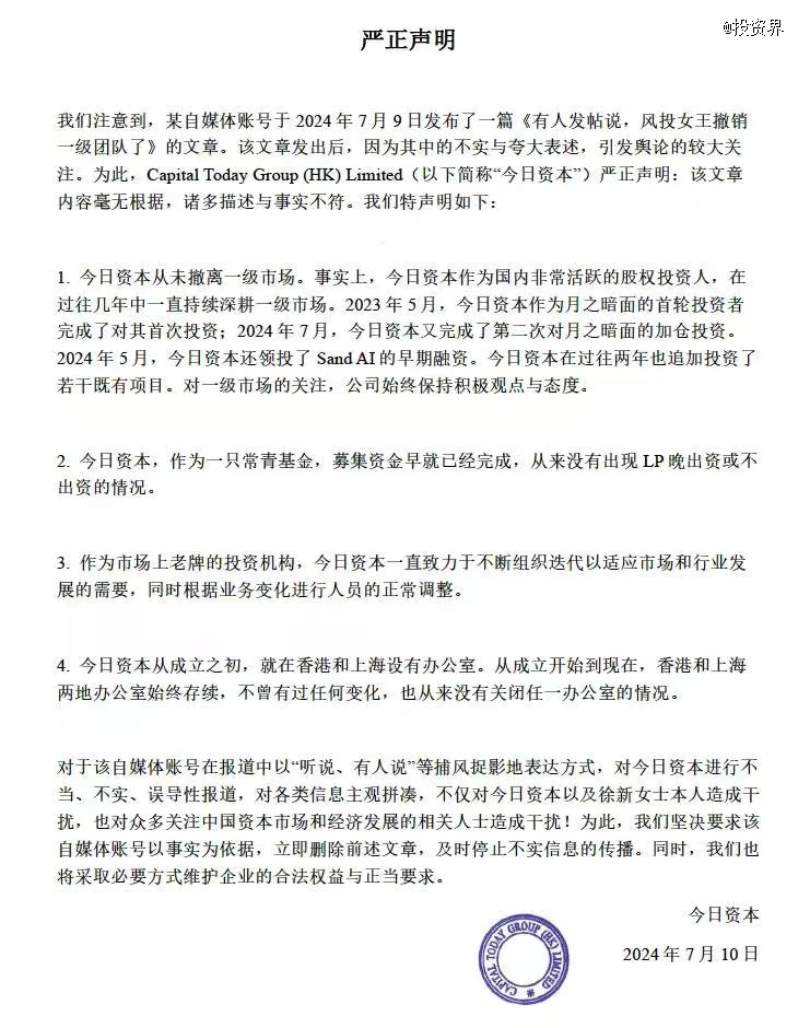
离场传闻愈演愈烈,许久未露面的徐新发了一条朋友圈正式辟谣。投资界拿到一份《严正声明》显示,今日资本表示从未撤离一级市场。

日前,一则关于“今日资本裁撤一级团队,转做二级基金”的消息在业内广为流传。对此,今日资本正式发布声明澄清,今日资本在过往几年中一直持续深耕一级市场,对一级市场始终保持积极观点与态度。
与此同时,今日资本成立之初就设在香港和上海的办公室,始终存续。
刚刚再次投资月之暗面
最近,今日资本出手投资了两个AI项目——月之暗面和Sand AI。
月之暗面,是最近两年一级市场被VC争抢最激烈的项目之一,由三位清华校友创办,带头人是当下最火90后——清华学霸杨植麟,据说最新估值已达30亿美元。
鲜为人知的是,今日资本其实也在月之暗面投资人名单之列。今日资本声明中透露细节——
2023年5月,今日资本作为月之暗面的首轮投资者完成了对其首次投资;
2024年7月,今日资本又完成了第二次对月之暗面的加仓投资。
换言之,就在最近几天,月之暗面正在进行最新一轮融资,今日资本再次加持。
此外两个月前,今日资本还领投了另一家AI初创企业——Sand AI。公开资料显示,Sand AI母公司为北京三呆科技有限公司,公司创始人曹越,分别于2014年和2019年在清华大学软件学院获得本科和博士学位,后任微软亚洲研究院视觉计算组主管研究员,2021年获ICCV最佳论文奖——马尔奖。
如此来看,今日资本最近这两年的出手主要围绕着AI,还投资了智谱AI和星猿哲等科技公司。今日资本表示,在过往两年也追加投资了若干既有项目。
风投女王徐新的江湖地位已无需赘述,当年投资京东的回报神话,至今仍是传奇。2005年,今日资本创立,在香港和上海分别设有办公室,并且至今不曾有过变化。
在TMT投资为主的年代,今日资本涉猎范围聚焦在零售、互联网和大消费,徐新本人很少露面,但在Ubras、Manner、叮咚买菜、兴盛优选等一些新崛起的独角兽背后总能捕捉到她的身影,出手快、准、狠。
2021年6月,徐新还现身在BOSS直聘的IPO敲钟现场。
一级市场变了
很长一段时间里,徐新率队的今日资本某种程度上可以说是一代美元VC的风向标。但随着时代的摆钟来到人民币基金这一方,属于美元基金的黄金时代渐渐远去。
潮起潮落,有人顺应变化,适应新的江湖规则,也有一些大佬或是低调转身,或是趁此时机退休。
此间,隐秘的今日资本每隔一段时间就会被业内提起,其基金情况备受业内关注。这一次今日资本回应表示,作为一只常青基金,今日资本募集资金早就已经完成,“从来没有出现LP晚出资或不出资的情况”。
只是眼前,一级市场切实发生了天翻地覆的变化。
2021下半年开始,今日资本所擅长的大消费行业骤然入冬,硬科技渐渐成为中国股权投资江湖的主旋律。
今日资本似乎也在尝试调转车头,投资列表里开始密集出现机器人、芯片、人工智能等企业。战线也悄然拉至美股二级市场,今日资本前前后后投资了BOSS直聘、拼多多、叮咚买菜、唯品会等中概股公司。
同一时期,中国一级市场开始进入hard模式,美元基金迎来独立潮,人民币基金走进国资时代。总的来说,大家在募、投、退层面面临着不同程度的挑战。
一场历史性洗牌接踵而至。行业低迷景象此起彼伏,“谨慎乐观”成为大家普遍共鸣的情绪。
这些情况,徐新团队同样在经历着。
今日资本透露,一直在不断组织迭代以适应市场和行业发展的需要,同时根据业务变化进行人员的正常调整。但其实过往以来,今日资本的人员规模一向精简。
调整姿势,往前走
人来人往,中国一级市场的分水岭从未如此深刻。
过去两年,诸多内外部事件交叉共振,种种挑战之下,身边的创业者与投资人难免信心受挫。与此同时,国资LP渐渐成为中国股权投资市场的绝对主力军,行业正在进行剧烈调整与重塑,不光是美元基金,部分人民币基金也陷入漫长的蛰伏期。
说起其中不易,大家各有体会,甚至有人担忧“一级市场是否会消失”。变迁之中,所有人都在期待中国创投一个向上的拐点。
我们都在见证历史。回想年初一位创投大佬警示,中国创投行业经历了好几轮寒冬,这一次寒冬可能会长一点。历史经验也表明,行业在走向良性发展的过程中,往往会经历一次次痛苦的调整。
正如君联资本创投总裁李家庆曾直言,创投这个行业就是一场持久战,时间越长越能看清形势的变化,面对短期的起、伏,得、失,不妨把时间跨度拉得更长一些来看待。也许今天不必过于在意短期的波动,该来的都会来。
起起落落,变化已是常态。如何调整姿势,是摆在每个人面前的问题。


评论