文|动脉网
2024年,膜材料领域传来好消息:国内首台体外呼吸机膜材料(ECMO膜)生产装备成功编织出满足要求的膜织物材料,江南大学针织技术教育部工程研究中心与国家高性能医疗器械创新中心科研团队合作,已成功研发出具有自主知识产权的ECMO膜材料编织装备,预计2024年投入使用。而在过去,ECMO所用的中空纤维膜一直处于国外公司垄断状态。
膜材料广泛应用于生命科学、制药,以及包括ECMO、血液透析器在内的器械领域,这些领域也都存在不同程度的“卡脖子”现象。近几年来,国家政策大力支持,科研机构、企业等合力攻关,膜材料研发制造突破取得了诸多进展;2024年成果尤为丰硕,将成为膜技术自主研发的重要节点。
膜过滤创新企业、创新产品涌现
膜过滤技术贯穿生物制品的上下游环节,生物工艺中的过滤主要分布在培养基过滤、气体过滤、缓冲液过滤、澄清过滤、浓缩置换、柱前/超滤前保护过滤、除病毒过滤、除菌过滤等工段。
在生物制药研发及生产过程中,生物制药用膜及滤器作为分离纯化环节必不可少的耗材,应用于包括缓冲液过滤、初步分离和浓缩、除菌过滤、超滤、除病毒过滤、细胞培养及收获等众多场景,对应市场规模广阔。


膜过滤技术在单抗纯化工艺中的应用,资料来源:《膜科学与技术》
目前,国内除了通用行业的膜过滤企业覆盖制药之外,众多专注于生命科学/生物制药领域的膜过滤企业于2020年前后成立,快速成长,并获得投资机构青睐。从这些企业单次融资均能达到亿元级的情况可以看出,业界对膜过滤技术自主研发的重视;过滤器和过滤膜材作为制药产业的关键部分,能补齐中国自主研发生产的产业链闭环。

2023年以来获融资的膜过滤技术相关企业,资料来源:动脉橙数据库
2024年以来,各家创新企业纷纷发布新产品,涉及生命科学及制药的各个膜过滤环节。

2024年以来上市的部分膜过滤新产品,资料来源:企业公开信息
例如,艾里奥斯2024年连续发布深层过滤器、深层膜堆、多个系列除菌级囊式过滤器及筒式滤芯,可用于生物制药工艺过程中的澄清过滤、预过滤和除菌过滤工艺环节。目前,艾里奥斯已于美国波士顿和中国上海成立过滤膜材研发中心和过滤器产品研发中心,并在上海和杭州建设有两个过滤器生产基地,高性能过滤膜的生产基地也将在年内落成。
关怀医疗也先后发布了微滤平板膜包、中空纤维滤器及滤芯等新产品,满足制药行业各种澄清或浓缩工艺的过滤需求。
与此同时,赛普过滤、艾里奥斯等企业的膜过滤产品通过了FDA DMF Ⅱ类备案。
美国DMF(Drug Master File)是FDA设立的用于帮助药品制造商和供应商管理、共享药品的非公开信息的一个制度。DMF文件用于介绍生产厂的基本情况、产品质量标准、检验方法、生产工艺和设备描述、质量控制和质量管理等方面的内容。
原料供应商以DMF文件的形式将所需的技术内容直接交给FDA备案并获得备案编号,药物申报者可以直接使用DMF备案编号来代替申报过程中需要提供有关原料和辅料的具体信息,极大程度上缩短了审查和评估时间。
也就是说,药企若使用了上述备案的产品,在进行中美双报项目时,可以直接引用此备案资料,有助于缩短申报过程中的相关资料准备时间和审评周期。
膜过滤技术横跨《中国制造2025》战略中新材料和生物医药两大领域,随着国内生物制药产业蓬勃发展,以及生物制造时代来临,作为生物工艺下游核心之一的膜过滤技术,市场前景可观。在资本、技术、市场等多方因素驱动下,国内企业在生物工艺各类膜过滤产品上都已有收获。
“塔尖”上的除病毒过滤,已有企业出海
随着工业化发展的不断推进,在生物制药等特殊领域的病毒安全性标准不断提高,需要一种不会引起蛋白质变性的制备方式来去除/灭活病毒进而提高生产中的病毒安全性。除病毒过滤作为一种常用的病毒去除方法,在过滤设备内部过滤膜的作用下,在不引起蛋白质变性的同时实现对病毒的过滤,尤其是对于灭活工艺具有高耐受性的非脂包膜病毒的去除,确保生产过程中的病毒安全性。
除病毒过滤膜是具有复杂孔结构的聚合物膜,旨在对大于20nm的病毒颗粒提供高度截留,同时允许较小的产物分子自由通过。由于区分大小相近的病毒和分子需要高选择性,并且需要在高通量条件下运行,除病毒滤膜成为过滤膜中技术含量最高的产品之一,也是生物医药领域核心的耗材。
由于技术门槛较高,多年来全球只有Merck、Asahi、Pall等外国企业可稳定供货。2020年,新冠疫情导致疫苗生产所需的高端过滤膜需求激增,国内一度出现了断供。面临高端膜材“卡脖子”的局面,国内企业已投入了除病毒过滤膜的研发制造和应用。
据企业公开信息显示:
2021年9月,科百特自主研发制造的除病毒过滤产品Viruclear VF上市,打破了国外公司在除病毒产品上的垄断局面。
2022年5月,赛普过滤的Valpha系列除病毒过滤器上市,同时提供PES(改良聚醚砜)及RC(再生纤维素)两款材质的除病毒过滤器。
2022年7月,九龄科技Guidling除病毒过滤器上市,经过特殊处理的膜,能大幅度提高过滤载量,防止病毒过滤器堵塞。
此后,除病毒过滤技术和产品的研发高频持续。

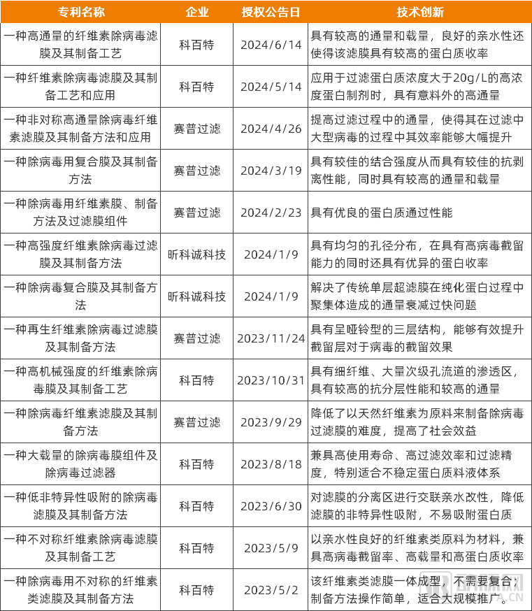
2023年以来除病毒过滤膜的发明专利授权情况,资料来源:国家知识产权局
国家知识产权局的专利公告显示,2023年至今,除病毒过滤膜相关专利密集获得授权。据不完全统计,2023年共有7项发明专利授权,2024年数量再创新高,仅上半年就有7项发明专利授权;此外,国家知识产权局还授权了多项除病毒过滤相关的新型实用专利。
结合来看,除病毒过滤膜自主研发能力仍掌握在科百特、赛普过滤、九龄科技等少数企业手中,新增企业少。同时,已具备研发能力的企业持续进行技术迭代,升级优化滤膜及相应组件的工艺,提升产品的过滤性能和稳定性,以适配各类应用场景。
科百特自首个除病毒过滤产品上市以来,已推出聚醚砜(PES)和再生纤维素(RC)材质的多型号除病毒过滤产品,可供用户端根据药液情况、应用场景等进行测试选型。
赛普过滤也相继推出即用型囊式除病毒过滤器、新一代再生纤维素除病毒过滤器等。
同时,国产产品在市场拓展方面也取得了明显成效,甚至走向海外。
例如,截至2024年4月,科百特已有超过15家客户使用科百特Viruclear系列除病毒过滤器,完成2000-10000L发酵规模的多批次生产。同时,科百特还在不断开拓海外市场,目前已与美国、日本、澳洲、中东欧、印度等地区的众多制药客户在除病毒过滤领域建立交流和联系。
医疗器械关键膜材,已实现自主研发
膜材料还广泛应用在医疗器械领域。
《“十四五”医疗装备产业发展规划》提出,要攻关先进基础材料。着力攻关体外膜肺氧合机用中空纤维膜,血液净化设备用透析膜。
2023年,工信部与国家药监局联合启动了生物医用材料创新任务揭榜挂帅工作,聚焦高分子材料、金属材料、无机非金属材料三大重点方向进行攻关,其中就有用于血液透析器、体外膜肺氧合机等医疗器械产品的高分子材料,包括用于血液透析膜的聚砜(PSU)、聚醚砜(PES),以及用于氧合膜的聚4-甲基-1-戊烯(PMP)。
这足见膜材料在医疗器械中的重要地位,尤其是在透析膜、氧合膜这样待攻克的关键领域。

《生物医用材料创新任务揭榜挂帅(第一批)入围揭榜单位》透析膜、氧合膜材料攻关项目,资料来源:工信部
● 氧合膜研发突破,距应用仅一步之遥
2023年1月4日,汉诺医疗自主研发的国产首台套体外膜肺氧合系统(ECMO)获批上市,中国成为继美国、德国、意大利之后第4个具有ECMO技术产业化能力的国家。国产首台套ECMO整机系统面世以来,已经在国内上百家医院进行临床应用,完成了数百例病人的救治,总上机时间高达数万小时以上。
截至目前,国内共有三款ECMO产品获批,除了汉诺医疗之外,还有长征医疗、赛腾医疗的产品获批。
氧合膜是ECMO系统的核心部件,是进行气体交换的装置,至今已经发展出三代产品:一代材料固体硅胶膜、二代材料微孔中空纤维膜、三代材料固体中空纤维膜。
第三代氧合膜材料中,聚4-甲基-1-戊烯(PMP)作为一种性能优异的聚烯烃材料,具有良好的氧气通量和氮氧选择性、低溶出物及生物安全性等特点,增加了血液相和气相分离度,克服了血浆渗漏的问题,被认为是ECMO系统的最佳膜材料。不过,PMP膜全球仅有3M公司旗下的Membrana独家供应。
在ECMO系统研发取得重大成果的同时,国内对PMP膜制备技术的研发攻关也在紧张进行中。

氧合器用膜制备技术专利情况,资料来源:国家知识产权局
据国家知识产权局的公开信息显示,截至目前,已有10多项PMP膜制备技术获得专利授权。PMP膜研发既需要解决与气体交换效率、氧合效果等产品性能相关的问题,还要解决后续制造成本、生产效率等产业化相关的问题。
2024年6月,杭州费尔新材料有限公司(科百特旗下公司)的PMP中空纤维氧合膜在国家药监局完成了医疗器械主文档登记,意味着医疗器械申请人若使用了产品,可通过主文档资料快捷申报和审评。(注:国家药监局参考借鉴国际相关要求,从2021年起实施医疗器械主文档登记制度)
2024年3月,据国家高性能医疗器械创新中心发布的消息称,中心针对氧合器中空纤维膜材料开展技术攻关,已实现膜材料的中试制备。
此外,由石化院牵头的PMP材料研发项目也取得重要进展,目前已开发出千吨级4-MP-1单体和PMP材料生产技术工艺包,拟建设1000吨/年示范装置,实现4-MP-1单体和PMP材料产业化,破解原料和材料全流程的“卡脖子”难题。
● 血液透析,从透析器到透析膜逐一攻破
血液透析器是血液透析设备中的关键部件,也是在血液透析医疗器械中具备较高商业化技术壁垒的产品。
近年来,血液透析器的国产化进程加速,与进口产品各站半壁江山。国家药监局的注册信息显示,截至目前已经有近60款国产透析器获批,涉及20多家企业。另据行业数据统计,在血液透析器领域,进口和国产厂商各占约50%的份额。
血液透析器中,血液透析膜是核心组件。尽管透析器已达到了较高的国产化水平,透析膜却仍需大量进口,且全球只有欧洲和日本的少数几家企业能够生产医用级聚醚砜材料。
目前,除了工信部与国家药监局联合推动关怀医疗、健帆生物等企业在医用聚砜、医用聚醚砜领域的研发项目之外,更多头部企业已实现了血透膜的自主研发,并已应用到血透器产品中。动脉网根据企业公开信息统计,已有血液透析器获批的20多家企业中,约30%已具备透析膜自主研发制造的能力。
据威高血净招股书显示,公司已掌握血液透析器关键制膜技术和生产工艺,是较早在血液透析用中空纤维膜技术上取得突破的国产厂商之一,也是国内较早拥有中空纤维膜纳米级侧壁孔结构测定等关键技术的厂商。
成立于2012年的苏州君康曾从德国引进透析膜纺丝生产线和封灌生产线,形成由德国技术专家、国内知名大学教授与内部研发团队融合自成一体的研发制造体系后,逐步攻关自主知识产权的透析膜制备技术,成为率先在国内规模化生产聚醚砜透析膜的企业。
2020年,宝莱特收购苏州君康后,借助苏州君康透析膜的自主研发能力,完善了自身在血透行业全产业链的布局。
2021年,三鑫医疗则实现了自主纺丝制备中空纤维血液透析膜的规模化生产,是业内较早使用国产装备自主纺丝制备透析膜并规模化生产的企业。
山外山也已投入透析膜的自主研发,经过几年的积累与实践,尤其是16头中空纤维膜纺丝实验生产线的启用与实验,取得了诸多纺丝技术上的突破。
总的来说,行业内具有研发实力的企业持续优化安全指标控制技术,提高产品自动检测技术,并确保在临床使用中,中空纤维膜在生物相容性、可沥滤物控制、溶质清除率和超滤率等方面性能保持稳定,以比肩进口产品。
国产化已迈出关键一步
万事开头难,这句话用来形容攻破“卡脖子”技术的历程再合适不过。
目前,众多国内企业在膜材料供应安全上做出了努力,与进口产品相比,以相近甚至更优越的性能、更快的产品交付速度、更高的性价比,在市场上占据一席之地。
也有从业者指出,部分国产产品在稳定生产、验证体系、性能稳定性方面仍与进口产品有较大差距,大型设备展上最拥挤的往往是少数几家展台,一些国产产品展台冷清。尽管如此,我们也要看到,已经实现了从0到1突破的企业,从未停下深入研发、持续迭代的脚步;同时,更多企业在关键技术研发上投入成本,将自主创新作为核心任务目标。
无论如何,已经迈出的第一步,就是未来坦途的开端。
参考资料:
江南大学:国内首台!体外呼吸机(ECMO)膜材料编织装备江南造!
膜科学与技术:膜技术在单克隆抗体分离纯化中的应用研究进展
中国石油报:好消息!医用材料国产化实现重大进展!威高血净招股书



评论