文|化妆品观察
温博士的出现,让美妆行业再次将目光聚焦到抖品牌身上。
这个从抖音平台崛起、来自厦门一带的品牌,以月均GMV破1亿的速度飚至抖音美妆头部,迅速在各平台蹿红。与它来自同一个地方的美妆品牌——VC美妆、造物者等,被行业统称为“厦门帮”。
它们也有一个共同的称呼——抖品牌(泛指从抖音平台实现成长或爆发的品牌)。
抖品牌的发展时间并不长。自2021年起,抖品牌迎来量级突破,例如,素说美丽于当年的GMV超过5亿元。2022年,肌先知月销一度突破2亿,年度GMV同样超过5亿。至2023年,娇润泉、黛安蒂等品牌持续领跑,年度GMV纷纷突破10亿。
近一年来,温博士、VC美妆等品牌突围而出。今年上半年,温博士的GMV便突破6亿,有望于今年进入“10亿俱乐部”。
一茬又一茬的品牌在抖音崛起,随后又归于沉寂。
在这个流转不息的故事里,它们都留下了浓墨重彩的一笔。每一次品牌的崛起和衰落,都如同潮起潮落,带走旧故事,迎来新篇章。
近期,《化妆品观察》联合飞瓜数据,重点聚焦历年GMV突破5亿元的抖品牌进行了拆解。文章将从以下五个方面展开:
1、抖品牌的花期:最短“红不过”半年?
2、小品类里找大痛点:“向深处挖,直到发现泉水”
3、起盘的四大“密码”
4、困局:抖品牌陷在流量里?
5、未来,“新赢盘不再是GMV”
01 抖品牌的花期:最短“红不过”半年?
今年1-6月,韩束连拿王座,实现在抖音美妆的“六连冠”。像韩束这样能在某个平台实现“长红”的,还有部分国内外头部品牌,比如欧莱雅、珀莱雅等。
综合第三方平台数据可以看到:抖品牌的成长更具挑战性,花期最短的不足半年。
以2023年之前爆发的素说美丽和肌先知为例。素说美丽起步时间较早,自2021年4月起,其销售额稳步上升,于2021年10月达至巅峰——首次闯进抖音美妆月榜TOP10。接下来的半年内,素说美丽还分别于2021年12月、2022年1月、2022年2月,连续3月进入抖音美妆月榜前十。
不过,从2022年3月起,素说美丽的销售额便急速下跌,虽然之后于2022年6月至2022年11月间有所回升,但巅峰不再。至2024年6月,其销售指数环比(相较5月)跌幅超65%。整体来看,素说美丽的“花期”并未超过7个月。

肌先知的“花期”则更短。肌先知从2022年3月开始起量,次月达至巅峰,月GMV首次突破2亿元,并登上抖音美妆月榜TOP1;2022年5月,其GMV略微下滑,至1.76亿元。但从2022年6月开始,肌先知的销售额断崖式下跌,至2022年10月,其声量和销量均达至冰点。整个花期仅维持不到5个月的时间。
2023年后爆发的抖品牌,花期相对更长。
黛安蒂便是其中之一。黛安蒂于2023年2月起量,同年5月达至巅峰,跻身抖音美妆月榜TOP3,而后有所回落;不过,它很快于2023年10月迅速回升,跑进抖音美妆月榜TOP7。2023年度,其GMV一度超过13亿元。从数据表现来看,今年以来,黛安蒂的势头虽有所回落,但整体花期已持续1年时间。

去年起势的娇润泉,目前依然是今年头部的美妆抖品牌,其花期已超过一年。2023年4月起,娇润泉一路上扬,至2023年10月,其登上抖音美妆月榜TOP2,其后数月,排名均靠前,年度GMV突破12亿元。今年1月和4月,娇润泉居抖音美妆月榜前五。不过,值得注意的是,自今年4月起,娇润泉销售额便一路下跌,走势似乎并不明朗。
今年异军突起的“厦门帮”,即以温博士、VC美妆为代表的品牌,似乎后继乏力。以温博士为例,其1-5月的GMV均突破亿元,并于今年2月闯进抖音月榜前十;而至6月,其GMV环比跌幅超70%,排名也降至抖音美妆月榜第89名。

VC美妆的成绩相对稳定,自去年5月起量,10月达至巅峰——跻身抖音美妆月榜第7名。今年1月和4月,其同样在抖音美妆月榜前20。不过,从趋势来看,其5月和6月均呈环比下滑趋势。
从上述数据来看,抖品牌的走向似乎并不理想。但也有业内分析师认为,销售额的走势只能作为参考,而不能给品牌“定性”,并不能完全依靠短期的走势来判断抖品牌的花期。
首先,要结合品牌大促和平销期表现判断花期。以黛安蒂为例,其在2023年大促期间发力更为明显,比如当年的“618”和“双11”均有突破性爆发,对应这两月的销售额暴涨。“但这个现象只能说明其销售额是呈波动性的,它的平销期销量还是不错的,所以不能轻易判断它的花期有多长。”
其次,今年6月抖品牌普遍下跌,和大促取消预售有一定关联。在今年各平台(包括抖音)取消预售之后,“618”提前开启,不少品牌的销售爆发提前到了5月,故而5月的销量高涨,而6月则呈下滑之势。“因此,6月下跌并不能断定品牌就不行了,品牌如何走,仍需观望。”
那么,他们是如何在短时间内打爆一个品牌的呢?
02 小品类里找大痛点:“向深处挖,直到发现泉水”
透过6大抖品牌的热门产品分析可知,上述品牌均擅长从小的细分类目里找用户痛点,“向更深处找泉水”。
早期,抖品牌多以眼部产品切入细分赛道,以此实现差异化竞争。
2021年至2023年,素说美丽的热门产品是抗皱眼贴膜、眼膜,主打卖点为眼部保养、抗衰老。至2024年,素说美丽才将重心放在精华液产品上,但从销量看,消费者对于这一产品并不买账。
肌先知在眼部护理赛道布局上则更为明显。虽然在2021年和2024年,其热卖产品均为面膜;但在2022年出圈那一年,其主打产品为焕白眼霜,这款产品主打卖点是紧致、提亮、淡纹等。
在还没爆火之前,温博士的主打产品也是眼部产品,即紧致抗皱眼部精华油,这款产品的主打卖点是紧致眼周等。
飞瓜数据显示,抖音眼部护理产品销售额在2022年呈翻倍式递增,同比上涨达117.5%;不过在2023年有所下滑,跌幅达33.3%。这一趋势,亦契合了美妆抖品牌的发展。

从2023年起,抖品牌在品类选择和赛道布局上有了改变。这一年后,抖品牌选择入局的重点类目更多。
在眼部护理赛道并未吃到红利的温博士,在2023年选择面膜这一品类。同时,在这一细分类目里,温博士主要聚焦在“去黑头”的细分市场,针对毛孔粗大、黑头闭口、痘痘粉刺等肌肤问题,推出了主打产品B5舒缓水杨酸面膜。
通过这一精准的市场定位,温博士快速吸引了目标消费者的关注。有报告显示,2019-2023年,中国毛孔护理产品市场规模复合增长率超过9%,预计到2025年,市场规模将超过550亿元。飞瓜数据也显示,抖音T区护理市场的互动量从2021年的1272.54万飙升至2023年的2705.28万,增势明显。2024年上半年,温博士B5舒缓水杨酸面膜位列抖音贴片面膜/涂抹面膜品牌榜TOP1。
2024年,在已有的B5水杨酸面膜和凝胶面膜基础上,温博士进行了产品展现形式的微创新,采用凝胶质地、涂抹式面膜,以满足不同消费者的需求。
在这一策略下,温博士也成功拓宽了用户人群。2023年,温博士B5舒缓水杨酸面膜的购买人群里,女性占比87.43%;至2024年,其新品B5洁面乳的购买人群里,女性占比则降低至62.39%,男性占比提升至37.61%,完成了用户人群的破圈。
与此同时,成分卖点也被多个品牌用到了极致。2023年之后,无论黛安蒂还是娇润泉,其热卖产品均与成分挂钩。比如,黛安蒂2022年和2024年的热卖品紧致霜、雨淋乳,均在宣传名称前直接冠上了“胶原蛋白”;2023年,其热卖产品黑绷带面霜的宣称名称,前面则有玻色因三个字。
娇润泉2023年的热卖品洗面奶前面带有氨基酸三个字;2024年的热卖品保湿面霜则强调了“三重蛋白”。同时,温博士的产品宣传均带有维生素B5这一名称。此外,VC美妆的出圈产品素颜霜在宣传时也强调了“五重维C”。
03 起盘的四大“密码”
快速爆发的抖品牌,基本以“快、准、狠”的策略打法闻名。具体来看,上述抖品牌的策略打法主要集中在以下几点。
其一,投流,是抖品牌获得流量最快捷的方式。以肌先知为例,据公开报道,其在2022年爆火期间,曾通过大规模投流来寻求增长,仅3个月就烧掉了5亿费用。
“厦门帮”同样如此。根据公开信息,大部分抖品牌的投放费率基本都是70%起,80%是常态。中国香妆融媒体执行总编辑、财经作家赵洪伟在文章中指出,从抖音精选联盟后台可以看到,某企业品牌近期的流量构成明细显示,来自短视频引流、关注、搜索而来的流量微乎其微,其他付费流量占比则高达83.16%(引述自业内人士观点)。





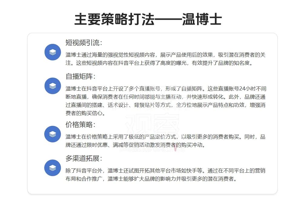
其二,低价、促销仍是品牌快速崛起的不二法门。譬如,娇润泉主打性价比,价格区间在40-200元之间,瞄准中低端市场。温博士也在价格策略上采用了极低的产品定价方式,产品单价(不含套装)均不超过60元;同时,还通过限时优惠、满减等促销活动激发消费者的购买冲动。
素说美丽也曾用高转化率的促销活动,来拉动品牌增长,比如,用直播间买一盒送15对(=3盒正装)、免费试用的高福利商品机制促进转化。
其三,搭建直播矩阵,最大程度地享受基于算法推荐的抖音流量池。
温博士在抖音平台上开设了多个直播账号,如温博士护肤旗舰店、温博士个人护理旗舰店、温博士之护肤专卖店等,形成自播矩阵。这些直播账号24小时不间断地直播,确保消费者在任何时间都能与主播互动,并快速形成转化。此外,品牌还通过直播间的搭建、话术设计、背景贴片等方式,全方位地展示产品特点和功效,增强消费者的购买信心。
VC美妆也搭建了6个品牌自播号,并采用24小时不间断的品牌自播方式,通过直播形式进行产品展示、化妆教程等活动,增加与消费者的互动和粘性。
其四,明星/达人/品牌创始人IP,均是快速破圈的方式。
素说美丽曾于2021至2023年间,与金星、杨澜、舒畅、黄圣依等多位明星达人带货合作,借明星效应迅速起盘,同时布局建设品牌IP账号,2024年加大品牌自播比重,品牌收入由达播主导转向自播渠道主导。
VC美妆也通过邀请赵雅芝、黄奕等知名度较高的明星为产品背书,借助明星的光环效应迅速提升品牌曝光度、知名度和影响力。同时,与具有影响力的网红和博主合作,以“素颜美女”为关键词进行产品试用和推广,增加品牌在目标消费群体中的口碑和信任度。
娇润泉与大量达人合作,尤其是通过直播带货的方式,吸引了大量的用户关注并转化为购买行为。比如,其与抖音头部达人三只羊团队及所关联的多个子账号深度绑定带货,吸引了大量的用户关注并转化为购买行为,目前,仅“疯狂小杨哥”这一账号在抖音的粉丝量便达到1亿+。
部分品牌则通过打造创始人IP形象,来扩大影响力和提升销量。黛安蒂以传递“正能量”的短视频和重复不间断的内容吸引粉丝,将品牌创始人“安然”塑造成为一个具有影响力IP形象,举办一系列与“安然”相关的线下活动,如粉丝见面会、公益活动等,扩大IP魅力提高IP带货价值。
04 困局:抖品牌陷在流量里?
从目前的走势来看,抖品牌似乎都“困在”流量里。有业内人士指出,一旦停止砸钱投流的动作,直接意味着没有成交。
他提及,某抖品牌在没了海量曝光后,销售额呈现出直线下跌,6月的环比跌幅甚至超70%。此前爆火的肌先知,同样是以投流换销量,在停止投流后,肌先知的销售额也从月销上亿降至月销几百万甚至几十万。
“确实,短期内通过大量投入资源来提高销量可能会带来立竿见影的效果,但这种方法并不可持续,长期来看可能会对企业和市场产生负面影响。”上述业内人士指出,健康的市场竞争应该建立在高质量产品和优质服务的基础上,通过不断创新和提升用户体验来赢得消费者的青睐。
而抖品牌基于爆品的打法,或无法与头部品牌“直面竞争”。
目前,头部国货和国际品牌均通过经典大品牌来持续拉动营收和利润增长。比如,珀莱雅在旗下多款大单品的助力下,销售额突破80亿元;同时,其毛利率也在2023年提升至69.93%。
而爆品往往是阶段性的,一旦市场需求减弱或新的竞争者出现,销量可能会迅速下降,紧随而来的便是库存积压和市场风险。此外,爆品可能为品牌带来快速的知名度,但它对品牌长期形象的影响是不确定的。正是这样的区别,也导致抖品牌的复购率并不高——有数据显示,部分抖品牌的复购率低于20%。
此外,由于产品的品质,部分抖品牌也较多被消费者投诉。《化妆品观察》在黑猫投诉上查询发现,关于抖品牌的投诉均在数十条。比如,在该网站上,娇润泉、温博士、素说美丽三大品牌的投诉记录分别是62条、43条、46条。多集中于产品质量上,投诉较多的便是消费者用了相关产品导致过敏等。
“居高不下的投流费用势必压缩产品的成本空间。而要想盈利的话,白牌的操盘手们也必定以牺牲产品的研发、包材以及质量管理等成本为代价的,甚至产品质量可能都无法得以保证。”赵洪伟表示,在化妆品行业愈发考验合规能力、做好安评管理的今天,不以产品质量为核心的做法就一定是短期的、投机的,注定不可持续。
05 未来,“新赢盘不再是GMV”
“品牌学习白牌的流量效率,白牌学习品牌的长期价值。”抖音DP、爱拍内容科技CEO黑牛曾公开表示。这一观点也得到了不少业内人士的赞同。
用户说创始人林恺澌认为,抖品牌要获取长期价值,需在市场中的定位与未来走向紧扣几个核心要素。
首先,文化创新和品牌故事化。品牌商家需要通过抖音平台强化品牌背后的故事,以增加产品的文化价值和情感链接。具体而言,品牌商家可以展示产品背后的文化、工艺或者创始人的故事等。
其次,识别度提升。在市场竞争加剧的背景下,提高品牌识别度尤为重要。商家需通过产品的创新和独特性来吸引用户的注意,并持续优化生产流程和原材料选择,通过口碑来吸引新用户。
再次,以数字化来做好消费者关系管理。相较而言,大部分抖品牌的优势在于更懂电商运营。未来,加强自身的数字化转型,利用数据分析来了解用户需求和市场趋势,优化产品线和营销策略,亦可成为品牌不可替代的资产。
同样,在赵洪伟看来,美妆行业的群雄逐鹿之争,不能停留在流量和电商的混战层面,而是要能厘清出契合潮流趋势的行业战略。这种行业战略可以基于以下能力构建:技术能力、合规能力、原料能力、产品/品牌能力和营销能力。
“美妆行业从来就不是短期的淘汰赛,而是长期的循环赛。”他认为,国货美妆的真正出路和希望绝不该是所谓的GMV之战,而是GTV之道,即增长(G)、战略(T)与价值(V)。这也是国货美妆新故事的核心和本质。


评论