据安徽省发改委官网消息,安徽省能源局于7月26日公示安徽省第一批虚拟电厂试点示范项目名单。
安徽省虚拟电厂示范项目清单(第一批)

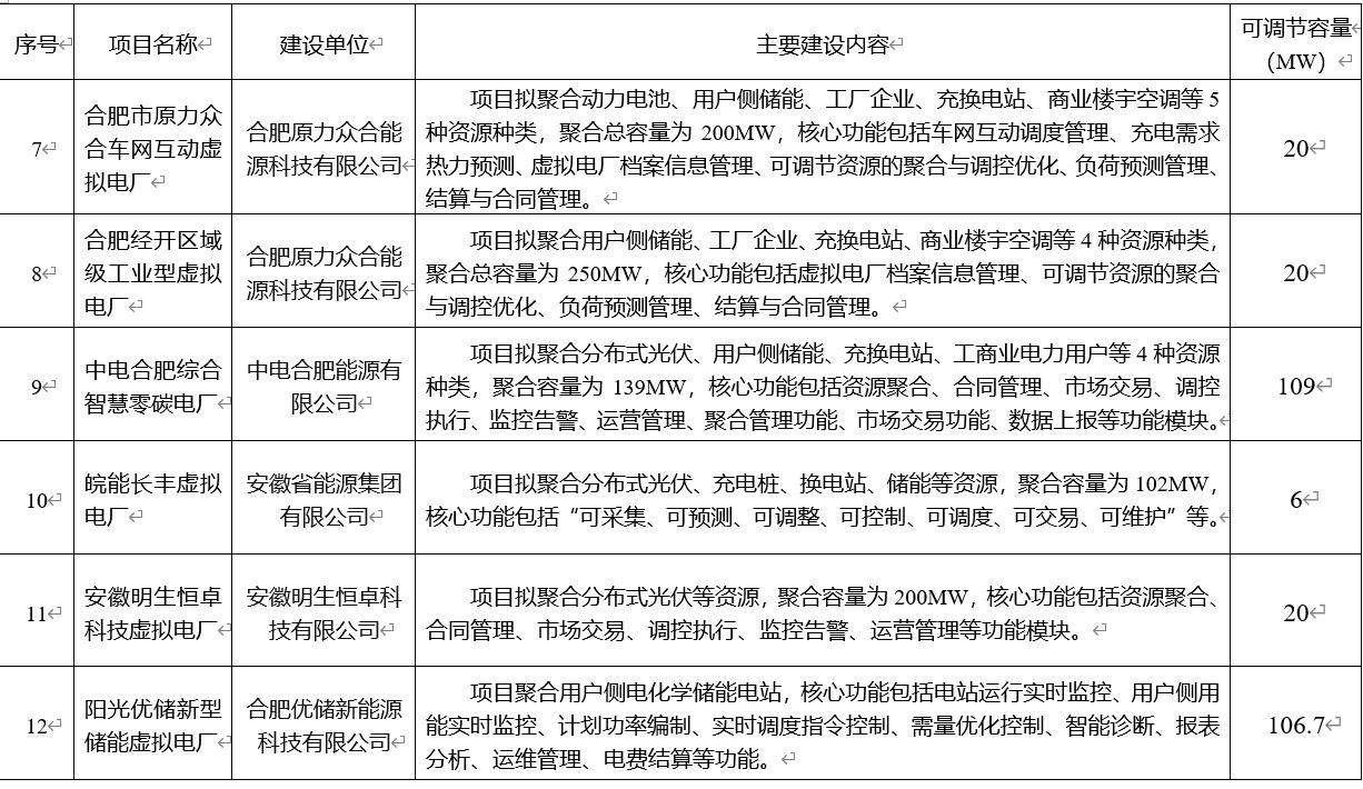
安徽省虚拟电厂试点项目清单(第一批)

虚拟电厂是一种通过先进信息通信技术和软件系统,实现DG、储能系统、可控负荷、电动汽车等DER的聚合和协调优化,以作为一个特殊电厂参与电力市场和电网运行的电源协调管理系统。虚拟电厂最具吸引力的功能在于能够聚合DER参与电力市场和辅助服务市场运行,为配电网和输电网提供管理和辅助服务。“虚拟电厂”的解决思路在我国有着非常大的市场潜力,对于面临“电力紧张和能效偏低矛盾”的中国来说,无疑是一种好的选择。
来源:安徽省发改委官网


评论