文 | 段海涛
青岛胶州湾发展集团有限公司8月6日发布公告,根据《胶州市国有资产监督管理委员会关于青岛上合控股发展集团有限公司成立产业公司组建方案的批复》(胶国资委〔2024〕22号 ),为进一步优化国有资本布局,强化公司发展战略,推动市属企业产业化转型发展,根据国企改革深化提升行动部署要求及国有资产管理有关规定,拟对胶州市国有资产进行整合。
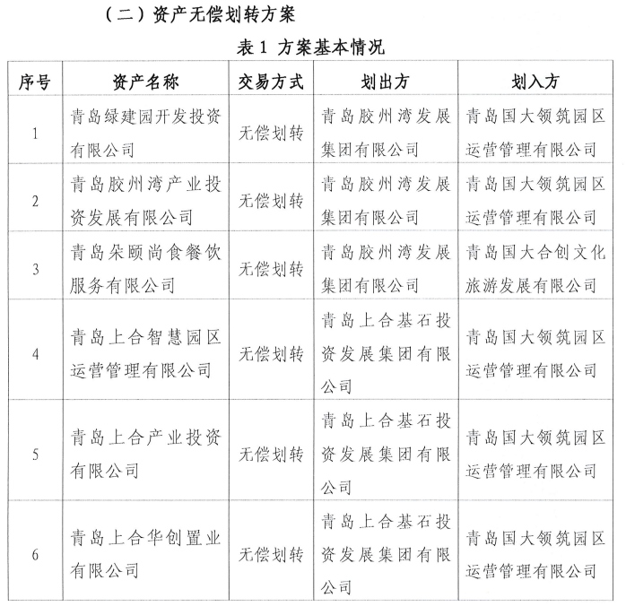
具体无偿划转资产情况为:将青岛绿建园开发投资有限公司、青岛胶州湾产业投资发展有限公司从青岛胶州湾发展集团划入青岛国大领筑园区运营管理有限公司,将青岛朵颐尚食餐饮服务有限公司从青岛胶州湾发展集团划入青岛国大合创文化旅游发展有限公司,将青岛上合智慧园区运营管理有限公司、青岛上合产业投资有限公司、青岛上合华创置业有限公司从青岛上合基石投资发展集 团有限公司划入青岛国大领筑园区运营管理有限公司,将青岛上合智尚投资有限公司、青岛胶州湾科睿置业有限公司从青岛胶州湾宏科置业有限公司划入青岛国大领筑园区运营管理有限公司。


青岛胶州湾发展集团表示,本次涉及的交易双方均为股东青岛上合控股发展集团有限公司控制下子公司,为胶州市国有资产服务中心实际控制的企业。本次无偿划转事项将导致青岛胶州湾发展集团合并口径净资产减少57829.99万元,占公司合并口径2023年年末净资产的1.49%。
资料显示,青岛绿建园开发投资有限公司成立于2018年9月13日 ,法定代表人张辉,注册资本20000万元,青岛胶州湾发展集团持有100%股权。
青岛胶州湾产业投资发展有限公司成立于2021年7月21日,法定代表人刘振清,注册资本50000万元,青岛胶州湾发展集团持有100%股权。
青岛朵颐尚食餐饮服务有限公司成立于2019年7月15日,法定代表人张月山,注册资本2500万元,青岛胶州湾发展集团持有51%股权,青岛上合文旅产业有限公司持有49%股权。
青岛上合智慧园区运营管理有限公司成立于2021年3月30日,法定代表人朱炳强,注册资本10000万元,青岛上合基石投资发展集团有限公司持有100%股权。
青岛上合产业投资有限公司成立于2021年1月5日,法定代表人刘振清,注册资本3000万元,青岛上合基石投资发展集团有限公司持有100%股权。
青岛上合华创置业有限公司成立于2021年3月30日,法定代表人张辉,注册资本10000万元,青岛上合基石投资发展集团有限公司持有100%股权。
青岛上合智尚投资有限公司成立于2020年6月19日,法定代表人朱炳强,注册资本30000万元,青岛胶州湾宏科置业有限公司持有100%股 权。
青岛胶州湾科睿置业有限公司成立于2017年9月6日,法定代表人朱炳强,注册资本10000万元,青岛胶州湾宏科置业有限公司持有100%股权。




据悉,青岛上合基石投资发展集团有限公司、青岛胶州湾宏科置业有限公司为青岛胶州湾发展集团合并范围内子公司。
来源:山东财经报道


评论