近日,《鄂尔多斯市提高煤炭行业综合竞争力行动计划(2016-2018)》出炉,要求集中精力提高煤炭行业综合竞争力,并对部分发展方向做了明确要求,值得所有在鄂尔多斯搞煤炭的关注。
《矿业汇》整理了主要内容并盘点了鄂尔多斯煤炭资源分布及主要煤矿,与大家一起学习。
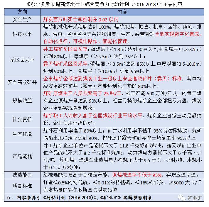
《计划》主要内容

安全生产方面,煤炭百万吨死亡率控制在0.02以内,处于国际领先水平。
科技水平方面,煤矿机械化开采程度达到100%,煤矿采煤、掘进、机电、运输、通风、排水、供电、监测监控等系统和调度、生产、经营管理全部实现数字化集成、自动化运行、可视化操作、智能化管理。
采区回采率方面,井工煤矿采区回采率:薄煤层(<1.3m)达到85%以上,中厚煤层(1.3-3.5m)达到80%以上,厚煤层(>3.5m)达到75%以上;露天煤矿采区回采率:薄煤层(<3.5m)达到85%以上,中厚煤层(3.5-10.0m)达到90%以上,厚煤层(>10.0m)达到95%以上。
安全高效矿井方面,全市煤矿全部达到煤炭工业一级以上安全高效矿井(露天)标准,其中特级安全高效矿井(露天)产能达到总产能的80%以上。
规模效益方面,煤矿原煤生产人员效率高于25吨/工,核定产能500万吨/年以上的骨干煤炭企业原煤产量达到90%以上,经营亏损的煤矿企业全部扭亏为盈,煤炭企业全部实现盈利增收。
社会责任方面,煤矿职工人均收入高于全国煤炭行业平均水平,煤炭企业自觉主动足额纳税,企业信用评级良好。
生态环境方面,煤矸石利用率高于80%以上;矿井水利用率不低于95%或达标排放;煤矿塌陷土地治理率达到90%,排矸场和露天矿到界排土场复垦率达到95%以上。
产品能耗方面,井工煤矿企业单位产品能耗不大于11.8千克标准煤/吨,露天煤矿企业单位产品能耗不大于8.2千克标准煤/吨;动力煤电力消耗不大于6千瓦·小时/吨,炼焦煤、选煤企业选煤电力消耗不大于9.5千瓦·小时/吨;水耗小于0.2立方米/吨。
洗选能力方面,总洗选能力要高于总核定产能,原煤洗选率不低于95%,实现应选尽选。
质量标准方面,打造≤0.5%的特低硫、≤0.01%的特低磷、≤16%的低灰、≥5000大卡/千克发热量的鄂尔多斯国优煤炭品牌。
煤炭资源及分布
鄂尔多斯全市8.7万平方公里的土地含煤面积约占70%,目前已探明煤炭资源储量2017亿吨。煤种以烟煤为主,另有少量褐煤,主要用于动力煤、化工用煤、煤气化、煤液化,也可做配焦用煤,煤炭资源品质优良,总体具有低硫(1%左右)、低磷(0.002%左右)、低灰(10%以下)、中高发热量(大部分5000大卡/千克以上)的“三低一高”特征。

(图:鄂尔多斯东胜及准噶尔煤田分布)
鄂尔多斯市由东至西主要有准格尔、东胜和桌子山三大煤田,三大煤田构造简单,煤层赋存稳定,瓦斯含量少,埋藏浅、易开发、煤种齐全,适宜兴建大型、特大型矿井。

在2016公布的《全国矿产资源规划(2016-2020年)》中共有162个国家煤炭规划矿区,内蒙古自治区拥有42个,其中鄂尔多斯12个。

全市现有煤矿327座(露天煤矿153座,井工煤矿174座),总设计生产能力7.42亿吨/年。
亿吨级煤炭企业1户(神华集团);
5000万吨级煤炭企业1户(伊泰集团);
3000万吨级煤炭企业1户(汇能集团);
1000万吨级煤炭企业7户(伊东、蒙泰、满世、乌兰、恒东、亿利、鄂尔多斯集团)。
2016年全国原煤累计产量33.64亿吨,其中内蒙古原煤产量8.38亿吨,占全国的24.9%,鄂尔多斯煤炭产量约占整个内蒙古自治区的66%。
鄂尔多斯主要煤矿名单
《矿业汇》整理,转载请注明出处



评论