文 | 未来迹FutureBeauty 巫婉卿
编辑 |吴思馨
近年来最大规模的美妆“裁员潮”还在持续中!
前不久宣布将裁减中国地区近3%员工的丝芙兰,近日在坊间再传高管异动的消息,引发业界对于外企人事震荡的讨论。
从年初的雅诗兰黛、联合利华公开宣布全球范围内裁员起,人事变动的风浪越来越大,在业内的波及范围越来越广。《FBeauty未来迹》梳理发现,自今年以来,已经有不下10家美妆相关企业宣布裁员,覆盖品牌、原料、渠道平台等各个类别,其中包括头部跨国美妆集团,也涵盖一些大型零售平台。
覆盖企业最广、辐射人数最多,这场至少波及三万余人的人事变动潮发生背后,不禁让人产生疑问,企业大范围的裁员做法,真的能解决当下困境吗?在行业存量竞争阶段里,到底什么样的人才是企业真正需要的?

节约成本、精简结构,行业影响范围最广“裁员潮”来袭?
就目前来看,裁员情况多集中在外企当中。从裁员的动机来看,主要分为以下两类:
一类主要是为了节约成本。
如资生堂集团宣布将为日本1500名员工提供“提前退休”方案以降低成本;汉高今年8月开启第二轮重组计划,目标通过两个阶段的重组整合,节省5.25亿欧元;赢创预计到2026年将在全球范围内最多裁员2000人,占雇员总数的6%,此次精简计划将为公司每年节省约4亿欧元。
另一类在降本增效目的同时为了精简组织结构。
如联合利华在CEO Hein Schumacher的领导下,将在全球范围内裁员7500人,意在打造一个更精简、更负责任的组织;丝芙兰对于此次裁员也表示:“为了应对当下经济大环境持续带来的挑战,公司目前正在精简组织结构,以确保我们能够实现稳健的增长。”
不难发现,这场波及行业各个链路的人事变动潮,范围之广可以说是十分罕见,甚至气氛带动,引发乌龙事件。
8月底有报道称科蒂也在进行裁员,对此,科蒂方面对《FBeauty未来迹》进行了否认:“团队和人员的调整是企业经营过程中的正常组成部份。我们既无计划也没有实际执行在中国批量裁员,并不存在此报道中所说的情况。”
此外,在社交媒体平台,欧莱雅也被部分网友曝料称,今年欧莱雅子公司广州欧莱雅百库网络科技有限公司裁掉了多个客服岗位。并有消息称,欧莱雅百库已将客服业务给外包公司。
而丝芙兰也因为裁员被卷入到舆论漩涡之中。近段时间以来,多家媒体报道称,丝芙兰员工透露,本次裁员涉及全国多店,不少工龄较长的员工也在其中,此前员工被默许的拼单团购,现在一旦被发现,就算“违纪”,会被“约谈”甚至被“优化”。

这不禁让人发问,此轮人事变动潮为何来的如此猛烈?
裁员成企业系统性调整中的一环,哪些人会被“降本增效”?
分析此轮企业裁员的根本动机,不难发现,就是在经济大环境并不乐观的情况下,企业开始思考如何通过降低人员成本、精简组织结构的方式来降低成本、提升运行效率。
“增长阶段一切都不是问题,但放缓之后,问题就全暴露出来了。”一位资深业内人士点评到。这其中外企在中国市场的表现尤其明显,在上一轮市场高速增长时期,许多企业为了能快速占领更多的市场份额,会选择进行大量的人员扩充。
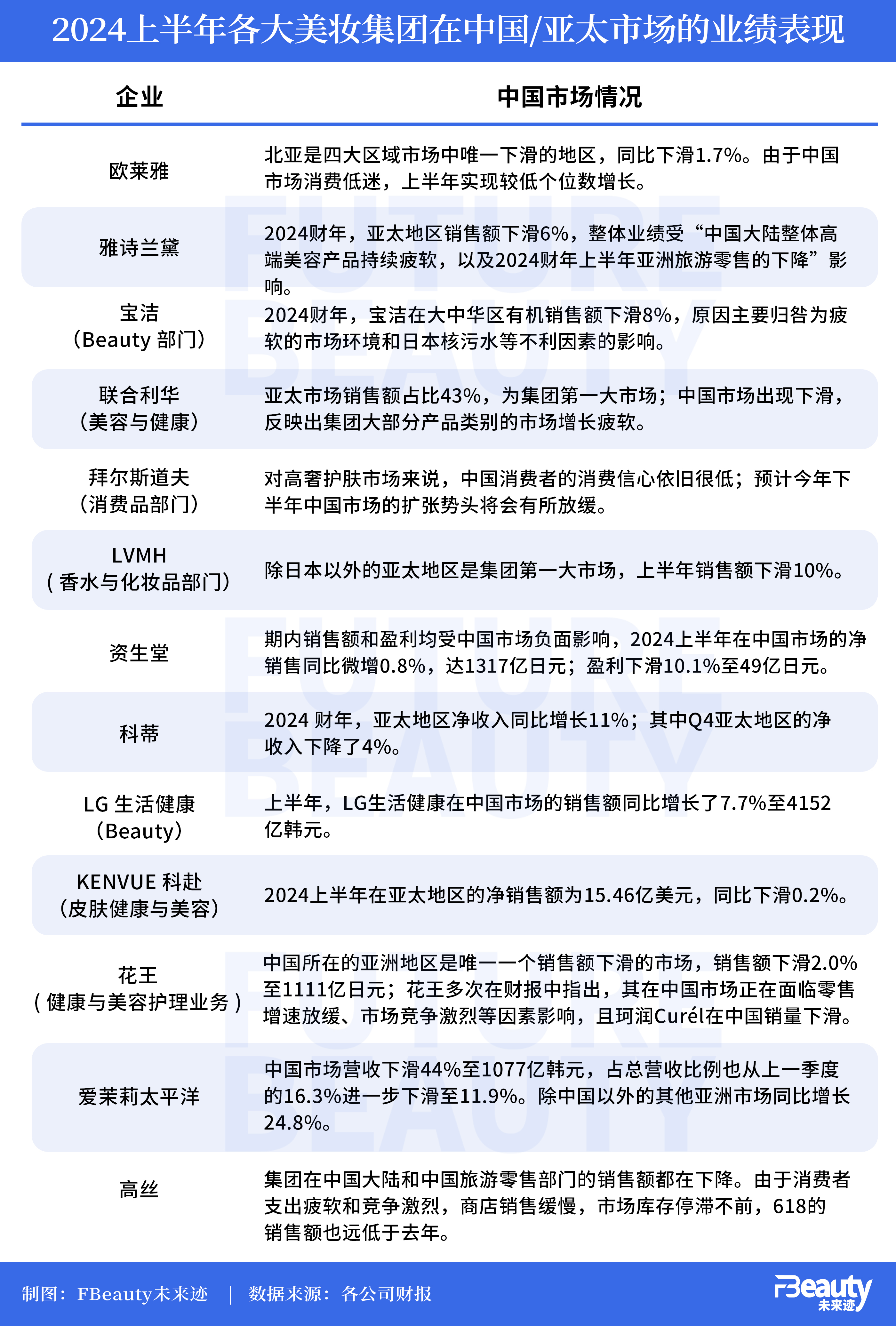
如今全球经济处于增长放缓阶段,综合今年上半年头部美妆集团的业绩表现就能发现,大部分都处于个数增长甚至负增长的状态。

聚焦到中国市场则更加明显,有不下十家跨国美妆集团在今年上半年的财报中指出,中国市场或中国所在的大中华区、亚太市场出现下滑,仅有欧莱雅、花王及资生堂这三家企业表示中国市场实现了增长。

在此背景下,今年以来,不少跨国集团对中国市场的布局进行调整,正如雅诗兰黛曾在财报中指出:“我们有两个非常重要的改变,首先是降低在下滑市场、下滑渠道的‘曝光度’,然后尽我们所能,转向高增长的市场和渠道。其次是提升市场计划、人才计划的效率,以此为生意构建更好的支撑,这不仅仅是加大投入,还有提升团队的能效。”
从调整动作上来看,各个集团会加大对高利润、具有增长性的品牌及品类的投入,但会在已有渠道、品牌的维护成本上进行收缩,从而拉高人效。
如此看来,企业未来将更多聚焦可能性增长的方向,而组织变革是集团在进行系统性调整中的一环。
那么,到底是哪些人被精简优化了?根据企业公开信息,此轮人事变动潮中涉及的岗位类型也非常广。
例如联合利华的裁员是和关停工厂同步进行的,涉及大量工厂员工;丝芙兰此次裁员不仅涉及大量门店一线BA,据外媒报道,还包括中国零售和电子商务负责人在内的一些高管;赢创也宣布将在全球裁员2000人,且大部分是管理层职位。
可见,此轮人事变动并没有特定的岗位指向,而是覆盖生产、管理、销售等各个链路。
“打一个比方,有些企业在产品的配方处理中,确实会减少一些消费者感知不到的成分,对配方进行优化,降低工业成本。而功效、肤感、气味感知较强的成分其实都是会被保留下来的。”一位资深业内人士表示。
他认为,外企在中国地区的裁员思路也与此类似,首先被裁的是之前业绩上行期里面超额招募的人才,因为业绩上行,很多企业会以更高的人才投入换取市场份额,但团队配实际上已经溢出实际所需,所以这部分人在现阶段是会被优化掉的。
其次,开拓业务需要很多人,但守住业务的人才在质不在量,因此另一部分被裁掉的,主要是非增长业务或者非核心业务的人群。“增长周期里铺开的大摊子是可以收缩的,以前一个部门开拓业务需要50个人的编制,现在只用守好存量微增就行,20个人也能完成。”上述业内人士表示。
“广进”计划同步在推进,企业组织架构调整考验经营智慧
那么在这一阶段,企业究竟需要什么样的人才?
据前程无忧信息显示,现阶段外资头部美妆企业在中国招聘的岗位不算多,其中最多的是雅诗兰黛集团和欧莱雅集团,分别为366个、321个,联合利华也有147个岗位在招,其余企业在招的岗位都很少,仅有两位数甚至个位数。

聚焦到招聘类型上,欧莱雅与雅诗兰黛、联合利华的大部分在招岗位均是“一线渠道/培训”岗,可见这两家依旧需要扩展一线销售人员。此外,“工程师/技术”岗也是招聘人数较多的岗位,其中联合利华在招52个。
此外,珀莱雅、上海家化、华熙生物、巨子生物等国内主要美妆上市公司也似乎放慢了“团队扩张”的脚步,其在招岗位数量大部分都是双位数甚至个位数,岗位类型覆盖销售、研发、电商渠道等各个类型,且均与企业现阶段发展重心一致。比如上海家化正在寻找内容创新团队和电商人才、上美股份在夯实研发团队。
可以看出,大部分企业都没有在进行大规模的招新,仅将少部分“刚需”性的岗位进行开放。
仔细研究可以发现,企业在招岗位类型上也反映出两点:第一,企业对一线渠道/培训人才依旧有需求,只是提出了相比过去更高的要求。例如欧莱雅在“美容顾问”招聘的职位详情中,不仅需要完成销售指标,还需要“为客户提供专业的品牌咨询服务及卓越的用户体验”“日常客户关系管理”等。
第二,企业依旧需要工程师、研发等专业技术型人才。不难发现,此轮裁员中没有一家公司提到会对研发人员进行裁员。“因为研发是一个基本的保障,在存量时代是护城河,在增量时代还能抢增长。”上述业内人士表示,所以整体上研发岗位还比较稳定。
不过,我们最终还是需要思考一个问题:裁员真的能解决企业当下的困境吗?
答案其实也未必。裁员为企业带来最直观的成效就是降低人员成本,但想要实现组织架构的优化精简,还需要更进一步的管理内功。正如网上经常有网友调侃“公司裁员裁到大动脉”,裁到核心人员甚至会影响整个企业的正常运作。
与此同时,目前网上大量的裁员负面的舆论也在提醒企业,在裁员中还是需要保障员工权益、“保留一些体面”,否则大量负面消息的传出,一方面会影响企业在大众心中的形象,另一方面相关舆论甚至会影响股价。
可见,在裁员成为一些企业推进深度变革的必要举措之下,粗暴的“一刀切”很可能会给企业留下“后遗症”,“如何裁、怎么裁”将更加考验企业经营智慧。
与此同时,个人无法逆转大势,此轮人事变动潮也在提醒行业各个从业者,顺应行业趋势提高自身技术,在自己的所在领域成为专业型人才,才能在一轮又一轮的行业迭代中不被淘汰。
从历史的长河中看,人事变动潮往往是行业发展的“阵痛”,这也标志着上一市场阶段的结束,新阶段的开始。在这个越发成熟的市场当中,不论是企业还是个人,都需要在逆境中摸索出前进的方法。



评论