3月14日消息,近日,淘宝对《淘宝直播平台管理规范》进行调整。淘宝方面表示,此举是为了更好地维护淘宝直播平台的正常运营秩序,保障淘宝直播平台所有用户的合法权益。
此次规则变更于2017年3月7日进行公示通知,将于2017年3月14日正式生效。
此次主要变更内容:1、“不允许发布新闻、游戏、电影、电视剧、综艺节目相关直播”;2、对违规处理名称进行优化。
亿邦动力网了解到,规范变更后,主播将不得发布直播平台官方不允许发布的信息,包括但不限于:1、新闻、游戏、电影、电视剧、综艺节目等;2、成人用品、虚拟商品。若有违规,将对主播给予警告并下线直播,视情节轻重处以暂停直播功能、永久禁播等处罚。
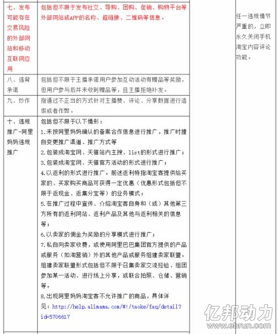
公告显示,主播不得发布可能存在交易风险的外部网站和移动互联网应用,包括但不限于发布社交、导购、团购、促销、购物平台等外部网站或App的名称、超链接、二维码等信息。
同时,此前违规处罚中的“停播、禁播、清退”变更为“直播下线、暂停直播功能、永久禁播”等处理措施。
具体见下图:




公开资料显示,手机淘宝直播平台“淘宝直播”于2016年3月正式上线,定位“消费类”直播。淘宝产品和消费者平台总监闻仲日前透露,2017年淘系直播做生活消费类直播的定位不会变,但2017年会在内容、流量、玩法三大方面进行升级。
此外,在本月底,淘系直播将举办首届直播盛典,通过线上线下活动的结合,PGC、UGC类机构,网络红人,淘宝卖家等内容生产者将会提供各有特色的直播内容,而阿里集团生态体系内包括聚划算、iFashion、全球购、特色卖家等众多业务方也将参与其中。


评论