文 | 未来迹FutureBeauty 巫婉卿
编辑 | 吴思馨
2024年年终最关键一战,今晚开打!
10月14日8点开始,双11年终大促正式开锣,在今年三八节、618等大促节点并没有达到理想效果的情况下,对于美妆行业而言,这个双十一任务艰巨、意义重大。
平台纷纷用拉长周期、重构机制、重金补贴等动作冲刺双11;各大美妆品牌全力迎战,营销上,在过去一个月美妆护肤类目共花了2.35亿在小红书做投放种草;产品上,珀莱雅、花西子、完美日记等品牌纷纷拿出“重磅”技术、“最强”政策,目标直指双11。
各方准备就绪,就最先抢跑的抖音首轮成绩来看,被寄予众望的双十一究竟卖得如何?
史上最长双十一打响,抖音第一波榜单出炉


今年双十一,各平台纷纷将开始的时间提前,淘天恢复了预售机制,并将预售时间提前了10天;京东原本在10月10日突然宣布时间再次提前,即在10月14日晚8点现货开卖,直接对上当日开启预售的淘天。
抖音更是从10月8日就开始抢先期,直到10月17日结束,锁定国庆节后的购物需求,10月18日至11月11日为双十一正式期。此外,拼多多的双十一开始时间也提前了6天、快手提前2天、小红书提前8天。
电商平台集体拉长战线,迎来了史上最长双十一。
不仅如此,此前618大促,平台持续打响价格战,为了争夺用户,不惜在一定程度上影响商家利益。而今年双十一,“用户体验之战”正在转向“商家经营环境之争”,电商平台正以前所未有的力度,通过一系列创新举措,助力商家拓流降本,实现业务增长。
例如淘宝天猫还推出退货宝服务、零手续费极速回款、百亿补贴佣金全额返还等福利政策,全方位降低商家运营成本。此外,天猫双11期间将为参与大促的所有淘宝天猫商家免费提供“先用后付”服务,并对“先用后付”的商品提供专属资源曝光,全面助力商家成交转化。
京东亦通过“厂货百亿补贴”、直播补贴、广告金奖励等多重手段,为商家带来千亿级的新增流量;拼多多加大了对品牌的招商力度,通过提供大促品牌包、专属页面及流量支持,助力品牌商家在双11期间实现爆发式增长……

从最先抢跑的抖音数据看,过去一周Top10美妆护肤品牌分别是:韩束、珀莱雅、DCEXPORT、丸美、颐莲、雅诗兰黛、自然堂、HBN、达肤妍、黛莱皙;Top10-Top20品牌分别是:听妍、可复美、海蓝之谜、欧诗漫、方里、科兰黎、彩棠、珂尼娜、谷雨、欧莱雅。
其中Top3品牌韩束、珀莱雅和DCEXPORT周GMV均超过1亿元,前10品牌的周GMV门槛在7500万元以上,前20品牌的周销售额则超过5000万元。

另从小红书品牌投放数据来看,美妆品牌在双11节点前期做的营销投放数据更是惊人:
1、近一个月内,970个品牌在小红书花了2.35亿投放费用;
2、共产生16.95亿阅读,互动总量9028.32w,曝光度在25个大类中排名第5;
3、每千次阅读成本达到866.4元;
4、近一周花最多成本投放的品牌Top5是玉兰油、海蓝之谜、珀莱雅、欧莱雅和娇韵诗。
就品牌来看,投放金额在Top8的品牌:玉兰油、海蓝之谜、珀莱雅、欧莱雅、娇韵诗、SK-II、修丽可和兰蔻,它们不仅是美妆护肤内容(预估)投放成本最高的品牌,在所有类目中也遥遥领先,投放金额远超其他品类(比如京东、拼多多等平台类,华为、海尔、美的等3C家电类),成为全行业当之无愧的营销“卷王”。
有新锐品牌创始人表示,今年双11相比以前可以说是最惨烈的一年,大品牌预算“神仙打架”,中小品牌无奈靠边站也绝不想当炮灰。
100+品牌推新品,“压轴”技术陆续亮相
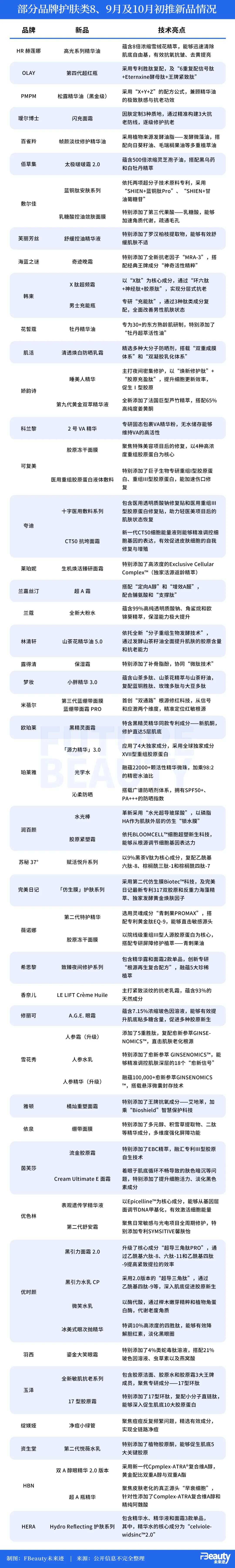
《FBeauty未来迹》发现,双十一前的8、9、10月可以说是品牌的集中推新期,有超过100个品牌进行了新品、新系列,或是大单品升级的发布,其中包括珀莱雅、韩束、花西子、薇诺娜、海蓝之谜、修丽可、OLAY、雅诗兰黛等中外知名品牌。
并且,这一轮推新并不简单,不少品牌在这几个月集中推出了多款新品,例如珀莱雅推出「源力精华」3.0、光学水、沁柔防晒,韩束推出X肽超频霜、男士充能瓶,优时颜更是推出黑引力面霜2.0、黑引力水乳CP、微笑水乳等不下4款新品。

不仅如此,品牌们还纷纷拿出了自己的“重磅”技术,例如珀莱雅推出的「源力精华」3.0,不仅凝结了珀莱雅在修护领域长达十年的科技积累,一口气应用了4大独家成分,品牌还首次提出“以制药思维做修护”,在技术和功效思路上都实现跨越式的升级。
完美日记凭借第二代仿生膜Biotec 科技的重要突破,不仅推出含抗老功效的第二代「仿生膜」精华口红,更推出「仿生膜」护肤系列产品,迈出从彩妆到护肤的关键性一步。
海蓝之谜「奇迹晚霜」则聚焦抗老功效,产品中添加了品牌灵魂成分“神奇活性精萃Miracle Broth ”,能够促生ATP能量因子,与全新研发的抗老因子MRA-3复配。结合雅诗兰黛7月推出的「大棕罐」修愈膜霜,可以看出雅诗兰黛集团正集中出击“夜间护肤”。
夸迪更首次推出二类医疗器械新品,其全新系列不仅运用了获得中国专利金奖的华熙生物全球首创酶切技术,更运用了华熙生物最新研发的医用重组III型胶原蛋白。对于集团在“械字号”赛道中的布局具有重要意义。
除此之外,薇诺娜推出第二代特护精华、OLAY推出第四代超红瓶、雪花秀推出升级版人参霜、资生堂推出第二代悦薇水乳等,都是品牌具有较高市场认可度的重要大单品及系列。品牌选择此次推出迭代版本,足以见得对此次双十一的重视程度。
彩妆及洁面、洗护品类也在加速推新中,除开推出热门大单品的升级款,各大彩妆品牌也持续创新风格色彩,例如花西子“花养玉容”系列、彩棠踏浪系列都在探索新中式美学表达。完美日记第二代「仿生膜」精华口红、资生堂精华裹妆粉底液、自然堂奶冻气垫水光版等新品,则展示出彩妆品牌对于功效融合领域的探索。

从李佳琦直播间看力度,卷到5折以下的品牌们该如何是好?
品牌推出的新品,也成为了今年双十一大促中的主推品,在李佳琦今年的《新所有女生的offer》中,各大品牌也拿出了自己的新品与李佳琦“谈判”,最终机制也是主推不久前刚推出的新品,例如优时颜的黑引力面霜、OLAY第四代超红瓶面霜、薇诺娜第二代特护霜等。



但是在营销布局上,今年双十一可以看出,尽管品牌对各个平台明显各有侧重,但总体优惠力度都不小。
在淘天平台,品牌更多贯彻大单品策略,主推自己持续热卖的超级大单品,并以送正装量、甚至比正装量更大的小样为主,“不止买一送一量”成为了品牌的促销“主旋律”。
例如修丽可色修精华55ml一次到手108ml、A.G.E面霜到手超2瓶正装量,巴黎欧莱雅小蜜罐面霜买60ml送60ml、安瓶面膜买20片装赠22片,珀莱雅双抗精华买正装送正装、红宝石精华3.0买50ml到手102.5ml。

截图自修丽可、巴黎欧莱雅、珀莱雅天猫旗舰店
在抖音平台,品牌则以产品组合促销为主,在抖音“双11抢先购”中,各大品牌自播间主推爆款产品套组,例如持续蝉联抖音护肤类第一的韩束,主推其经典红蛮腰系列,其礼盒中直接送正装量的水、乳、面霜、眼霜以及面膜等,可以说也超过了买一送一的程度。直播间不少消费者也直言“优惠力度相当大”。

截图自韩束抖音官方旗舰店
总体看下来,促销政策基本有几个大方向:第一,赠品更符合消费者需求,比如自然堂核心品小紫瓶精华把以前买赠面膜改成买赠同款;第二,更高附加值,品牌的赠品不再是以往被消费者认为卖不出的产品,而是本身就热卖,甚至与正品搭配使用的产品;第三,赠送规格更大,品牌今年赠品基本都超出了正品的量,出现“买一不止赠一”的情况。
尽管消费者叫好,但也有不少业内人士开始担忧,行业内卷持续加剧,从送小样到送正装量再到送超出正装量,品牌的利润空间被持续压缩,消费者的胃口也一天比一天大,等到最后“送无可送”,品牌应该怎么办?
美妆品牌在今年《新所有女生的offer》中的表现也印证了这一点,许多品牌最终确定的促销机制接近于去年,送出的小样量已经超过正装量,但依旧有许多消费者在社媒平台发生表示“不满意”,尤其在品牌推新后单品涨价的背景下,部分消费者体感认为产品不仅涨价了,赠品力度还不够动人,直言品牌“诚意不够”。


足以见得在行业的持续内卷之后,消费者对于品牌大促机制的期待值持续被拉高,这也将品牌几乎“逼入墙角”。在近年来研发、营销等费用持续拉高的情况下,品牌的销售空间又持续被压缩,这并不利于行业总体运行生态的健康。



评论