文 / 冯深华
在近日举行的北京教育装备展示会上,A股上市公司科大讯飞成员企业讯飞幻境推出教育VR解决方案,这也标志着科大讯飞正式进入VR市场。在讯飞幻境CEO闫宏伟看来,教育可能是整个VR/AR产业最先实现变现的行业。
目前,随着VR(虚拟现实)在技术层面逐步打破壁垒,VR的内容也将会进一步的开发和丰富。教育产业作为民生大计之一,虚拟现实在向教育产业进行先进的技术输出的同时,借助教育的内容与市场,形成新的联动,VR的未来应用也会得到极大的扩展。
根据育投汇教育产业研究院出版的《2016年VR教育专题报告》显示,VR目前还主要集中在游戏、影视领域,若逐步将产业链延伸拓展,深入到基础教育、社会教育培训等,进一步加大基础技术设施的投入力度,兼顾国际和国内教育市场的推广应用,VR教育产业将会有革命性的进展。
虚拟现实(VR)技术作为一种具有颠覆性的黑科技已经得到社会各界的认可,并引起教育界、学界和产业资本界的高度重视。以VR/AR为代表的“沉浸体验式教育培训”已经成为未来教育和体验式学习的新范式。今天笔者就带您看看VR教育的现状及未来。
职业教育介入VR教育最深
在教育领域,国内VR技术应用最多的是职业教育领域,在学前教育、K12教育领域处于引入阶段。
国内VR(虚拟现实)技术在教育领域的应用以职业院校教育为主,主要运用于虚拟实验室平台的建设、虚拟现实教学平台的建设、虚拟校园系统、基于VRML技术的教学课件制作等。这类企业以针对高职院校的教育信息化企业为主。

VR教学研究最早发生在高职学校领域,一般被称为“仿真教学”。2015年以后很多公司开始进行VR基础教育领域的研发。现在国内提出把VR技术应用在基础教育领域的公司包括:微视酷、新东方、百度、巧克互动、网龙、黑晶科技、安妮股份等。
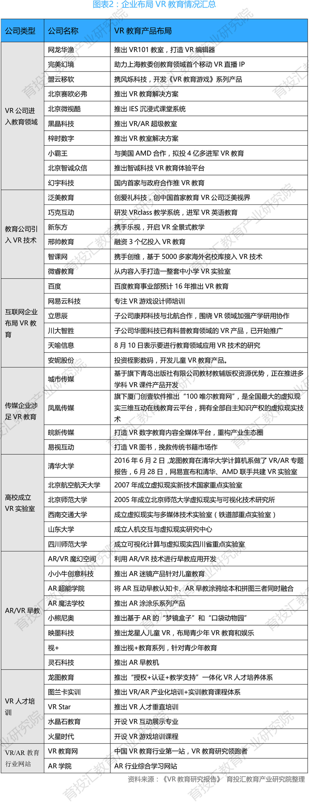
近几年,VR技术有向基础教育领域和儿童教育扩展之势,吸引了众多角逐者,其中不乏跨界者,尤以VR公司、传媒出版公司为主。
其中,网龙华渔、完美幻境、盟云移软、黑晶科技、北京赛欧必弗是VR公司进入教育领域的典型代表,另外一些传媒出版公司开始发力VR内容的研发与出版。下表为育投汇教育产业研究院出版的《VR教育专题报告》中收集的企业布局VR教育情况汇总。

资本纷纷投入VR教育
AR/VR无疑是时下最热门的项目,而中国则是该产业的全球中心,在VR消费者增长方面更是一枝独秀。截至2016年8月底,投资者在8个月内已经为AR/VR创业公司投入超过14亿美元,这几乎是2015年全年投资总和的两倍。
而在VR教育的资本市场中,部分软件开发企业及教育培训企业正在软件产品或培训课程方面加速资本对这一领域的切入。据育投汇教育产业研究院出版的《VR教育专题报告》中收集的数据显示,邢帅教育将试水VR+教育,并于2016年4月6日获得了3亿元B轮融资,融资主要用于在线教育内容VR部分的研发。而国内首家VR教育系统软件开发企业——微视酷科技有限责任公司2016年9月也宣布完成pre-A轮千万级融资,将重点深化VR系统核心技术,构建VR教育行业技术标准,加大VR精品课件内容开发和市场投入,开拓中小学教育市场和专业培训市场。

目前,国内除了邢帅教育,打算把VR技术应用在教育领域的公司还包括:新东方、百度、巧克互动、网龙、安妮股份、厦门创壹软件等。
其中,新东方和乐视在2015年达成初步合作意向,双方将在英语课堂实现VR教学。安妮股份也启动了虚拟现实项目,以虚拟现实技术开发儿童教育产品。百度则计划2017年在贫困山区的学校构建一些VR教室。此外,一家名为“巧克互动”的创业公司,也宣布将VR应用在英语教学上,试图实现在虚拟场景下的在线直播功能;厦门创壹软件则研发了全国最大的虚拟现实三维互动在线教育云平台;网龙近期也宣布正在从硬件、技术和资源三个层面着手,研究VR在教育行业的落地。
VR教育优势明显获政府政策支持
在资金不断进入VR教育行业的时候,国家政策环境也在不断好转。近年来,政府对虚拟现实发展越来越重视,政策环境有利VR教育的发展。
国家政策支持教育信息化,尤其是虚拟仿真实训系统的开发与应用。国务院发布的《关于加快发展职业教育的决定》中明确提出,利用信息化手段扩大优质教育资源覆盖面的有效机制,支持与专业课程配套的虚拟仿真实训系统的开发与应用。

VR技术的运用,将给教育行业带来颠覆性的影响,尽管可能不会替代传统教育,但在虚拟现实浸入式体验下,会对知识结构系统化、传递与接收上产生积极作用。借助于虚拟现实,消除了时间与空间造成的认知阻断。
虚拟现实设备既可用于线下的教育培训和教学,也可以提升在线教学的学习效率与效果。相较于传统的教育教学方法,VR设备不但可以提升学生的学习效果、给予使用者即时信息反馈,也可以降低教育教学成本并提升实际操作的安全性。
真实、互动、情节化的特点是虚拟现实技术独特的魅力所在。结合了益智游戏、情景化学习、协作学习、远程教育等多种特性的虚拟现实VR的新技术,将会解决很多以前无法解决的教育问题,学生们足不出户,就可以拥有沉浸式课堂体验。这不仅仅大大节约教育成本,还实现了很多过去做不到的事情。

虽然VR教育的优势明显,获国家政策的大力支持,但也存在着一定的难点与盲点:第一,VR硬件存在的眩晕、拖影、仿真度不够等问题,使教学感受不适。但是这一点,随着世界顶级品牌厂商VR眼镜设备的不断进步,已经或者很快会得到解决。第二,难点在于课件,也就是VR教育的内容。有的人把VR教育课件理解为提高版的3D视频片,无法脱离以游戏体验思维来开发设计VR教育软件,这导致开发思路和课件质量与教育本身需求完全不匹配。第三,也是最重要的一点,同时是目前VR教育领域很多人的盲点,即VR教育操作软件系统问题。如果没有其可赖以运行的VR操作系统,不仅VR设备使用受限,而且在真正教学和实训的教育实现过程中,老师和VR设备是脱节的,老师和学生是无法在VR环境中互动的,仅是VR视频代替了普通视频而已。
目前,较多的VR教育产品融合进课程的难度较高,教师和学生的互动性的有点没有发挥出来,VR产品的质量直接影响了课程的学习质量。VR教育前景固然不错,但做好优质的内容和提供高品质的VR设备才是如今VR行业首要解决的问题。
VR人才紧缺培训市场广阔
目前,我国VR教育还处于行业起步期,但机会与挑战并存,VR人才培训机构或将是VR教育领域中诞生的一个独角兽。
就现阶段而言,VR教育机会与挑战并存。由于VR教育还处于行业起步期,无论是设备技术的成熟程度,消费级产品的受市场认可程度还是注入内容的丰富程度,都与大规模的推广还有一定距离。目前VR市场的风口依然在VR游戏、影视这一块,布局国内VR教育的公司并不多,但是VR教育这一块大蛋糕必将被人抢食。
另外,当下VR市场火爆,但VR人才奇缺,犹如VR巨人的左右脚一粗一瘦,难以前行。国内VR人才市场正陷入一个怪圈。一方面,各大公司纷纷开出20K的高薪网罗VR人才,却一将难求。另一方面,不少人看到了VR巨大潜力欲投身进入VR,苦寻学习机会而不得。高端人才稀缺,入门菜鸟得不到深造,有痛点的地方就有金矿,VR人才培训机构就是这金矿的挖掘者。随着VR的火热,兴起了一批VR人才培训公司,如VR Star、龙图教育等,但在学历教育领域,国内还没有高校开设VR专业。

有数据显示,从目前人才需求来看,中国VR/AR人才需求量达18%,但供给只占全球2%。随着众多游戏、电商、教育、互联网大公司纷纷布局VR内容,缺口还将进一步放大,企业对于人才有着更大、更紧迫的需求,数据显示国内VR人才缺口将超过百万。
目前,中国高质量、高技能、专业的VR/AR人才储备不足,加之我国高校VR/AR教育一片空白。VR/AR人才培养将是VR/AR产业发展的重中之重,VR人才培训或将是VR教育领域中诞生的一个独角兽。
Vr教育未来市场空间大
2016年是VR元年,是VR投资的爆发期,但不是应用的爆发期。随着资本进一步的投入加速,VR教育市场的不断成熟。下一年将会有更多的硬件产品生产出来,所谓的眩晕感问题、设备重量问题等都有望缓解。资本的进入还会缩短应用的开发周期,预计2018年将会进入应用的爆发周期,技术标准也将基本确立,软件安装的适配问题有望解决。到2019年VR硬件会得到稳定,同时会催生大量地VR应用,到2020年VR教育很有可能进入平民期。
如前所述,VR的应用遵从移动设备(智能手机/平板电脑)的应用路径,在教育市场也不例外。另外,从数据可以发现,不管是在已经成熟的智能手机市场、还是平板市场(以苹果产品为例),以及即将成熟的虚拟产业市场,中国市场所占全球市场的比例在25%左右。据此预计,随着中国VR教育市场的不断成熟,其占全球市场份额将达到25%,到2025年市场规模达到1.8亿美元。

相信不久的将来,虚拟教室,虚拟实验,虚拟校园、虚拟考场…将不可避免地出现,这些新兴的教育形式,必将因其优越的一面而在未来教育领域中占有相当重要的一席之地。VR在教育领域,有着不可估量的影响。它将会成为在教育领域内最具有应用前景的“明星”技术。


评论