文|产业科技Pro
互联网贷款江湖几经浮沉,各大平台基本上已在自己的版图锁定份额。近年来新入局者众多,但实力出圈的寥寥无几,尽管如此,字节金融的赚钱效应依然刺激着每一个互联网玩家的神经。
大胆假设、小心尝试,成为当前互联网平台入局金融的常态。与字节同处短视频赛道的快手也是其一。
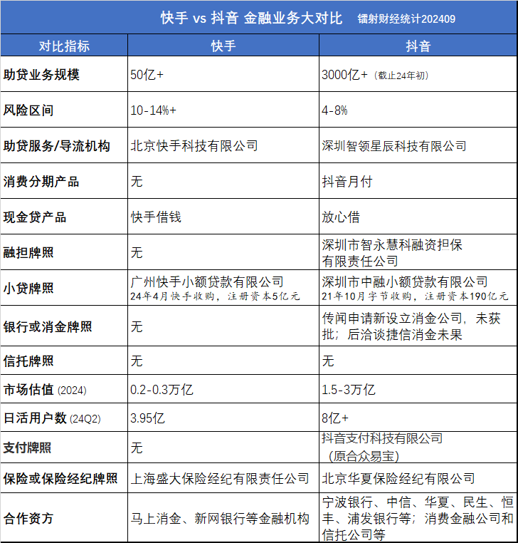
经向业内人士了解,快手最新助贷业务余额近50亿(此数据为大约值,非快手官方披露)。对于快手助贷业务余额,「镭射财经」向快手相关人员求证,未能得到准确数据。
虽然整体规模不大,但相比去年的十亿级已经出现明显的起量趋势。字节跳动的整体助贷余额已经突破3000亿+(截至24年初),快手与之相比差距甚大。
“快手的助贷金融业务,至少比字节晚了三年以上;不仅仅是牌照的布局和申请,以及人员的招聘和团队的搭建,已经错过了行业高速发展期。”
从两家短视频领域巨头的金融布局来看,的确如此。
字节于2020年至2021年逐步发力助贷业务,2021年10月全资收购“深圳市中融小额贷款有限公司”,获得网络小贷牌照,注册资本已经增至190亿元,用于客户征信查询、联合贷、兜底资方放款等。2022年6月,又成立了“深圳市智永慧科融资担保有限责任公司”,注册资本13亿元。小贷+担保双牌照,字节的助贷业务闭环已经搭建完成。
相比之下,快手于2024年4月才收购广州欢聚小额贷款有限责任公司,小贷股东由广州华多网络科技有限公司变更为快手在国内的WOFE“北京达佳互联信息技术有限公司”的子公司——“北京云掣科技有限公司”,小贷公司名称也变更为“广州快手小额贷款有限公司”,注册资本仅5亿元。
规模虽然落后,但野心也逐渐显露。与数年前对于金融暧昧不清的态度相比,如今的快手已经将金融视为商业化的重要一环,打头阵的便可能是消金(借钱业务)。
快手VS字节(抖音)助贷业务

布局两年,逐渐起量
就发展阶段而言,快手国内助贷业务刚起步,规模也逐渐起量。
快手在2023年左右开始对外合作助贷导流业务,主要合作模式是轻资产的分润API模式。据了解,快手于2024年准备开展自营信贷业务,整体助贷业务余额不足100亿,业务规模比较小,客群资质比较下沉。
所谓API助贷模式,就是客户在助贷平台A上看到各个信贷产品,不需要下载新APP,客户勾选和点击授权,B信贷机构进行客户征信或三方数据查询,B信贷机构对客户进行授信和放款。
该模助贷模式下,客户的还款还在A助贷平台上,A助贷平台向B信贷机构根据客户的实收息费的一定比例10-30%或者按照新授信客户数*N元等指标进行收费。
由此模式可以看出,快手的助贷业务还是能为其带来一定的商业化收益。
具体到产品层面,快手借钱板块除了将流量分发给银行和消金外,主要对接的第三方信贷产品有洋钱罐、省呗、马上消金的安逸花、360借条、好会借等,对外展示定价24%以内。
产品之外,我们还发现了一个很有意思的现象,各家助贷平台在快手和抖音的账号粉丝数量差异较大,可以明显看出,助贷机构并没有将快手作为一个重要的获客渠道。快手自己的借钱产品也没有开通官方账号,对比字节旗下的放心借在抖音平台已经有超过1000万粉丝,妥妥的中国信贷业务领域视频账号的第一大V。
随着短视频、直播带货兴起,信贷业务营销也越来越重视这些新兴渠道。需要注意的是,贷款直播和短视频营销需要一定行业规范和业务指引, 2021年12月31日人民银行等7部门联合发布的《金融产品网络营销管理办法(征求意见稿)》,值得关注和学习。
新型网络营销通过直播、自媒体账号、互联网群组等新型网络渠道营销金融产品,营销人员应当为金融机构从业人员并具备相关金融从业资质。金融机构应当加强事前审核,指定合规人员审看直播或访问相关自媒体账号、互联网群组;加强营销行为可回溯管理,保存有关视频、音频、图文资料以供查验。
不仅国内,还有出海
除了国内金融业务,快手也计划涉足海外金融业务。
快手金融出海的基础在于快手海外流量。快手的核心海外市场是巴西和印度尼西亚等。2024年第二季度,快手核心海外市场的平均日活跃用户稳定增长。特别是巴西日活跃用户同比增长15.4%,环比亦有所提升。
2024年第二季度,海外核心市场的日活跃用户日均使用时长接近80分钟,同比增长5%。快手2024年第二季度海外收入达到人民币11亿元,同比提升141.4%。
海外流量的崛起,为快手金融业务出海埋下伏笔。我们注意到,快手正在招聘金融产品经理(海外),负责海外金融产品的规划和设计;以及金融风控策略专家,负责海外信贷模型0-1 的开发,包括但不限于申请评分、行为评分、催收评分、欺诈评分等。
经了解,快手海外金融业务还在非常初期阶段,期待巴西和印度尼西亚信贷市场出现快手的身影。虽然海外信贷业务市场的展业环境相对宽松,定价监管未有明确标准,但经过诸多玩家多年跑马圈地,市场早期红利期已过,现在想要短期内占据较大份额,已经不太现实。
展望未来,道阻且长
结合助贷行业和快手金融现状,快手金融起步之后仍要面对诸多难题。
1.流量虽有,但是与头部和腰部平台的客群重合度高,全国有信贷需求的用户总数是一定的,撞库发现客户重叠度略高,且快手的客户资质较下沉。
关于快手的用户资质,可以从其用户画像看出一二。据QuestMobile此前数据,快手在一线城市的用户占比仅为5.4%,新一线城市用户占比为14.1%,三四五线以下城市用户占比达58.8%。也就是说快手的用户主要集中在低线城市,虽然用户的借贷需求充足,但用户资质相对较差。
2.助贷行业规模停滞,客户的信贷需求已经基本得到满足。现在只要是手机上的app基本都在做助贷业务,或者在往助贷业务的路上前进。
3.快手目前对客户的风险识别能力相对较弱,说白了就是快手在金融层面区分客户好坏的能力欠缺,流量分发做得还不够十分精细。
4、征信缺失,尚未大规模实现客户人行征信查询,小贷公司需要尽快在这方面努力起来。
5、没有牌照优势,没有入股银行和消金,广州快手小额贷款有限公司的注册资本仅5亿元,还没成立自己的融资性担保公司。
6、错过了行业发展的黄金期,没有抓住早期优势并获取大量的优质客户,存量信贷客户规模太小。
7、缺少团队和资源,成熟的金融团队体系还未完全搭建好。
基于快手的8亿用户、万亿电商GMV,或许接下来几个方向的努力,会对助贷业务有较大帮助。
一是招兵买马,从银行系和大厂尽快挖人,充实自己的业务和风险团队;二是对广州快手小额贷款有限公司进行增资,便于开展联合贷、兜底资方放款、ABS资产证券化业务的开展;第三,逐步成立自己100%控股的融资性担保公司,便于日后开展助贷增信等业务;第四,尽快对接人行征信并大规模对客户进行授信人行征信查询,准确识别客户征信情况,对体系内客户进行精准分层,对客户流量精细化运营。
放眼未来,快手的助贷业务前景依然明朗。作为头部流量平台,快手的用户规模庞大,且还在增长;电商GMV规模突破万亿,场景金融流量也颇为可观。这些实打实的场景流量,将会成为与甲方金融机构议价的重要条件。
数据显示,截止2024年第二季度,快手应用的平均日活跃用户和平均月活跃用户分别达到了3.95亿及6.92亿,分别同比增长5.1%和2.7%。快手应用的日活跃用户日均使用时长达122分钟。快手在用户流量端实现加速增长,快手应用用户总使用时长同比增长9.5%。
海量用户叠加金融服务需求,让快手金融流量变现具备一定的想象空间。快手高级副总裁、商业化业务负责人王剑伟曾表示,快手App上每周看财经相关内容的用户高达1.6亿次,其金融广告转化率是一般用户的19倍,但只有12%的人被分发了金融相关的商业广告和内容。
随着快手金融战略重要性提升,其组织架构的“独立性”也慢慢显现。公开资料显示,2023年年底,快手开展新一轮组织架构调整,对于商业化事业部,取消金教业务中心,新建金融业务中心、教育业务中心、外循环与基础产品业务部。
接连不断的金融动作,预示着快手金融要大干一场。


评论