作者:葛杰晨
和公知们在微博上针锋相对,评论热点;与娱乐圈好友玩玩游戏,还搞了吸睛无数的明星LOL对抗赛。说到王思聪,网友们前几年对他贴得最多的标签都在娱乐圈与电竞行业,自从2011年公开宣布要整合国内电子竞技产业开始,王思聪就一直在做当下年轻人们最想做的事,例如投资IG战队成立电竞俱乐部,创立弹幕式直播网站熊猫TV,成立香蕉娱乐签下在中国拥有庞大粉丝群体的女团T-ara、EXID和DIA等。
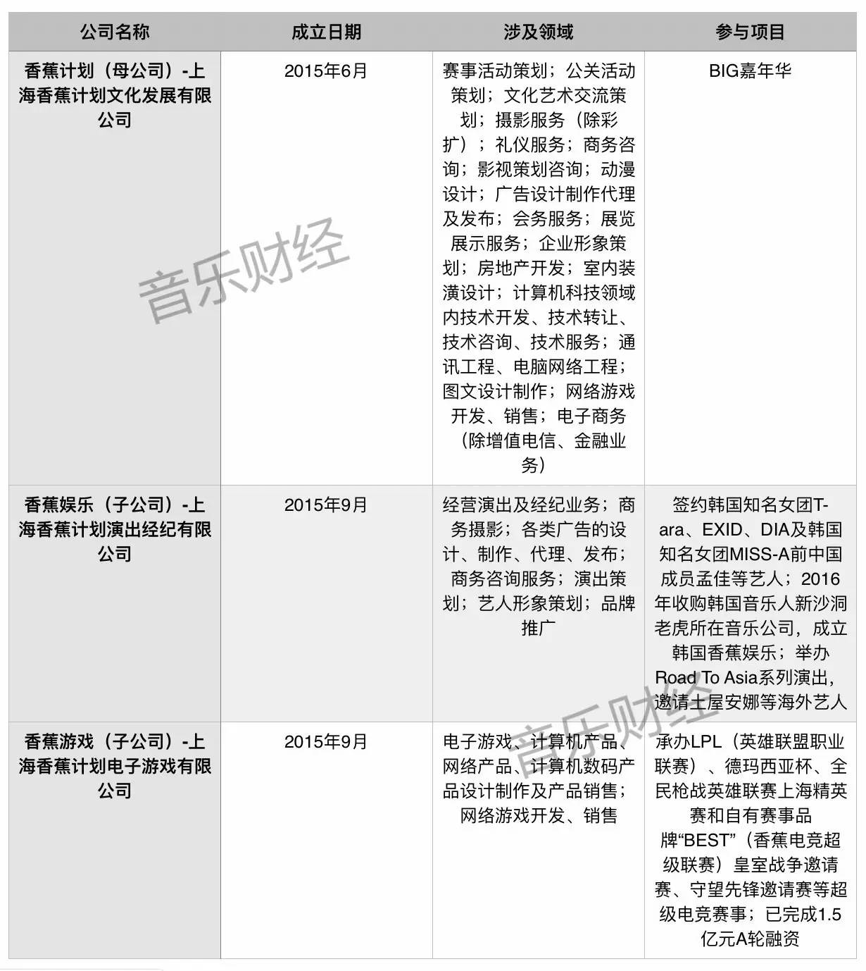
这些看似只是随性而为、“喜欢谁就捧谁”的投资事件,随着其香蕉计划的公布终于初显王思聪的泛娱乐产业布局野心。从2015年6月在上海珠江创意园区海成立香蕉计划母公司开始,旗下涉及游戏、音乐、影视和体育等年轻人喜欢且相互关联的泛娱乐内容公司陆续在2015年下半年与2016年上半年成立。

母公司所在园区内,还有数家相关大型电竞俱乐部的训练基地,包括熊猫TV和王思聪参与投资的电竞及直播行业社区“伐木累”。与业内垂直深耕的小团队不同,代号Banana的香蕉计划各个分公司与相关公司在各领域开枝散叶,整合IP资源,然后在今年上半年首次全面联动,参与到母公司的“B.I.G”泛娱乐嘉年华项目中。
音乐、动漫、电竞、汽车、极限运动......泛娱乐嘉年华再次加强“互联网+”音乐节概念
4月22日、23日将在上海世博公园举行的香蕉计划BIG嘉年华是一场为期两天的包含了游戏、动漫、现场音乐、汽车文化、极限运动和年轻潮流等不同版块活动的大型展会。该项目在大麦的售票介绍中加粗了这样一句话:“王思聪的泛娱乐帝国正式曝光/星河战舰强势登陆” ,其系列宣传海报则是在未来风格星河中的舰体样式,有不同的泛娱乐主题。

根据嘉年华活动的官方简介,B.I.G是Banana.IP.Galaxy的简称,而“B”代表香蕉计划的代号Banana ,涉及游戏、音乐、影视、体育等内容的生产商;“I”代表泛娱乐产业中核心的明星“IP”授权;“G”则是“G.A.L.A.X.Y”的简称,涵盖“Game(游戏)”、“Animation(动漫)”、“Live music(现场音乐)”、“Auto(汽车)”、“X-Games(极限运动)”和 “Y(YOHO! ,一个中国的潮牌在线平台)”,涵盖了整个泛娱乐行业当下所有的重要部分。
目前,嘉年华已经公布出李最终受邀阵容,加盟的艺人有田馥甄、萧敬腾、初音未来、林宥嘉、吴建豪、SNH48、华晨宇、汪东城、麻吉弟弟、旅行团、土屋安娜、李泉、陈粒、Def Tech、Jay Park、二珂和孟佳等。从放出的场地布置图来看,除了流行艺人演出的主舞台与副舞台之外,主办方还设置了电竞舞台与嘻哈内容专区。
自从2015年3月李克强总理在政府工作报告中首次提出“互联网+”行动计划开始,许多互联网新趋势在近两年应运而生,文化业界公司与活动主办方也纷纷将互联网和传统业务进行“连接”,用互联网思维促进传统行业深度发展。
根据嘉年华活动的官方简介,B.I.G是Banana.IP.Galaxy的简称,而“B”代表香蕉计划的代号Banana ,涉及游戏、音乐、影视、体育等内容的生产商;“I”代表泛娱乐产业中核心的明星“IP”授权;“G”则是“G.A.L.A.X.Y”的简称,涵盖“Game(游戏)”、“Animation(动漫)”、“Live music(现场音乐)”、“Auto(汽车)”、“X-Games(极限运动)”和 “Y(YOHO! ,一个中国的潮牌在线平台)”,涵盖了整个泛娱乐行业当下所有的重要部分。
目前,嘉年华已经公布出李最终受邀阵容,加盟的艺人有田馥甄、萧敬腾、初音未来、林宥嘉、吴建豪、SNH48、华晨宇、汪东城、麻吉弟弟、旅行团、土屋安娜、李泉、陈粒、Def Tech、Jay Park、二珂和孟佳等。从放出的场地布置图来看,除了流行艺人演出的主舞台与副舞台之外,主办方还设置了电竞舞台与嘻哈内容专区。
自从2015年3月李克强总理在政府工作报告中首次提出“互联网+”行动计划开始,许多互联网新趋势在近两年应运而生,文化业界公司与活动主办方也纷纷将互联网和传统业务进行“连接”,用互联网思维促进传统行业深度发展。
而根据小鹿角智库2016年音乐节统计数据(见下图),在泛娱乐概念风起的2016年,举办的超过200场的音乐节几乎都或多或少地加入了人文艺术、动漫等与年轻人生活贴近的内容,综合类的音乐节占到了整体音乐节数量比例的60%以上。

从主办方角度,音乐拥有的高附加值使其成为吸引消费者关注音乐节中关联文化内容的利器,然而因为团队各有侧重,大部分使用联合主办方式发起内容合作,框架也没有脱出“科技”和“美食”两大钟头,并没有像资源雄厚的香蕉计划一样完整地进行整体布局。

国外的音乐节市场虽然繁荣,也并没有将泛娱乐作为主要切入概念。即使是世界第一、二大音乐节维也纳Donauinselfest音乐节、威斯康星Summer Festi音乐节,和在中国也颇有名气的在新奥尔良举办的Coachella音乐节,都还是主要强调音乐人阵容的强大。
年轻人的生意经,泛娱乐产业将取代传统娱乐产业成为重心?
在近两年被不断提起的“泛娱乐”概念是最早由腾讯在2011年提出,在2014年被文化部、新闻出版广电总局等中央部委的行业报告收录并重点提及的基于互联网发展的全新业态,被称为排在车联网、在线教育、大数据、在线视频、智能硬件、互联网企业、互联网金融之后的第八大发展趋势,小米、华谊、阿里、百度、艺动和360等企业纷纷将其作为未来重要战略大力推进。
其以网络游戏为核心,以影视剧、文学作品、动漫为外延的多元文化娱乐融合特性,让细分领域之间的边界日益模糊,也成为了上视传媒公司寻求外延扩张和规模增长的重点方向。而泛娱乐产业的本质是让作为内容产品的IP在多元文化娱乐形态之间的迭代开发,并且因为产业链几乎涵盖了传统独立娱乐产业中的各个联动环节,所以很容易降低风险与边际成本,提高投资回报率,获得规模效应,可以说在这样的大环境下,全领域布局的公司才能将一个重要IP的价值发挥到极致,迎合年轻消费者们所有的娱乐需求。


在BIG嘉年华与相关微博下,网友们终于看懂了背靠大资本的香蕉计划在玩什么,并且对此表示了支持,称赞“聚集了许多有实力的艺人”,“很霸气”,“国民老公真的做了很多人想要做的事”,与香蕉计划公司设定的“希望能够影响未来十年年轻人生活方式和消费观念”的目标不谋而合,看来年轻消费者们对此生意经十分买账。
香蕉娱乐B.I.G项目负责人施欣杰(Chad)学音乐出身,组过摇滚乐队,也做过音乐节,“我们想做一个新的年轻人喜欢的大型户外活动,在拥有音乐节本身优质内容的前提下,第一次尝试把电竞、娱乐和年轻人喜欢的东西结合起来,我们认为游戏和极限运动是年轻人非常喜欢的内容,吸引更多年轻人去玩。”施欣杰说:“B.I.G并不仅仅只是一个项目,它会是整个香蕉娱乐在每年初与外界发生联系达成合作的开始。”
在施欣杰的规划中,4月的春天是一切巡演、体育赛事和电子竞技活动的开始,希望在10月秋天时再举办“内容形式”不同的嘉年华,成为娱乐艺人、体育比赛和电竞选手的最后一战,到了第二年1-2月份时会有颁奖盛典,是对泛娱乐行业的年度总结和梳理,希望在10年内影响到新一代年轻人。

如香蕉娱乐CEO高翔所总结的:“无论怎样,我们要先把这件事做起来,再把这个项目当作长远的规划来考虑。未来,我们要做到泛娱乐的翘楚。”
上个月,音乐财经曾分析过中国广电总局对于海外内容的限制或许将成为国内原创内容的突围契机(监管对“海外内容”政策收紧,本土势力顺势突围?),在全民造星的本土原创IP创业潮中,相比其他各有侧重的内容公司,香蕉计划的资源迭代优势可以说十分明显。
一方面,香蕉计划学习日韩造星模式。从去年九月开始,由香蕉计划娱乐经纪公司主办的2016 TRAINEE 18 全球练习生招募计划在上海浅水湾文化艺术中心举办了盛大的总决赛,并通过熊猫直播进行全程网络直播,从海选和复赛中脱颖而出的31名选手展开了终极对决。最终,18名外形才艺兼具的高人气选手脱颖而出,成为香蕉娱乐旗下首批自主培养艺人,这批年轻艺人将会参与国内预计爆发的“百团大战”(20支男团跃跃欲试,2017将迎来一场“美少年之战”?)。

香蕉娱乐旗下另一位年轻艺人孟佳,则曾在女团组合中作为舞蹈担当,舞艺精湛是大众公推的新一代全能艺人代表。在香蕉娱乐重金邀请Justin Bieber、Lady Gaga御用作曲人Brian Lee为其打造舞曲《给我乖》获得广泛赞誉后,孟佳也继续与Brian Lee合作,Urban POP风格的单曲《Who's That Girl(她是谁) 》也被网友评价演唱水准不俗。

孟佳
另一方面,香蕉计划将目光放到了最近原创IP层出不穷的直播平台。以其旗下首位从直播平台转型的艺人二珂为例,熊猫TV女主播二珂凭借翻唱《走在冷风中》等歌积累极高人气,直播间订阅人数已经超过百万,微博粉丝268万,翻唱的歌曲在网易云音乐突破3050万点击量,其中《告白气球》评论超过3万条。2016年11月,她与香蕉计划正式签约转型为艺人,进入香蕉计划的泛娱乐造星通道,接受香蕉旗下公司全方位培训,并且有周杰伦御用制作人林迈可为其定制音乐作品。

二珂
从产业链角度看,熊猫TV等香蕉计划关联直播社区作为培养层,理论上能够为香蕉公司输送大量原创艺人进入影视、音乐和娱乐等孵化层,经过运营进入演出、游戏和衍生品等变现层,作为同时拥有资本与运营能力的公司,或许香蕉计划的泛娱乐布局能够为其他资本和从业者提供一个如何让IP在各环节得到高效流转的有效范本,而这种新业态的出现与繁荣前景也可能在多元文化的叠加影响下改变传统娱乐公司估值方式,有助抬高其市值表现。


评论