近日,国内知名的高等教育研究与信息服务机构——青塔发布《2024高校自设交叉学科分析报告》。报告基于教育部公布的学位授予单位自主设置交叉学科名单(截至2024年6月30日完成备案),从交叉特征探究、支撑学科关联解构等方面对高校自设交叉学科进行分析探寻规律。
以下摘选自报告部分内容,已获发布授权。

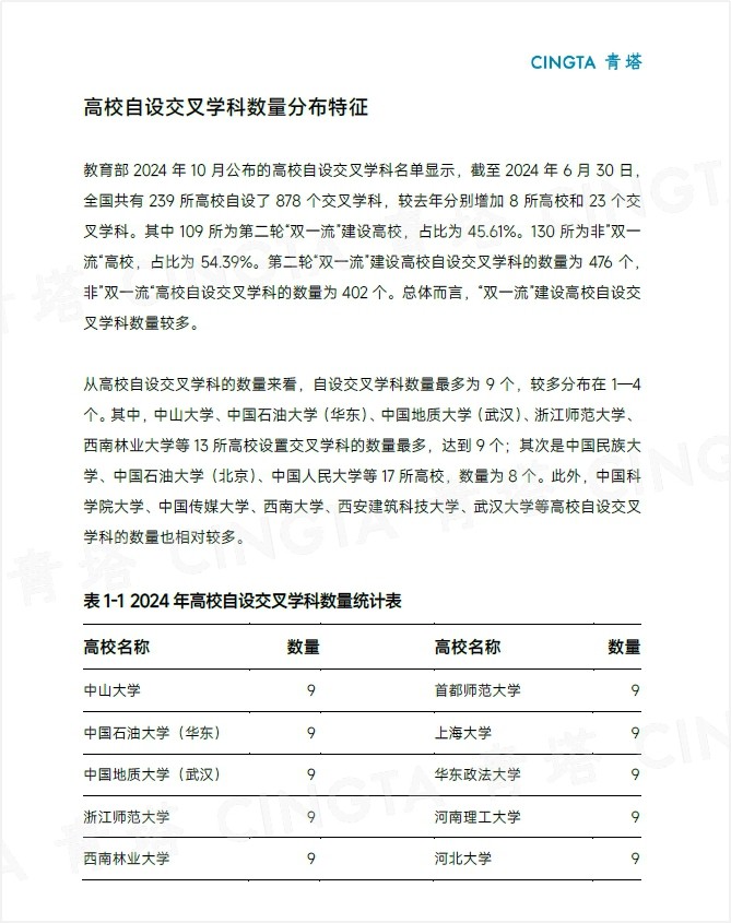
“双一流”建设高校自设交叉学科数量较多
教育部2024年10月公布的高校自设交叉学科名单显示,截至2024年6月30日,全国共有239所高校自设了878个交叉学科,较去年分别增加8所高校和23个交叉学科。其中109所为第二轮“双一流”建设高校,占比为45.61%。130所为非“双一流”高校,占比为54.39%。第二轮“双一流”建设高校自设交叉学科的数量为476个,非“双一流”高校自设交叉学科的数量为402个。总体而言,“双一流”建设高校自设交叉学科数量较多。

计算机科学与技术学科参与学科交叉频次最高
从支撑学科的一级学科分布情况来看,计算机科学与技术、管理科学与工程、控制科学与工程等学科是核心支撑学科,频次分别高达140次、135次、115次。与2023年相比,计算机科学与技术学科超过管理科学与工程学科,跃居支撑学科分布表榜首,显示了其广泛的跨学科应用性和重要性,也反映了当前科技发展的趋势和高校自设交叉学科的发展方向。

人工智能为最热门交叉学科
“人工智能”以27所开设高校数量位列所有交叉学科榜首。全国所有人工智能学科所涉及的支撑学科总数为28个,分别归属于法学、理学、工学和管理学四大学科门类,通常会围绕学校特色或优势学科进行交叉设置。

据悉,本期报告是青塔发布的高等教育系列专题报告第十六期。该系列报告旨在深入探讨和分析我国高等教育的热点话题、发展趋势以及政策动态,为高校管理者、教育工作者、政策制定者及社会各界提供专业、全面的数据与见解,此前已发布《高校学位点调整分析报告》 、《中国科学院院士增选分析报告》等报告,订阅人数逾万人。
(免责声明:本文为本网站出于传播商业信息之目的进行转载发布,不代表本网站的观点及立场。本文所涉文、图、音视频等资料之一切权利和法律责任归材料提供方所有和承担。本网站对此资讯文字、图片等所有信息的真实性不作任何保证或承诺,亦不构成任何购买、投资等建议,据此操作者风险自担。)
评论