文 | 野马财经 于婞 姚悦
编辑 | 武丽娟
杉杉股份(600884.SH)换帅,新董事长是创始人郑永刚的“80后”遗孀周婷。
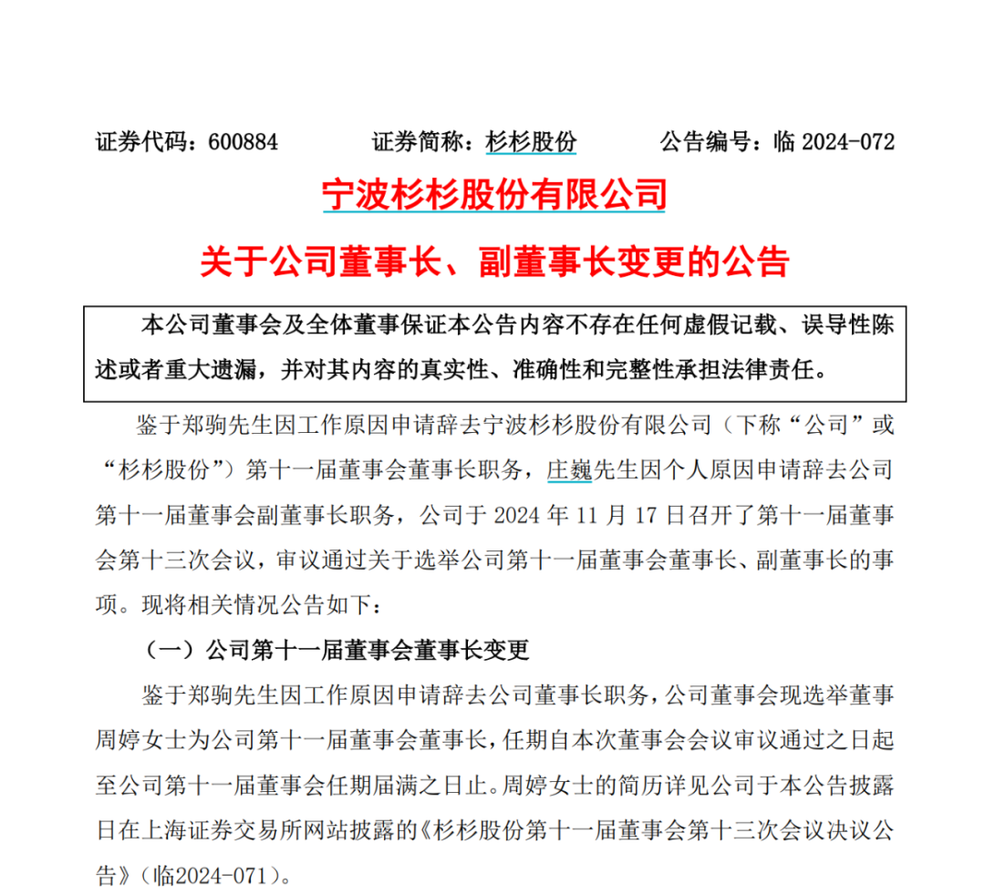
11月18日晚间,杉杉股份发布董事会换届公告,公告显示,郑永刚之子郑驹因工作原因申请辞去公司董事长职务,董事会选举周婷为公司新任董事长,任期至第十一届董事会任期届满。根据杉杉股份相关规定,周婷同时接任杉杉股份的法定代表人及董事会战略委员会主任委员。

来源:杉杉股份公告
同时,副董事长庄巍申请辞任,郑驹接任新副董事长,庄巍则继续担任公司董事。
换届公告发布后,周婷在公众号“杉杉通”中发布《致全体杉杉同仁的一封信》,她在信中表示:“我和郑驹同学完成了工作交接,我们将团结一致,齐心协力,带领杉杉奋力前行。”


对于“女掌门”上位,投资者也纷纷发表观点:“这继母能够一步一步在郑家立足,地位提高,到进入核心,直至今天掌控郑家产业决策人地位,说明其能力不简单,结合其过去职业背景,应该看好这公司发展。”“浙大毕业的,想想也不是花瓶”“能当财经主持人的,财务知识不少的”。

来源:小红书
截至2023年末,杉杉集团的总资产规模达到了660.35亿元。
二级市场也对杉杉股份这次重要人事变动给予了积极的回应,11月19日,杉杉股份大涨7.33%,报收10.1元/股,总市值227.59亿元。
新“掌门”曾是财经女主播
此次接任杉杉股份董事长的周婷出生于1982年,艺名“慰笛”。简历显示,她拥有浙江大学和长江商学院EMBA双硕士学位,曾任上海市青联委员、浙江卫视、东方卫视新闻部记者、主播,第一财经集团电视新闻部记者、主播、《两会笛声》系列制片人。
周婷曾主持过《上海早晨》《时事传真》《世博快报》《财经中间站》《最新闻》《理财宝典》等节目,而昔日财经记者的身份也是不少投资者看好周婷的原因之一。
杉杉股份创始人郑永刚作为周婷节目嘉宾与其相识相恋,并结为夫妻,还在婚后生育了一对龙凤双胞胎和一个儿子,共三个孩子。
2023年,时年65岁的郑永刚因病去世,作为继承人之一,周婷开始频繁出现在“杉杉系”台前。在接任杉杉股份董事长之前,周婷已接棒杉杉控股、杉杉集团董事长。
如今退位让贤的前董事长郑驹是是郑永刚与前妻的次子。因长子“身体不好”,1991年出生的郑驹就一直被当作接班人培养,从高中起便被郑永刚送去英国留学,在英国读书期间,郑永刚要求儿子艰苦朴素,出行坐地铁,甚至去英国探望儿子时候,还陪儿子一起坐过英国的地铁。
大学毕业后,郑驹正式进入杉杉企业,并在清华大学五道口金融学院继续攻读金融EMBA。
从2015年起,郑驹就开始活跃于“杉杉系”的各大重要活动现场。2015年12月,湖南杉杉新办公大楼落成庆典等活动上,郑驹均以杉杉控股总裁的身份出席。2018年后,郑驹开始在集团内出任更多管理层角色,并揽起更多重任。
2023年郑永刚去世后,郑驹接班杉杉股份董事长。
值得注意的是,在郑驹接班之际,其与继母周婷还曾传出“豪门”争产的消息。
具体来看,郑永刚去世次月,2023年3月,杉杉股份对外公告,郑驹当选公司董事长。但随后,郑永刚遗孀周婷现身公司股东大会,称基于继承关系,她应当成为杉杉股份的实控人。2023年4月,周婷又携三名未成年子女起诉郑驹。因该次起诉,郑永刚名下所持的宁波青刚51%股份被法院裁定冻结,宁波青刚为杉杉股份的间接控股股东。
如今虽然退居杉杉股份副董事长,但郑驹此前就表示与周婷在遗产继承问题上已经达成和解。周婷也在接棒杉杉股份董事长后表示,“杉杉集团作为中国和浙江民营经济的一面旗帜,凝聚了几代人的梦想和心血,我将和郑驹同学团结一致,齐心协力,坚定信心,迎难而上,不辜负全体股东的托付。”
永杉锂业易主
虽然周婷表示有“坚定信心”,但在日益激烈的市场竞争和主营业务价格下行压力下,杉杉股份正面临严峻的考验。
周婷也在《致全体杉杉同仁的一封信》中提到,“今年下半年以来,因为多重因素的叠加,杉杉控股和杉杉集团遇到了较大的挑战,需要汇集更广的思路,调动更多的资源,网聚更强的力量,来解决问题,化解困难。”
而就在这个月初,“杉杉系”旗下永杉锂业(603399.SH)股份被法拍,福建民企永荣集团有限公司(简称“永荣集团”)通过旗下公司永荣致胜“举牌”永杉锂业,合计竞买1.02亿股,成交金额约8.04亿元,所拍卖股份占永杉锂业总股份比例约19.79%。
11月13日晚间,永杉锂业发布控制权拟变更公告称,公司控股股东将由宁波炬泰变更为永荣致胜,实际控制人将由郑永刚变更为吴华新。
宁波炬泰为杉杉控股旗下公司,这意味着,控制权完成变更后,永杉锂业间接控股股东将从杉杉控股变为永荣集团。
永杉锂业曾用公司名为“吉翔股份”,主要以钼炉料等钼系列产品生产、加工、销售等钼业务为主。2017年2月,“杉杉系”公司通过宁波炬泰投资管理有限公司,受让新华龙(后更名为“永杉锂业”)股权;随后在2020年,杉杉控股又通过上海钢石股权投资有限公司(简称“上海钢石”)收购吉翔股份,合计持有的吉翔股份比例达到44.11%,成为该公司控股股东。
2022年之前,吉翔股份业绩波动较大,且以亏损为主。为提升公司业绩,2022年1月,吉翔股份收购湖南永杉锂业有限公司股权,开始布局锂盐业务,并在2024年7月更名为“永杉锂业”。
然而由于宁波炬泰债务逾期违约,其持有的永杉锂业部分股份被司法冻结后又被法拍,“杉杉系”最终失去了永杉锂业的实际控制权。
宁波炬泰被执行总金额3.61亿元,由于还不上钱,导致对应被冻结的永杉锂业部分股权被法拍,但对于“杉杉系”来说,至少化解了3.61亿元的债务。

来源:企查查
杉杉股份能否重振旗鼓?
1989年,郑永刚创立杉杉品牌,并率先在中国服装界提出并实施品牌战略,1996年带领企业成功上市并组建杉杉集团,1998年推进“多品牌,国际化”战略,以创新理念和变革精神推动了中国服装行业的转型升级。
上世纪90年代的中国西服市场,杉杉品牌的市占率一度高达37.4%,掌舵人郑永刚不仅是“服装大王”,2022年3月,胡润研究院发布《2022胡润全球富豪榜》,其还以125亿元的身家位列第1864位,是国内知名民营企业家。
在创始人郑永刚的掌舵下,国内“服装第一股”杉杉股份,聚焦新能源转型先后跨界至锂电负极材料、偏光片领域形成,并且双主业都坐到了行业龙头地位,这也堪称一段服装企业转型佳话。
然而,2023年初,随着郑永刚的猝然离世,杉杉股份也遭遇变局,其首先经历的就是一场遗产争夺风波。就在权力大戏告一段落,郑驹正式担任董事长,随即又面临业绩下降挑战。
2023年,杉杉股份营收190.7亿元,同比下降12.13%;净利润7.65亿元,同比下降72.93%。杉杉股份解释称,业绩下降主要受终端需求增速放缓、锂电池行业去库存影响;此外,加速剥离非核心业务和低效资产,也对公司业绩造成一定影响。
进入2024年,杉杉股份的业绩仍未恢复增长。据Wind数据显示,2024年前三季度,杉杉股份营收132.84亿元,同比下降9.69%;净利润0.52亿元,同比下降95.86%。
同时,2024年以来,“杉杉系”遭遇资金问题,让杉杉股份面临的挑战更加严峻。
6月,杉杉股份控股股东——杉杉集团本应向多家银行支付的1963.91万元贷款利息未能按计划支付,后经沟通协商,才完成相关支付;杉杉集团控股股东——杉杉控股也因未能按约定支付银行贷款的季度利息而违约,被要求偿还贷款本金及利息,杉杉集团被要求承担连带清偿责任。
11月5日晚,杉杉股份公告称,其控股股东及一致行动人累计被冻结的持股数量为5.21亿股。以11月19日收盘价10.1元/股计算,上述被冻结的股权市值超50亿元。
杉杉股份再度权力交接时,郑驹和周婷也双双表达将携手推进公司向好。这一动作彰显了“杉杉系”两大派系的接班人,在生死存亡之际,大局为先、携手并进,采取了对公司最有利的合作方案。二级市场也对此报以热烈回应,毕竟保住“杉杉系”的旗舰上市公司,留得青山在,不怕没柴烧。
郑驹交棒之际表示,此次调整是为公司发展汇集更广的思路,调动更多的资源,网聚更强的力量解决问题、化解困难。他将全力配合新任决策团队,继续服务杉杉。
接棒的周婷则表示,杉杉作为知名民营企业,凝聚了几代人的梦想和心血,将和郑驹团结一致,维护企业稳定,推动杉杉股份的高质量发展。
周婷还表示,杉杉股份的两大核心产业负极材料业务和偏光片业务均保持全球领先地位,在锂电产业筑底回升,新型显示产业加速发展的背景下,杉杉股份将抓住机遇,迎接挑战,持续聚焦深耕主业,进一步巩固产业龙头地位,强化经营管理,提高盈利能力,提升上市公司价值,增强投资者回报。
据石墨行业网上咨询和贸易平台“鑫椤资讯”数据,2024年上半年,杉杉股份负极材料人造石墨产量占比蝉联行业第一;另据CINNO Research数据显示,2024年上半年,杉杉股份在大尺寸(包括TFT-LCD电视/显示器/笔记本电脑)偏光片的出货面积份额为34%,继续保持全球第一。
如此看来,郑永刚留下的双主业仍是杉杉可以依仗的基业。不过,从总市值来看,郑永刚去世前,2022年7月杉杉股份一度达到725亿元,截至11月19日收盘为228亿元,仅为峰值的3成左右。
当前,已经有诸多扶持民营企业政策出台,并且新能源也是国家重点鼓励发展领域,加之外部环境持续向好,在此背景下,杉杉股份能否恢复巅峰,也考验着新任董事长周婷以及整个管理团队的智慧。
你认为郑永刚遗孀周婷担任董事长,杉杉股份有望重振吗?评论区聊聊吧!



评论