记者|赵阳戈

11月18日,世和基因辅导备案消息不胫而走,其辅导机构为华泰联合证券。世和基因刚刚才从科创板处撤下,没想到IPO终止仅半年时间又卷土重来。
这是家什么样的公司?

曾闯关科创板失利
公开信息显示,世和基因2022年5月16日首次公开发行股票并在科创板上市获得受理,约2年时间的排队后,公司以拟调整战略规划为由,于2024年3月主动撤回了发行上市申请,2024年4月2日,上交所终止了对世和基因发行上市的审核。
之后的2024年9月6日,世和基因和华泰联合再签首次公开发行股票辅导协议,并向证监会江苏监管局申请辅导备案,相关备案信息于11月18日披露。

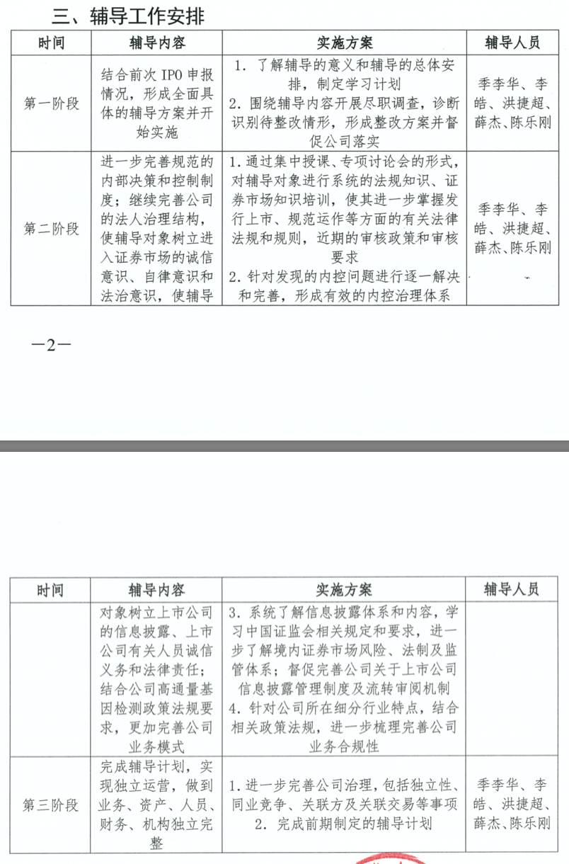
根据辅导工作的安排,第一阶段,辅导机构将结合前次IPO申报情况,形成全面具体的辅导方案并开始实施。
第二阶段则是进一步完善规范的内部决策和控制制度;继续完善公司的法人治理结构,使辅导对象树立进入证券市场的诚信意识、自律意识和法治意识,使辅导对象树立上市公司的信息披露、上市公司有关人员诚信义务和法律责任;结合公司高通量基因检测政策法规要求,更加完善公司业务模式。
第三阶段就是完成辅导计划,实现独立运营,做到业务、资产、人员、财务、机构独立完整。
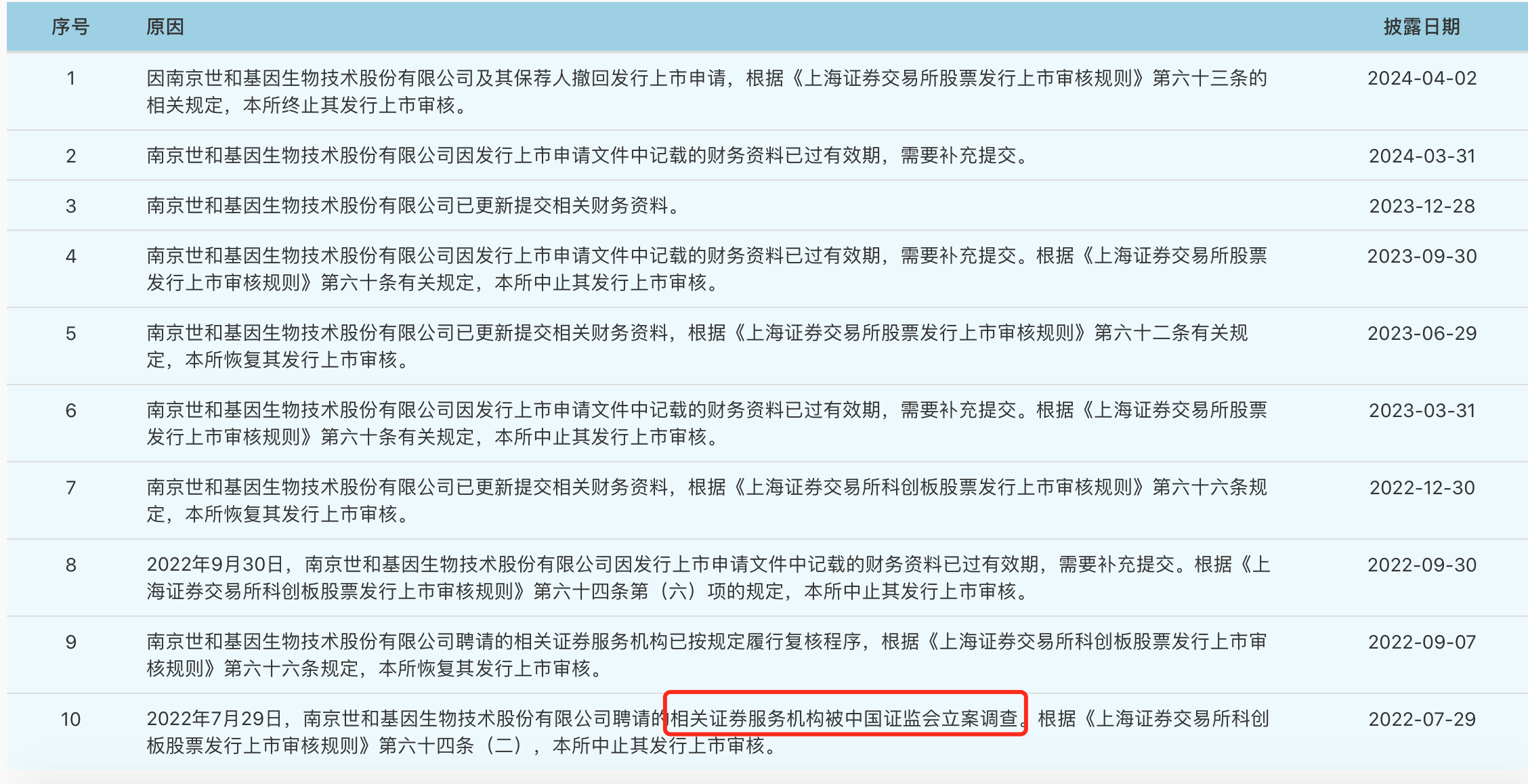
有个插曲是,此前在世和基因刚获得受理不久,就因聘请的相关证券服务机构被中国证监会立案调查,在2022年7月29日中止了IPO。

界面新闻注意到,和上一次比,世和基因的辅导机构和律师事务所都没变,当年会计师事务所从此前的致同会计师事务所(特殊普通合伙)(以下简称致同所)变成了容诚会计师事务所(特殊普通合伙)。

短期内未实现盈亏平衡
资料显示,世和基因是一家致力于高通量基因测序技术的临床转化应用,主要面向肿瘤患者开展基因检测,通过明确基因分型指导临床用药选择、提示耐药机制、监测术后复发,同时探索风险人群早筛早诊,为肿瘤精准医疗提供分子诊断服务和产品的高新技术企业。
不过,世和基因仍为亏损状态,2019年亏损261.12万元、2020年亏损9204.26万元、2021年亏损6847.84万元。因此世和基因此前才采用第四套上市标准,即预计市值不低于人民币30亿元,且最近一年营业收入不低于人民币3亿元。2021年时,世和基因的营业收入为51665.41万元。
对于亏损,世和基因提到几点,一个是肿瘤高通量基因检测行业属于新兴产业,产品服务尚未进入医保;一个是研发支出较大,预计未来仍需较大资金投入。
当时,世和基因也提示上市后短期内可能不能实现盈亏平衡。未知时隔多年,公司的现状如何。
根据天眼查,世和基因并未将企业资产状况信息公开。
重启IPO与对赌有关?
界面新闻注意到,世和基因完成过多轮融资,其中B轮融资、C轮融资及D轮融资涉及特殊股东权利条款,具体包含业绩承诺、股权回购等对赌条款和其他特殊股东权利条款(包括董事会参与权、董事委派权、反稀释/反摊薄权、优先购买权、优先出售/随售权、共同出售权、优先清算权)。
根据2022年5月16日的申报稿可知,东方邦信、东资壹号、同创伟业、兴证片仔癀、华泰瑞合、秉鸿共拓、国新资本、新业(广州)、平潭建发拾号、广州花城三号、宁波软银、苏州瑞华、江北高新发展、扬子科创的相关条款自发行人IPO申请被受理之日起终止,虽附带有恢复条款但发行人本次发行上市在审期间终止执行。
由此看来,在2024年4月2日上交所终止了对世和基因发行上市的审核后,部分对赌应该是恢复了,且触发恢复的还不少。或许,世和基因急急忙忙再度启动IPO,也与对赌有关。


资料显示,世和基因控股股东和实际控制人为邵华武、邵阳、汪笑男,其中,邵华武与邵阳为父子关系,邵阳与汪笑男为夫妻关系。根据2022年5月16日的申报稿,邵华武、邵阳、汪笑男直接及间接合计持有发行人40.6080%的股份,合计控制发行人43.6334%的股份表决权。

评论