记者|张乔遇
成立当年就成为实耐宝供应商,厦门东昂科技股份有限公司(简称:东昂科技)正在闯关北交所,招商证券为保荐机构。
东昂科技主要从事专业移动照明工具的研发、生产和销售。公司在生产工序上采用核心部件自制的一体化生产策略,形成了完整的产品生产体系。
近年来,东昂科技的营业收入持续下滑,净利润在2022年出现大幅下跌。其中,欧洲地区销售收入下降较为明显,主要受到乌克兰危机导致的能源价格飙升、通货膨胀加剧以及专业移动照明工具更新频率放缓等因素影响。美国市场则因高利率环境、工业发展受限以及库存增加等因素导致收入同比下滑。
此外,公司部分产品还受到美国加征关税的影响,对销售推广造成一定不利影响。
值得注意的是,东昂科技在2021年和2023年进行了两次大规模分红,共计派发现金红利9300万元。目前,东昂科技因财务报告到期补充审计事项申请中止审核。

ODM模式,技术先进性被问询
东昂科技的产品包括折叠灯、泛光灯、口袋灯、笔灯、长灯、头灯等多个系列。公司产品主要用于车辆、船舶、航空器和工程机械设备等专业维修、建筑施工、户外作业以及应急防灾等特殊场景,使客户在强震动强冲击和高压力等复杂环境下获得安全稳定和便捷的照明体验。
公司成立于2008年2月,成立当年便在参加中国国际五金展会时与实耐宝结识。目前已成为实耐宝、百耐、伍尔特的核心供应商。公司主要以ODM模式开展业务,即按照客户委托合同进行开发制造后,由客户贴牌销售。
2021年至2023年公司对前五大客户销售收入合计占当期营业收入的比例分别为86.99%、86.74%和84.88%,客户集中度较高。实耐宝、百耐、伍尔特系各期前三大客户,其中来自第一大客户实耐宝的收入占比分别达到了37.65%、42.83%和38.68%。
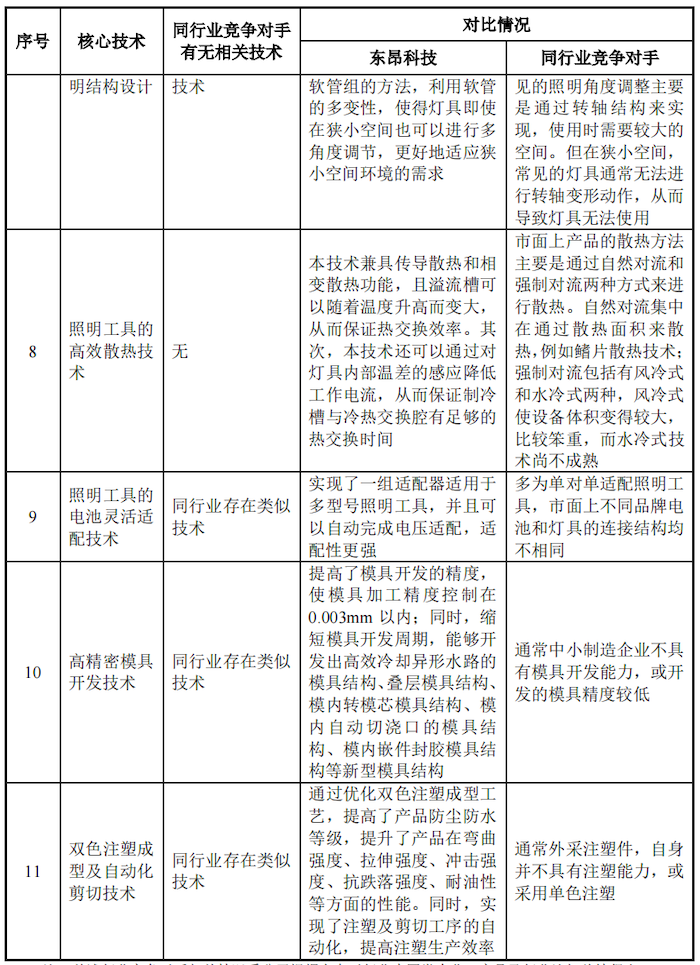
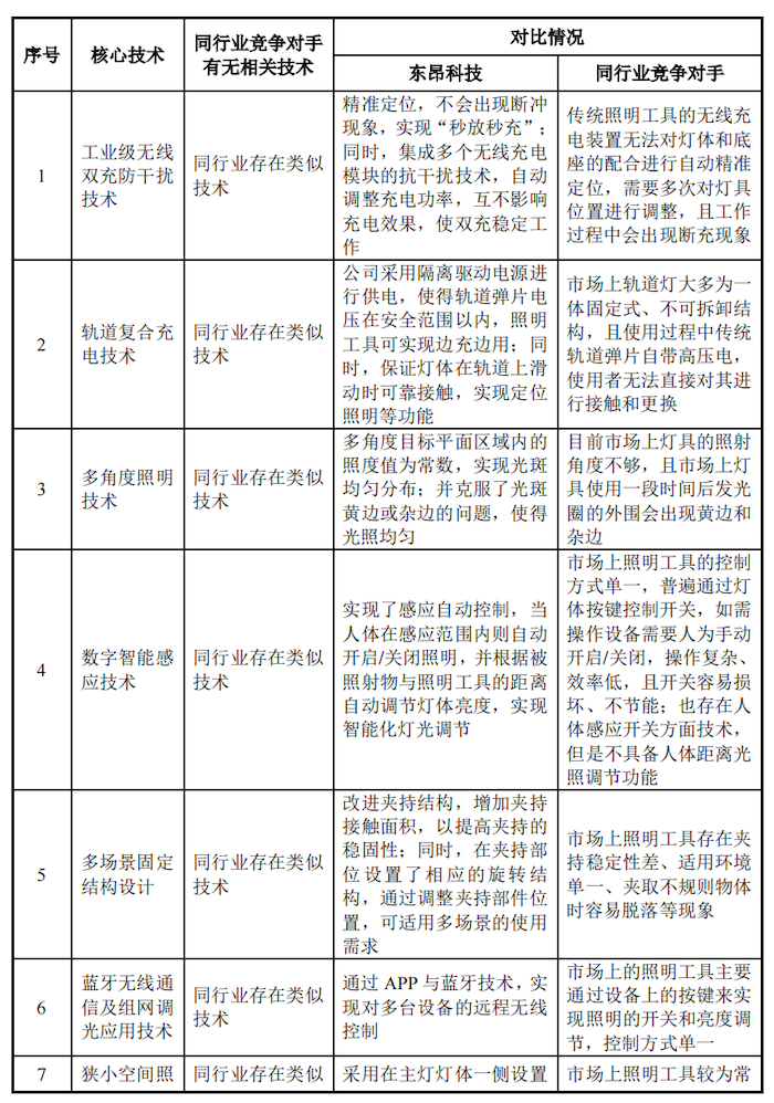
作为实耐宝代工厂,东昂科技业务有何创新性?公司连续两轮遭到证监会对其技术先进性、业务创新性方面质疑。根据一轮问询函披露,在应用核心技术上,东昂科技专业移动照明设备厂商与一般设备厂商并无明显不同,均是利用核心技术进行产品生产,差别在于不同企业掌握的核心技术差异。
为提升产品性能及竞争力,东昂科技在生产工序上采用核心部件均为自制,采用关键零部件自制的一体化生产策略,形成了模具开发、注塑件自制、电子贴片、电路设计的完整产品生产体系。
生产工序上看,东昂科技的采购主要包括原材料、产品成品、委托加工服务,其中,原材料占比较高,采购的原材料包括芯片、PCB板、发光二极管、电池、适配器、磁铁、铝件、壳体等。2021年至2023年,公司原材料种类较多,涉及230余种系列,且同一种原材料的规格、型号也会存在较大的差异,原材料型号多达11000余种,整体较为分散。
其中的核心材料包括发光二极管、电池、PCB、磁铁、塑胶壳体、芯片等,而由公司自制的核心部件为塑胶壳体和PCBA。
值得注意的是,在核心技术与同行业竞争对手的对比之下,东昂科技所披露的共计11项核心技术中的10项技术同行业均存在类似。其创新性主要体现在技术创新、产品创新、设计创意及较强的技术研发实力等方面。
业绩下滑,部分产品被列入加征关税清单
从供应端来看,全球LED移动照明市场规模从2017年的475.6亿元,增长至2021年的557.3亿元,年均复合增长率为4.0%。从需求端看,2021年,LED专业移动照明终端市场欧洲地区占比为38.4%,北美地区市场规模占比为33.58%,中国地区市场规模占比为19.85%。
2021年北美地区市场规模前五名的品牌厂商分别为STANLEY、实耐宝、Milwaukee、Energizer以及HUSKY&DEFIANT,合计占比49.2%;2021年欧洲地区市场规模前五名的品牌厂商分别为百耐、伍尔特、Hilti、SCANGRIP以及LEDLENSER,合计占比38.8%。东昂科技产品以境外销售为主,大部分收入来自欧洲和北美洲。
2021年至2023年,东昂科技的营业收入分别为2.63亿元、2.31亿元和2.21亿元;净利润分别为6062.17万元、4623.48万元和5119.31万元。可以看到,报告期东昂科技营业收入持续下滑,净利润在2022年大跌。
这一时期除了伍尔特2023年收入同比下滑之外,实耐宝、百耐及伍尔特的收入均在增长,而东昂科技向主要客户百耐、伍尔特销售收入同比分别下降30.85%和28.51%。
对于2022年收入同比下滑的原因,东昂科技表示主要系2022年以来,乌克兰危机导致的欧洲能源价格飙升、通货膨胀加剧,欧洲地区的经济增长放缓,2022年欧盟GDP增长3.6%,较2021年同比降低1.7个百分点;同时,作为非刚需消费品且具有一定工具属性的专业移动照明工具,产品的更新频率有所放缓。前述因素导致了2022年公司在欧洲地区销售收入下降较为明显,来自于第二大客户百耐和第三大客户伍尔特的销售收入同比下降较多。
2023年欧盟GDP增长为0.4%,增长幅度较2022年进一步降低;由于美国的高利率环境,客观上压制了工业发展,使得工具行业终端消费延续2022年下半年的下滑走势,同时,随着2022年全球航运体系的正常,堵塞在路途上的大量库存陆续达到美国市场,导致库存增加较多,2023年美国市场开启了大规模去库存,因此,2023年公司来自美国市场的收入同比下滑。从客户角度看,实耐宝及高壹工机等主要客户的收入有所降低。
值得注意的是,公司境外销售的国家或地区中,美国存在加征关税的情况,涉及部分种类的专业移动照明工具自2020年1月1日至2023年关税税率在原税率基础上+25%,蓝牙音箱2020年2月14日至2021年10月11日在原税率基础上+7.5%,此外配件类产品同样也存在加征关税的情况。
2021年至2023年,上述收入占主营业务收入的比重分别为4.51%、4.95%、5.68%。虽然这部分加征的关税最终由客户自行承担,会在一定程度上提高客户向公司采购产品的成本,对东昂科技的产品在美国市场的销售推广造成一定不利影响。
在特朗普再次赢得2024年美国大选后,新的贸易政策预示着更高的关税、更多的贸易壁垒可能来临。这将直接影响到中国照明企业的出口形势,尤其是北美市场。
光亚照明研究院常务副院长兼首席研究员温其东对界面新闻记者表示,从特朗普施政纲领来看,在经贸角度,重振美国制造业,强硬的贸易政策和高关税是其主线,在此次竞选中,特朗普表示将坚持美国优先的贸易政策,主张推进《互惠贸易法案》,更是提出对世界其他国家加征10%至20%的基准关税,而对中国有可能在维持2018年加征关税的基础上增加更多的关税。这也意味着一方面从事对美出口业务的企业压力继续增大,另一方面恐加速照明相关产能/产业链向东南亚/南亚/墨西哥等地转移的进度。可以预见的是,未来美线照明订单将会向极少数拥有海外产能的头部企业集中。
他提到,制造业成本涵盖材料、人力、土地、能源、物流、税收等,越南现在的成本跟国内相比的话仍偏高。
“清仓式”分红9300万,实控人“套现”过半
截至招股说明书签署日,庄俊辉直接持有公司8,313.83万股股份,持股比例为54.22%,同时通过东昂投资间接控制公司2,250.00万股股份,占公司股本总额的14.67%,
合计控制公司68.89%的股份,为公司控股股东、实际控制人。
东昂科技共进行了两次分红,2021年8月,东昂科技以总股本1.10亿股为基数,拟向全体股东按每10股派发现金股利5.45元(含税),合计拟派发现金股利5995.00万元(含税),占当期净利润的比重达到98.89%。
2023年8月,东昂科技再以权益分派实施时股权登记日应分配股数为基数,以未分配利润向全体股东每10股派发现金红利2.16元(含税),本次权益分派共预计派发现金红利3312.00万元,占当期净利润的比重为64.70%。
对于两次分红的合理性,东昂科技表示,系由于公司部分创始股东及持股平台员工有真实资金需求。2020年起,疫情冲击下,分红可缓解员工家庭经济压力。2023年8月,公司实施1000万元定增方案,由创始股东认购,并因此进行现金分红。此外,员工如庄萍、李霞、练小冬等也有资金需求。
值得注意的是,通过两次分红,实控人庄俊辉共计“套现”4670.09万元,占分红款金额的50.21%。



评论