文 | 青眼
抖音对直播电商再出“重锤”。
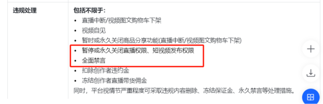
11月27日,抖音《创作者【分享假冒/盗版商品】实施细则》(下称:《细则》)正式生效。其中特别提到,对于违规的创作者,可能将面临“被暂停或永久关闭直播权限、短视频发布权限”、“被全面禁言”的处罚。
对此,有不少业内人士认为,这是继“双11”大促后,抖音电商的一次集中整顿行动,但实则“雷声大雨点小”。
重拳出击,严重者将被永久“封杀”
抖音对于“假冒/盗版商品”规范的细化,其实早在今年4月就已经开始。
2024年4月22日,抖音首次发布“关于修订《细则》的意见征集通知”,这也明确了平台将重点整治主播售假等现象。
随后,今年9月18日,抖音再次发布了《细则》的意见征集通知,其中对创作者“分享假冒/盗版商品”的违规行为及相应违规处理方法,进行了较为详细的规定。
青眼比较两则文件发现,相较于之前的版本,本次正式实施的《细则》,主要新增了以下核心变化:
第一,对于电商创作者的违规行为,新增了“暂停或永久关闭直播权限、短视频发布权限”、“全面禁言”的处置。

截自抖音电商规则中心
第二,对于关联主体违规,新增了“永久关闭商品分享功能”、“扣除违约金5000元”、“冻结全部带货佣金90天”的处罚。
第三,新增了对“非挂车场景”的违规处理措施,且相较之下,《细则》对该场景进行了更为严格的管控。例如,同为“情节严重”的违规程度,在挂车场景中,创作者将仅被处以“暂时关闭商品分享功能3天(直播中断/视频图文购物车下架)”、“视频自见”的处罚;而在非挂车场景中,创作者将面临五项处罚,包括“暂时关闭商品分享功能3天”、“视频自见”、“关闭直播权限3天”、“关闭短视频发布权限3天”、“全面禁言3天”。

截自抖音电商规则中心
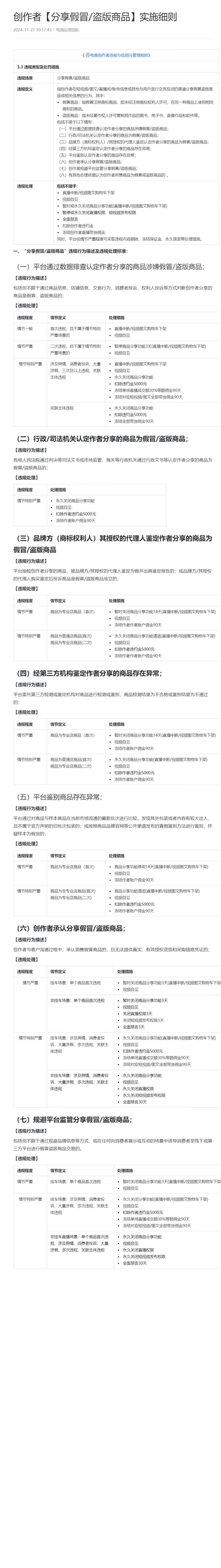
除了上述变更外,《细则》主要从七个层面规定了“分享假冒/盗版商品”的违规行为描述及违规处理标准。

1、平台通过数据排查认定作者分享的商品涉嫌假冒/盗版商品。对此,抖音电商将对该行为从情节一般、严重、特别严重三方面进行划分,并采取相应的处理措施,具体包括:直播中断/视频图文购物车下架、视频自见、永久关闭商品分享功能等。
2、行政/司法机关认定作者分享的商品为假冒/盗版商品。一旦被行政/司法机关认定为“假冒/盗版商品”,则创作者便会直接被认定为“情节特别严重”,将面临“永久关闭商品分享功能”、“视频自见”等四项处罚。
3、品牌方(商标权利人)授权的代理人鉴定创作者分享的商品为假冒/盗版商品。针对此种违规情况,抖音电商从情节严重和特别严重进行划分,并制定了相应处理措施,包括“视频自见”、“冻结作者作者账户佣金90天”等。
4、经第三方机构鉴定作者分享的商品存在异常。对此,抖音电商从情节严重、特别严重进行划分,将对创作者处以“暂时关闭商品分享功能14天(直播中断/视频图文购物车下架)”、“视频自见”等措施。
5、针对平台鉴别商品存在异常的情况,平台将对创作者处以“商品分享功能停用14天(直播中断/视频图文购物车下架)”、“视频自见”、“冻结作者账户佣金90天”的惩罚。
6、对于创作者承认分享了假冒/盗版商品的情况,抖音电商从挂车场景、非挂车场景的不同违规程度,制定了相应处罚策略。
7、创作者规避平台监管分享假冒/盗版商品。该违规行为分为情节严重和特别严重两种,对于挂车场景和非挂车场景的不同情况,抖音平台也制定了不同的处理措施。
整体来看,《细则》对“分享假冒/盗版商品”的违规行为和违规处理标准,从七大不同方面进行了细化,对违规程度、情节定义、处理措施等方面均进行了不同规定。
青眼注意到,就在《细则》正式实施的同一天,抖音《创作者【分享混淆认知的商品】实施细则》也开始实施,其中对“分享混淆认知的商品”的违规场景、违规定义、处理方法进行了规定。对于直播间违规特别严重(关联主体违规)的情况,创作者可能面临暂停商品分享功能60天、冻结全部带货佣金90天的处罚。

截自抖音电商规则中心
“对美妆品牌是好事” 作为当前最大的直播电商平台之一,抖音越来越成为美妆品牌们拓展市场的重要阵地。
青眼情报数据显示,今年双11期间,线上渠道美妆预估GMV超1200亿元,其中抖音市场占比达26.7%,GMV同比增长27%;今年10月,抖音美妆类目GMV近260亿元,同比增长30.49%,环比增长63.64%。
11月,宝洁美容部门首席执行官Alex Keith也在投资者日上表示,“公司正通过大力投资抖音平台来调整营销策略以适应中国电商的转变。”从中可以看出,这一美妆日化巨头即将重押抖音。
另某种程度上说,抖音这一系列针对创作者的新规,无疑也是期望进一步驱动平台生态朝着更健康的方向发展,同时给予商家和消费者以积极的信号。
“这对于品牌而言肯定是好事。”有行业人士对青眼表示,打击美妆假货必然会对整体平台假货乱象有一定的抑制作用。
九辨美妆创始人Nod则提到,此次抖音新规的重点或更多落地于“假冒产品”而非“劣质产品”。“假冒产品更多的是指品牌的假货,而劣质产品则会涉及更多质量不佳、虚假宣传等产品,甚至不少白牌产品,这类产品大概率不在此次新规的范围之内。”
青眼注意到,在实施的《细则》中,抖音明确指出:假冒商品,指假冒注册商标商品,即未经注册商标权利人许可,在同一种商品上使用相同商标的商品。而在《创作者【分享混淆认知的商品】实施细则》中,抖音所举“混淆认知”案例均为用不同方式误导消费者误认为所售品牌为其他品牌。
需要注意的是,在当下的美妆市场中,美妆假货的生产、运输、售卖已然成为一项完整的产业链,甚至不少主播在不知情的情况下,售卖了非正规渠道生产的假货(详见青眼文章《美妆假货是如何流入千万网红直播间的》)。
由此来看,“假货”或成为此次抖音平台新规所打击的最大目标。对于售假商家而言,平台留给他们的生存空间将越来越小;而对于其他内容创作者而言,则需要提高专业素质,严格选品,才能规避“假货”风险。
事实上,从宏观政策层面来看,不论是国家相关部门还是各大电商平台,都一直将维护直播间良性生态置于重要位置。
例如,今年4月,市场监管总局印发《“守护知识产权”专项执法行动实施方案》,开启了期两年的专项行动;今年7月,《消费者权益保护法实施条例》(下称《条例》)正式生效,将规范性文件《网络直播营销管理办法》中的相关内容上升为法定义务,直播带货必须说清楚“谁在带货”“带谁的货”,明确了平台、直播间和主播“人人有责”。
平台出手还不够?“维权难”仍困扰消费者
虽然此次抖音电商已经对销售“假冒/盗版商品”的行为设置了详细的违规处理方案,但就整体市场反馈而言,平台的监管力度无疑仍待加强。
“雷声大雨点小。”有电商相关从业人员对青眼表示,打击“假冒/盗版商品”一直都是各大电商平台的常规性操作,而这些政策往往是平台对这类假货监管的阶段性收紧,更多是形式大于内容。在他看来,这类平台政策无法在短期内对平台整体生态产生较大的影响。
“这类政策往往会在大促后公布,一方面,不会影响这一类商品在大促中的GMV,另一方面,平台也能够在大促之后,对这类商品进行阶段性整治,以扭转平台的口碑,也是给市场传递积极的信号。”该电商相关从业人员进一步称,“但无法根本上改变电商灰色地带存在的这一事实。”
事实上,从当下美妆市场来看,电商直播间的假货来源十分广泛,“售假行为”的呈现形式也十分多样,包括非正规渠道的正品商品、假冒的中小样、真假产品混卖的个人C店、因缺乏鉴别能力而误售假货的主播等等。这,也让平台、消费者甚至主播难以鉴别手中的产品是否为正品,让“打假”难以进行。
有化妆品贸易人士曾对青眼表示,网络化妆品假货泛滥源自于四点:其一是市场监管不到位;其二是消费者维权意识不强;其三是网络销售平台的监管机制不完善;其四是网络平台的准入门槛较低。
不过,青眼也注意到,即便是消费者意识到了电商直播间存在售假行为,“维权难”“难鉴别”等问题也一直困扰着他们。
例如,在小红书平台就有消费者反馈称,其在抖音某直播间购买了一支香奈儿洗面奶,却发现该产品为假货。为了向商家维权,该用户自费将产品送检,且检测结果的确为假货,却仍无法得到平台的支持,而整个维权时间长达三个月。
此外,也有小红书用户反馈称,其在抖音某直播间购买的产品经第三方鉴定为假,店铺客服却称不支持第三方鉴定结果,该用户只能选择退货。同时,也有消费者在其它社媒平台反馈称,即便自费提交了鉴定结果,平台给到的最终结果也仅为退货退款,消费者无法得到商家“假一赔十”的承诺。
青眼注意到,在此次实施的《细则》中,经由第三方检测机构的“不合格”认定,委托方为平台而非消费者。从这一方面来看,消费者的“假货维权”仍然任重而道远。
当然,清除直播带货的“灰色地带”也并非一朝一夕能够完成。从抖音此次发布的新规来看,也反映出平台方仍在积极进行调控,而直播电商要想走的更远,也必然要走向更加严格的合规之路。


评论