文 | 表外表里 张冉冉 薛程鹏
编辑 | 付晓玲 曹宾玲 慕沐
走进Tiffany上海旗舰店,奥黛丽·赫本为电影《Tiffany的早餐》拍摄的宣传照映入眼帘。

鲜为人知的是,这张照片拍摄前,Tiffany全年利润已倒退至35年前的日营业额水平。
“门口的野蛮人”宝路华,还虎视眈眈,伺机收购,虽然Tiffany请来了“白衣骑士”霍温,但大腿不够粗,后来连他的公司也被收购了。
正当人们以为这颗美国奢侈品的明珠要蒙尘之际,《Tiffany的早餐》一炮而红了,一波波影迷前来朝拜,Tiffany利润6年翻3倍,从此走出纽约、走向世界。
如今,“黄金爱马仕”“中国Tiffany”——老铺黄金,也正在风口浪尖上。

目前其出圈的“代言人”是网红韦雪、女星杨幂等,远比不上奥斯卡影后奥黛丽·赫本的经典演绎。

相比奢侈珠宝“一颗恒久远”的钻石叙事,老铺所处的金器赛道主打一个金价公开透明,玩家们都是“金子的搬运工”,赚个工费而已。
但老铺的管理层仍然自信满满,明确“要和梵克雅宝一样高端定位”,IPO前投资人也排着队,等一个与创始人畅聊奢侈品属性与成长的机会。
要知道,Tiffany从涉猎珠宝到遇见《Tiffany的早餐》,几经生死,穿越百年。而老铺只是一个2009年诞生的后来者,想跻身奢侈品的行列,恐怕还得跨越“从韦雪到赫本”的距离。
一、对标奢侈品,却上不了顶奢商场牌桌
“高端首饰上海市场的容量最大,老铺为什么只在这开了一家店?”
“为什么上海店在豫园,而不是像其他店一样进高端商场?”
......
今年年中的一次机构交流会上,有人对着老铺灵魂拷问。
现场管理层的解释是:“公司这六七年来一直在跟国金恒隆沟通,但进展没有那么快”,言外之意就是——不是我们不开,是顶奢商场们不让进。
事实上,这不是老铺第一次被冷待,可以看到,即便进了太古汇以及郑州大卫城,也不过被安排在负二、二层这种“犄角旮旯”。
和老朋友SKP合作到第五家店,终于能开在黄金一楼了,却只能屈居入口的中后段,C位是爱马仕们的。

只有次高端的商场,敲锣打鼓欢迎老铺。
得知老铺有意入驻上海,豫园积极接洽,愿意提供最好的铺位;北京百货大楼等传统商城,也都直接给出黄金一楼位置。
截然不同的态度,在于商业地产有自己的运营法则:对于一二楼品牌商户选择,逻辑是因为爱马仕、LV在那里,所以顾客才去逛恒隆国金;而不是国金恒隆在那里,所以去逛老铺。
同样的逻辑,换到了次高端商场,老铺就成了活招牌,数据显示,70%的客户是专门去豫园买老铺。
说白了,挤破头想进顶奢商场的老铺,多少有沾奢侈品光的心思。
这并非空穴来风,2021-2023年,老铺年购买金额超过100万的会员收入贡献,从8.5%提升至15.9%。
贵妇们买完爱马仕顺带买买买下,2024H1老铺营销支出占比收入仅0.4%,全年单店收入却预计能达到2.26亿左右,是周大福的近10倍,直逼卡地亚、梵克雅宝们。

这样一来,顶奢商场对爱马仕们,自然是极力招揽,比如SKP专门组建了一支专业买手团队,经常拜访全世界的百货商场,考察奢侈品店面与选品。
免租、装修补贴和扣点金额封顶等优惠政策,更是家常便饭。数据显示,爱马仕租金开支占收入比仅4.14%;Prada为5.02%。
到了蹭流量的老铺们,就秒变“公事公办脸”,卡流程、卡条件不说,优惠更是免谈,老铺付给商场的钱占比不仅更高,甚至还在涨,从2021年的7.6%升到了2023H2的9.2%。

且这还是老铺刻意控制门店面积的结果——和爱马仕们动辄几百、上千平的单店面积相比,2023年老铺前五大购物中心除豫园门店外,面积都只有30-60平。

但小门店虽能省钱,却牺牲了用户体验,老铺门外限流排队,店内仍然人挤人,挤挤攘攘的柜台丝毫没有奢侈品的气质。
为此,老铺在年中的电话会上表示,“未来都要开大店”,如香港尖沙咀旗舰店面积超1000平,在标志性货柜之外,还配了专门的休息区。

但这样一来,意味着其租金成本将大幅提高。据估,新开一家80-120平的新店大约需要3000-4000万,150-300平的大店要5000万以上。
且能否换来顶奢商场的另眼相待,也很难说,毕竟顶奢商场们的冷淡,除了嫌老铺品牌力不足,还有对其高光持续性的担忧。
二、站上了风口,但风是会息的
中国大妈们追涨黄金一般不会买首饰,但老铺打破了传统。
10月,国内黄金饰品价格一路冲击800元/克历史新高,但还是高不过老铺——克价高达1200元,按当时金价狂飙的速度,还得再涨一年才能到这水平。
然而,大妈、中产们仍把老铺围了个水泄不通,上海豫园店一度排起了4个小时的长队。狂热的氛围,让吃瓜群众恍惚间以为“又一波新鲜的韭菜,在破土蹿升”。

但实际上,老铺的首饰比大妈们钟爱的金条还保值。有消费者反馈:今年元旦2.6w买的嘎乌盒,现在回收价3.2w,倒手就能赚6000。
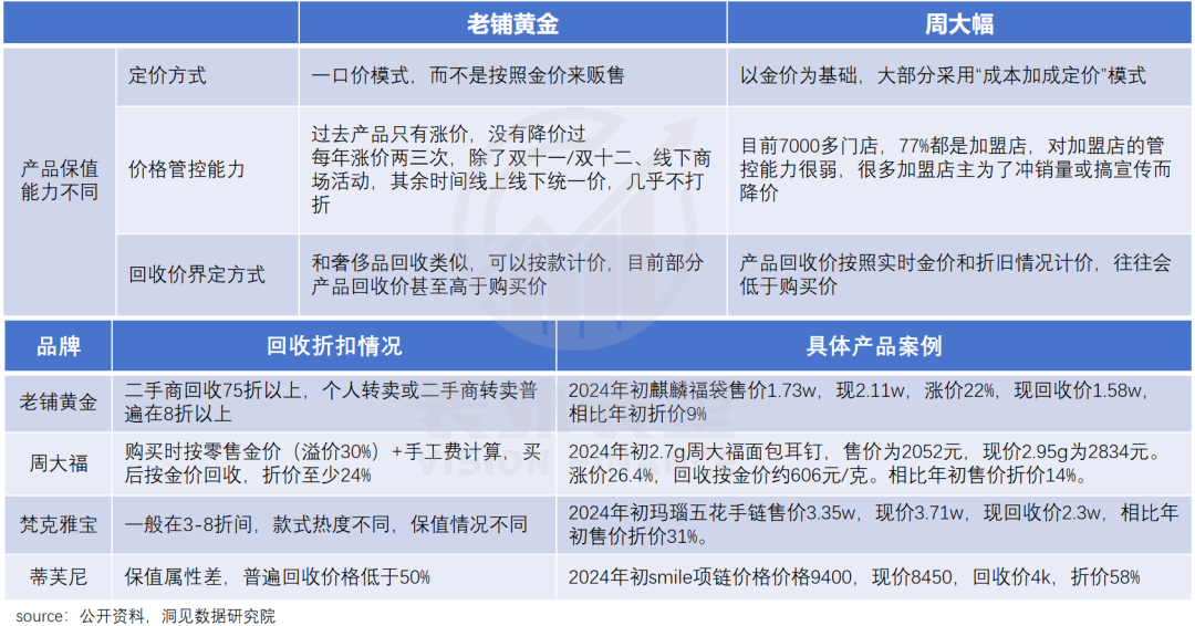
这是因为老铺与售价、回收价都跟着金价走的周大福们不同,其主打古法工艺旗号,定价直接一口价,捅破了行业溢价天花板。
为了维持高端人设,老铺还抄奢侈品的作业,每年提价2-3次,今年部分商品涨幅已经超过了20%。
回收价也对标奢侈品,不再单纯按实时金价和折旧情况计算,而是按款计价,越是工艺复杂的稀缺款,回收价越高。
如下图,老铺黄金的二手商回收普遍75折以上;与之相比,梵克雅宝在3-8折间,Tiffany普遍低于50%。

伴随着持续的涨价,老铺部分产品回收价可以高于购买价,这让其脱离了单纯消费品的范畴,具备更多的投资属性,自然刺激购买热情。

不过,比起追涨,更令老铺腾飞的是撞上了玄学潮流风。
“我用Tiffany项链克走好几个领导”“戴Dior蝴蝶招财旺福”……今年奢侈品珠宝品牌集体营销起了玄学。
原因无他,纯粹为了迎合这届年轻人“上班上进不如上香”的心理。
据统计,玄学元素加持下,一条梵克雅宝的珍珠贝母项链标价6.6万,比北京新房均价还贵6000;配套的蝴蝶形状耳钉,能值0.6辆小米汽车。
而相比这些舶来品们,土生土长的老铺黄金显然对“神秘力量”更拿手。
葫芦“福禄”、金豆荚“四季发财”、十字金刚杵“斩断烦恼,无坚不摧”......各种寓意,老铺手拿把掐。
除了玄学风,老铺还正适配新中式穿搭风——穿马面裙、旗袍,戴黄金首饰,是更适合中国宝宝气质的搭配。

既能保值,又满足了情绪价值,消费者疯狂“真香”。
刚过去不久的双11,老铺登顶天猫珠宝销售榜TOP1,成交额同比去年暴涨近400%。更早之前的2024H1,老铺的营收、利润双双大增,表现比LV、卡地亚们都好。

不过,历史经验告诉我们,消费风潮这东西往往来得快,走得也快。
比如,李宁曾凭借“国潮风”重新翻红,但国潮沦为“割韭菜”代名词之后,消费者迅速对其敬而远之。
回到老铺来看,这轮风潮洗礼下,其客户年龄层已然重构:之前以40-50岁为主,现在20-30岁占比提升,35-40岁成为消费主力。
而一旦年轻人的喜好变了,风险敞口暴露或将随之而来。
不止如此,上述说过消费者对老铺的追涨,是基于金价上涨带来的升值空间,但谁都知道,金价不会一直涨。
当金价下跌时,不仅老铺的提价能力会受到影响,溢价也会显得更高——周大福和老凤祥等溢价率约30%,老铺在60%-70%。

当然,老铺黄金也可以通过古法工艺产品,像爱马仕、LV们一样,长久在贵妇们心中占据一席之地。
但其目前的产能,似乎难以支撑这一点。
三、老师傅加班加点赶工,也供不上货
2023年,老铺黄金熟练工匠的产能利用率,超过了120%。
换句话说,老师傅们的工作强度,可能快赶上“996福报”了——即使原来能朝九晚五,现在也要每天工作近10个小时。
然而,老铺的生产线都干到冒烟了,缺货问题仍然棘手,花丝葫芦、十字金刚杵等常青款一度连预订都订不到。

这让大排长队却空手而归的用户,抱怨连天;分析师和投资人们,也逮着老铺高管追问,到底要如何解决产能问题。
产能怎么就成了老铺的“心病”?
观察其缺货的产品会发现,缺的大多属于高品牌势能产品,而非易放量、高利润的产品。

所谓易放量产品,主要为工艺简单的素金产品,如金条、耳钉等;高利润产品指的是足金镶嵌产品,其因镶嵌有珠宝而具备更高的溢价能力。

而高品牌势能产品,包括采用花丝、搂胎、錾刻等复杂古法工艺的产品,是最受消费者追捧、涨价幅度更大的一类。

这部分产品的灵魂在于“手艺”,个个都是精雕细琢的艺术品,以錾刻为例,给佛像开面不是一锤一錾了事,而是要刻出佛祖的神韵及气场。
花丝工艺也类似,先把黄金拉成跟头发丝差不多大(直径小于0.3毫米)的细丝,再编织出薄如蝉翼的金蝉等图案。

如此高难度的工作,非功底深厚的工匠难以驾驭,老铺的熟练工匠平均工作经验就达到了10年。
但硬币的另一面,是老铺很难快速培养出熟练工匠。
而目前市场上,又没有足够的老师傅可以即时补充,如1990年北京有数万名花丝工艺从业者,2010年缩水至不过百人。
这意味着,老铺供给侧受限的问题,未来中短期(5年)内恐怕难以解决。
当下老师傅被疯狂挖墙脚,正是侧面例证——育人哪有抢人快,随着古法黄金火热,上半年老铺有6名熟练工匠离职,是前3年总数的3倍,占熟练工匠8%。
这显然不是老铺愿意看到的,其也在想方设法满足消费者、安抚投资人。
如下图,老铺有近7成产品,可以在35天内出厂;相较于经验老道的师傅,普通工匠们也是一抓一大把。

基于此,其开始停产部分工艺复杂的高势能产品,新产品设计也趋于简单化,如今年的新品项链,鲜少花丝等复杂的古法工艺。

同时,自有产能不够,老铺还喊了外包来凑:将部分镶钻和素金等高利润、易放量产品外包出去,2023年的代工比例提升至41%。

左右开弓下,老铺产品销量咔咔上涨,一定程度上缓解了产能焦虑,甚至在金价大涨、成本飙升的背景下,仍能保持40%+的高毛利。

但也就此埋下了隐忧。
“入手了二十几条吊坠后,我准备退坑了。”一位消费者在媒体采访中如是说。
原因很简单:喜欢的古法款式,已经买无可买,而工艺简单的新品,又被周大福等其他品牌“致敬”,有了烂大街的趋势。
还有人在社交平台爆料,老铺外包的镶嵌产品,频频出现掉钻、变形等质量问题。

虽然手工产品随着生产规模扩大,质控难度本来也会增大,但当一个号称“黄金爱马仕”的品牌,外包比例逐渐攀升时,用户的宽容度是反向下跌的。
毕竟大家对奢侈品的期待,就是“手工、工匠、艺术”带来的稀缺性和高贵感。

这在老铺的业绩上也有反馈:虽然新品频出,但收入占比呈现下降的状态。

总而言之,高势能产品出现的产能瓶颈,不仅影响到了老铺的报表,长期来看,也是对其品牌势能的一次重创。
小结
在《Tiffany的早餐》里,奥黛丽·赫本饰演的女主吃着廉价早餐,望向橱窗里的目光,不只是在看珠宝,更是在仰望奢华与优雅的生活。
也就是说,电影的成功,或许不在于赫本的出演,而在于在此之前,Tiffany已经成为了“奢侈”的代名词。
这对如今的老铺黄金同样适用——在等到的自己的奥黛丽·赫本之前,需要先回答清楚,究竟要代表一种怎样的生活。



评论