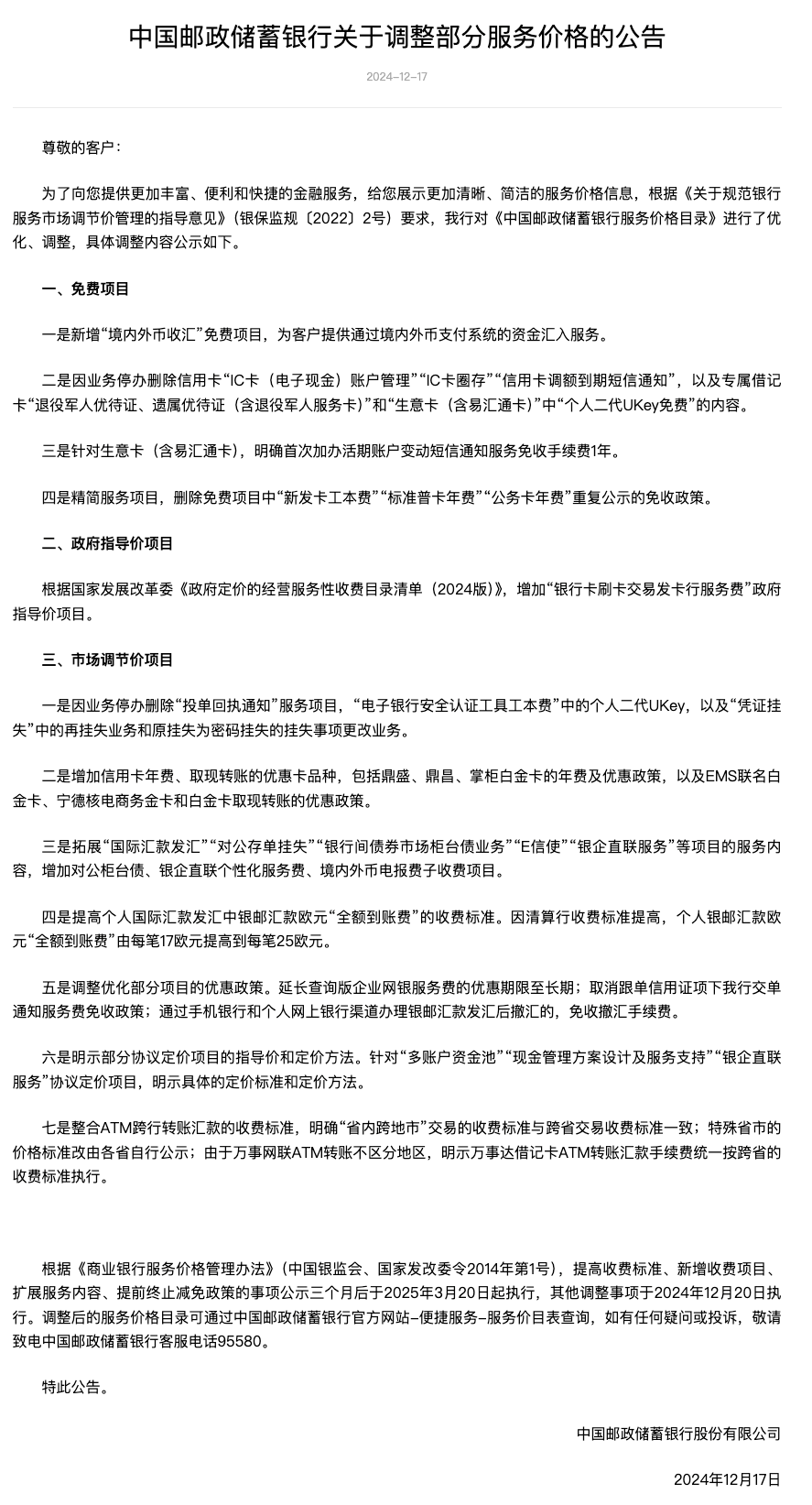
12月17日,中国邮政储蓄银行发布关于调整部分服务价格的公告。其中,免费项目方面,新增“境内外币收汇”免费项目,为客户提供通过境内外币支付系统的资金汇入服务;针对生意卡(含易汇通卡),明确首次加办活期账户变动短信通知服务免收手续费1年;精简服务项目,删除免费项目中“新发卡工本费”“标准普卡年费”“公务卡年费”重复公示的免收政策。

来源:界面新闻
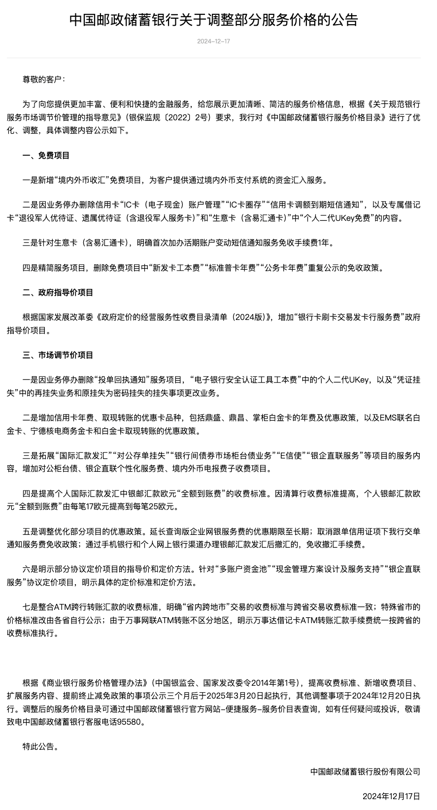
12月17日,中国邮政储蓄银行发布关于调整部分服务价格的公告。其中,免费项目方面,新增“境内外币收汇”免费项目,为客户提供通过境内外币支付系统的资金汇入服务;针对生意卡(含易汇通卡),明确首次加办活期账户变动短信通知服务免收手续费1年;精简服务项目,删除免费项目中“新发卡工本费”“标准普卡年费”“公务卡年费”重复公示的免收政策。

评论