文 | 未来迹FutureBeauty 林宇
编辑 | 刘颖
“长生不老”是人类千百年来追求的永恒话题。无论是古代的神话传说,还是现代的科技探索,都充满了对生命永恒、青春永驻的向往。
当时间的指针马上从2024年滑向2025,人们发现,越来越多的美妆企业们正在踏足“长寿领域”,以前沿科技攻关人体最大的器官——皮肤。
不久前,LVMH研发部门和综合生物科学公司Integrated Biosciences建立研究合作伙伴关系,共同探索分子层面衰老的化合物;联合利华风投公司投资生物技术皮肤健康品牌One Skin,这是一个致力于皮肤健康与长寿的品牌,已研制出一种能够逆转皮肤生物年龄的成分“OS-01”。
“肌肤”+“长寿”,显然已经成为近两年美妆巨头们的研究焦点。
“肌肤长寿”如何理解?

在业内,肌肤长寿并不像夜间护肤、早C晚A等护肤概念一般,有一个大众共识下的相对清晰的定义,而是一个更为复杂的综合概念。
有本土头部美妆集团研发负责人告诉《FBeauty未来迹》,不同公司对“肌肤长寿”的定义和表述不同,最终核心还是在于解决衰老问题。“例如减少皮肤皱纹、保持肌肤弹性,这些能够让肌肤看起来更年轻的举措都可以被列入其中。”
弗图医学创始人梅鹤祥也表示,皮肤年轻化的影响因素非常多,“我们的基因、环境暴露都会影响到肌肤状态,还涉及到许多未开发的因素。按照我的理解,‘肌肤长寿’可以简单描述为改善皮肤质地,使其看起来比实际年龄要年轻。”
而欧莱雅集团负责研究、创新和技术的副首席执行官Barbara Lavernos则认为,长寿为美容增添了一个新的维度,重点在于预测、纠正甚至逆转我们皮肤、头皮和头发的老化。
综合上述国内外诸多资深研发人员的讲述可以得出,与传统护肤中的抗衰相比,肌肤长寿是一个覆盖维度更广的词汇,旨在通过科学的方法和手段,延缓肌肤衰老过程,强调肌肤的持久性和生命力,是一个长期过程。
虽然在中国护肤市场,肌肤长寿还没形成一个共识,但已经成为一些国际美妆企业的研究方向,并逐步落地中。
致力于研究细胞衰老的企业Rubedo Life Science的首席执行官Marco Quarta表示,“长寿”在过去三到五年里一直都是主流研发方向,如今真正到达了进入临床试验和市场实际应用的临界点。
这也意味着,现在正处于肌肤长寿领域研发成果落地的过渡期。雅诗兰黛全球护肤和品牌科学权威战略高级副总裁詹妮弗·帕尔默(Jennifer Palmer)曾表示,集团正在寻求继续推进定义、测量和评估长寿的新方法,“因为它与皮肤美学息息相关”。
但就像“肌肤长寿”概念本身带有综合性一样,以此延伸出的研究方向也多种多样,各具特色。
“肌肤长寿的科学基础可大致分为生物学机制、遗传因素和环境因素。”一位业内资深研发专家分析。研究肌肤长寿,不仅需要探讨肌肤细胞衰老的生物学过程(包括细胞分裂、端粒缩短、DNA损伤等),还要考虑遗传因素在肌肤衰老中的作用,以及通过基因编辑等手段延缓肌肤衰老。此外,还有紫外线等环境因素对肌肤衰老的影响。
梅鹤祥总结认为,在化妆品行业,无论是近期大热的再生医学,还是线粒体DNA、表观遗传研究、细胞自噬等,都属于12个衰老指征中的某一个方向或方法,都可以被列入肌肤长寿的研究范围。
基于上述肌肤长寿概念的分析,可以判断,目前已有许多国内外企业都踏入了肌肤长寿相关的研究范围当中。
雅诗兰黛、拜尔斯道夫们,都在布局哪些方向?
《FBeuty未来迹》梳理发现,近两年来,LVMH、雅诗兰黛、欧莱雅、拜尔斯道夫、联合利华诸多头部美妆企业,都建立了与肌肤长寿相关的研究项目。
其中,雅诗兰黛集团在肌肤长寿方面的动作较早,规划内容也较为立体丰富,不仅涉及科研基础研究,还延伸到了产品科学传播。
2008年至2023年期间,雅诗兰黛集团专注“长寿蛋白”色提因(Sirtuin)的研究,并将其从生物学引入护肤领域。据了解,Sirtuin是一种“信号蛋白”,它活跃在细胞中的核心细胞器中,也是皮肤抗衰的重要靶点。在去年7月举办的WCD(全球最权威的皮肤领域科技发布大会)上,雅诗兰黛发布了集团最前沿的皮肤抗衰科技——“色提因”逆龄科技。这也是雅诗兰黛在长寿科学领域的一项核心技术。
2023年底,雅诗兰黛一口气官宣了三件有关“长寿”的大事:推出全新“肌肤长寿科学平台”、成立长寿科学专家组、支持斯坦福大学长寿科学研究中心(Stanford Center on Longevity) 及其新成立的“美学与文化”项目。2024年6月,雅诗兰黛在海南开设首家皮肤长寿研究所,让这一概念与消费者亲密接触。
雅诗兰黛品牌全球总裁Justin Boxford在年初接受《FBeauty未来迹》专访时强调,专家组的设立旨在通过战略支持,引导消费者科学护肤,悦享生活。“我们将在肌肤长寿科学研究和逆转年龄技术方面不断进行新的探索,并将其视为美容的下一个前沿领域。”从抗老走向显著逆龄,雅诗兰黛希望颠覆行业,改变人们对皮肤衰老的认识,并重塑奢华护肤的未来。
与雅诗兰黛类似,拜尔斯道夫也很早便开启肌肤长寿的相关研究,但研究方向在细节处又有所差异。
例如色提因™逆龄科技的核心在于通过激活皮肤细胞内的色提因等关键途径,来提升细胞活力,实现细胞年轻态。而拜尔斯道夫则主要通过调控基因表达来影响细胞功能。
从2008年开始,拜尔斯道夫与跨学科团队合作,开展表观遗传皮肤研究,主要聚焦在表观遗传学中的关键机制之一——DNA甲基化方向。数十年来,拜尔斯道夫对DNA甲基化和皮肤的关系进行了深入探索。
近两年,美妆集团们在这方面寻求外部力量的动作越发频繁。
例如LVMH与生物科技公司Integrated Biosciences建立研究合作伙伴关系、欧莱雅投资长寿生物技术公司Time Line、拜尔斯道夫与生命科学公司Rubedo Life Science签署合作伙伴关系......而这些合作伙伴研究的“长寿”方向也各不相同,包括衰老细胞清除、更新线粒体等。
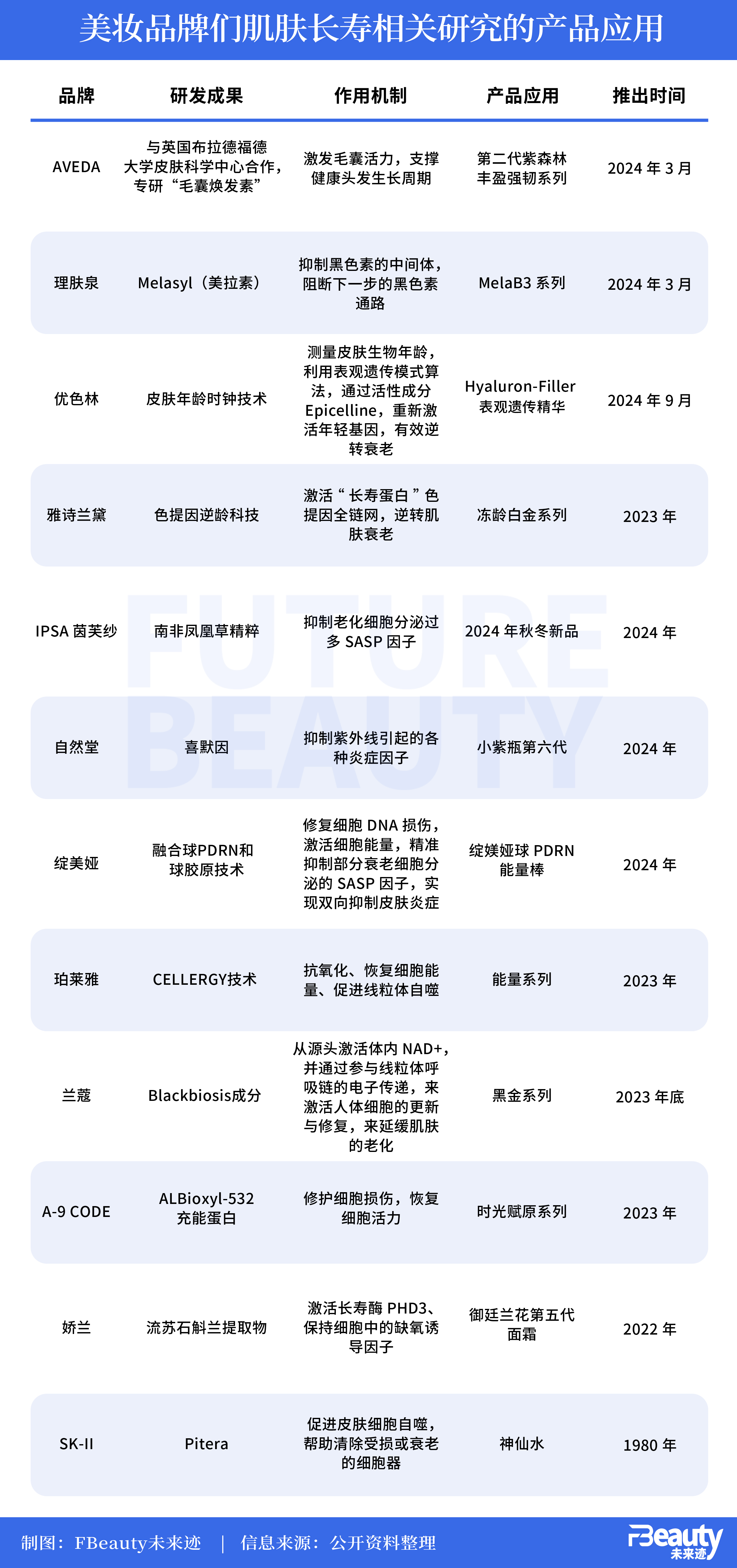
从市场端来看,目前已经有许多国内外品牌将肌肤长寿相关技术应用于产品。仔细观察能够发现,这些产品的作用机制都有微妙相似之处,可大致分为“抑制炎症因子”和“细胞充能”、“激活长寿相关蛋白”三类。

其中,资生堂旗下的IPSA茵芙纱与国货品牌绽美娅、自然堂选择的是清除炎症因子的道路,例如IPSA茵芙纱的“南非凤凰草精萃”,能够精准抑制SASP因子分泌关联因子NFkB以及会分解胶原蛋白的SASP因子;绽美娅最新发布的球pdrn能量棒,将球PDRN和球胶原技术相融合,有抑制部分衰老细胞分泌的SASP因子的作用。
此外,珀莱雅高端的能量系列中采取的CELLERGY技术,能够恢复细胞能量、A-9 CODE时光赋原系列中的ALBioxyl-532充能蛋白,也能够恢复细胞活力。
和雅诗兰黛类似,娇兰也聚焦于蛋白长寿研究,研发的“流苏石斛兰提取物”,能够激活长寿酶PHD3。
值得关注的是,雅诗兰黛集团还将“长寿”研究延展至其他品类。例如高端洗护发品牌AVEDA艾梵达关注头发的“长寿”,它发现头皮老化会导致毛囊不健康,继而影响毛发生长周期。基于此,AVEDA艾梵达与布拉德福德大学皮肤科学中心合作,专研“毛囊焕发素”,旨在激发毛囊的活力。
综上所述可以发现,这些研究与传统抗老科技存在很大不同:1、以调控皮肤细胞机能为主;2、调控层面更微观,不再局限于传统抗皱、胶原再生、补充的组织层面;3、从更长周期出发看待皮肤老化问题发生的机制,调控周期更长久、效果更深远。
从技术端到市场端,肌肤长寿还面临巨大挑战
国际权威学术期刊《Nature》曾指出:衰老是一个细胞停止分裂,并进入永久性生长停滞状态,而不经历死亡的过程。换言之,人体衰老的本质是细胞的衰老。
现阶段的“肌肤长寿”研究,恰恰踩中了这一“本质”层面,进一步向下深挖。
这也证明,肌肤长寿有着极大发展潜力。
今年11月4日,一篇题为“Spatial Transcriptomic Landscape Unveils Immunoglobin-associated Senescence as a Hallmark of Aging”的论文发表在Cell期刊,由中国科学院动物研究所刘光慧课题组与华大生命科学研究院顾颖团队、中国科学院北京基因组研究所张维绮课题组以及中国科学院动物研究所曲静课题组合作完成。该研究利用时空组学技术,构建了全球首个多器官衰老时空图谱,精确定位了多个器官中衰老的核心区域,还发现免疫球蛋白积累是衰老的一个关键特征和驱动因素。
这一发现加深了人类对衰老生物学机制的理解,并找到了可用于衰老预警和评估的新型生物学标志物。
“从这一理论出发,将来如若能找到人体衰老背后的‘开关’,并且能够找到相应原料来解决这个问题,那么无论是肌肤长寿,还是整个人体的长寿,都可以解决,变成‘长生不老’。”上述业内资深研发专家告诉《FBeauty未来迹》。
但他同时也指出,“当前在技术上还面临极大挑战。”
除了寻找人体衰老的“开关”和原料,目前“长寿”领域的相关技术大多停留在基础研究层面,且更多集中在医药领域。从基础研究跨界至化妆品行业,再进一步成为产品,是一件十分漫长的事。比如,雅诗兰黛研究色提因的时间长达15年,才推出了第一款以此为卖点的大单品。
梅鹤祥也认为,对待肌肤长寿要保持开放态度,“我们如今的认知非常有限。”
除了技术端,肌肤长寿还面临来自市场端的挑战。
有资深护肤博主站在科学传播的视角告诉《FBeauty未来迹》,肌肤长寿是一个很难理解的词。“在中文里,很少用长寿来形容一个器官。例如‘心脏’长命百岁,概念不明,和消费者解释有点困难。”
当然,肌肤长寿本身就是一个极为综合的概念,并且体现到产品层面,考虑的是更长期而非即时性的效果。这意味着衰老话题叙事逻辑的转变,过往的科学传播“套路”需要推翻重演。
面向2025,也许会有更多的企业继续加注“肌肤长寿”这一前沿领域以摆脱当下的抗老内卷,为品牌找寻更独特的市场站位,但在这一领域获取市场心智并非易事,需要持之以恒的投入和勇往直前的决心。就像有人形容,“肌肤长寿”好比化妆品界“迷雾下的宝藏”。
宝藏有多诱人,探索之路就有多艰辛。



评论