文|未来迹FutureBeauty 陈龙
编辑|刘颖
2025年的美妆行业会变好吗?还是会更难更卷?
看清科研这个“底盘”趋势走向,或许我们能捕捉到新一年的某些“确定性”。
可以肯定的是,科研热在2025年不会冷却,科技带来的市场红利依然凸显。在这场贴面短打的竞技战中,底蕴深厚的国际企业向更高难度的科研领域发起冲刺,而中国品牌的科研根系也越扎越牢,开辟出自身擅长的细分领域。在两者的碰撞中,整个美妆科研比拼加速走向“深水区”。
基础研究的“摩尔定律”,卷出更多新兴抗老方向
和芯片行业一样,化妆品行业的科研也卷入了自己的“摩尔定律”:基础研究的精度从组织层面进入细胞,再进入亚细胞层面,甚至向基因层面探索。
随着“制程”越来越先进,当前护肤的基础研究已经深入到细胞活动的机理层面,炎症性衰老、细胞自噬、细胞能量等与自身机能深度绑定的方向。
一方面,整个基础研究领域会更加注重内源调控,帮助肌肤组织、细胞恢复其原有的功能,定向调控某些与年轻肌肤表达相关的方向。
例如在细胞衰老同化的科研领域,已经有OLAY、茵芙莎、绽媄娅等多个品牌推出新品,衰老细胞分泌的SASP因子会在细胞中打造一个“衰老”的生态环境,向周围细胞传递衰老信号,引发健康细胞的加速老化。研究表明,SASP会导致胶原蛋白、弹性蛋白、透明质酸等细胞外基质(Extracellular matrix,ECM)的流失,成为皮肤皱纹的重要根源。

另一方面,“基础研究+技术、成分解决方案”已经成为当下品牌科研和市场推广的基础模型。过去仅靠成分端的“知其所以然”已不足以说服市场,“知其然”的基础研究反而更能赢得消费者对品牌技术实力的信赖。
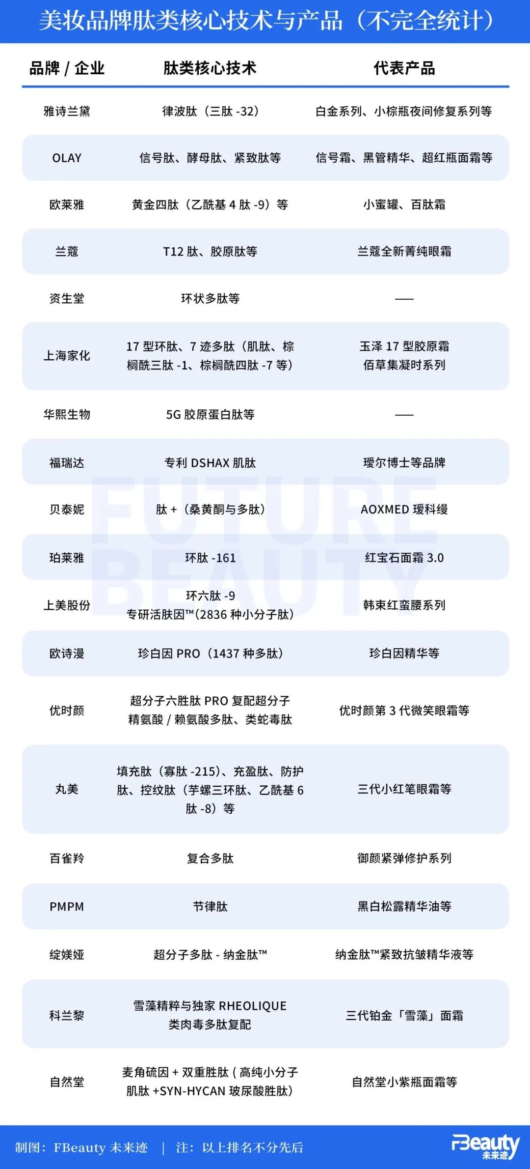
值得关注的是,基于细胞的深层内源调控,肽类成分也迎来了自己的爆发期。群雄逐鹿,2025年将是肽类成分的“大年”。

值得注意的是,这些最新科研方向中,有许多都是近年“诺贝尔奖”获奖成果,甚至有一些美妆企业已经先诺奖一步开始在生命科学、再生医学等核心技术领域布局,在更高维度获得科研灵感。
AI计算生物学布局,研发效率暴增
美妆科研不是一味“死磕”超前技术,提升效率同样重要。
如今人工智能科技AI在各行各业中的渗透加速,跨专业属性很强的美妆行业也不例外。以AI优化和进阶科研体系,是各大公司布局的重点方向之一。
比如,近年大热的肽类成分,已经有多家企业开启深度的AI赋能。
欧莱雅、宝洁、资生堂等国际巨头有意将过往皮肤研究领域的科研成果,结合当下热门的AI科技,在皮肤组织、头皮、肌肤问题等维度实现精准的诊断、分析、归因,并以此打造当下或未来护肤新场景和新产品。
韩束的研发团队先是利用“计算生物学”和AI,在计算机中模拟了大量多肽分子在“稳定性”、“渗透性”、“分子结合力”等多方面的性能以及是否存在“环化”的可能性。最终从数以万计的多肽分子数据库中,在“抗老性能的强弱”和“环化的可能性”两方面寻求最优解,最终锁定了六肽-9。
在肽类成分之外,小RNA、植物成分等多种成分也将因为AI的介入,其作用路径、机理变得更清晰,焕发出新的生机。
在成分研究之外,AI的应用还会为品牌创造更多元、更丰富的交互场景和品牌体验,例如,资生堂在进博会首秀的“美时美刻体验舱”加载了“4D面部老化模拟技术”开展肌肤诊断,未来感十足。资生堂将给出体验者关于护肤方法、产品选择、生活方式等在内的综合美肤建议,并基于40年“芳香学研究”,提供量身定制的香氛体验。
同时,在个性化定制领域,通过AI对皮肤诊断、给出解决方案,甚至制作配方已经成为必然趋势。
AI带来的是效率的指数级提升,不仅能够通过“干实验”的方式,成功预测许多分子结构极其功效,更能够在千人千面的美妆服务中,发挥极高的成本优势。
然而,布局AI的前提是企业本身拥有足够的精准数据,并培养出足够精准的算法,这是一项长线的投资,但可以预见的是,未来美妆科研的算力水平极为重要。
更耀眼,自研成分科技大爆发
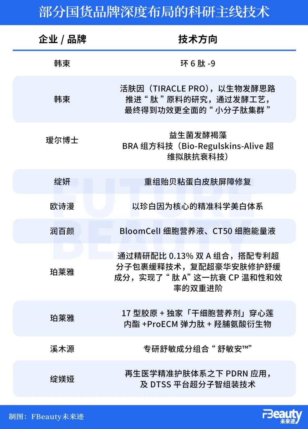
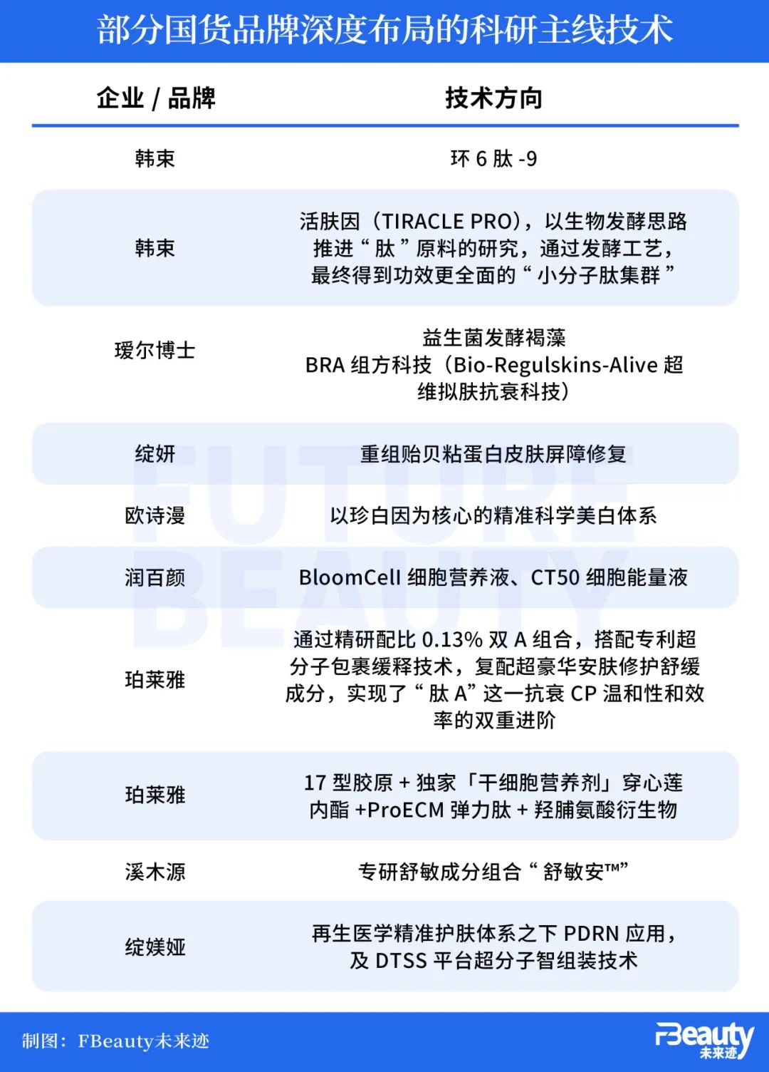
中国原创科技在化妆品科研领域中的分量越来越重。

在2024年IFSCC大会中,中国企业和中国科技正从“质”和“量”两大维度赶超,更在一些关键技术领域成为头部选手。从过去的“仰望”到“陪跑”,直至当下的“全面开花”,中国科技正以极为迅猛的速度,在美妆科研的国际舞台站稳脚跟。
据统计,上海家化、百雀羚、瑷尔博士、维琪生物、澳思美等产业链上的中国企业和品牌纷纷在本届IFSCC上发布最核心的技术成果。
值得注意的是,从2015年中国分支China-SCC成立,到2024年中国科学家进入IFSCC组委会,中国企业用了不到10年的时间实现整体赶超。也有专业人士向《FBeauty未来迹》直言,“尽管少数国际巨头很难超越,但中国已经成为全球美妆科研领域的一极。”
这些科技已在市场端展现了耀眼的市场价值。一方面,几乎在所有的前沿技术领域,都有中国企业在深度布局;另一方面,类似重组胶原蛋白等市场风口,也是有由国货品牌在引领,甚至被外资品牌“跟风”。在即将爆发的肽类成分领域,国货也有不俗的表现。
尤其在国际大公司的开放式创新机制中,来自中国的科技成果正在生态圈中占据更高优先级,甚至反向影响外企的技术策略。一个趋势是,过去的“中国化科研”已转变为“将中国科研成果外化”。
可以预见的是,在这种自研热潮中,2025年的美妆科研圈,一定会有更多的中国科技将走向舞台C位,而在产业链中,由中国企业讲出的科技故事分量也会加重。
品牌科研主线成形,复合功效成为新趋势
我们相信,2025年,中国美妆科技还会有更精彩的呈现形式。
可以看到,当前大部分国货的品牌定位、功效定位科研的匹配度更高,并在此基础上形成核心技术主线。相较于过去“走马观花”式追逐功效和成分,近年国货品牌更加注重科研主线培养,打造更具品牌辨识度、更长线的核心科技,并为此打造核心技术成分,更加追求和强调自己在某一科研领域的权威性和话语权。

接下来,在核心技术主线上做深,并在市场热点上不断破圈,正在成为当下国货品牌的集体动作。
例如珀莱雅新品源力精华3.0会从技术思维上“外源抗炎的低效修护”转变为“外源抗炎+主动退炎的倍速修护时代”,将被动的修护转为主动的防御。产品中添加了白柳树皮提取物+番茄果干细胞,外源能够抑制炎症因子TPRV1,内源能够主动参与炎症消退,从根源处“灭火”。
值得注意的是,在当下的市场环境中,消费者对“质价比”的追求仍在提升,多功能化、复合功效的需求正在攀升,这将要求品牌在守住技术主线的同时,打造更多的复合功效的产品。
不过,与过去追求的“多功效”不同的是,当下的“复合功效”所指的是在同一个功效体系下的多重功效。
例如美白产品会通过抑制黑色素母细胞活性、抑制络氨酸酶、抑制黑色素转移等多个美白路径实现统一的美白功效,但不会跨界到抗老、保湿等功效领域。或者大胆猜测,在抗老领域,能把“早C”和“晚A”做到一瓶里,实现一个功效领域的多重功效有机协同,最终更高效地实现一个主要目的。
但与过去相同的是,在用户价值交付端,产品仍需要更高的功效集中和整合,能够减少护肤步骤,提升护肤的便捷度,化繁为简的同时,还能提供更全面的功效体验。
科研体系深度调整,“战斗力”继续提升
过去数年里,各家企业逐渐有了自己的科技主线,投入更长期且明确;但与此同时,科研高管的人事变动也变得更加频繁。

这种似乎有些割裂的现象背后,其实是各家的企业科研体系和风格逐渐成形,需要匹配更合适的研发领导人,或者为自身科研体系找到更精准的定义,以此完成下阶段的品牌科研任务。
例如,华熙生物经历了深度内部调整,将再生医学与合成生物结合,让企业开启新一轮的战略转型。新的技术路线,不仅使华熙生物的科技风格跳出“透明质酸”的刻板印象,也让旗下品牌拥有更大的科研叙事空间。

因此,2025年头部国货企业大概率会持续增加在科研层面的投入,进一步深化自身的科研战略布局,并以更长的时间为周期,布局一些能够创造长期价值的方向。
同样,外资企业也在积极科研战略,并以此重构中国科研团队与国际团队的合作模型,以期在市场洞察、新品开发、科学传播等方面,发挥出更强的战斗力。
所以说,2025年,仍将是各家美妆企业科研体系深度调整的一年。在更加内卷的市场环境中,科研团队将承担的更大压力,积极调整以提升科研体系的效率成为必然选择。
科学传播聚焦,转化率成为科研关键词
信息大爆炸时代,消费者对产品的科学内容敏感度在下降。如何在海量的科学传播中吸引更多的注意力,完成更高效的转化,成为2025年品牌科学传播的重心。这意味着,科学传播的品牌化成为迫切课题。
首先,科研资源的投入会更为聚焦。
在数年的科学传播实战中,企业无论从组织协同、内外沟通方面变得更为娴熟,科学传播的打法也打磨得更为精准,用更少的科研传播投入撬动更多的市场资源成为可能。
在受众端,随着消费者的“科学知识”积累越来越丰富,大众对科技内容的接受基础更加完善。品牌漫天铺量的传播打法早已失效,更少、更精准、更具品牌特色的科学传播成为必然选择。
例如佰鸿集团在不久前的新品发布会上,浓缩了再生医学的宏大叙事,只选择少量重点科技集中输出,从全面覆盖变为单点击破,大大提升科学传播的效率。
其次,在一个更高维度的科学传播生态中,转化率正在被提上日程。科研团队需要做出对市场营销更有益的科研和科学传播,甚至市场转化已成为重要KPI。
更重要的是,放眼未来,品牌的科学传播中需要有更多品牌化、个性化与感性化的表达。
例如,SK-II在年中发布高端LXP系列新品时,以瓷器修复为载体,讲出一个更为感性的科技故事,并传达品牌“与时为友”的理念,实现科技、情感、品牌三位一体的沟通。
宝洁科学传播宝洁大中华区科学传播总经理高培对《FBeauty未来迹》表示,“科学传播不是简单地堆砌数据和技术炫技,我们的核心始终是以消费者的洞察为立足点,用品牌的语言创造能够打动目标消费者的故事,联动契合的第三方,从而进行科学传播”。
通过这样全方位的科学传播,品牌不仅呈现了科研的高度,更触发了消费者在情感上的共鸣,让品牌的“形”与“神”真正相得益彰。
与医美联动,妆与械激发更多研发热点
来自消费端的需求和品牌业务的延伸,让医学美容与生活美容的界限越来越模糊,这为美妆科研带来了更多想象空间。

回顾整个2024年,“械字号”战场可以说是今年化妆品业内的一条竞争隐线。随着医美市场的蓬勃发展,国内外大量头部品牌纷纷踏入医疗器械赛道,瞄准消费端暴涨的医美围术期护肤需求。
在今年的CDA上,雅诗兰黛集团旗下Clinique倩碧发布二类医疗器械新品——倩碧CX重组胶原蛋白复配液体敷料以及倩碧CX胶原蛋白创面敷贴。而华熙生物旗下高端院线抗衰品牌夸迪,也在今年年中首次推出三个医疗器械新品系列——主打医用透明质酸的“绿十字”与“蓝十字”系列,和主打医用重组III型人源化胶原蛋白的“红十字”系列。
随着越来越多高端玩家开始“械斗”,2025年的美妆功效竞争进一步加剧,传统美妆的“医美化”以及与医美结合,成为市场与科研的重心,医美与生美的结合方式将变得更加多元化:
第一类是直接推“械字号”新品,布局医疗器械赛道。如今年推新品的玉泽、曼秀雷敦等品牌,就是以推“械字号”新品为契机,正式入局医疗器械赛道,以此来扩大品牌布局。
第二类是主打“妆械联合”理念。正式上市“械字号”新品的倩碧,就主张采用“妆械联合”的新方式来串联医美治疗和日常护理,不仅填补了医美消费者院外管理链路,也为不愿接受破皮治疗的消费者提供了具有医美效果的替代选择。
第三类是“妆字号”护肤品,涉及医美等相关理念。尽管有的品牌目前还未推出“械字号”产品,但新品理念则有所涉及。
在轻医美化、生美化成为主流方向的医美领域,更为轻质化的医美项目打造和科研、价格内卷将会将更多的技术和市场压力传导到生美市场。而很多曾经在医美领域应用的成分,如PDRN和怡贝粘蛋白也被更多地用到生美领域,与之相应的,许多透皮、精准靶向递送类技术也将迎来新一波红利期。
医研共创赋能,打造科研新高地
用皮肤科医生做信任和功效背书已经成为当下美妆企业的常规操作,但这离真正意义上的“医研共创”还很远。2025年,同样会是美妆行业医研共创加速融合的一年。
作为欧莱雅集团皮肤科学美容部的两大王牌,理肤泉、修丽可等的业绩暴涨和专业学术站位,让传统护肤品牌对与皮肤医学的合作心生向往。
事实上,“医”与“研”的深度结合可以从消费者需求分析、皮肤问题研究、成分探索,产品功效、安全性临床验证和科学传播等多个维度,参与到整个品牌全生命周期的建设中。随着涉足“医研共创”的队伍日益庞大,一套标准的打法与行业共识有待形成。
从业务角度看,流量规则、渠道打法不断迭代,美妆品牌打铁还需自身硬。而过去皮肤科医生群体在美妆领域基础研究、安全功效监控、科学传播的3大职能也会进一步延展和细分化,和美妆产业产生更多交集。
站在品牌的角度,炒概念、到卷浓度、直至当下各种功效数据的验证,以更高的标准做产品,也是当下市场环境对品牌提出的新需求。因此,医研共创正在成为一些长期主义品牌科研体系升级的关键一环。
这种资源集中的需求,也催生了一些新合作模式。例如SIA科盟的组建,让大量皮肤医生人群和行业科研、科传人群进行深度交流,集中势能,为行业探索出一条可行的医研共创升维路径。
可以判断的是,医研共创的融入,会在新的一年里,让行业科研、科传产生更多质变。
肤感、香调设计升维,更多“感性参数”成为卷点
各大品牌在功效层面快要“卷麻了”,可美妆的感官经济才刚刚兴起。
此前很长一段时间,绝大多数的品牌的科技重心都放在基础研究和成分的科研端,但对于消费者而言,一款美肤产品开盒后的第一体验来自于香调和肤感。不夸张地说,感官体验甚至会更多地影响消费者对一款产品的价值判断。
2024年,越来越多的品牌在推出产品时开始特地强调产品的感官。一苇测评创始人李明远告诉《FBeauty未来迹》,外资品牌已经打造了相对成熟的感官评估、设计体系,甚至晋升为独立于研发体系之外的核心部门。
而宝洁甚至开发出独立的HAPSENSE肤感测试仪,通过科技手段将感性的肤感数据量化,并通过更多维度的数据积累,从“肤感量化、肤感评价和肤感配方设计”的维度打造一套完整的肤感设计体系。
有人对比说,内卷让产品已经很难创造绝对的优势,在功效层面为产品加10分很困难,但从感官层面为产品加10分显然会容易。
《FBeauty未来迹》了解到,已经有多个国货品牌开启了肤感方面的研究,引入专业的感官评价体系、香氛设计体系。很明显,在感官层面,像过去一样仅依靠配方师的经验主义,已经不能满足新一轮竞争的需求,2025年美妆行业的感官竞赛即将打响。
套用护肤逻辑,细分护理科研被重塑
不止护肤,头皮护理、身体护理、口腔护理等细分品类的功效化和专业化正在加速进行中。
在头皮护理理念之下,头皮微生态、控油、去屑、防脱等“新功效”宣称正在让去屑、清洁等“旧宣称”成为整个品类的基本属性。
今年以来,珀莱雅推出功效洗护品牌惊时Awaken Seeds,福瑞达推出的即沐soonmu,希思黎加快“护肤式护发”新品牌——Hair Rituel by Sisley睿秀的线下门店布局。滋源、海飞丝、卡诗、Spes诗裴丝等有一定市场知名度的品牌也在依靠自身科研实力构建品类的新格局和新秩序。
作为品类王者的宝洁,为旗下海飞丝单个品牌就细分出头皮护理、极简洗护、无硅油等多个产品线,并不局限于单一的去屑功效,为所有的功效打造了完整的科学证据链和科研背书。
Off&Relax下半年通过和传承370余年中医药“养”生哲学的方回春堂联手,从“长大后重新‘富养’自己”切入,通过17型胶原蛋白用来维持毛囊结构的完整,还添加了多种成分调节头皮微生态、强韧屏障。
在身体护理品类中,用护肤的科研大模型重做品类,创造高阶或者细分需求也成为一种趋势,身体护理同样开启了美白、屏障修复等多种细分功效,甚至会针对不同的身体区域皮肤展开细分科研,做出专业化产品。
口腔护理赛道的科研中,则透出了浓浓的“中药味”:两面针、云南白药、蒲地蓝等中草药成分正在带来品类的功效迭代,让这类药企的日化线产品成为口腔护理市场的主流。在背后的科研端,这些企业同样在进一步地深化中草药成分的功效研究和应用落地。
可以预见的是,大日化品牌们以更高的科研要求、更全面的科研体系和更重的研发投入,加速品类的功效化迭代,带来消费端生活方式的品质升级。
整体来看,更加严苛的市场环境之下,2025年的美妆科研战场势必更加激烈。在消费疲软的存量时代,中外企业“重仓”科技,不仅激发了市场的活力,也让品牌根基更牢靠,打造出更多元化的未来之美。
校对/阳艳


评论