储能头条获悉,2024年12月27日,新疆鸿泰新能源投资有限公司2025年-2026年关于集中式储能系统采购项目(I-III标段)中标候选人公示。
结果显示,标段一综合得分排名第一的中标候选人为上海采日能源科技有限公司,服务期限自协议签订之日起24个月,投标报价(不含税)为8145.13万元,折合单价约0.5221元/Wh;
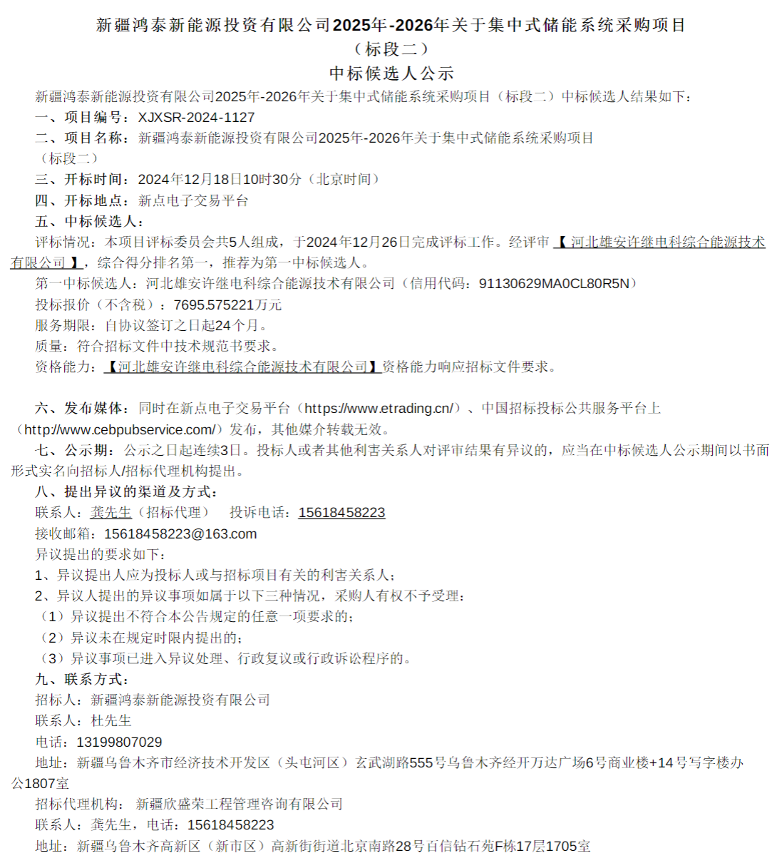
标段二综合得分排名第一的中标候选人为河北雄安许继电科综合能源技术有限公司,服务期限自协议签订之日起24个月,投标报价(不含税)7695.575221万元,折合单价约0.513元/Wh;
标段三综合得分排名第一的中标候选人为煜邦智源科技(嘉兴)有限公司,服务期限自协议签订之日起24个月,投标报价(不含税)7415.8039万元,折合单价约0.515元/Wh。
据了解,本次储能系统招标系交流侧1.19217GW的配套2h储能系统。具体看,招标共划分为三个标段,交流测2h储能系统综合单价不高于0.6元/Wh。
其中,标段一容量(交流侧)为414.3416MW,储能招标规模为77MW/156MWh,交货地点为阿克苏地区;标段二容量(交流侧)为398.5016MW,储能招标规模为72MW/150MWh,交货地点为巴州;标段三容量(交流侧)为379.3268MW,储能招标规模为71MW/144MWh,交货地点为塔城地区。

公告如下:



参考资料:新点电子交易平台
来源:储能头条


评论