文 | 独角金融 郑理
2018年9月起,落座于西南地区的贵阳银行云岩支行(曾用名为“贵阳银行富北支行”)陆续起诉了50余名借款人,随着部分案件二审的开庭审理,也再一次将这家城商行推到聚光灯下。
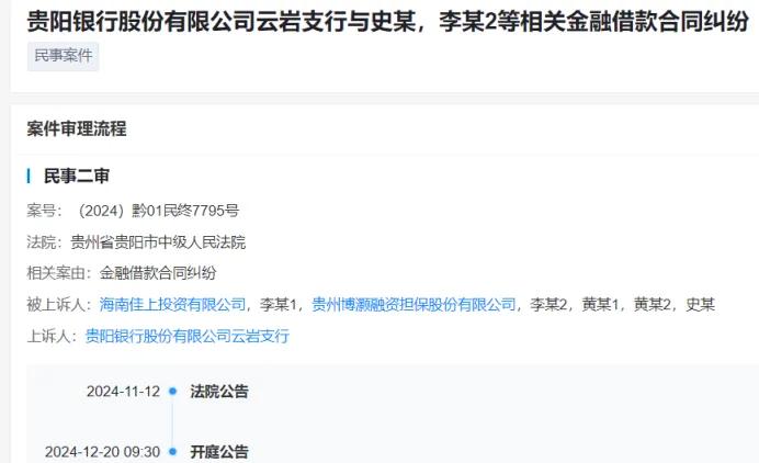
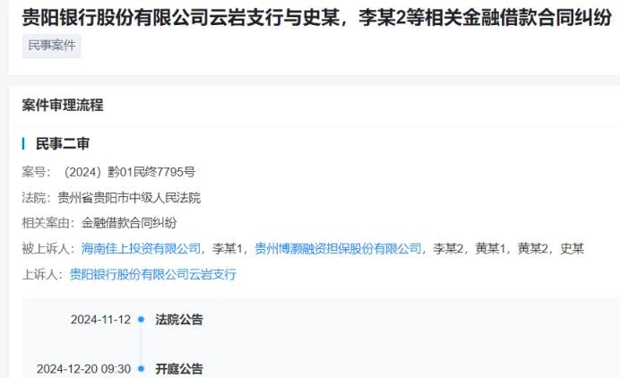
因金融借款合同纠纷案,贵阳银行云岩支行起诉了李艳夫妇在内的5名借款人,以及承担担保责任的贵州博灏融资担保股份有限公司(下称“博灏担保”)、海南佳上投资有限公司(下称“佳上投资”),2024年12月20日该案在贵阳市中级人民法院进行二审。

图源:天眼查
一年前,该案作出一审判决,李艳夫妇偿还贷款本息近千万元。
这起案件之所以受到关注,还要追溯自2011年7月至2015年10月期间,因贵阳银行原富北支行行长王庆琼违法发放贷款9.91亿元。截至2022年2月8日,该系列贷款还有74笔未偿还,涉及本金共计2.58亿元。最终,王庆琼以违法放贷、挪用资金、高利转贷三罪被判处有期徒刑14年。一系列借款方近年也被银行陆续提起诉讼。
实际上,贵阳银行面临的不仅是因王庆琼违法放贷,导致部分贷款收回难度大;此外“正威系”在贵阳银行贷款16亿元,虽然一审法院判决银行赢了官司暂告一段落,但能否收回款项值得关注。
1、金融借款纠纷案二审开庭,牵出原支行行长因违法放贷获刑
自媒体公众号“隋氏说法”披露了贵阳区人民法院刑事判决书,也将王庆琼任职期间的违法犯罪事实曝光。
根据判决书内容,2011年4月至2015年10月,王庆琼担任贵阳银行富北支行行长期间,是博灏担保实际控制人,公司未实缴注册资本,却违规用信贷资金对外放贷及投资,上演了一场自保自贷的骗局。
在博灏担保授信获批信用阶段,王庆琼利用博灏担保帮助客户虚构贷款资料,在贷款审核期间,王庆琼要求富北支行信贷人员尽快审批博灏担保的授信申请,并向总行隐瞒博灏担保公司的真实情况,分三次违规审批上报博灏担保的授信。
其中,2014年,黄江曾担任法定代表人的佳上投资,及其控股的贵州佳上雍阳房地产投资开发有限责任公司,因投资建设贵州纳雍县财富广场项目,但彼时资金不足且急于融资贷款,由博灏担保公司为其在银行提供担保。后来,这场违法放贷案悄然展开,并将包括李艳在内的“借款人”卷入了借贷纠纷案件中。
2015年之前,佳上投资拖欠李艳300余万元债务,黄江称佳上投资可贷款偿还,但要求李艳配合到银行签署一些文件,承诺李艳签名后,即可从佳上投资的贷款中得到欠款偿付。李艳按要求照做,如今成为借款主体之一被告上法庭。
根据李艳的代理人描述,实际上,包括李艳签名获得的400万元贷款当日发放后,便被汇至黄江的债权人重庆渝万公司,而所有贷款均由王庆琼等来分配。
后来,贵阳银行向云岩区法院陆续起诉了包括李艳在内的52位名义贷款人还贷,但免除了实际贷款人黄江、担保人黄山以及博灏担保公司的还贷责任。
王庆琼也因此被逮捕。2023年4月3日,根据贵阳市人民检察院网站公告,王庆琼以涉嫌骗取贷款、高利转贷、违法发放贷款、挪用公款,被移送检察机关审查起诉,并决定对其逮捕。

根据“隋氏说法”披露的判决书内容,经审计,自2011年7月至2015年10月期间,王庆琼违规审批同意富北支行发放博灏系列贷款累计268笔,贷款金额9.91亿元。截至2022年2月8日,博灏系列贷款还有74笔款未归还,涉及贷款本金2.58亿元。
根据一审判决结果,王庆琼利用职务便利,在明知博灏担保贷款不符合规定下,仍以牟利为目的,套取金融机构信贷资金高利转贷给他人,数额巨大,其行为已构成高利转贷罪,判处有期徒刑3年,并处罚金5500万元;此外,王庆琼犯挪用公款罪、判处有期徒刑7年;王庆琼犯违法发放贷款罪,判处有期徒刑5年,并处罚金10万元,数罪并罚,决定执行有期徒刑14年,并处罚金5510万元。
翻看贵阳银行高管犯罪案件,实际并不鲜见。
2024年9月3日,贵州省德江县人民法院对两起受贿案作出公开审判。贵阳银行金融部原总经理黄某丰、投资银行部原总经理张某蜀,二人因犯受贿罪,被分别判处有期徒刑11年、有期徒刑10年,并被处罚金70万元、50万元。
据德江县人民法院官微,其中黄某丰是在2019年至2022年间受贿。黄某丰利用职务便利,为相关人员在项目上提供关照,在办理贷款方面谋取利益;以维持客户关系、提高银行效益为由向员工索要绩效工资、财物;以收取“补息款”名义收取他人财物,合计非法受贿折现金额高达1019.69万元。
据《中国基金报》报道,2019年10月至2022年10月期间,黄某丰即是在贵阳银行开阳支行任负责人的黄怡丰。
2023年4月,黄怡曾丰以金融部总经理的身份,参加了贵安产控集团与贵阳银行举行的交流座谈会,这也是他最后一次出现在该行公开活动中。
另一名被告张某蜀,则是在2017年至2021年担任贵阳银行投资银行部副总经理及主持工作期间,为相关人员在获得存款补息、承接金融业务方面谋取利益,非法受贿折现金额达506.76万元。

图源:贵州省德江县人民法院官微
张某蜀则是贵阳银行投资银行部原总经理张黔蜀。
而张黔蜀和黄怡丰的受贿也存在交集。张黔蜀是利用职务便利,为相关人员在存款补息方面谋取利益。在非法受贿的506余万元中,其中与黄怡丰共同受贿490万元(张黔蜀分了200万元),其个人的受贿金额则为16.76万元。
中国企业资本联盟副理事长柏文喜表示,该案公开审理和宣判,对银行业反腐倡廉产生了显著影响,并起到了警示作用。也提醒了金融机构需要加强内部监管,完善内部控制机制,以防范金融风险和腐败行为的发生。通过这些措施,可以促进银行业的健康发展,增强公众对银行业的信任。
金乐函数分析师廖鹤凯称,该案反映了银行在业务承接、审批、客户回访的关键环节都存在制度没有完整执行的问题,直接和员工、客户索要财物体现出(银行高级管理人员)合规意识非常淡薄且不计后果。该案件公开审理5个月,并于2024年9月3日公开宣判,给银行敲响了警钟,提醒各银行机构必须高度重视反腐倡廉工作,不可滥用职权恣意妄为,加强内控和风险管理,防止类似案件再次发生。
2、16亿借款诉讼案,一审判决银行赢了
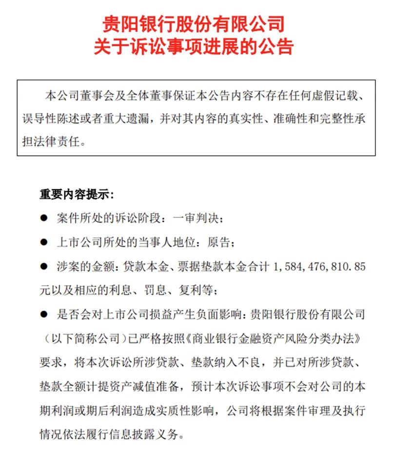
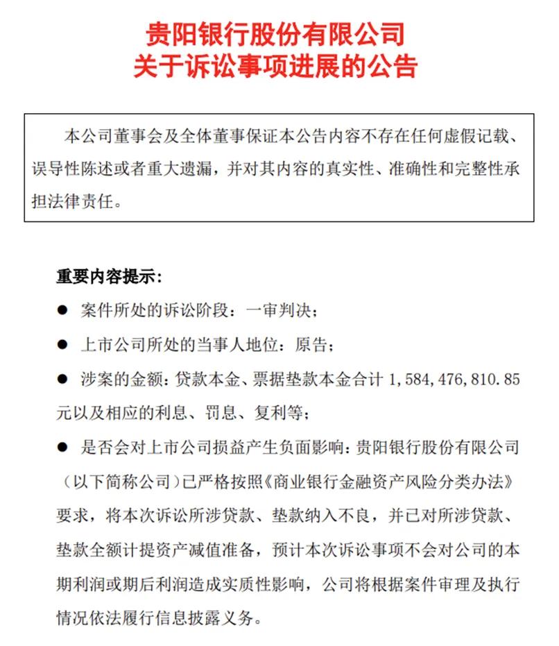
除了支行相关责任人获刑案,贵阳银行(601997.SH)与“正威系”对簿公堂近一年的16亿贷款纠纷案,2024年12月18日,该案也迎来最新进展。
从公告来看,贵州国际商品供应链管理有限公司(下称“贵州国际商品”)曾从贵阳银行双龙支行获得16亿元的授信额度。这笔贷款到期后,尚有15.84亿元本金及其产生的利息未能偿还。
为此,贵阳银行对贵州国际商品提起诉讼,一审法院支持了贵阳银行的诉求。

事情的缘由需追溯至2021年6月,当时贵阳银行双龙支行与贵州国际商品签订了一份《综合授信合同》。根据该合同,贵阳银行双龙支行向贵州国际商品提供总额为16亿元(敞口金额)的授信,期限为3年。
正威集团、王文银、刘结红、华威聚酰作为保证人,提供最高额连带保证责任;同时,正威集团、诚威新材料、红木艺术品、正威科技、鞠皖苏以其名下的16套房产作为抵押担保,正威集团和正威国际以持有的相关股权作为质押担保。合同签订后,贵阳银行双龙支行完成了贷款发放和汇票承兑的义务。
不过,后来贵州国际商品未按时偿还贷款本息及票据垫款,相关担保人也未履行其担保责任,贵阳银行双龙支行于2024年2月7日发布公告,宣布因合同纠纷向贵阳市中级人民法院对贵州国际商品提起诉讼。
公开资料显示,正威集团对贵州国际商品持有95.55%的股份,而正威集团是正威控股集团有限公司的全资子公司,实际控制人为被称为“世界铜王”的王文银。
正威集团在2022年实现了超过6000亿元的营业额,成为广东省最大的民营企业。在2023年3月发布的胡润全球富豪榜中,王文银以1050亿元人民币的财富值位列第108名。
然而,近年来,“正威系”因资金流动性紧张,频繁遭遇债务偿还的挑战,天眼查信息显示,王文银还被标记为“被执行人”,并“限制高消费”。

据媒体援引行业内部的专业人士指出,当前贵州国际商品已陷经营困境,资产难以有效变现,这可能使得贵阳银行在追回全部贷款资金方面面临困难。
此前银行也将该案的相关诉讼所涉贷款、垫款以及未到期承兑汇票纳入不良,计提了减值准备,并称“不会对净利润产生重大影响”。
2024年前9月,贵阳银行计提信用减值损失39.16亿元,占当期利润总额的比例为94.64%。
2023年以来,贵阳银行还多次因贷款业务违规遭监管处罚。其中,贵阳银行遵义分行两次榜上有名。
2024年2月19日,因虚增存贷款,违反相关规定被罚款35万元;2024年8月6日,因涉及“未履行有关风险管理措施”等三项违规,被罚款47万元,同时两位相关责任人也受到处罚。
2023年10月,贵阳银行黔西南分行因贷款三查不尽职,借款人与实际用款人不一致,被国家金融监督管理总局黔西南监管分局罚款20万元。
单笔处罚金额较大的是2023年8月,贵阳银行因关联交易管理不到位、贷款管理不规范、理财业务管理不规范,被国家金融监督管理总局贵州监管局罚款100万元。
对此,柏文喜称,贵阳银行因贷款管理不规范多次受到监管处罚,表明银行在贷款审查和风险控制方面存在缺陷,例如贷款资金被挪用、经营用途贷款违规流入房地产领域等问题 。而在涉及贵州国际16.58亿元贷款纠纷中,贵阳银行未能充分评估借款人的信用风险和偿还能力,导致大额贷款违约,也体现了贵阳银行风险评估不足。
3、不良贷款率1.57%,分类制定清收和处置方案
贵阳银行成立于1997年,注册资本36.56亿元,2016年8月,首次公开发行股票在上海证券交易所上市。
根据贵阳银行发布的三季报,截至2024年9月末,该行总资产7197亿元,较年初增长4.58%,其中贷款总额3441.39亿元,较年初增长6.2%,占比47.82%。
前三季度该行还交出了一张营收与净利润双降的答卷,实现营业收入109.37亿元,同比下降4.42%;净利润下降至40.53亿元,同比降幅为6.81%。
针对这一业绩下滑,贵阳银行在报告中指出,主要受到让利实体经济、资产结构调整以及市场利率持续下行等多重因素的影响,导致净息差有所收窄。
2024年前三季度,贵阳银行的净利差为1.76%,同比下降0.24个百分点;净息差降至1.80%,同比减少0.34个百分点。
在资产质量方面该行也面临较大压力。截至三季度末,该行不良贷款率为1.57%,略高于2024年上半年全国商业银行的平均不良贷款率1.56%,在17家上市城商行中,其不良贷款率排名第四;关注类贷款率达到3.87%,较年初增长1.01个百分点,仅低于兰州银行、西安银行,超出上市银行同业平均水平。
此外对于资产质量承压的情况,贵阳银行曾在半年度业绩说明会上提出了应对方案:一是优化授信策略,强化授信管理,持续加大信贷结构调整;二是优化信用风险识别、监测、控制策略,不断提高信用风险管控能力,加大存量不良资产处置。同时,针对已逾期贷款,根据客户情况分类制定清收和处置方案,持续引入科技手段,提高催收效率和成功率。
业绩、资产质量承压、卷入多起诉讼,拟任贵阳银行副行长的杨轩,在2024年12月30日提交了辞职报告。
2024年初,贵阳银行刚宣布“空降”到贵阳银行的杨轩,不仅是上市银行中屈指可数的“85后”高管之一,正值年富力强之时,同时杨轩在金融行业的经验也较为多元化。但近一年的时间杨轩副行长的任职资格一直未获得批准,可能与此次他的离任也有关联。截至目前,杨轩的下一站去哪仍未有公开消息。
1月7日,因贵阳银行董事、首席风险官邓勇因到龄退休,向该行董事会提交辞职报告,辞职后不再担任该行任何职务。而邓勇在该行担任首席风险官长达10年。
贵阳银行对邓勇的评价也相对积极,措辞为“恪尽职守,勤勉尽责,为公司经营发展作出了重要贡献”。不过,该行资产质量和优秀同业相比,仍有待改善。
贵阳银行近年在支持民营企业发展方面,推出了一系列创新服务。
例如,该行“以税授信”的“税源e贷”,纯信用、无抵押的“烟草e贷”,扶持小微企业和个体工商户的“创业nv担保贷”等,为中小微企业提供融资服务。
你在贵阳银行办理过哪类业务,服务如何?欢迎评论区留言讨论。


评论