文 | 娱乐资本论 Biu
3月3日,董事长赵燕在总裁办公会上的讲话,将华熙生物推上了风口浪尖。
“所有贪腐人员无论职务高低,必须在3月31日前限时交代问题、提交辞呈”、“开始刮骨治疗”、“不了解一线工作细节,只会传达中转、搞伪组织工作的,一律淘汰”、“真正的变革是人的变革,现在刚刚开始”......赵燕的这份对外的讲话文稿里,没有丝毫掩饰、也没有从企业形象出发的谨慎措辞,字里行间充满内部大整顿的杀气和决心。

赵燕也表示,自己会从过去研发端为主的工作走到经营工作的一线,尤其是消费品经营工作的一线。
实际上,华熙生物内部的“刮骨”从2023年已经开始了,去年10月,官方也发布了一份公开信,表示聘请了全球知名的IBM管理咨询团队,深入公司开始梳理变革目标,并发布了48个变革项目。2024年,被称为华熙生物的“变革元年”,至今,内部变革仍在继续,核心成员变动消息频频传出。
这一动作背后,是华熙生物持续下滑、濒临崩盘的业绩。2月28日,华熙生物发布了“2024年度业绩快报公告”,数据显示营收比上年同期下降11.60%,而利润直接大降72.27%。


国货崛起之际,面对不少同行卷生卷死、业绩口碑双收、里程碑不断,作为头部企业,华熙生物如此大幅的业绩下滑的确令人咋舌,这也是赵燕为何要公开喊话、进行大变革的关键。
由此也可以推测,华熙生物业绩下滑最大的干扰因素,是内部人事管理。
其实在之前,社交平台上就有多名号称“前员工”的网友爆料华熙生物内部管理混乱,去年枝繁繁事件更是让华熙内部的管理弊病摆上台面。
随着赵燕的公开喊话,大量号称被裁的员工、甚至不少前员工也开始活跃在各大社交平台,大肆讨论吃瓜。表示“吃到前司的瓜,但是知道这个结果不意外”、“冰山一角,人力该整顿了”、“预算动不动就百万,领导们都还嫌不够”、“领导搞业务能力基本为0,占山头搞斗争那可是信手拈来”......
然而,赵燕为何将内部的“反腐”斗争公开化?华熙生物的问题,到底是管理问题,还是战略问题?

“杀疯了”,有网友如此评价近期的华熙生物,从不少表示被“财(裁)源(员)广进”的帖子来看,华熙生物内部正处于动荡期,其中也不乏去年被裁,借机加入吃瓜大潮的前员工们。
虽然近几年大企业裁员已是常态,但华熙生物大刀阔斧的裁员,激发了批量员工对公司管理层的讨伐,这种负面舆论与赵燕的公开反腐似乎不谋而合。
从华熙生物的实际发展来看,很多被曝出来的问题不仅仅是拖后腿、不作为,更是钻空子,不断腐蚀着企业利益。
典型如“只有开很大预算才能办成一件事情”,有自称是前员工的网友@御姐的后花园表示,“我前前东家,宣发媒介公关活动的预算动不动百万,六七十万,然后领导们还嫌不够,动不动就团建,很滋润。”
一位已经离职的员工生姜(化名)告诉剁椒Spicy,“有些部门单平台、单月运营预算就大几十万,也不知道花哪儿了”。
从发展的角度,尤其是美妆品牌,大投入做品牌建设、做营销不是问题,但从华熙生物几个品牌的发展来看,这两年并没有太多营销成功的案例。根据财报,2024年上半年华熙生物的销售费为11.79亿元,销售费包括职工薪酬、广告宣传费、市场开拓、业务招待、线上推广服务费等。

这或许与内部流程有很大的关系,另一位去年被优化掉的员工木木此前告诉我们,“华熙内部付款的审批流程很简单,基本上只要高一级别的领导审批就可以了,我之前待过的规模不大的公司都没有这么宽松,还是蛮震惊的”。正常来说,公司的付款审批会经过重重门槛,项目经理、到财务、采购等都会参与审核,对付款的供应商、项目交付等有严格的审查。
而华熙生物的这种粗放的流程管理,无疑埋下了“贪污腐败”的大雷。显然,当前品牌内部也意识到了这个问题,根据赵燕的讲话,变革第一节阶段公司重点就是进行流程调整。
从财报数据来看,华熙生物也取得了一定的成绩,2024年上半年公司经营活动产生的现金流量净额同比增长 41.95%,主要系公司加强对销售费用的控制,付现费用现金流支出下降所致。
根据诸多吐槽来看,这只是内部的一个小切面,被曝出的还有“100的开工红包员工到手大缩水,甚至根本没有”、“各个部门都有自己的小仓库,超量购买互动物资”等情况。有疑似曾在华熙生物工作过的网友@无脑搞人仲裁小红薯爆料,“开工红包去年被人取出来揣兜里好几万,然后安排发的小额又被二次贪。”
可见,华熙生物面临的内部贪腐问题,并不是少量高层利用职务之便出现的个案,而是问题百出的管理模式让很多人有机可乘。
财务漏洞之外,很多管理层、甚至部门小领导的工作作风也被广为诟病。
“很多bp汇报全挂名,活和锅都给别人”,@无脑搞人仲裁小红薯 如此提到。“干活的不如混工龄的”、“有实力的领导架空,一点点分散权力”......诸如此类的吐槽不在少数。
自称是华熙生物供应商的@阿巴阿巴 也提到,“内部管理混乱,遇事墨迹推脱,大量有能力的员工离职,内斗严重。答应交货的事情一再推迟,我们对接的下游商家苦不堪言。”
另一位近期离开的员工表示,“之前领导们是没有考勤的,有些领导有时候一周只来两三天。”
这些职场弊病归根结底,就是企业文化、管理模式的一种映射。但冰冻三尺非一日之寒,华熙生物这些暴露出来的问题,是长期发展中遗留、甚至“传承”下来的。
“前期管理比较粗放,内部文化出了大问题,主要还是出在内部管理上,他们的技术、战略、底子还是不错的,调整好了可以重回正轨”,一位行业从业者告诉我们。“现在赵燕把原来的高管清理得差不多了,企业肯定会有一些阵痛的。”
其实去年开始,华熙生物就陆续有核心管理层变动的消息,去年4月30日,公司副总经理刘爱华、原核心技术人员栾贻宏均不再直接负责研发相关工作;核心技术人员王勇志也于去年离职;2025年1月起,华熙生物董事、副总经理、核心技术人员郭学博士因达到法定退休年龄办理退休手续。
有知情人士透露,此次内部裁员比例在25%往上,有些部门甚至直接全部被优化,米蓓尔、肌活这两个品牌也正在经历大裁员,“米蓓尔现在只有十几个人了。”
裁员虽然也是企业降本的一环,但对华熙来说,关键应该还是换血。根据社交平台和boss直聘,部分岗位仍在进行面试、招聘,“hr说我的领导是新来的,所以在招人,这个岗位我能不能进啊?”,不少听到风声的求职者开始在社交平台向过来人做“公司背调”。

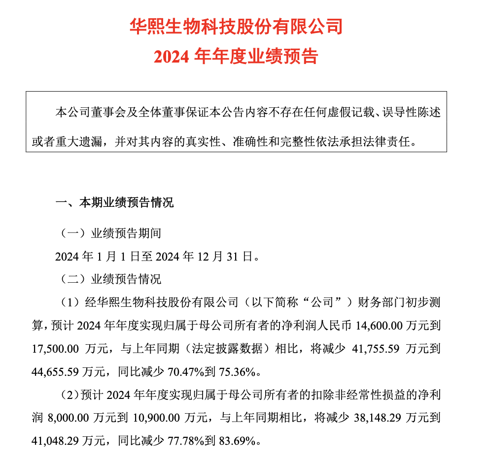
不论是流程宽松埋下的雷、还是遗留下来的企业风气,都成为影响华熙生物资产的直接因素。当然,公司在大刀阔斧改革上也是下了血本,2024年华熙生物的年度业绩预告提到,因管理变革的组织架构升级、薪酬体系变革、咨询公司费用和股权激励费用等开支超过 7000 万元,管理变革带来了一定短期成本上升。
关于外界对华熙生物管理的种种质疑,我们联系到了华熙生物官方,但并没有得到回应。

从具体业务来看,华熙生物营收和利润的下降,关键在于公司营收占比较高的功能性护肤品业务下滑明显,也就是包括润百颜、夸迪、米蓓尔、肌活等在内的品牌业务。
这一板块曾是华熙生物的支柱型业务,2022年占比超过7成,当年四大核心品牌均同比增长、风光无限。然而从2023年起,该业务板块开始下滑,到2024年上半年该业务板块收入占比已降到50%以下。
虽然原料业务和医疗终端业务均有不同程度的涨幅,但整体占比来看,不足以弥补功能性护肤品业务带来的损失。



曾经这些主打“玻尿酸”概念的品牌抓住行业风口,加之华熙生物的原料、技术加持,快速成长。或许是步子迈的太大,在整个行业增长开始放缓、潮水退去之时,一些水面之下的问题开始逐渐暴露。
究其原因,与华熙生物的企业的发展背景不关系。曾与福瑞达同根生、依靠原料起家的华熙生物,被称为是成功从TO B原料业务转到TO C品牌业务的典范,这是其品牌发展的优势,既能在产品端建立核心竞争力,而且相比同行,华熙生物也更敢在研发上投入,2024年上半年其研发投入同比仍在增加。
但同时,这也成为品牌发展的潜在问题,虽然在技术端有背书,但华熙生物在品牌营销、市场趋势、消费者痛点等方面并没有太强的优势。此前华熙生物旗下的品牌核心是销售、而非品牌,赵燕曾在公开讲座上提到当时旗下四大品牌总经理都不是美妆行业出身。
前夸迪主理人枝繁繁算是营销相对出彩的一位,曾绑定李佳琦让夸迪备受关注,但去年与华熙生物之间的反目,也让夸迪受到不小的影响。而且经过去年双方的纠葛,也说明华熙在品牌资产管理上缺乏经验,例如枝繁繁个人社交账号不属于公司、放任个人IP与公司品牌强绑定。
因此在其他美妆护肤品牌激烈厮杀,卷营销、卷科技时,华熙生物似乎有点跟不上节奏,各个品牌逐渐掉出大众视野,品牌势能开始变小。
反观其他企业,上美、珀莱雅凭借线上渠道的布局,营销策略上的大胆尝试,跑进行业TOP3,如今更是广泛吸纳技术人才,开始升级产品技术,甚至推出底妆,开拓新的增长可能。
即便是有相似背景的福瑞达,近几年也开始通过各种动作强化瑷尔博士、颐莲等品牌的发展,取得了一定的成效,起码在年轻化方面得到了消费者的认可。
除了企业背景导致的管理问题外,华熙生物的品牌发展战略也存在一定的问题。
这些年,重仓C端的华熙生物发展出了不少品牌,除了四大核心品牌外,还有润熙泉、润熙禾、润月雅、珂岸等,除了护肤品外,也布局了身体护理、头皮护理等领域。
品牌数量多起来了,但不同产品之间定位也逐渐模糊了,就连核心品牌也越来越不分你我,以其原本的支柱品牌为例,润百颜、夸迪、米蓓尔均有玻尿酸次抛产品,且价格带都在30支300~400元之间,润熙泉也有同价格带的次抛精华。

不止单一产品,华熙旗下的很多护肤品牌在价格带、功效、产品上均有严重的同质化问题,这也说明内部在品牌战略上的问题。正因此,品牌发展也在此次变革范围内。根据赵燕提议,原华熙生物 “个人健康消费品事业部” 将更名为 “皮肤科学创新转化事业部” ,并将开展该部门的组织与业务调整。
放眼整个美妆护肤行业,华熙生物虽然有强技术背景,但也没有成功抓住行业技术发展的大趋势。
过去,玻尿酸的故事还可以轻松触达消费者,然而随着各企业品牌开始在科研上找创新、差异化竞争,合成生物成为新方向,重组胶原蛋白成为重点产品竞争点。这一背景下,单一成分不再收到市场青睐,玻尿酸神话不再,华熙生物在技术端也面临着较大的滞后性。
华熙生物也在尝试更新技术与原料的更新,例如2022年收购益而康、进军胶原蛋白领域;押注PDRN(多聚脱氧核糖核苷酸),该成分被广泛应用于医美、医药领域,有望成为下一个美业领域的“爆品赛道”;同时,华熙也投入布局合成生物板块,进行公司层面从“全球玻尿酸巨头”到“以合成生物科技为驱动”的转型......
从产品端,也开始不再单纯强化玻尿酸的概念。
今年2月,夸迪进行了一场公开的品牌升级,强调“通过生物科技实现衰老干预和再生”,推出了“CT50超弹家族”产品。此外,夸迪还官宣2013诺贝尔生理学或医学奖得主兰迪·谢克曼为品牌顾问,并成立了夸迪细胞科学专家委员会。

根据招聘平台,华熙生物也在招纳研发工程师(重组胶原蛋白方向)、AI工程师(合成生物研发方向)等岗位。
但目前来看,这些变革并没有明显的效果,也没有成为企业新的增长曲线。而且就重组胶原蛋白这一领域,目前巨子生物、锦波生物等企业已经有一定成果,率先成为领域代表。
值得关注的是,其业绩预告中提到,“2025 年功能性护肤品业务有望触底”。综合来看,当前的华熙生物已然站在了发展的关键点,成则触底反弹,败则很可能隐于江湖,赵燕的改革决心和动作已非常明确,投入的力度也堪称空前。这家曾被视为B端转C端成功代表的美妆国牌是背水一战跨越阵痛,还是迷失在美妆行业的进化浪潮中,或许很快就能有结果。



评论