文 | 仪美尚
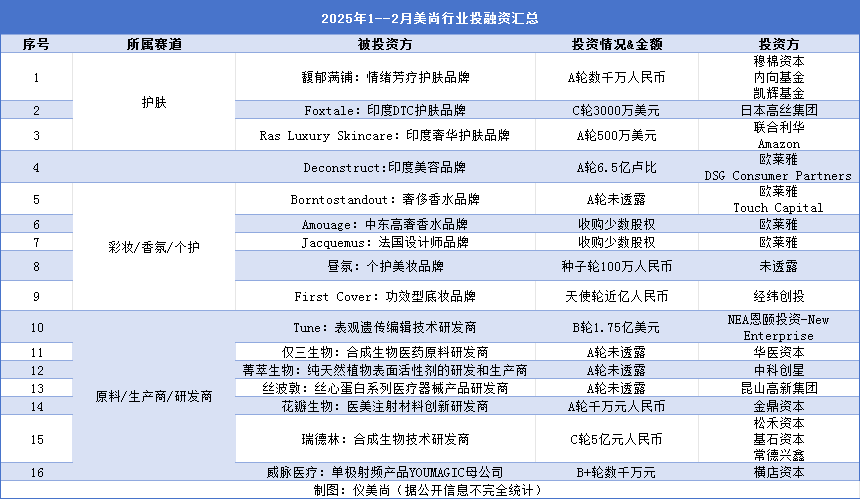
2025开年仅两个月,美尚行业的投融资赛道就异常火热。据仪美尚不完全统计,1月和2月美尚行业共发生48起投融资事件,已披露的投融资总金额约383亿元。
前有国际美妆巨头欧莱雅、联合利华、高丝集团加码“押注”,向理想标的抛出橄榄枝,后有互联网巨头阿里巴巴、百度、字节跳动争相斥资入局。
具体而言,美妆赛道共发生16起投融资事件,募得的总金额超过21亿元,AI赛道的投融资事件仅15起,但从总融资金额超过330亿元来看,是美妆赛道的15倍之多,可以说是得到了资本的“盛宠”。
01 欧莱雅/联合利华/高丝疯狂“买买买”,三重筛选标准大公开
开年以来,护肤/彩妆/香氛及上游研发企业的投融资数量,与去年同期基本持平,但从投融资总金额21.57亿元来看,今年同比去年增长40%。

可以看到,与以往不同的是,今年,资本似乎更偏爱小众、新生品牌,典型如此番获投的香水品牌Borntostandout、DTC护肤品牌Foxtale及国货美妆个护品牌昼氛,均成立不足五年。其中,昼氛甚至仅成立半年多时间。
此外,欧莱雅、联合利华、日本高丝等日化巨头也疯狂“买买买”,试图寻找自身的“第二增长曲线”。

1.押宝“小众奢香”,以期“拯救”欧莱雅中国放缓的市场增速?
欧莱雅集团近两个月动作频频,接连收购中东奢侈香水品牌Amouage和韩国奢华香水品牌Borntostandout的少数股权,此外,其还与法国设计师品牌Jacquemus达成在美妆及香水渠道方面的合作。
据了解,这些品牌不仅以“差异化定位”为核心,还将高端香水市场视为主要开拓方向。公开信息显示,Amouage凭借中东王室背景与独特香调取得年销售额增速30%的卓越成绩;Borntostandout则以反叛精神与韩式调香美学吸引了全球超60个国家的消费者。
不少有专业人士指出,欧莱雅此举标志着其或将以香水投资作为未来增长的关键引擎,具体而言,“小众奢香+潮流基因”是其“攻占”的主要目标。对此,欧莱雅也在财报中提及,强化高端香水矩阵,是为弥补其在中国市场因增速放缓带来的压力。
2.欧莱雅&联合利华&高丝,持续加码印度美妆
1月,联合利华与日本高丝集团相继在印度美妆市场完成重要投资,前者领投印度奢华护肤品牌Ras Luxury Skincare,后者收购印度DTC护肤品牌Foxtale 10%的股权。2月26日,欧莱雅紧跟其后,对印度美容品牌Deconstruct“出手”。
三大巨头的动作折射出对印度美妆市场的共同看好,但细分来看,其押注的板块略有差异。
首先,联合利华所投资的Ras Luxury Skincare(以下简称RAS),定位印度高端奢侈美妆,复合年增长率达140%,且DTC渠道收入占比超50%。有专业人士分析称,通过注资,联合利华可快速切入印度高净值消费群体,同时借助RAS未来三年将开50家线下专卖店的计划,来补足自身的线下渠道短板。
据2024年财报显示,联合利华美容与健康业务全年销售额同比增长6.5%,高端美妆品牌贡献显著,此次投资或是其继续加码高端美妆市场的又一延续性动作。
不同于联合利华,高丝与欧莱雅两大集团选择收购的均是主打性价比的印度大众护肤品牌。据了解,Foxtale和Deconstruct均成立于2021年,产品均价均不足百元。
事实上,这并不是联合利华和欧莱雅首次在印度注资。早在2024年,欧莱雅就投资了印度DTC护发品牌Arata,联合利华则投资了SkinInspired、ClayCo Cosmetics等印度品牌。此外,LVMH集团旗下私募基金L Catterton于同年11月领投了印度DTC美妆品牌SUGAR Cosmetics。
随着印度本土品牌的崛起以及各路资本的持续加码,印度美护市场正迎来前所未有的爆破式发展机会。据Statista公司预计,到2028年,印度美护市场规模将超过354.8亿美元(约合人民币2578.54亿元)。
上述专业人士预测,未来印度美妆市场有望成为全球美妆行业的重要增长引擎,为本土品牌和国际企业带来新的发展机遇。
3.“情绪芳疗”、“车载补妆机”...资本对细分市场有三重筛选标准
当前,资本似乎正从“追逐规模”转向“深耕价值”,具备技术原创性、场景适配性与情感链接力的品牌,或将主导下一阶段的美妆市场格局。
这从情绪芳疗护肤品牌馥郁满铺、车载补妆品牌昼氛及功效型底妆品牌First Cover三大品牌获得资本加注,得以印证。
公开资料显示,馥郁满铺通过晚香玉精油与微生物专利发酵技术结合,在提供抗皱、修护等功效的同时,以精油调香强化情绪疗愈价值。公开数据表明,其2024年抖音销售额环比增长超800%,客单价更是突破300元。
昼氛则以车载补妆机切入移动场景,依托场景独占性提升用户粘性。First Cover凭借“紧身衣粉底液”打破传统底妆同质化困局,将抗老、修护等护肤功效融入彩妆,据公开数据,其客单价较传统底妆溢价30%以上。
有投资领域专业人士表示,资本加持上述三大品牌,无一不反映出对小众细分赛道的三重筛选标准: 技术壁垒、情感溢价与场景独占性,“能够结合情绪服务和场景化体验的品牌,其用户生命周期价值是纯功效护肤品牌的2至3倍。”
02 头部美妆集团、互联网大厂出手,AI赛道2个月吸金330亿
当下,国产大模型DeepSeek的爆火,使得AI赛道再次被高度关注。1-2月,AI赛道的融资热潮高涨,总融资金额超330亿元,占前两月美尚行业投融资总额的86%。阿里巴巴、百度、美团、字节跳动等几大头部互联网企业均斥资入局。
相比以往,上述头部企业今年对AI领域的投资预算均有增加,例如字节跳动就公开宣布,用于全球AI算力采购的预算为900亿元,相较于去年增加了100亿元。

值得一提的是,欧莱雅集团在AI赛道也有布局,旗下基金公司BOLD于1月投资了一家生成式AI驱动的植入式广告技术开发商Rembrand。
据了解,这并不是欧莱雅首次投资Rembrand,早在2023年6月,欧莱雅就参与了Rembrand的种子轮融资,并投资800万美元(约合人民币5694万元)。
Rembrand表示,欧莱雅看重的是正其非侵入式的AI广告植入技术。具体而言,Rembrand 的 AI 技术不仅能识别合适的广告位置,还能分析观众的观看行为和互动数据,降低了对用户观看体验的干扰。
欧莱雅方也公开透露,希望通过生成式AI技术,实现广告从“单向输出”到“数据-交互-转化”闭环的升级。欧莱雅集团CEO叶鸿慕也曾表示,AI将是欧莱雅增长的关键驱动力。
不仅仅是欧莱雅,AI生成广告正在重构美妆行业的“创意-生产-投放”全链条,多家品牌及企业已有初步尝试。
典型如丸美生物,通过“丸小研+DeepSeek”系统解析品牌专利趋势与成分应用案例,自动生成结构化报告并转化为科普型广告内容。自然堂基于商品图与产品特性,利用AI工具自动生成适配电商平台与社交媒体的广告海报等。
此外,据麦肯锡数据,2025年全球美妆AI技术应用市场规模预计突破100亿美元,由此可以推测,AI市场或成为美妆巨头们投资的又一“宠儿”。
03 新消费投资市场“回暖”,能讲出新故事是获投关键
1-2月,新消费赛道相较于去年投融资总额增长160%至33亿元,从品类来看,大健康依旧是“常青树”,10起投融资事件中有7起与大健康行业相关。

无独有偶,场景化营销和需求细化依旧被资本所看重。如获投2000万美元(约合人民币1.4亿元)的性能服装品运营商Greyson Clothiers和脂肪替代食品科技公司脂代均是此领域的佼佼者。
前者通过对穿着场景,如高尔夫、球拍运动、健身及日常需求而定制高性能服装,使得消费者获得高体验感,后者面向女性及健身人群,通过生物油炼技术研发出脂肪代替产品以此打开大健康蓝海市场。
金融学家香帅曾在2024年度展望中提到,“消费欲望下降”和“消费理念升级”是当下中国消费市场的一体两面。她解释说,一方面,大家口袋都“没钱”,但另一方面,个性化需求在上升。
如其所言,资本的嗅觉永远是最敏锐的,正如开年前两个月资本的流向,各赛道小众细分品牌均收到了资本递来的橄榄枝,这亦或是2025企业要探寻的全新方向。



评论