文 | 子弹财经

在光伏整体产能过剩的背景下,光伏原材料供应商帝科股份没能逆势而上。
2月28日,帝科股份公布了2024年年度报告。数据显示,2024年其营业收入153.51亿元,同比增长59.85%;归母净利润3.60亿元,同比下降6.66%。可见,在营业收入大幅增长的背景下,归母净利润却不增反降。
除归母净利润下滑外,由于光伏行业整体产能过剩,公司应收账款及坏账金额也在提升。此外,由于银浆价格昂贵,部分企业也在考虑减少银浆使用,而银浆正是帝科股份的主营业务。
在此不利背景下,帝科股份将如何破局?
1 套期保值致利润下滑,产能过剩影响产品售价
从帝科股份收入来看,2024年公司超过83%的收入来源于光伏导电银浆。
光伏银浆是整个光伏产业链极为重要的一环,主要应用在光伏电池片正面电极和背面电极,收集硅基光伏产生的电流。
而银浆的生产主要是将银粉、玻璃粉或树脂、有机相等物质进行配料,然后进行搅拌、研磨、控制研磨,最后过滤出银浆。
过去几年,由于光伏装机量持续提升,加之P型电池在向N型电池转型,极大地拉动了光伏导电银浆的使用。
相关研究机构数据显示,2021年全球光伏银浆消耗量为3500吨,2024年光伏银浆消耗量大幅增长至7500吨,3年时间使用量增幅超100%。
在下游需求旺盛的背景下,帝科股份大规模对外扩产,2024年其光伏银浆销售多达2037.69吨,较2023年同比增长18.91%,其中超1815吨应用于N型电池TOPCon电池当中。
银浆销量的提升让帝科股份业绩大幅增长。2021年,帝科股份还是一家年营收及归母净利润分别为28.14亿元、9394万元的中型光伏银浆企业。2024年,公司营业收入及归母净利润分别增长至153.5亿元、3.6亿元。
值得注意的是,2024年虽然公司营业收入同比增长59.85%,但归母净利润却下滑6.66%,这与其参与白银的套期保值有很大关系。
据悉,公司光伏导电银浆主要原材料便是银粉,为了应对白银价格的剧烈波动,公司在白银期货上进行套期保值,造成了一定亏损。
此外,帝科股份参股的芯联集成在科创板上市,由于芯联集成股价下跌,导致公允价值变动产生损失。
在此影响下,2024年帝科股份公允价值变动及投资收益合计亏损超1.55亿元。扣除非正常损益带来的影响,2024年,帝科股份扣非后净利润为4.39亿元,同比增长28.03%。

不过,帝科股份扣非后利润增幅仍不及营收增幅,这与公司核心业务光伏导电银浆毛利率下滑有很大关系。2024年,帝科股份光伏导电银浆毛利率为10.62%,2023年同期则为11.66%。
2024年,光伏产业链产能过剩仍在持续,下游电池、组件厂商为了控制生产成本,开始压低上游原材料价格,在此背景下,帝科股份产品售价下滑,导致其毛利率下降。
对此,「子弹财经」试图向帝科股份了解,在光伏产能过剩的背景下,公司银浆对外销售价格是否会进一步降低?截至发稿,未获回应。
2应收帐款回款困难,与光伏客户诉讼频繁
帝科股份银浆销售持续增长的同时,应收账款也在上升。截至2024年底,公司应收账款及应收票据余额高达43.55亿元,占公司总资产比例超55%。
由于公司导电银浆产品主要应用于TOPCon电池当中,因此,帝科股份主要客户为下游电池片、组件厂商。
2024年,由于光伏行业产能过剩,组件厂商自身财务状况并不理想,不少大型电池、组件厂商现金流开始告急,如润阳股份曾一度要“卖身”通威股份,但由于部分条款未达成一致,该笔交易最终以失败告终。
由于下游组件客户现金流变差,帝科股份账款回收难度也在增加,2024年帝科股份的坏账准备也在增加。
2024年,帝科股份按单项及按组合坏账准备合计金额超3.08亿元,占公司应收账款账面余额高达8.44%。超3亿元的坏账准备,对于年利润仅3.6亿元的帝科股份而言不可谓不大。

为了顺利追回下游客户欠款,帝科股份加大了催款力度。
在年报中,帝科股份坦言,2024年公司销售费用达1.99亿元,较2023年同期的8260万元增长近141%,很大一部分原因是公司加大了货款催收力度。
从2024年年报经营性现金流数据来看,公司的催收起到了一定效果。2024年,帝科股份经营性现金流流入超9.38亿元,此前数年,公司经营性现金流均大额流出。
但由于光伏行业产能过剩仍在继续,下游客户是否有偿还帝科股份货款的能力值得观察。
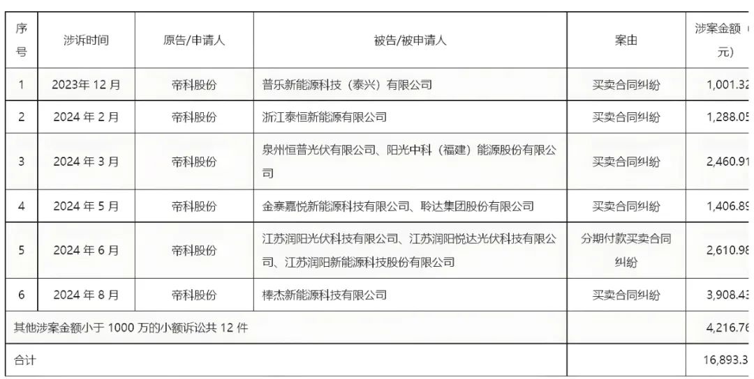
2024年8月28日,帝科股份公布了累计涉诉、仲裁公告。在该公告发布前12个月内,公司累计诉讼、仲裁金额为1.69亿元,占彼时帝科股份最近一期经审计净资产绝对值的12.77%。
据悉,公告所涉及诉讼事项大部分都为买卖纠纷、帝科股份作为原告,起诉了下游客户金寨嘉悦、棒杰、润阳等。
目前,已有部分案件达成和解,但上述几家企业自身财务状况均不理想,帝科股份是否能如愿要到货款还是未知之数。

由于资金大量被下游客户占用,帝科股份自身现金流变得紧张。为了解决日常经营所需资金,公司不得不加大对外借款力度。
截至2024年底,帝科股份仅短期借款金额便超过20亿元,为此付出了1.72亿元利息费用。由于大规模借贷,截至2024年底,帝科股份资产负债率接近80%。
为此,「子弹财经」试图向帝科股份了解,鉴于光伏组件企业均在巨额亏损当中,目前公司主要客户中,哪些客户已经出现危机?公司预计未来应收账款坏账准备是否会增加?截至发稿,未获回应。
3实控人及众多股东,相继减持超10%股份
除应收账款无法回收外,帝科股份还面临产品无法使用的风险。
由于银浆需要使用银粉,虽然银浆导电性能较好,但由于价格较为昂贵,下游光伏电池、组件企业也在研究减少银浆甚至不用银浆。
2024年11月4日,在四川宜宾召开的2024年光伏行业年度大会上,光伏“少银化”成为热议。
如常州百佳年代薄膜科技股份有限公司产品开发总监邵佳奇便指出,使用0BB(无主栅)技术能够将组件功率提升约0.7%-1%,与此同时,电池浆料单耗降低约20%-40%。
除此之外,铜替代银也在此次大会上频繁被提起。而铜替代银在光伏电池中使用也正逐步走向现实。
如东方日升推出的异质结伏曦电池片中便使用了铜替代银,在保证电池效率的情形下,极大地减少了银的使用,大幅降低了成本。
对此,「子弹财经」试图向帝科股份了解,在各大主流电池企业推动光伏少银化甚至无银化的背景下,公司仍在扩大银浆的产量,是不看好少银化、无银化技术成为市场主流还是另有考虑?截至发稿,未获回复。
但不管帝科股份未来如何发展,并不影响公司众多股东加速离场。
回顾2021年,在“双碳”政策刺激下,帝科股份股价一路大涨,当年公司股价最高涨超3倍。在此背景下,公司重要股东徐秋岚、钱亚萍开始减持公司股份。
2021年,钱亚萍个人持有帝科股份8.3%股权,此后其陆续减持帝科股份股权,截至2024年12月31日,钱亚萍个人持股比例下降至2.99%,累计减持超5.3%股权。
除此之外,钱亚萍一致性行动人徐秋岚,重要股东宁波TCL股权投资有限公司,实际控制人闫经梅及其一致行动企业等众多核心股东纷纷减持公司股份。
Wind数据显示,自2021年至今,以实控人为代表的核心股东累计减持帝科股份超1440万股,占公司股份总比例超10%。
在股东减持及投资者偏好转变的背景下,帝科股份股价一路下跌。截至目前,公司股价报收47元/股左右,较2021年巅峰期跌超50%。
即便如此,2月26日,公司第二大股东,持股5.07%的上海乾瀛投资管理有限公司-乾瀛价值成长7号私募证券投资基金宣布减持公司不超1.5%股份。若减持至5%以下,后续减持则不需要披露。
对于各大股东大规模减持,帝科股份给出的理由都是个人资金所需为由。
对此,「子弹财经」试图向帝科股份了解,为何如此多的重要股东均以个人资金所需为由,大规模减持公司股份,是真的资金所需,还是不看好公司未来发展?截至发稿,未获回复。
对于帝科股份而言,得益于光伏装机量的持续提升,公司光伏导电银浆出货量仍在上升。但由于下游光伏电池、组件企业出现危机、现金流吃紧,帝科股份应收账款及坏账准备金额也在攀升。
截至目前,光伏产能过剩仍在持续,未来,帝科股份应收账款回收难度或将进一步加大。


评论