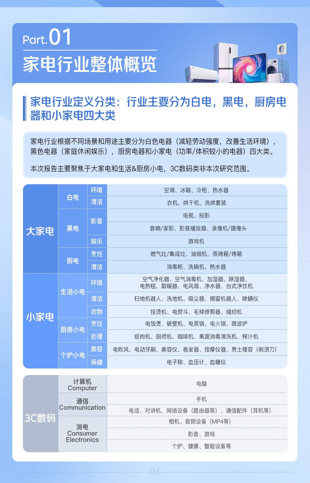
2025年4月3日,由抖音、巨量引擎、有谋联合发布《2025家电行业趋势白皮书》。该报告基于国家政策导向、消费需求变迁及抖音平台大数据,深度剖析了中国家电行业的变革方向。作为行业权威指南,白皮书整合了"行业+政策+渠道+人群"多维度洞察,旨在为品牌商、消费者及从业者提供前瞻性趋势参考。
当前中国家电行业正处于转型升级关键期:2024年"以旧换新"政策直接拉动消费近2700亿元,推动行业复苏;家电线上渠道占比突破50%,其中抖音家电GMV同比增速高达67%,成为增长新引擎。市场呈现"性能内卷"与“消费升级”并存的特点。
白皮书首次提出六大趋势赛道:AI家生态、健康守护、绿色科技、极致净界、性能卷王、空间美学。从功能到生态,从消费到责任,从产品到理念,预示着人类生活方式的变革,也是家电行业从“满足需求”向“创造美好生活”的价值跃迁。随着科技的进步,未来的家电将成为连接物理世界与数字生活的超级接口,重新定义"家"的温度与智慧。













































(免责声明:本文为本网站出于传播商业信息之目的进行转载发布,不代表本网站的观点及立场。本文所涉文、图、音视频等资料之一切权力和法律责任归材料提供方所有和承担。本网站对此咨询文字、图片等所有信息的真实性不作任何保证或承诺,亦不构成任何购买、投资等建议,据此操作者风险自担。)
评论