文 | 昭暄
由于在去年底提交的招股书中引用的财务报表已过有效期(通常为6个月),江苏汇川联合动力(下称:联合动力)在创业板的IPO已于刚刚的3月底被中止,其需要在随后的3个月内补充有效的财务资料方可继续恢复审核状态。
根据其之前提交的招股书来看,个人认为,联合动力是一家业务逻辑清晰且向好、股权结构简单且干净的比较少见的公司,只要其及时补充近期的财务资料,其恢复审核后成功过会将是大概率事件。
但,联合动力也有其较为尴尬的一面,那就是缺钱。
而这次IPO的中止,也会给联合动力增加时间上的紧迫性,原本其IPO募资就是为了尽快配合下游主机厂的销量需求而进行的扩产资金,但如此一来,耽误的时间可能会影响到其产能布局的节凑以及其未来业务的表现。
这篇文章将从这个角度来展现联合动力目前正面临的这一尴尬局面,所谓“巧妇难为无米之炊”,现在的联合动力正在等米下锅。
从业务上看,联合动力就是给整车厂提供电驱系统(包括电控、电机、电驱总成等)以及电源系统(包括车载充电机、DC/DC转换器等)的新能源车上游动力系统核心供应商,相比于早已完成上市的同业公司(如英博尔、巨一科技、精进电动、威迈斯等),联合动力的IPO至少晚了2年时间。
这在一定种程度上意味着,失去先发优势的联合动力如今的崛起,必然是其押中了某个细分赛道的兴起或某个车企销量的扩张,这其实就是增程车市场和理想汽车,因此,联合动力的规模也在不断扩充,并在2023年实现整体扭亏。
不过,这并不意味着联合动力未来的发展就会顺遂,因为其一旦没有借势完成规模化的产能建设和布局、不能匹配下游整车厂的销量增速,那么联合动力未来可能会面临因合作伙伴订单分流导致的业务增速下降、停滞、甚至是萎缩的局面。
所以,在高需求的市场背景下,联合动力需要投入大量资金来尽可能前置化满足其下游合作伙伴的销量目标。

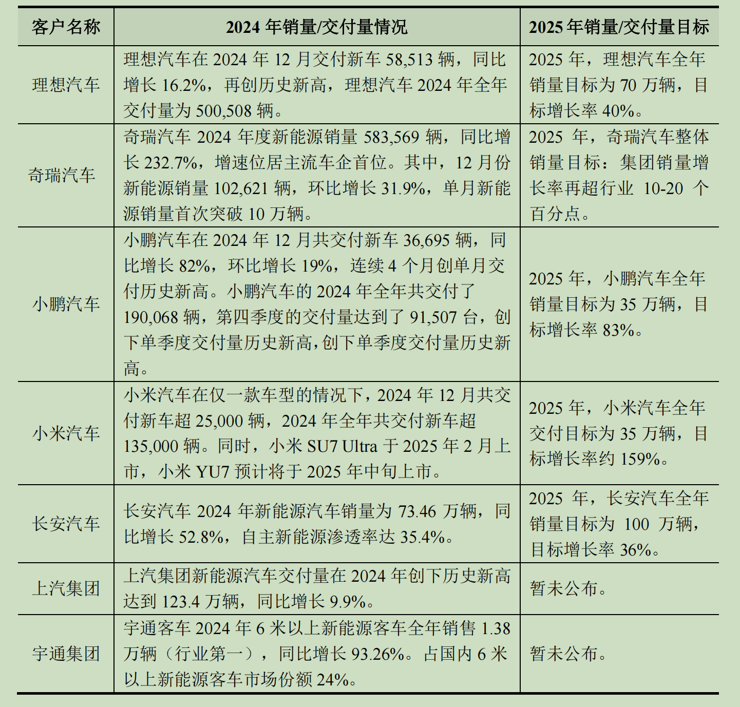
2024H1联合动力的主要客户是理想汽车、奇瑞汽车、小鹏汽车、小米汽车、以及长安汽车等,这些车企目前基本都保持着高于行业均值的增长态势,并且他们都设定了较高的2025年销量目标。
对于供应商而言,车企能不能完成其设定的销量目标其实并不重要,重要的是,他们在设定销量目标之前,大概率会要求供应链做相应的匹配供给,这就给目前的联合动力施加了较大压力。
截止2024H1,联合动力电驱系统(该业务收入占比超85%)的产能利用率已经来到了93%,再结合理想和小米在2024H2所取得的销量规模来看,2024年其电驱系统的产能利用率大概率已经达到了极限状态,其亟需募资扩建产能。
当然,这也是其此次IPO募资的核心需要,其拟用募集的过半资金投入到对“苏州新能源一期”和“常州二期”项目的建设上,这将释放大概174万台的电驱系统产能和46万台的电源系统产能,也就是在2024H1的产能规模上进行翻倍。



事实上,尽管联合动力目前的利润表现和发展形势较好,且经营性净现金流也在2024H1大幅转正,但其在手的运营资金仍然非常紧张,如果不进行股权融资或是债务融资,当下的产能问题根本无法解决。
而联合动力的筹资活动表现得非常保守,从2021年到2023年,其筹资活动净现金流分别为8.9亿元、20亿元、以及6.1亿元,对应的主要融资来源为母公司汇川技术的出资、以及对内部员工的3次股权激励融资。

除此之外,近年来联合动力也开始了一些短期借款和长期借款的操作,但借款规模只在两三亿元的量级,大概率,这就是为了补充运营资金所采取的动作。
截至2024H1,联合动力的应付票据和应付账款合计达到68亿元,占比总负债为77%,而其应收票据和营收账款合计为39亿元,加上现金及现金等价物的14亿元,表明其运营资金非常紧张(甚至可能存在缺口),根本没有进行再投资的运作空间。
进而,这就会牵出另一个问题,为什么联合动力不选择融资周期更短的一级市场融资或是银行借款?
这可能存在以下几个方面的考量,
一是窗口期方面,新能源车的月度渗透率已经来到了50%的水平,对于资本层面而言,这个行业已经开始迈入到高增长的尾段(若能够实现规模化出海则另说),如果公司的上市计划继续被拉长,未来还能否借助行业热度完成上市就具有很大的不确定性;
二是资金规模方面,联合动力融资的目的是扩产能和补充流动运营资金,对应的规模至少需要40亿元,如果引入一级市场投资者,那么其估值折价会更高,这将大比例稀释原有股东的权益;而如果选择银行借款,那么联合动力的净资产也只有30亿元~40亿元的规模,这也无法融得其所需的资金规模;
三是股权激励方面,股票期权的兑现前提是公司完成上市,再加上行权比例和行权期的限制条件,过长的上市周期不利于团队的管理,会存在人员流失和技术流失的风险;
四是联合动力的最大股东(也是其母公司)汇川技术2024三季度止的现金及现金等价物也只有34亿元,意味着哪怕汇川动力能够说服董事会继续追加对联合动力的投资,但也根本解决不了后者的实际问题。
因此,尽快完成上市就是联合动力目前的最优选项。
不过,目前被审核中止的联合动力应该也能够感受到来自于下游整车厂所施加的“催单”压力,其主要合作伙伴目前都处于高销量的发展态势中。
例如,理想汽车一季度共交付约9.3万辆新车,同比增长15.5%;
小鹏汽车一季度共销售9.4万辆新车,同比增长331%;
同期奇瑞新能源则实现16.3万辆的成绩,同比增长172%;
长安深蓝则是6.8万辆,同比增长68.9%;
而小米汽车一季度销量约为7.3万辆,仍然维持近200%产能状态,并且其新车YU7也将提前至今年二季度发布上市。
这些主机厂的高增长和高采购需求都会反向对目前产能局促的联合动力提出更迫切和更高的产能配比要求,一旦联合动力的上市时间被进一步拉长、其产能扩张的节奏被进一步放缓和打乱,那么其就有可能会面临合作车企订单流失的风险。
事实上,除了理想汽车与联合动力是强合作关系(即单一供应关系)之外,其他整车厂与联合动力的合作属于是多供应商的业务关系,例如小米SU7和YU7的电驱供应商就有联合动力、联合电子、以及自身的小米汽车科技,如果合作双方的供给不能实现同频,那么很自然地,采购方就会调降该供应商的交易权重。
这就是现阶段联合动力所面临的最大发展隐患。
当然,从业务发展和财务数据所反映的情况来看,联合动力确实是一家商业质地不错的、处在业务上升期的标的公司,除了缺钱之外,其本身没有其他硬伤并且也符合A股上市的标准,大概率,这次的审核中止只是其IPO的一个小插曲。


评论