文 | 文化产业评论 无花果
编辑 | 半岛
近日,国家电影局重磅发布《关于促进虚拟现实电影有序发展的通知》,首次将VR/AR/MR电影正式纳入国家电影管理体系,标志着这一新兴业态从“实验探索”迈向“产业化发展”新阶段。政策明确虚拟现实电影的技术标准、放映场所和监管框架,为其赋予“新形态电影”的独立身份,与文旅数字体验项目形成差异化定位,一场从“观影”到“入戏”的体验革命正席卷而来。
虚拟现实(VR)、增强现实(AR)和混合现实(MR)作为新一代信息技术的重要前沿方向,不仅是数字经济的重大前瞻领域,也是推动场景应用和产品升级的关键技术媒介。2021年,国家“十四五”规划将虚拟现实和增强现实列为数字经济重点产业,强调以数字化转型驱动生产、生活和治理方式变革。
2022年11月,工信部、文旅部、广电总局等五部门联合发布《虚拟现实与行业应用融合发展行动计划(2022—2026年)》,进一步明确到2026年,三维化、虚实融合沉浸影音关键技术将实现重点突破,新一代适人化虚拟现实终端产品不断丰富,形成技术、产品、服务和应用共同繁荣的产业发展格局。
在此背景下,虚拟现实技术在影视、文旅等领域的应用加速落地。2025年3月21日,国家电影局发布《关于促进虚拟现实电影有序发展的通知》,又发布《虚拟现实影片送审须知、备案须知》。通过政策规范和技术革新,推动虚拟现实电影从实验性项目转向规模化产业,标志着这一新形态电影正式纳入国家电影管理体系。
一、全球VR影院探索与产业演进

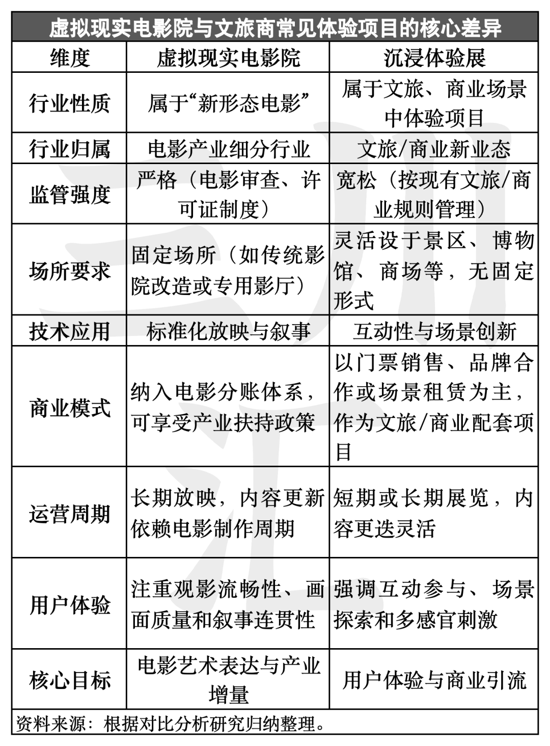
根据国家电影局《通知》定义,虚拟现实电影是指运用虚拟现实(含增强现实、混合现实)有关技术制作、采用头戴式显示设备等虚拟现实终端观赏、用于电影院等固定放映场所公开放映的新形态电影。需要特别强调的是,这一定义不涉及文旅景区、文博场馆内或商业综合体内展陈的虚拟现实“沉浸体验展”等现有的各种业态。

三川汇文化科技系统梳理全球VR影院发展脉络发现,2016至2018年间,是全球VR影院快速布局的关键阶段。这一时期,随着资本涌入虚拟现实技术完成了从实验室到商业化娱乐空间的跃迁,初步形成了多元化影院形态和沉浸式观影的雏形。
2016年2月,全球首家VR影院在荷兰阿姆斯特丹正式开业。其放映厅配备50个可360度旋转的定制座椅,观众通过三星Gear VR设备可体验恐怖片、环保纪录片等多样化内容,单次收费12.5欧元,观众可在30分钟内观看多部短片。这种无银幕设计颠覆传统观影形态,标志着VR技术正式叩开大众娱乐市场的大门,成为VR技术走向商业化的重要里程碑。
同年,欧洲规模最大的VR影院MK2在法国巴黎推出首个VR电影放映厅。作为欧洲VR领域的标杆,MK2影院推出《Birdly》等AR体验项目,首次验证了虚拟现实与电影叙事的融合潜力。同期,好莱坞资本狂潮席卷而至,七大影业累计注资逾7000万美元打造190余部VR影视作品,为后续商业化探索提供了关键的内容储备。
2017年成为VR影院形态进化的关键节点。IMAX与宏碁、星风工作室联合打造的210度视场StarVR头显方案,虽因技术调校推迟面世,但其“观影+体验”套餐模式(70美元/次)在洛杉矶、纽约等城市引发排队热潮,为行业树立了“硬件+内容+场景”三位一体的参考标杆,成为高端头显与线下空间相结合的一次成功尝试。
这一阶段的探索也为中国市场本土化实践提供了借鉴。2017年6月,国内家居零售巨头国美在北京大中电器马甸店开设国内首家VR影院,占地近300平方米,划分为未来空间、造梦空间及普通观影区三大功能区,采用每小时30元人民币的计时收费模式。同年10月,IMAX VR中心亚洲旗舰店正式登陆上海,标志着全球顶级娱乐品牌对中国市场的战略押注。
2018年4月,北京蓝色港湾珠影耳东传奇影城内的VR影厅投入试运营,成为全球首个深度融入电影院场景的VR影厅。公开数据显示,该影厅运营以来先后上映《星际救援》等40余部优质VR影片,多部作品获得国际电影节VR单元奖项,上映后市场反响热烈,并斩获“2018年度最佳娱乐新科技产品奖”,验证了国内AR影院优质内容驱动的商业闭环。

这一发展进程揭示,2016-2018年,全球VR影院已突破单纯的技术展示阶段,通过技术迭代、场景融合与模式创新,初步构建了电影叙事空间与VR电影基本形态。尽管面临技术试错、成本高企与内容短缺的挑战,这些案例为后续虚拟现实电影产业的创新发展和演进奠定了重要实践基础。
二、国内虚拟现实电影发展现状
近年来,在国家文化数字化战略框架下,虚拟现实电影发展获得系统性政策支撑。2022年11月五部门联合发布的《虚拟现实与行业应用融合发展行动计划(2022-2026年)》形成专项政策突破,提出三维化、虚实融合沉浸影音关键技术攻关目标,并将影视领域列为八大重点应用场景之一,要求构建“内容生产-技术支撑-商业运营”的全产业链条。
此背景下,国内虚拟现实电影产业呈现出技术突破、内容升级、基建完善的发展态势。技术研发方面,河南广电研发的XR虚拟拍摄系统实现虚实场景实时渲染,误差控制在1厘米以内;中国科学院自动化所开发的光影动态捕捉系统使观众动作与虚拟场景实现毫秒级同步;华为、京东方等企业推出的8K VR显示设备已实现商业化应用。这些技术突破为虚拟现实电影提供了关键支撑。
2024年11月,河南广播电视台大象元数字科技股份有限公司创新性地把自有IP和XR技术结合,重磅推出《唐宫夜宴》《隐秘的秦陵》两部虚拟现实电影,在北京鸟巢、上海长宁等地展映期间引发观影热潮,并相继亮相2024年金鸡百花电影节和金砖国家影视文化交流活动。截至2024年底,两部作品实现门票收入及版权费达500万元,为国内虚拟现实电影发展树立了标杆。
2025年1月,河南广电与奥斯卡国际影城合作的大象元XR未来影院落户西安,成为全国首家完全国产化的XR多厅沉浸式影院。该影院位于西安民生骡马市购物中心,占地面积近3000平方,配备三座体验影厅,循环放映《唐宫夜宴》《隐秘的秦陵》等作品,观众可穿戴设备探索秦始皇陵内部构造或参与秦王加冕仪式。未来计划上线《龙门金刚》《流浪地球》等XR影片,持续丰富内容矩阵。

2025年3月22日,南京白泽幻境AR大世界公众号披露,南京市电影剧场有限责任公司携手南京白泽幻境科技与北京凌宇智控科技,将在南京大华戏院负一楼共同打造VR影厅。该项目采用NOLO LBE XR大空间解决方案,支持多人同场交互体验。试运营期间推出《海洋奇幻之旅》《美丽星球》《梦回丝路》三部作品,后续将上线历史题材《昭陵探秘》,兼顾儿童探索与成人文化体验需求。
据三川汇文化科技统计,目前除北京国美马甸店VR影院、耳东传奇影城VR影厅等早期项目外,西安奥斯卡大象元XR未来影院是国内唯一投入规模化运营的国产虚拟现实影院。河南广电相关负责人表示,2025年将通过“自营+加盟”模式,在全国一线城市、省会城市及旅游景区布局100家XR未来影院,并搭建自主知识产权的SaaS系统,吸引更多市场主体参与生态建设。

在内容监管方面,国家电影局最新发布的《通知》首次将虚拟现实电影纳入规范化管理轨道,建立了专门的“审虚备字”备案审查制度。例如,河南广电的《唐宫夜宴》《隐秘的秦陵》成为首批获得虚拟现实电影“龙标”的作品。此外,《流浪地球》VR版则创新采用“电影资产复用”模式,实现70%的数字资产转化率,为行业树立了工业化生产新标杆。

在行业属性方面,此次国家电影局的《通知》明确表示,“目的是做大增量,不涉及文旅景区、文博场馆内或商业综合体内展陈的虚拟现实‘沉浸体验展’等现有的各种业态,仅针对想要作为‘电影’、在电影院等固定放映场所公开放映的虚拟现实内容产品。”
此举标志着虚拟现实电影院被纳入电影产业体系,成为独立的细分行业(新形态电影),需遵循严格的创作、审查和放映标准,目标是推动技术与艺术融合的“增量内容”;而沉浸体验展属于文旅商业场景的延伸业态,注重场景创新与用户互动,两者在定位、监管和技术路径上存在显著差异。

三、未来发展趋势与核心挑战
此次国家电影局新政的出台,不仅明确了虚拟现实电影的行业定位和监管框架,还通过技术标准、产业扶持和内容创新等多维度支持,将直接促进电影产业创新发展和迭代升级,并为市场开辟了多维度的发展机遇。
(一)推动内容创作与题材多元化突破
虚拟现实电影通过沉浸式叙事和交互技术,突破了传统电影的题材限制。例如,前文提到的《唐宫夜宴》《隐秘的秦陵》等作品,均以虚拟现实技术重现历史文化场景。同时,科幻、探险、自然风光等题材的潜力也将得到进一步挖掘,观众可通过虚拟现实技术体验到现实中难以触及的场景。此外,同一IP可开发传统电影与虚拟现实电影两种版本,不仅可以丰富内容生态,还可有效扩大电影市场增量。
(二)促进技术研发与产业链协同发展
《通知》要求以包容支持态度推动虚拟现实技术与电影产业双向赋能,将促进虚拟现实技术研发与产业链协同发展,助力构建完善的产业生态体系。根据市场调研机构IDC2024年10月发布的《AR/VR头显市场季度追踪报告》显示,2024年上半年,中国AR/VR头显出货23.3万台,同比下滑29.1%。推动虚拟现实电影行业发展,可极大促进国内头显设备研发与市场销售增量,形成“技术+内容+场景”的生态闭环,带动上下游产业链协同升级。

(三)加快影院转型与行业跨界融合
《通知》明确“支持开拓利用电影院内空间或其他符合国家相关安全标准的永久性建筑放映虚拟现实电影。”这也意味着传统影院可通过增设VR影厅实现升级,提供多样化观影体验。例如,西安首家XR多厅未来影院已实现商业化运营。同时,政策允许在商业综合体、文旅场馆等符合安全标准的场所放映申请《电影放映经营许可证》并接入全国电影票务系统,并享受电影产业扶持政策,为未来虚拟现实电影行业与文旅、商务等行业跨界融合预留了政策空间。
(四)释放政策红利与优化市场生态
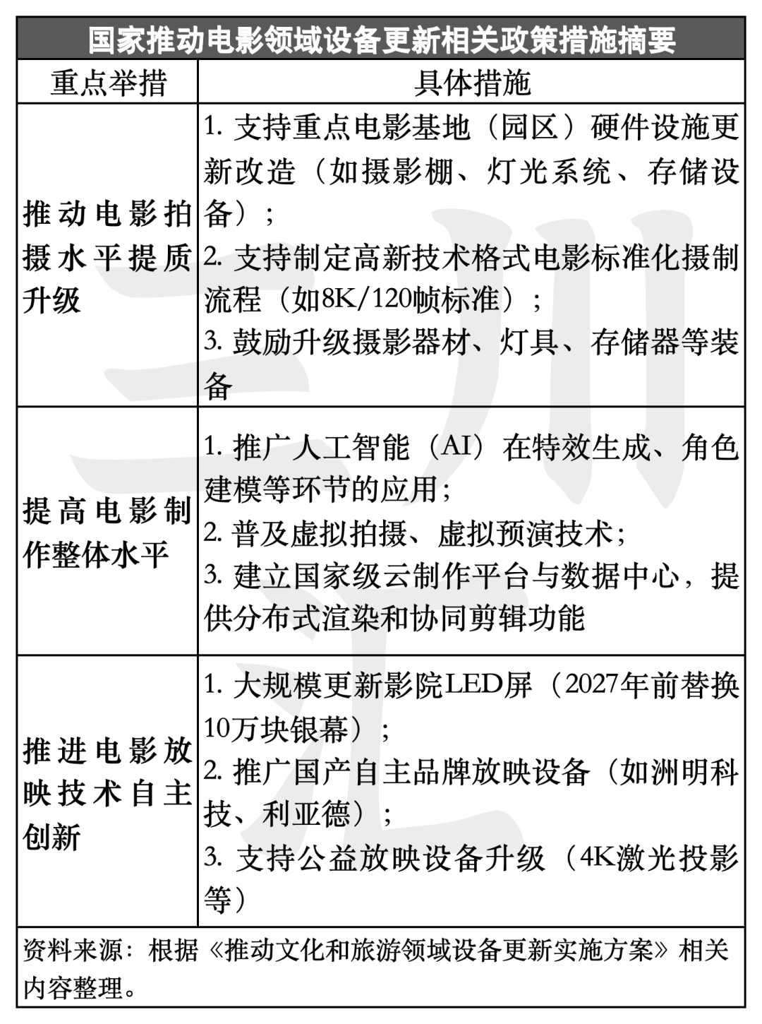
此次政策的出台,恰逢国家政策红利期,虚拟现实电影项目不仅可以申请电影专项资金补贴及高新技术影院税收优惠,还可以享受国家“两新”政策的叠加扶持。例如,去年国家发改委、国家电影局、广电总局等六部门出台《推动文化和旅游领域设备更新实施方案》明确,重点实施电影产业高新促进行动,推动电影拍摄水平提质升级、提高电影制作整体水平、推进电影放映技术自主创新,重塑电影放映业务形态。

综上所述,尽管当前政策为虚拟现实电影提供发展机遇,但仍然面临多重发展瓶颈:技术体验方面,约30%用户反馈存在眩晕不适感,需要开发新型抗眩晕抑制技术来改善;成本投入方面,VR影院单厅设备成本高,投资回报周期普遍超过3年,对商业模式创新提出了更高要求;内容生产方面,XR电影平均制作周期是传统电影的2倍,人力成本占比高达60%,产能瓶颈明显;标准建设方面,硬件接口、内容格式等关键技术标准尚未统一,产业协同机制有待完善。
针对这些挑战,需要采取系统性解决方案:技术层面应加强视觉前庭协调算法研发,建立舒适度评价体系;商业模式上要通过自主研发系统降低运营成本,同时给予专项资金支持;内容生产需建立专业人才培养体系,完善创作扶持机制;标准建设方面要加快制定行业规范,建立产业链各环节协同推进机制,共同推动虚拟现实电影产业实现健康可持续发展。

总体而言,我国虚拟现实电影已从技术验证迈向产业化发展阶段,正在形成技术、内容、运营协同发展的良性生态,为构建新型电影文化体系提供了创新路径。未来,影院作为核心体验场所的地位将进一步强化,而设备、内容与空间的深度整合将成为产业发展的关键。
结语
在技术革新与政策红利的双重驱动下,随着6G、AI和云计算等技术的持续突破,虚拟现实电影正站在产业变革的风口。预计到2026年,中国虚拟现实电影市场将形成“三足鼎立”的新格局:
在技术端,16K显示、无标记动作捕捉等核心技术的突破将彻底解决眩晕难题;在内容端,AIGC技术将使XR电影制作效率提升300%,年产量有望突破50部;在市场端,全国专业VR影厅数量有望突破100家,形成超百亿规模的细分行业,并催生“影视+”千亿级市场。
这场由“观影”到“入戏”的体验革命,不仅将重塑电影产业的价值链,更将推动中国文化数字化战略实现跨越式发展。当技术奇点与艺术灵感相遇,当秦始皇陵地宫与《流浪地球》的宇宙奇观在虚拟世界中自由切换时,虚拟现实电影或将成为继有声电影、彩色电影、3D电影之后,电影史上的第四次重大变革!



评论