文|三川汇文化科技 无花果
编辑 | 半岛
在数字经济浪潮席卷全球的当下,我国文化产业正面临前所未有的转型机遇。2025年初,国务院办公厅印发的《关于推动文化高质量发展的若干经济政策》犹如一场及时雨,其中“完善文化领域高新技术企业认定标准”的新提法,直指文化产业升级的痛点。据统计,2023年我国文化及相关产业增加值已突破5万亿元,但科技含量不足、创新动能乏力等问题依然突出……
“我们的VR戏曲项目在技术创新上毫不逊色,但在申报高新技术企业时,屡屡遭遇‘戏曲保护项目属于文化事业范畴,不符合高新技术企业核心技术定义’的质疑。”三川汇文化科技在调研某数字文化企业时,企业负责人的这番“吐槽”,深刻揭示了当前文化科技企业在成长过程中所面临的尴尬境地。
然而,这种割裂的认知即将成为历史。2025年初,国务院办公厅印发的《关于推动文化高质量发展的若干经济政策》(以下简称《政策》)明确提出,将“完善文化领域高新技术企业认定标准”。这一制度变革并非简单的政策修补,而是对“文化生产力”的重新定义,为文化科技企业提供了一个合法的“身份证明”。
国家统计局数据显示,2024年全国规模以上文化企业实现营业收入突破14万亿元,较上年增长6.0%。其中,以数字内容服务、文化装备制造为代表的文化新业态相关16个行业小类实现营业收入5.91万亿元,同比增长9.8%,高于行业整体3.8%,对全部营收增长的贡献率达65.7%。这一数据充分证明了文化科技企业已成为拉动增长的主力军。
第一问:文化企业如何跨过“高企认定”的门槛?
根据科技部、财政部和税务总局制定的《高新技术企业认定管理办法》及相关文件规定,高新技术企业是指在《国家重点支持的高新技术领域》内,持续进行研究开发与技术成果转化,形成企业核心自主知识产权,并以此为基础开展经营活动,在中国境内(不包括港、澳、台地区)注册的居民企业。
(一)高新技术企业认定政策依据
据三川汇文化科技研究梳理,目前我国高新技术企业认定已形成“法律(条例)—部门规章—操作指引”三级政策体系:
国家法律层面,主要依据《中华人民共和国企业所得税法》第二十八条及《中华人民共和国企业所得税法实施条例》(国务院令第512号)明确的有关规定。核心规定包括高新技术企业享受15%优惠企业所得税税率、研发费用加计扣除政策适用标准及税收优惠政策执行规范等。
部门管理规章,主要依据科技部、财政部和税务总局联合制定的《高新技术企业认定管理办法》(国科发火〔2016〕32号)。其内容包括六大认定条件(知识产权、研发投入等)、四阶段认定程序(申报-评审-公示-备案)及动态管理机制(年报制度、更名管理)等。
操作实施细则,主要依据科技部、财政部和税务总局修订印发的《高新技术企业认定管理工作指引》(国科发火〔2016〕195号)。其关键指引包括,知识产权分类评分标准(Ⅰ类/Ⅱ类知识产权认定)、研发费用归集范围与方法(八类费用明细标准)及专项审计报告编制规范(中介机构资质要求)等。

(二)现行高新技术企业认定条件
根据《管理办法》规定,我国现行的高新技术企业主要分布在《国家重点支持的高新技术领域》明确的“八大领域”内,具体包括电子信息技术、生物与新医药技术、航空航天技术、新材料技术、高技术服务业、新能源与节能技术、资源与环境技术及高新技术改造传统产业(先进制造与自动化)。

△现行高新技术企业重点领域分布
符合以上国家重点支持的“八大领域”相关企业主体,申请高新技术企业认定需要同时满足:拥有核心知识产权、成立满一年、核心技术符合国家重点领域、研发人员占比≥10%、近三年研发费用占比达标、高新技术收入占比≥60%、创新能力达标、且无重大安全、质量事故或违法行为等8个方面标准和基本条件(具体内容详见下表)。

(三)高新技术企业认定程序
认定程序一般分为 企业申请 、 专家评审 和 审查认定 三个阶段。首先,企业需根据《管理办法》进行自评,符合条件的在“高新技术企业认定管理工作网”注册并提交申请材料等。随后,认定机构随机抽取专家组成评审组,对企业材料进行评审并出具意见。
在审查认定阶段,认定机构结合专家意见进行综合审查认定并报领导小组办公室。公示10个工作日无异议后,予以备案并公告,颁发“高新技术企业证书”。此外,企业需确保核心技术属于《国家重点支持的高新技术领域》范围,研发人员占比不低于10%,且近三年研发费用及高新技术收入占比均需达标。

第二问:文化领域的边界在哪里?现有标准够用吗?
目前,文化领域高新技术企业认定主要沿用国家通用标准(《管理办法》),以及《国家重点支持的高新技术领域》适配性较强的文化科技企业。其技术认定范围主要涉及以下几个重点领域:
(一)电子信息领域涉及6个子类
电子信息技术领域涵盖8个子类,其中涉及文化领域的有6个,分别是软件(含图形和图像处理软件等小类)、微电子技术(含数字电视集成电路设计等小类)、计算机产品及其网络应用技术(含可穿戴式电子设备设计与制造等小类)、广播影视技术(含采编播系统、传输与覆盖、数字电影等小类)、新型电子元器件(含平板显示等小类)、信息安全技术(含文化、文物防伪技术等小类)。

(二)生物与新医药领域涉及1个子类
生物与新医药领域涵盖7个子类,其中涉及文化领域(传统技艺)的有1个,隐匿于“轻工生物技术”子类中的“天然产物有效成分的分离提取技术”。例如,用于文物微生物防治技术就是典型的传统非遗技艺。申报需特别注意区分传统技艺保护与科技创新之间的界限,重点突出“提取工艺改良”等技术要素。

(三)新材料领域涉及1个重要子类
新材料技术领域涵盖6个子类,其中直接涉及文化领域的有1个(与文化艺术产业相关的新材料),范围包括文化载体和介质新材料制备技术、艺术专用新材料制备技术、影视场景和舞台专用新材料的加工生产技术、文化产品印刷新材料制备技术及文物保护新材料制备技术等5个小类,申报范围和技术方向较为清晰。

(四)高技术服务领域涉及1个重要子类
高技术服务业领域涵盖8个技术子类,其中直接涉及文化领域的有1个(文化创意产业支撑技术),与之相对应的包括创作、设计与制作技术、传播与展示技术、文化遗产发现与再利用技术和运营与管理技术等4个关键小类,申报与认定的技术范围和方向同样非常明晰。

(五)先进制造与自动化涉及1个重要子类
先进制造业与自动化领域涵盖9个子类,其中直接涉及文化领域的有1个(传统文化产业改造技术),与之相对应的技术方向包括乐器制造技术(含乐器及其器材加工调试新技术、MIDI系统生产调试技术等)和印刷技术(改造传统印刷的高新技术、数字印刷技术、绿色印刷工艺技术、特种印刷工艺技术等)2个小类。

第三问:文化科技深度融合,认定标准卡在哪里?
综上所述,当前文化领域高新技术企业的认定主要基于《国家重点支持的高新技术领域》,虽涵盖电子信息、新材料、高技术服务等多个领域,但随着数字技术、人工智能、元宇宙等新兴科技的快速发展,现有认定范围与文化科技行业实际需求存在一定脱节,主要体现在以下几个方面:
(一)认定范围与方向滞后技术发展
当前高新技术企业认定标准主要基于2016年修订的《国家重点支持的高新技术领域》,未能及时纳入近年来快速发展的AIGC、元宇宙、数字人等新兴文化科技方向,导致这些新兴文化科技企业面临申报无门的困境,往往需要勉强归类到“软件技术”或“计算机应用”等大类,无法准确体现其技术创新价值,降低了评审时的技术集成度评价。
(二)传统技艺与科技创新界限模糊
现行标准对传统工艺数字化改造技术认定存在较大争议。例如,某文化企业申报的AI辅助篆刻系统,评审专家对其属于“非遗保护技艺”还是“人工智能应用”产生分歧,最终因归类不当导致申报失败。类似情况在古籍修复生物材料等领域同样存在,这些技术虽具有显著创新性,但因涉及传统文化领域,常被归入传统技艺范畴,难以获得应有的高新技术认定。
(三)硬件技术与软件创新失衡
现有标准明显偏向广电影视设备、显示器件等硬件技术创新,对文化内容生产的关键软件技术支撑不足。以某AI动画制作平台为例,其核心的智能生成算法和渲染技术因未被明确列入重点支持领域,在评审时被认为“不在重点支持领域”。同样,区块链在数字文创IP保护中的应用也常被视为辅助技术,而非核心创新点。这种“重硬轻软”的倾向,导致大量文化软件研发的企业难以通过认定。
(四)细分领域标准更新迟缓
部分细分领域标准过时或缺乏细化。以数字影视技术领域为例,现行标准仍以传统采编播系统为主,对LED虚拟拍摄、实时引擎制作等新技术缺乏明确认定指引,导致相关影视科技企业不得不归类到“广播电视技术”这一宽泛条目下,无法凸显其技术的创新性。同时,文化大数据领域也存在类似问题,智能推荐、用户画像等核心技术也没有独立申报条目。
(五)执行标准存在梯度差异
主要表现在三个层面:首先,国家级、省级和地市级认定标准存在梯度差异,国家级注重技术创新性,部分地市级仍过分强调传统产业属性;其次,沿海地区普遍将虚拟现实等新兴技术纳入认定范围,而部分地区缺乏文化科技企业补充认定标准;再次,执行标准不统一,如某VR企业在一线城市顺利通过,在其他地区却被要求补充“实体文化载体”证明,导致企业申报成本增加、积极性受挫。

第四问:如何完善政策,让文化科技企业不再“削足适履”?
针对当前文化领域高新技术企业认定存在的矛盾与问题,根据《关于推动文化高质量发展的若干经济政策》的指导精神,亟待从技术领域动态更新、分类评价体系构建、全链条政策协同等方面系统完善文化产业高新技术企业认定标准。为此,三川汇文化科技结合研究提出以下建议:
(一)强化统筹协调,组建工作专班
2024年12月,国务院发布了《关于修改和废止部分行政法规的决定》,将原《企业所得税法实施条例》第九十三条第二款中的“科技”修改为“工业和信息化、科技”。修改后,高新技术企业认定管理办法将由工业和信息化、科技、财政、税务主管部门商有关部门制订。建议:以此为契机,成立由中宣部、工信部联合牵头,文旅部等国务院相关部门共同参与的“文化领域高新技术企业认定管理办法”起草工作领导小组,统筹标准制定与实施。
(二)优化协同机制,明确部门权责
根据文化领域改革职能,建议由中宣部牵头,联合工信部、科技部、财政部、税务总局、文旅部、广电总局、新闻出版署、国家电影局等部门构建“1+N”协同推进机制,根据职能分工加快推进“文化领域高新技术企业认定管理办法”制定工作。例如,中宣部会同大文化系统相关部门负责标准框架设计与行业需求整合;工信部负责主导文化领域技术创新动态清单;科技部负责核心技术指标界定;财政部/税务总局负责完善专项配套财税支持政策等。
(三)加强顶层设计,创新标准体系
健全完善文化领域高新技术企业认定标准的关键在于“因业制宜”,不能照搬工业企业的评价方式,要充分考虑到文化产业的多元化、交叉性和融合性等特点。建议以国家文化数字化战略为指导开展顶层设计,明确文化领域高新技术企业的技术边界和行业认定范围。例如,将文化领域细分为多个子领域,如数字内容生产、数字文化创意、广播影视制作等,针对不同子领域细化相关技术要求,构建兼顾研发端、应用端和市场端的全链条标准化体系。
(四)深化试点示范,形成地方经验
其实,各地在文化领域高新技术企业认定方面早有“破冰动作”。例如,北京市朝阳文创实验区于2018年发布的《文化创意企业申请高新技术企业认定指南》,是国内首个针对文化企业高新技术认定专项指导文件。此外,广州、深圳、杭州等地也积累了丰富的实践经验。建议:率先在国家级文化产业示范园区、国家级文化和科技融合示范基地及重点地区开展试点,探索形成“标准文本+操作手册+示范案例”三位一体的指导体系,为全国推广奠定基础。
第五问:拿下“国高”认证,文化企业可获哪些红利?
国家高新技术企业认定是技术型企业的“金字招牌”,不仅能够精准识别和扶持具备创新能力的企业,引导资源向优质主体倾斜,还能激励企业加大研发投入,促进文化产业的数字化、智能化转型,增强市场竞争力。除此之外,标准的出台将给文化高新技术企业带来更多政策优惠:
(一)税收优惠支持
依据《国家企业所得税法实施条例》,获得国家高新技术企业认定后企业所得税从25%降至15%,直接降低了10个百分点的税负。在研发费用加计扣除方面,高新技术企业为开发新技术、新产品、新工艺所发生的研究开发费用,在按照规定据实扣除的基础上,按照研究开发费用的50%加计扣除,最高可按照150%摊销,能够进一步减轻企业负担。

(二) 资金政策支持
高新技术企业认定是企业申请各级相关政府资金的必备条件,部分重点项目可优先获得办公及工业用地,部分地区甚至可享受免费用地。例如,江苏省“十四五”高新技术产业发展专项规划明确提出,高新技术企业可优先获得科研项目经费支持和财政补助。此外,深圳市对认定的高新技术企业提供免费用地支持,帮助企业降低运营成本。

(三) 优先推荐上市
高新技术企业认定是新三板上市的必备条件之一。在符合其他上市条件的前提下,高新技术企业可优先获得股票上市批准。高新技术企业挂牌新三板后,可拓宽融资渠道,完善资本构成,并提高股份流动性。例如,广州时间网络科技股份有限公司先后获国家级高新技术企业、广东省专精特新中小企业等资质认定,2023年成功挂牌新三板(简称“时间网络”),并计划通过北交所IPO实现更高层次的发展。

(四) 提升企业竞争力
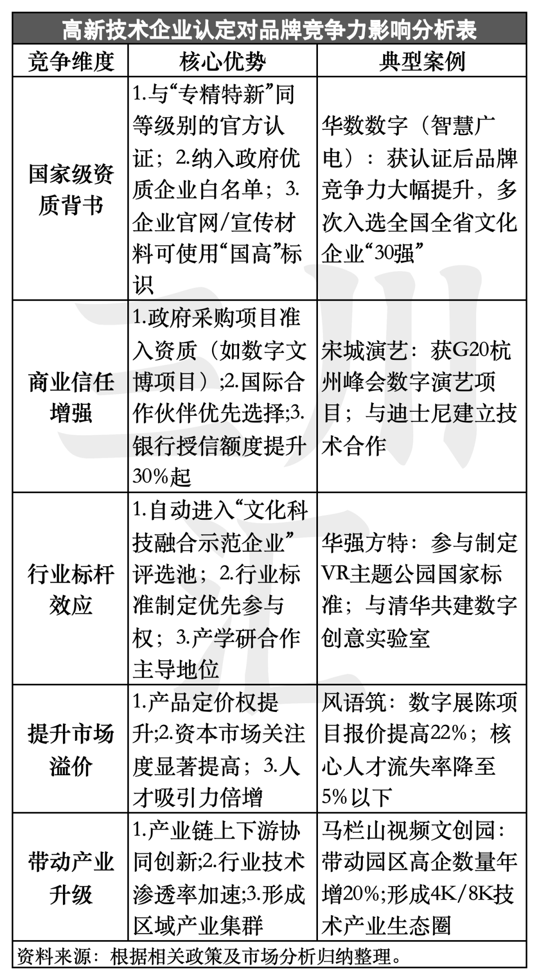
高新技术企业作为国家级资质认证,其品牌价值不亚于中国名牌产品、中国驰名商标,不仅是企业科技实力的重要证明,更是市场核心竞争力的重要标志。以近年来入选“全国文化企业30强”企业为例,截至目前全国共有88家企业入选过“30强”榜单,其中文化科技类企业占据了半壁江山。例如,华强方特、宋城演艺、华数数字等企业均属于文化科技领域的代表性企业。

总结
加快完善文化领域高新技术企业认定标准,不仅是对文化经济政策工具的优化升级,更是推动文化新质生产力发展的关键举措。在科学技术与文化产业深度融合的背景下,健全的“文化高企”认定标准将发挥“精准标尺”的作用,科学评估文化科技企业的创新价值,引导资源向高附加值领域集聚,加速低端产能的淘汰,推动产业向智能化、数字化转型。
与此同时,通过政策激励与扶持,能够有效促进文化企业加大研发投入,培育数字文创、虚拟现实、元宇宙等新兴业态,进一步提升中国文化科技企业的国际竞争力,为数字版权贸易、文化装备出口等全球化布局提供有力支撑。展望未来,当每一家文化科技企业都能凭借创新实力获得公允评价,文化强国的蓝图便有了最坚实的技术底座。


评论