
互联网金融当前尚没有科学的定义、业务边界和明确的监管规则,作为一种金融创新路径,已经快速演变为不可逆转的发展趋势。互联网金融在我国经历了两次大的发展浪潮: 1990 年代中期开始,传统金融业务的网络化,银行等实体金融机构通过互联网开展了线上服务,网上银行、网上证券、移动支付、网上保险等;元立方金服研究人员发现,进入21 世纪以来,随着大数据、云计算、搜索引擎、社交网络、移动支付等互联网现代科技的飞速发展,另类互联网在线服务平台直接或间接向客户提供第三方金融服务业务开始兴起。由于新一代互联网技术的推动,电子商务、互联网业与金融业三者之间的交叉业务日益频繁,三业融合趋势明显,派生了一种新金融形式——“互联网金融”。
互联网金融与生俱来的特征是便利、快捷、具有包容性 (例如对服务对象没有收入歧视等),体现了普惠金融的理念和价值。有人认为认为互联网金融是传统金融与互联网精神相结合的新兴领域,不是互联网技术的金融,是基于互联网思想以技术作为必要支撑的金融。也有人认为互联网金融是各种金融业务与现代 IT、Web 技术的有机结合的一种新型金融形式。
由于贷款人在互联网金融环境下对匿名网络环境下的贷款经验不足以及信息非对称性更严重等,面临的资金交易风险比传统金融业要高出很多。互联网金融的发展除了改变传统金融格局竞争外,重要的是可以进一步优化资金、资源配置与促进实体经济发展,尤其是中小企业、小微企业的发展。
互联网金融符合十八届三中全会关于鼓励普惠金融、鼓励金融创新、丰富金融市场多层次发展的宗旨。互联网金融正在改变传统金融生态环境,给传统金融领域带来了新情况、新变化、新挑战。但元立方金服研究人员认为,在互联网金融繁荣的背后,最终的发展结果如何仍然存在很多变数。在此背景下,要冷静思考,联网金融因何而起?互联网金融与传统商业银行是什么关系? 互联网金融是否需要监管,需要怎样的监管?互联网金融的发展方向在哪里?
一、互联网金融兴起缘由及基本特征
互联网金融的产生背景
金融市场中介是“ 经济人”,它通过提供金融服务,追求利润最大化,是其天性,是金融创新的原动力。互联网金融创新主体,有原金融业内的银行、证券和保险公司等传统金融机构,有像阿里巴巴余额宝、支付宝,及众筹,2P 等新型金融服务中介。
迎合公众对金融创新的客观需求。融资方追求成本最小化,资金提供者追求收益最大化,以及融资双方对高效率的追求,是金融创新产生的基础。无疑,满足这一需求的产品与服务将具有巨大的发展潜力,互联网金融恰好具备了这种潜质。
金融监管当局寻求政治支持的努力将为金融创新提供稳定的发展环境。在金融创新出现时,对新事物采取默许、包容的态度将有效促成这一创新的自然生长。这有助于实现金融业在创新中发展,发展中规范,做大做强。
联网金融的发展源于技术的进步。互联网和金融具有天然的似合性,通过大数据、云计算,大地降低了金融业信息采集、处理、存储的成本,通过平台和移动智能终端将各主体连接在一起,提高了交易的效率,而产生与传统金融相比的低成本、高效率优势。
规避监管的努力。利率管制较严的传统金融业,互联网金融的出现恰好有效地将中小企业的融资难与居民投资渠道不畅通联接在一起,突破了监管的限制,有效解决了小微企业融资难、融资成本高的问题,提高了居民投资的收益率。
风险管理的需要。互联网金融,通过大数据、云计算可充分收集来自社交、论坛、微博、朋友圈、购物及其他相关信息,客户进行信用分析、评级,进而可有效管理信用风险。 当然,数据的运用,可有效分析来自宏观、行业、企业和家庭的信息,进而增加对未来的理性预期,减少由于信息不对称而导致的风险。

互联网金融的发展格局
金融的产生源于互相借贷、资金融通的需求,互联网金融是我国传统金融市场需求无法满足而出现的金融溢出。中国有6000万家企业,其中99%是中小微企业,尤其是小微企业。长期以来,此类客户严重缺乏投融资及金融服务,互联网金融的出现,把一线城市的投资者闲余的资金转投向二、三线城市的小微企业,给我国的金融与经济带来了新的发展机遇。元立方金服研究人员认为,作为普惠金融的一种形式,互联网金融符合目前国家金融改革和创新的方向,在推动我国利率市场化、促进金融市场发展、连接社会闲置资本和实体经济的发展与经济结构调整转型升级、缓解中小企业融资难、培育社会财富管理理念等方面具有积极意义,在金融领域的重要性也与日俱增。
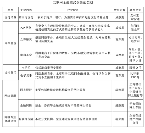
如下图所示,按互联网金融服务性质可将其分为五大类:
1、互联网支付服务。由独立于银行等金融机构的支付服务提供者,依托互联网所实现资金的转账和支付。它具有实现客户资金的跨行、跨地域、实时、低成本的特点。主要代表为第三方支付、移动支付等。主要公司代表如支付宝和微信等。
2、互联网投融资。指新兴互联网金融中介利用互联网技术,建平台,跨地域分散主体的小额投融资需求联接在一起。它突破了直接融资以标准化债券、股票为标的的限制,有效解决小微企业融资难、成本高问题,为投资者提供了良好的投资标的。主要代表有互联网微贷、P2P、众筹等。目前我国市场上大量资金供给、大量资金需求和大量第三方服务机构并存。不论从机构新成立的总数量还是交易总额来说,2013年网络借贷平台总体上呈爆发式增长,我国网络借贷平台总成交额近1000亿元,除了西藏、青海、宁夏、黑龙江和吉林之外,中国所有的省市都有P2P网络借贷平台。但目前网络借贷平台呈现“无准入门槛、无行业标准、无监管机构”以及“资金集聚、技术集聚、人才集聚、风险集聚”状态。网络借贷平台的发展参差不齐,有些网络借贷平台非常受人欢迎,其投资甚至出现“秒杀”,如“陆金所”、“开鑫贷”,但90%的网贷平台都在亏损,2013年国庆过后平均每天有1家P2P平台倒闭。
目前,境内外贷款互联网金融的一个共同点就是以小微贷款为主。相对于许多银行把年销售收入1亿元以下、申请贷款金额在1000万元之内的贷款叫小企业贷款。即使是小微贷款,单笔金额也多在50万元以上,远远高于互联网平台上10万元以下的平均贷款金额,互联网企业的小贷模式创新在一定程度上填补了传统金融的空白。互联网金融的“小小微”服务对象正是传统金融领域金融服务的真空。
3、虚拟货币。网络虚拟货币大致可以分为第一类是大家熟悉的游戏币。在单机游戏时代,主角靠打倒敌人、进赌馆赢钱等方式积累货币,用这些购买草药和装备,但只能在自己的游戏机里使用。那时,玩家之间没有“市场”。自从互联网建立起门户和社区、实现游戏联网以来,虚拟货币便有了“金融市场”,玩家之间可以交易游戏币。第二类是门户网站或者即时通讯工具服务商发行的专用货币,用于购买本网站内的服务。使用最广泛的当属腾讯公司的Q 币,可用来购买会员资格、QQ秀等增值服务。第三类互联网上的虚拟货币,如比特币(BTC)、莱特货币(LTC)等,比特币是一种由开源的P2P软体产生的电子货币,也有人将比特币意译为“比特金”,是一种网络虚拟货币。主要用于互联网金融投资,也可以作为新式货币直接用于生活中使用。
4、网络渠道。网上金融由传统金融机构将客户原本需要在柜台办理的金融业务,到互联网平台,过客户的自助操作来完成。它具有节约成本、业务操作标准化、简洁化,率高、可实现随时、随地全天候服务等特点。主要表现为商业银行业务( 网上银行、手机银行、银行及各大网站的理财超市等)、证券业务、保险业务网络化。
5、网络专业金融公司。现阶段还处于萌芽期,如众安在线财产保险公司。

互联网金融的基本特征
互联网金融是互联网技术和金融结合的产物,具有以下几个方面的基本特征:
1、互联网企业和金融机构相互融合
互联网金融是由不同的要素主体组成的,包括银行、保险公司、证券公司等金融机构,包括第三方支付平台、电子商务企业、搜索引擎企业等组成的互联网企业。互联网企业和金融机构的各要素主体之间呈现相互竞争、彼此融合、共同发展的趋势。
互联网金融的兴起给传统金融机构造成一定的压力,带来了新的活力和冲击。一方面,联网企业通过对非结构化信息的挖掘和处理,低信息不对称程度和交易成本,步蚕食了金融机构核心业务领域。比如,支付宝上网上购物结算、淘宝网上购买基金、人人贷上获得贷款、众筹融资模式募集投资项目股本金,便捷性上胜过传统金融机构,银行业、证券业等传统金融机构造成竞争压力。另一方面,传统金融机构也纷纷完善电子银行和电商平台等互联网金融业态,线上交易和线下金融对接融合,对互联网企业形成竞争态势。
金融机构和互联网企业相互融合、共同发展。一方面,现行体制下,有机构的资金划拨和结算核算最终都需要借助银行平台完成。互联网公司从事金融业务,依然需要传统金融机构的配合。另一方面,金融机构和互联网企业各具优势,通过共设子公司等形式,共享牌照、研究、平台、技术、数据积累方面的优势。比如2013年2月,阿里巴巴、中国平安、腾讯公司等9家公司合作筹建众安在线,开展专业网络财险公司,金融机构和互联网公司的合作提供了范例。
2、互联网金融的模式多样化
从各个组成要素分析,互联网金融系统既包括金融机构互联网化,又包括互联网企业涉足金融领域,以称之为金融互联网子系统和互联网企业金融子系统。根据不同的结构和功能,联网金融形成了各具特色的业务模式。
金融互联网子系统是互联网金融的基础子系统,具有实力雄厚、基础设施完善、风险控制机制健全等优势,业务模式包括以下几个方面:
一是金融机构应用互联网技术,传统金融产品放到网上销售,如电子银行、电子保险、电子证券等;
二是电商模式,银行、券商等金融机构直接自己搭建电子商务平台,入电商领域,如建设银行“善融商务”、交通银行“交博汇”、招商银行“非常 e 购”等;
三是和网络公司合作,对方的平台上销售产品,比如方正证券在天猫商城开设旗舰店。
互联网企业金融子系统,是互联网金融系统中最活跃的子系统,具有支付便捷、资金配置效率高、交易成本低等优势,已经形成了多个业态模式。一是第三方互联网支付企业,包括支付宝、财付通、银联在线、快钱、汇付天下、易宝支付、环迅支付等,2013年上半年我国第三方支付交易规模达到6.91万亿元,中互联网支付达 2.27 万亿元;二是小额贷款模式,括阿里、苏宁为代表的独立放贷模式以及京东商城、敦煌网等在内的银行合作模式,类模式的特点是拥有成熟的电商平台和庞大的客户基础。三是第三方信息平台,包括宜信为代表的 P2P 网贷、众筹模式、融 360等,粹作为合作平台提供服务,除了必要的手续费用外,不接触任何交易双方的资金。四是其他模式,包括信用支付业务、融资性担保业务、互联网保险业务、证券投资基金销售业务、成立网络银行等。互联网企业大多为民营企业,机制灵活、创新能力强,未来还将不断涌现出新的业务模式。
从更高的系统层次分析,互联网金融系统是金融系统的子系统。党的十八大提出,我国将进一步深化金融体制改革,健全支持实体经济发展的现代金融体系,稳步推进利率和汇率市场化改革,加快发展民营金融机构。国务院办公厅〔2013〕67 号文明确要求,要更好发挥金融对经济结构调整和转型升级的支持作用,更好地发挥市场配置资源的基础性作用。随着利率市场化的推进,联网金融能够客观的反映市场供求双方的价格偏好,有利于寻找市场均衡利率。此外,互联网企业为资金供求双方提供金融搜索平台,充当资金信息中介的角色,通过降低交易成本和信息不对称,降低了金融中介门槛,进而加剧金融脱媒。从这个意义上分析,互联网金融的发展有利于促进金融体制改革,更好地服务实体经济。
3、互联网金融是普惠金融
互联网金融通过互联网、移动互联网、大数据等技术,低了交易成本和信息不对称程度,使那些无法享受传统金融体系服务的人群获取金融服务,而提高了金融的普惠程度。普惠金融是指能有效、全方位地为社会所有阶层和群体提供服务的金融体系。由于小微企业、部分个人客户等大众客户群体信用记录很少,乏有效的抵押品,上交易金额小,以实现规模经济,营成本较高,统金融机构无法有效满足这部分客户的金融需求,而导致金融排斥。在互联网金融下,易双方通过互联网搜集信息,低了信息不对称和交易成本,展了金融服务边界。元立方金服研究人员拿阿里金融举个例,至2013 年 6 月末,计为超过 32 万家电商平台的小微企业、个人创业者提供融资服务,计投放贷款超过一千亿元,均贷款4万元,良率0.87%。2013年6月13日,付宝和天弘基金联合推出余额宝,仅17天吸引用户 251.56 万,计存量转入资金规模达 57亿元,均投资额仅1912.67元,远低于传统基金户均 7至8 万元,足了最普通老百姓碎片化的理财需求,场参与者更为大众,益也更加普惠于普通老百姓。
(注:文章源自专注于PPP、市政建设投资的互联网金融理财平台元立方金服,执笔人为元亨祥经济研究院,文章为我国互联网金融发展研究上篇,查看下篇请关注我们后续动态。转载请注明出处。)


评论