文|空间秘探 余文婷
昆明鹏瑞利明宇酒店群即将启幕,酒店群设有凯悦尚选、凯悦嘉轩、明宇豪雅、明宇丽雅、明宇雅居及行政公寓6个酒店品牌,预示着天府明宇商旅(后文简称“明宇”)与凯悦酒店集团(后文简称“凯悦”)的合作阵容进一步扩大。自凯悦入华之后,身边似乎“合伙人”不断,这么多年来,凯悦在中国到底有多少“合伙人”?
凯悦、明宇携手第7年,再落6子
据消息,昆明鹏瑞利明宇酒店群即将启幕。酒店群坐落于集医疗、养老、酒店、商业等业态于一体的昆明鹏瑞利国际健康商旅城,毗邻昆明南站,拥有凯悦尚选、凯悦嘉轩、明宇豪雅、明宇丽雅、明宇雅居及明宇豪雅行政公寓6个酒店品牌,其中,昆明南站凯悦嘉轩酒店和昆明鹏瑞利明宇雅居酒店将率先启幕,其余品牌也将陆续揭幕。
资料显示,酒店集群共有1936间时尚舒适的现代化智能客房,约3000平方米的多功能会议中心并搭配中西式各色餐饮,以满足旅行休憩、医疗康养、政府接待、商务交流等各类宾客需求,为宾客带来独具个性化及本地特色的旅居体验。
此次酒店集群的落成,可以称得上是明宇与凯悦携手7年来的一个大项目。二者早在2018年便开启了首次合作,合作内容主要是扩张凯悦嘉轩、嘉寓酒店在中国市场的发展,同时助力凯悦尚萃、凯悦臻选酒店在中国市场的发展,并立下未来5年发展50家酒店的目标。不过就当下来看,距离该目标还有些差距。截至目前,双方已就凯悦旗下5个品牌签署20余个酒店项目,已开业项目不到10家,其中凯悦嘉轩酒店品牌已开业3家,还有一家南京玄武凯悦嘉轩酒店即将启幕,但似乎不见凯悦嘉寓酒店的发展消息。
继2018年达成战略合作关系之后,2023年9月,凯悦与明宇双方高层再次会晤,进一步加深了合作关系,在持续开发凯悦嘉轩和凯悦嘉寓两大品牌酒店的同时,进一步聚焦于凯悦酒店集团旗下豪华及奢华独立品牌系列——凯悦臻选(The Unbound Collection by Hyatt)与凯悦尚选(JdV by Hyatt)的合作与发展。并牵手新加坡鹏瑞利集团在天津和杭州两地布局了3家全新独立品牌酒店,分别是位于杭州未来科技城的杭州凯悦尚选酒店、杭州瑯珀·凯悦臻选酒店,与2024年初开业的天津凯悦尚选酒店。
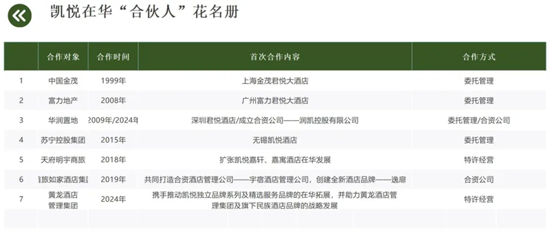
凯悦在中国到底有多少“合伙人”?
除明宇天府外,凯悦在华“合伙人”还有不少。早在1999年,凯悦便开启了与央企中国金茂(00817.HK)的合作,共同推出上海金茂君悦大酒店(1999年8月28日开业之时叫“金茂凯悦”),据说是当时世界上最高的酒店,也是国内最早需要转多部电梯才能抵达餐厅的酒店,餐厅也是一座难求。当时房价高达5000元一晚,是当时一个普通中国职工数月的工资收入。即便如此,当年房间仍然供不应求。金茂与凯悦“本土业主+外资酒店管理方”的模式也成为中国酒店业的重要里程碑。二者后面还携手在丽江打造了中国首家“凯悦臻选”酒店、推出崇明金茂凯悦酒店等。
富力地产也是凯悦在华的老搭档,富力酒店梦的起点也是与凯悦携手合作打造的广州富力君悦大酒店,落座广州珠江新城,于2008年开门迎客。接着,2012年,二者再次合作推出重庆富力凯悦酒店;2015年推出广州柏悦酒店;以及2019年开业的济南富力凯悦酒店、2022年开业的海南富力海洋欢乐世界度假区凯悦酒店、宁波湖畔凯悦尚萃酒店等。
在凯悦的地产合作伙伴里面,与华润置地的关系应该可以说最密切。双方最早合作于2009年,合作建设了深圳君悦酒店。到现在,华润置地继续运营多家由凯悦管理的酒店项目。并且,二者在“本土业主+外资酒店管理方”的模式之外,达成了更深层次的合作关系。2024年10月,凯悦正式宣布与华润置地携手打造合资公司,并签署战略合作协议。根据初步计划,双方共同成立的合资公司——润凯控股有限公司将开发和管理位于北京、深圳、成都、杭州和日照的六家现有木棉花品牌酒店,以及位于绍兴和上海的两家全新木棉花酒店,这些酒店都将加入凯悦臻选或凯悦尚选品牌系列。此外,凯悦与华润置地还宣布达成战略合作协议以带来更多凯悦旗下品牌酒店,并签约包括西安柏悦酒店和东莞安达仕酒店在内的重点项目。
凯悦的合作伙伴并不止步于地产集团,与当初的零售巨头苏宁控股集团也有合作。无锡凯悦酒店是苏宁集团首次与凯悦进行合作,该酒店于2015年开业,328米的塔楼占据无锡最高视野,品质过硬的软硬件与设计,使得酒店时至今日仍是无锡头牌之一。徐州、镇江两座凯悦酒店同样入驻当地最高建筑,其中2018年开业的镇江苏宁凯悦酒店高达341米,在城市中显得尤为出挑,它也是目前苏宁集团建成大楼里的第一高度。
凯悦的合作伙伴里还有酒管集团,将竞争关系转化为合作关系。2019年,凯悦酒店集团与北京首旅酒店(集团)股份有限公司正式宣布,凯悦旗下关联公司将携手如家酒店连锁(中国)有限公司(北京首旅酒店集团下属全资公司,后文简称“首旅如家”)共同打造合资酒店管理公司——宇宿酒店管理公司(凯悦持股49%、首旅如家51%),既保留凯悦品牌调性,又依托首旅如家的物业网络降本增效,这种股权捆绑模式规避了纯品牌授权的品质失控风险,五年间开业酒店100%通过凯悦质检标准。并创建了一个全新酒店品牌——逸扉(UrCove by HYATT)酒店品牌,定位中高端商旅市场,瞄准“预算有限但追求品质”的年轻差旅人群。
2024年,凯悦酒店集团再拓朋友圈,牵手杭州市商贸旅游集团有限公司、黄龙酒店管理集团,三方于杭州签约,正式结为战略合作伙伴,携手推动凯悦独立品牌系列及精选服务品牌的在华拓展,并助力黄龙酒店管理集团及旗下民族酒店品牌的战略发展。根据战略合作协议,未来10年预期新开发60家酒店签约凯悦旗下品牌,首家合作的酒店项目是杭州大运河凯悦嘉轩酒店。

凯悦与它的“合伙人”们怎么样了?
凯悦入华以来,一直走在交朋友的路上,只不过亲疏有别,有的关系越来越近,有的渐行渐远。像最早的伙伴金茂,在其开始孵化自有品牌后,与凯悦便交集变少,典型案例如,2014年开业的丽江金茂君悦酒店,以及2015年于玉龙雪山旁打造的一座全套房配置的君悦雪山苑。后在2018年,“丽江金茂君悦酒店”换牌成“丽江金茂酒店”,“丽江金茂酒店”也将被纳入凯悦酒店集团旗下的高端生活方式品牌“凯悦臻选”,成为该品牌在中国的首家酒店,而雪山苑也变为了璞修雪山酒店。
富力地产虽没有自己的品牌,但由于债务压力,旗下酒店资产不断变卖,更无力合作新酒店了。不过,富力与凯悦合作过的几家酒店,现在依旧是富力旗下发展不错的酒店,尤其是广州富力君悦大酒店与广州柏悦酒店,即使已经开业10余年,但至今还有不错的声誉与价格。
面临债务重组问题的苏宁集团,也是无暇再与凯悦继续合作关系。譬如当年万众瞩目的南京柏悦酒店项目,苏宁集团计划在新街口打造一座380米的超级大楼“南京·印”,并由知名建筑事务所Aedas操刀设计,力图再造南京新地标,但因后面集团困顿,50亿投资预算的新街口最高楼只能留在遗憾之中。还有南京苏宁君悦、南京仙林凯悦项目也是连同大量商业体处于“烂尾”状态,空留唏嘘。
华润置地与凯悦关系一直不错,一方面作为业主方,华润置地与一众奢华连锁酒店集团合作,引进了不少高端酒店品牌,但独宠凯悦系头牌,与其合作酒店遍布中国各大城市,如深圳君悦酒店、大连君悦酒店、沈阳君悦酒店、杭州柏悦酒店、合肥君悦酒店、厦门安达仕酒店以及深圳湾安达仕酒店。另一方面,作为战略合作伙伴,华润置地与凯悦还成立了成立合资公司 “润凯控股有限公司”,华润既能快速融入凯悦的臻选和尚选品牌体系,凯悦又能借助华润的现有存量加快其在华的体量扩张。双方还达成了新开50家木棉花酒店的初期合作目标,此前已有6家木棉花酒店登陆了凯悦集团官网。
凯悦与首旅如家合作的逸扉品牌,从2019年推出,截止到2024年年底,已经开了57家店,客房合计8,083间。对比凯悦在中国区的180家的整体酒店数量,这个开店数量对于凯悦来说算是比较迅速。但就其财报来看,逸扉近年的数据似乎并不好看,尤其是2024年数据,逸扉酒店RevPAR为44.86美元,同比下降3.5%;ADR为60.83美元,同比下降7%。加上逸扉酒店大规模刷房一事,一个月内4家逸扉摘牌,引起了众多人对这一品牌的担忧,甚至还有人担心二者今后是否会分道扬镳。
这么多“合伙人”,为何规模还不到200家?
虽然凯悦在华朋友圈不小,但相比其他国际酒店集团,凯悦在华的发展似乎要慢许多。截至目前,洲际酒店集团和希尔顿酒店集团旗下在中国的酒店总数量800+家、万豪600+家、雅高700+家、温德姆1600+家,凯悦目前是180+家。
当然,除了凯悦,其他国际酒店集团也都在华有不少“合伙人”,例如,希尔顿授权国内酒店巨头锦江做希尔顿欢朋,授权碧桂园凤悦酒店及度假村做希尔顿惠庭等。洲际酒店集团与港中旅也早在2017年就高端品牌“皇冠假日酒店及度假村”和中端品牌“假日酒店”、“假日度假酒店”推出全新特许经营+第三方管理模式。万豪国际集团也曾在2016年牵手本土酒店集团东呈,就旗下的精选品牌万枫在华展开了特许经营的合作,可惜的是仅维持了三年,合作便宣告终结;去年,万豪重携旗下高端品牌臻品之选和国内的德胧酒店集团强强联手,展开了2.0版本的 “双品牌” 特许经营合作模式。雅高也曾与华住集团开展了长年“亲密无间” 的合作,授权华住独家负责雅高旗下经济型品牌宜必思、宜必思尚品,中端品牌美居、诺富特,和高端品牌美爵在中国和蒙古国的经营与开发;还有锦江、凤悦、尚美、华侨城等都曾是雅高拓展中国版图的合作伙伴。
但相较于其他国际酒店集团,凯悦寻找“合伙人”的方式,不太一样。众所周知,委托管理是业主方按照酒店管理公司品牌的标准建造这个酒店,然后把这个酒店委托给酒店品牌公司去委托管理;特许经营是业主方在酒店的日常经营当中自行组建团队来管理这个酒店,根据酒店品牌公司提出的要求来实操,而酒店品牌公司没有实际的日常经营的权力,只是起到一个监督的作用。相较于委托管理,特许经营成本更低,业主话语权也更大,更有利于规模扩张。
像希尔顿、洲际、万豪与雅高等酒店集团,大多在一开始寻找“合伙人”时,便优先采用的“特许经营”模式,如希尔顿早在2014年便授权铂涛集团希尔顿欢朋品牌在中国的全面市场运营(后铂涛集团被锦江国际集团收购后,希尔顿欢朋也转而被纳入其旗下),截至目前,希尔顿欢朋已经在华开业超400家。
而凯悦最初一直是以委托管理模式寻找目标合作伙伴,这与凯悦追求品质的一贯作风有关,宁愿慢点,也要保证质量,这确实也帮凯悦打下了很好的口碑,稳住了高端与奢华品牌,国内不少出色酒店都有柏悦与君悦品牌的身影。但这种合作模式下,能够与之合作的对象往往是有着财富实力的地产集团。一方面,这些地产集团往往拥有条件突出的物业,另一方面也能够负担起不低的管理费,像之前提到的金茂、富力等。但随着房地产行业的发展受挫,许多地产集团面临巨额债务压力,合适的合作伙伴也不多了。
直到2018年,凯悦才首次在中国开放特许经营权,时间晚于其他国际酒店集团,这也让凯悦旗下特许经营品牌的市场影响力弱于已经在市场上占据了一定规模的品牌。像2016年,洲际酒店集团在大中华区推出“智选假日”酒店品牌的特许经营+模式后,到2017年,在大中华区已有62家以特许经营模式签约的智选假日酒店。基于智选假日酒店品牌特许经营模式的成功,后来洲际还开放了旗下皇冠假日酒店及度假村、假日酒店、假日度假酒店品牌以及逸衡酒店等高品质酒店品牌的特许经营权,在大中华区已开业的旗下酒店中,采用特许经营的比例近40%。万豪国际集团目前在中国也已经有12个品牌开放了特许经营,特许经营酒店占比超60%;希尔顿集团旗下希尔顿花园品牌,截至2024年底在中国市场的特许经营比例也已达到75%。
此外,凯悦的特许经营品牌在华打法,大多是借助第三方管理公司的力量扩大市场规模,这也是凯悦在华疯狂找“合伙人”的原因。这种方式,虽然在一定程度上能够帮助品牌扩大影响力,壮大酒店规模,但也有一些弊端。据各渠道信息综合显示,明宇并没有建立专属团队来执行与凯悦的协议,而是把凯悦的这些品牌作为已有品牌的补充,并没有重点发展。而在明宇与丽呈的合作中,却以独立团队来执行双方的协议。这可能也是凯悦与明宇第一个五年目标没有完成的因素之一。类似案例还有很多,典型如雅高与华住近十年的合作,双方合作品牌之一的宜必思到后面就成为一个“爹不疼,娘不爱”的品牌,由于没有得到重点发展,品牌长期发展停滞。
总的来看,凯悦近几年似乎也开始因“慢”而焦虑,不断寻找“合伙人”帮助自己加快脚步。但由于早一步入场的国际酒店集团,已经占据了一定的市场规模,而规模小的品牌在市场影响力和会员数量、加盟商的认可度方面都相对弱于规模大的品牌,导致慢的越来越慢,快的越来越快。凯悦想要加快脚步,着实存在一定挑战。但相信执着品质的凯悦,之后也能够找到突破的方法!


评论