作者:陈剑锐

2016年以来,消费金融的风险频发,从裸条、暴力催收再到校园贷自杀事件,都折射出了消费金融这个行业的分化,一些机构在拼命增加风控的防火墙,另一些机构却在拼命找漏洞。如今,消费金融的风险从很多民营的互联网金融平台蔓延到了正规的消费金融持牌机构身上。
2015年12月,东北小伙儿李强(应本人要求化名)想办几张大额信用卡用于周转,经朋友介绍,一家名叫国创控股集团有限公司的中介找到了李强,表示“把个人资料交给国创,他们可以通过一家名为北银消费金融有限公司(下面简称“北银消费”)的机构帮他申请大额信用卡,额度可以高达20万,前期不需要缴纳任何费用,不过要在放款后徐收取30%费用”。30%的费用虽然不少,但是李强当时急需资金周转,而且根据当地银行的规定,办下来第一张,在其他银行办理大额信用卡的难度就降低了。
这是李强第一次接触到北银消费,在了解到北银消费是国内首批四家持牌消费金融试点公司之一,其股东为北京银行(601169.SH)、万达集团等大型企业、上市公司,主要产品有“轻松付”、“轻松贷”、“Mini循环消费贷”之后,就同意了国创控股的方案。
随后,国创控股还“指导”李强在合同中伪造工作单位、房产等信息。对于伪造信息一事,李强也担心过,不过国创控股的工作人员说“没事,只是为了提高额度”。
2016年1月,李强申请的贷款批下来18万,但是却没有到李强手上。他对野马财经(微信公号:ymcj8686)表示,国创控股以帮助办理手续为名拿走了李强的身份证,之后以李强名义去银行办了一张新的银行卡,贷款打到了这张卡上,却告知李强信用卡没有办理下来。后来李强忽然收到了催收信息,才发现这笔贷款已经下来,而且本金加利息待还金额已经滚至23万余元,已经影响到了自己的征信记录。详见下图:

图为李强的征信记录
李强后来了解到,这家骗了自己的国创控股竟然还是北银消费的合作方。他认为,北银消费有重大责任,首先,风控形同虚设,对于真实资产的审核完全没有;其次,对于贷款去向亦不监控。再次,对于合作方的审查不合格,疏于管理。
多少人“被骗贷”?
苦闷的李强想到了通过互联网来维权,上了网他才发现。北银消费的骗子合作方远不止国创控股一家。他加入了一个名为“北银消费维权群”的微信群,在这个181人的微信群内,都是和李强类似的被骗者,而同样的骗局在全国各地上演,受骗时间最早的是在2014年,受骗者反应有部分与北银消费合作的中介机构已经失联。
群成员Linda向野马财经(微信公号:ymcj8686)介绍,北银消费合作的这些中介公司骗贷手法各不相同,但步骤的“套路”大同小异:
首先,骗取信任,获得受骗者身份信息。中介公司会号称推出新的贷款产品或通过熟人介绍、拉人头凑业绩等名义骗取受骗者信任,获取信任后,中介公司一般都会要求暂时拿走其身份证等,以方便中介公司以其名义办理银行卡,来获取贷款。
第二,要求借贷者配合编造资产信息。因为借贷者的金额普遍在10—20万,北银消费对借贷者的资产和收入有一定要求,此时中介公司会将受骗者包装成在北上广深等地拥有数套房产或年收入几十万的白领,因为中介公司贷款前一般都为受骗者提供担保,所以受骗者为了放大额度会配合中介。
第三,贷款发放,中介拿钱。被包装后的受骗者的贷款普遍都能通过审核,但是因为放款的银行卡在中介公司手里,所以贷款发放后,受骗者一分钱没见到,中介公司一般会告知受骗者未通过审核。维权群中有人反映贷款发放他们连短信通知都没有收到过,被催收了才知道贷款已经下来了。
第四,签承诺书,安抚受骗者。受骗者意识到自己负债后,开始聚集讨说法,此时国创控股等中介一般都会提供一个免还协议、承诺书之类的协议来安抚受骗者,然而贷款并没有归还,依然影响受骗者的征信。问题依然没解决。承诺书详见下图:

上图为国创控股为李强提供的保证书
野马财经(微信公号:ymcj8686)注意到,2015年12月南宁新闻综合频道曾对北银消费的中介公司涉嫌骗贷一事展开调查,并在报道中指出仅南宁一地被欺骗的金额就达3000多万。有受骗者在“北银消费维权群”中指出,全国以这类手段被欺骗的总人数和贷款总额应该是一个惊人的数字。

北银消费的风控漏洞
李强们对野马财经介绍,除了他们提供的身份证信息是真实的,其他资产信息都是骗子中介为了获取贷款伪造的,而且还有好几个人用一套房产信息贷款的情况,而北银消费在审核的时候居然都通过了。
“我们怀疑存在北银消费与骗子中介内外勾结,联手诈骗的情况”维权群成员对野马财经表示。
不论是否真的存在受骗者怀疑的“内外勾结,联手诈骗”的情形,至少,受骗者的虚假资产信息能够通过审核,说明北银消费存在严重的风控漏洞。
首先是贷前审核,没有线下的真实性审核,各种造假的资产信息可以轻松通过审核,拿到单人10—20万的额度。
其次是重复担保。此前《中国经营报》曾报道出,骗子中介向北银消费提供一套房产作为担保,用于做5个人的抵押申请,换到近100万元的贷款,贷款比例接近100%,而市面上其他的金融机构一般采用的方式是贷款最大额度为抵押房产银行评估价的70%左右。
再次是贷后管理。从受骗者反应的情况来看,北银消费的贷后管理几乎没有。
第四是绕开监管。《消费金融公司试点管理办法》规定,向个人发放消费贷款不应超过客户风险承受能力且借款人贷款余额最高不得超过人民币20万元。但骗子中介通过“拉人”,绕开监管,上限管理形同虚设。
第五是合作方管理。“北银消费维权群”内的王女士对野马财经表示,骗他们的公司就是一家北银消费的合作商,就在他们维权已经惊动了公司时,仍不断有人通过这家中介被骗,北银消费竟然还未中断与这家中介的合作。这个案例也证明了北银消费对于合作方疏于审核和管理。
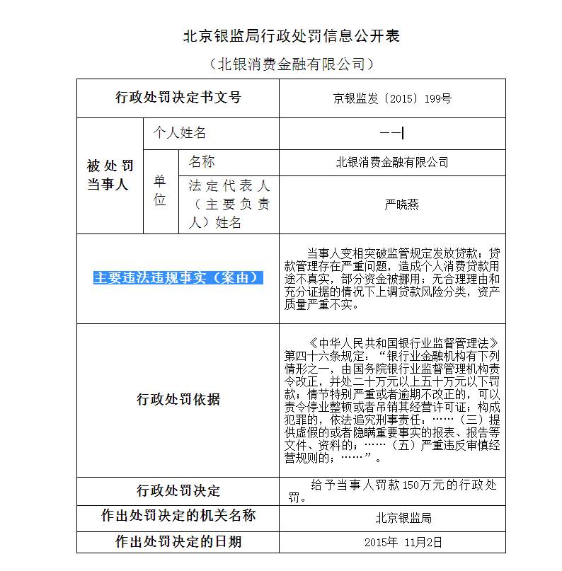
野马财经(微信公号:ymcj8686)发现,北银消费的问题爆发之后。北京银监局对北银消费做出150万元的行政处罚决定,主要违法违规事实(案由)是“当事人变相突破监管规定发放贷款;贷款管理存在严重问题,造成个人消费贷款用途不真实,部分资金被挪用;无合理理由和充分证据的情况下上调贷款风险分类,资产质量严重不实。”详见下图:

图片来源:银监会官网
模式之殇?
追究北银消费“骗贷门”的根源,还要追溯至其业务模式上。北银消费是通过与担保公司和资产管理公司等中介机构合作去开拓客户,由于自身的风控漏洞,出现了部分中介套取资金的行为,真实的资金去向不明,不仅潜藏极大的风险,还给众多被盗用身份信息的人带来了征信污点,影响其购房、购车等贷款。
野马财经查询了北银消费官网,发现事件发生后,公司对这一模式进行了修正。合作方从过去的担保机构为主变成了商家,但是这类通过合作方获客的模式依然存在。详见下图:

图片来源:北银消费官网
野马财经(微信公号:ymcj8686)也注意到,维权群内投诉的北银消费的合作中介机构,除了此前被卷入“骗贷门”风波的国创控股这类担保、资产管理公司外,还有电缆厂和部分科技公司。这一情况的出现,说明北银消费并未从根子上堵上合作方骗贷的漏洞。
野马财经就是否存在“违规放贷,合伙诈骗”的情形,以及风控为何出现漏洞等问题向北银消费求证,但是截至发稿前,北银消费方面表示,目前不能予以书面回复。
谁来埋单?
虽然受骗者被骗一事的始作俑者是国创控股这类中介公司,但目前被推向风暴中心的却是北银消费,因为既然是骗贷,有合作中介机构已经失联,这部分坏账的损失该有谁来承担?
北京众鑫律师事务所谢罡律师对野马财经(微信公号:ymcj8686)表示,成年人已经具有了为自己行为负责的能力,都清楚从银行贷款应付什么责任,从目前的资料来看,虽然可能有部分人被欺骗了,但是还款的责任和义务是无法逃避的,虽然有担保协议或免还协议,但只在中介公司和贷款者之间有效,和北银消费没有什么关系,此外,部分协议也显示很多受害人是为了获取利益而提供自己的资料,贷款者对于过程、后果都是明知的,应担负还款的义务。
上海申拓律师事务所朱敬律师也表示,受害人对于办理贷款是明知的,又应对了北银消费的审核,责任应当自负,同时因贷款者是否被欺诈的判定过程复杂,中介机构的责任追究起来比较困难。
不过,苏宁金融研究院研究员邹纯认为,如果能证明是用欺诈手段签订的贷款合同,根据合同法,应该是无效的;但实际情况不太好证明,合同是贷款机构和借款人签的,很难证明贷款机构在其中有欺骗,最后可能是两层关系,一是借款人对贷款机构有偿付责任,中介机构对借款人有赔付责任。
虽然从法律角度律师们都认为,贷款者应该承担债务,但是由于被欺骗的人数太多、涉及金额太大,持续发酵对北银消费及其背后的北京银行、大连万达等股东的形象和品牌影响极大;若免除这些受骗者的债务,这规模可能达到几亿甚至几十亿的逾期,谁来埋单?
北京银行、万达被卷入?
虽然受骗者和贷款总额还没有权威机构进行过详细统计,不过从骗贷风波首次爆发至今已近1年,北银消费尚没有解决掉这个问题,足见问题的复杂性。
而持续维权的受骗者在苦苦维权未果之后,也将目光投向了北银消费的股东们。
据全国企业信用信息公示系统显示,北银消费的大股东为北京银行(601169.SH),其余股东还有大连万达集团等大型企业、上市公司;详见下图:

图为:北银消费股东信息
受骗者们在维权群中表示:“北银消费解决不了问题,就会找其大股东、小股东。”4月20日,受骗者们付诸行动,找到了北银消费的大股东北京银行,该行相关人士接待了他们。
野马财经(微信公号:ymcj8686)也与北银消费最大股东北京银行以及持股5%的万达集团取得联系,询问“股东对此事是否知情,会否为其兜底“等问题,但在发稿前均未获得官方回复。
万达集团方面知情人士称:“万达集团在北银消费中持有股份只有5%,没有什么话语权,这笔投资是通过参股方式布局消费金融的一种方式,持股比例很低,是财务投资,北银消费的问题对万达不会有什么太大的影响。”
不过野马财经注意到,大股东北京银行与北银消费资金往来频繁。
2015年北京银行与北银消费的拆借资金总额为44.9亿元,2016年上半年拆借资金为56.1亿元,详见下图:

北京银行2015年年报

北京银行2016年半年报
也就是说北京银行在一年半的时间里为北银消费提供了101亿元的资金,若北银消费骗贷风波持续发酵,北京银行会出手干预吗?目前还不得而知。
期待监管层关注
值得一提的是,据李强等人透露,他们已经像北京市银监局提交了诉求书,详情如下:

受骗者在维权群公示的诉求书
上文提及,此前北京市银监局也对北银消费做出了150万行政处罚,这也说明了,监管层已经关注到了此事。
而且,新任银监会主席郭树清履新之后。银监会频出监管大招,2017年4月10日,印发《中国银监会关于银行业风险防控工作的指导意见》,提出,在全国范围内进一步加强银行业风险防控工作,切实处置一批重点风险点,消除一批风险隐患,严守不发生系统性风险底线。
2017年4月12日,又发布了《中国银监会关于切实弥补监管短板提升监管效能的通知》,在弥补银行业监管制度短板的26个工作项目中,有19个是与金融风险相关的。
对金融风险的监管趋势让北银消费“骗贷门”的受骗者们看到了希望。通过处置、消除金融风险,可以消灭掉“骗贷”的土壤。


评论