文 | 艾瑞咨询
核心摘要:
1.鼓励和引导有序发展力度加大,多重因素驱动市场向上突破
2025年《政府工作报告》指出,要纵深推进全国统一大市场建设。加快建立健全基础制度规则,破除地方保护和市场分割,打通市场准入退出、要素配置等制约经济循环的卡点堵点,这将为共享电单车行业提供更加明确和统一的市场准入标准。
近年来,省会城市及大批地级市对于共享电单车行业已经开始持积极探索和开放态度。与此同时,运营企业持续加大资源投入,通过技术迭代不断优化运营管理效率,行业发展正呈现不断向上突破的态势。
2.行业竞争日渐加剧,全国性规模品牌优势凸显
共享电单车是重资产投资行业,对运营企业而言,从业务搭建、技术研发、资源投入、市场拓宽到供应链体系完善,各环节都面临诸多挑战。
目前,整个行业正处于差异化竞争阶段,实力较弱品牌逐渐退出竞技场,少部分背靠大型平台或是在环境及经营运营能力上更加专业的品牌正在成为行业内的主力军,从用户规模、营收规模、运营城市以及车辆投放数量来看,以青桔、美团、哈啰、松果为代表的全国性规模品牌,现阶段行业内的竞争优势明显,持续引领行业向前。
3.共享电单车成青年出行新宠,骑行体验出色
用户调研显示,中低线城市16-34岁的用户群体,已成为共享电单车消费市场的中坚力量。都市青年对于日常通勤、休闲娱乐等多元化出行场景的便捷性需求,为行业发展注入了强劲动力。
同时,共享电单车骑行满意度达8.5分,用户对扫码、骑行、结算支付等关键环节均给予高度评价,满意度持续攀升。
4.国家标准规范行业发展,产品升级和技术创新成为竞争关键
电动自行车新国标颁布并落地执行后,对于规范电动自行车行业、提升产品质量、保障用户安全以及推动技术创新和绿色环保都具有重要意义。
长期看,掌握产业上下游全链路资源,拥有强大生产制造能力和技术研发实力的企业将更具备竞争力,在车辆安全保障、产品升级、性能提升以及低碳环保等方面能够快速响应政策要求,在智能化、网联化等前沿技术应用上占据先机。通过技术创新和产品升级,满足市场多元化需求,形成行业“头雁”效应,最终推动行业进步,实现中长期可持续发展。
5.无人驾驶技术有望推动解决运营痛点,智能化重塑行业新格局
共享电单车正在成为民众出行选择的一种重要的交通方式,但与此同时,如何解决城市共享电单车总量管控和日益增长的用户需求之间的矛盾。在给用户带来便捷出行的同时,解决好车辆乱停乱放问题,仍是行业内亟需解决的痛点难题。
目前行业正致力于两轮电动车无人驾驶技术、人工智能等前沿等技术在两轮电动车上的成功应用,未来将有效提高车辆使用率并帮助城市降低投放总量,通过自动合规停放实现乱停乱放治理,让用户用车更加便捷、高效,实现“车找人”。

经济环境
国民经济持续稳定发展,交通出行消费恢复高速增长
2024年我国居民人均消费支出28227元,其中在交通和通信方面的人均消费支出为3976元,占比为14.1%。随着我国居民人均可支配收入的稳步增长,居民在交通和通信方面的消费也稳步增长,近五年的复合增长率达到6.7%,高于居民人均消费支出的增长水平。在2024年,居民交通和通信方面的人均消费支出增幅达8.9%。鉴于我国经济持续稳定增长,发展韧性不断增强,居民收入水平稳步提升,预计未来我国交通出行消费将继续保持高速增长。

社会文化
环保健康慢行交通受到欢迎,共享两轮车提升慢行交通出行体验
慢行交通作为一种低碳、环保的出行方式,既能解决居民“最后一公里”出行需求,又能促进绿色发展,减少碳排放,受到居民及政府各方欢迎。共享两轮出行凭借资源共享、使用灵活的优势,成为慢行交通出行方式的重要组成部分。多地致力于构建“地铁+公交+共享出行”三网融合绿色交通体系,居民们在地铁站、公交站轻松找到共享车辆,实现无缝衔接,解决“最后一公里”难题,提高居民出行效率,让慢行不“慢”。

绿色高效,两轮电动车在我国居民出行中占有重要的地位
2025年《政府工作报告》指出,要加快发展绿色低碳经济,完善支持绿色低碳发展的政策和标准体系,营造绿色低碳产业健康发展生态,培育绿色建筑、绿色能源、绿色交通等新增长点。两轮电动车作为一种中国特色的、高效的、环保的、经济的出行交通工具,在我国居民交通出行中占有重要的地位。中国自行车协会的数据显示,截至2024年,中国两轮电动车社会保有量超4亿辆。我国既是全球最大的两轮电动车消费国,也是全球最大的两轮电动车生产国,除满足本国消费外,两轮电动车也销往海外市场。2024年,我国两轮电动车销售量约为5000万辆,随着新国标实施落地,将为两轮电动车发展带来新动力,有望在未来几年重回增长轨道。

电动自行车新国标
新国标提升车辆阻燃标准,安全重要性升级,共享电单车迎来发展新机遇

新国标明确定位通信要求,构筑车辆智能基础,助力共享电单车运维升级

共享电单车价值
共享电单车是便捷、高效、安全的出行方式,对用户和社会具有双重价值
一方面,共享电单车为用户提供灵活、高效的短途出行方式,并且具有学习和使用成本低特点,为用户带来优质出行体验。另一方面,共享电单车也具有绿色环保、补足公共交通短板、降低火灾隐患作用,与公共交通体系、出租车、网约车等出行方式互为补充,对社会层面也有较高价值。2025年两会期间,全国人大代表张天任建议结合新形势发展要求,进一步完善共享电单车行业发展顶层政策,明确共享电单车绿色属性,推广先进模式案例,探索构建共享电单车行业标准规范体系,推动共享电单车行业绿色健康发展。

共享电单车政策
主管部门对共享电动车呈现出包容开放的态度,确保行业稳步有序发展

共享电单车发展驱动
受多方面因素驱动,中国共享电单车行业逐渐发展壮大
居民出行需求随着经济复苏而持续增长,居民期望灵活化、便捷化的短途出行方式,此外,共享经济和共享出行理念深入人心,这些因素为共享电单车的社会应用推广奠定了基础。随着我国通信基础设施建设和制造业水平不断提高,电单车硬件和物联网技术不断发展,以及国家不断出台可持续发展和鼓励互联网创新政策,为共享电单车发展壮大提供了保障。

共享电单车发展历程
超9成省份覆盖,全国性规模品牌奠定行业格局
自2017年开始,我国共享电单车行业经历了萌芽期、发展期、稳定期等三个阶段,共享电单车产业从无到有,规模从小到大,截止2024年底,全国有31省/自治区/直辖市开展运营,覆盖城市超700个,主要共享电单车企业共投放约713万辆。
目前,已形成青桔、美团、哈啰、松果等全国性规模品牌。未来,共享电单车行业将在政策指引下,朝着健康良性方向发展。


共享电单车产业链
共享电单车产业链完整,部分代表企业已实现整车生产布局
共享电单车产业链分为上游、中游和下游。上游为电动自行车部件生产企业,包括电装部件制造商、车体及标准件制造商、随车附件制造商。中游包括整车代工生产企业和自主生产企业。下游为共享电单车运营企业。

共享电单车运营企业评估模型
搭建两级指标体系,全方位评价共享电单车企业竞争力情况
本研究通过案头研究、行业专家访谈、内部专家讨论的方式搭建共享电单车企业竞争力评估指标体系,邀约行业专家对指标体系进行优化、对每个指标重要性打分,输出竞争力评估模型,以全面、客观地评估企业的基础能力及市场表现。

品牌核心评估维度-供应链能力
供应链关系企业成本控制,自建工厂驱动供应链升级革新
有效的供应链管理有利于保证产品稳定生产,提升应对市场变化的速度,增强灵活性。当前,松果通过自建5G智能工厂的方式向行业中上游延伸,形成了一个覆盖产品全生命周期且高效协同、数字化的供应链体系。而青桔、美团等企业则采用自主设计+生产代工的方式,与产业链生态伙伴开展紧密合作,共同提升产品质量和供应链效率。

品牌核心评估维度-企业持续经营能力
背靠平台与专业垂直经营模式并存,企业持续经营力推动产品创新
企业持续经营能力确保企业拥有充足动力进行产品创新以满足用户需求。共享电单车行业目前形成“背靠平台型”和“专业垂直型”两种经营模式,两者在资本依赖性、盈利模式、成本控制、市场行为和风险管理等方面存在显著差异。

品牌核心评估维度-技术研发能力
技术研发助力产品质量及智能化升级,提升运营效率及用户体验
技术研发能力是影响共享电单车企业发展的重要因素。强大的车辆硬件研发能力可以保证车辆性能,提升市场竞争力。强大的软件开发能力有助于提升电单车智能化水平,优化用户体验,提升运营效率。

品牌核心评估维度-运营规模
良好的市场渗透是发展根本,运营规模直接体现企业核心竞争力
对于共享电单车企业而言,运营城市数、车辆投放数量、用户规模及活跃度,决定业务市场规模,是企业竞争力的直接体现。整体来看,随着城市政策日益友好、企业布局及资本投入,共享电单车在全国范围内覆盖逐步提升、用户体量不断增长。以青桔、美团、哈啰、松果出行为代表的头部玩家快速覆盖市场,在赋能城市公共交通的同时,不断提升自己的竞争力。


用户画像
用户以16-34岁居多,主要分布在华东、西南、华中、华南的中低线城市
共享电单车用户相对年轻,近六成年龄在16-34岁。用户性别比例较为均衡,男性略多。华东、西南、华中、华南地区用户分布较多,上述地区气候相对温暖,居民有电动车出行的习惯。另外,从城市级别看,三线、四线、五线城市的共享电单车用户较多,这些城市对共享电单车的政策较友好,共享电单车被视为公共交通体系的重要补充。

使用驱动
共享电单车核心优势是便捷、省心、灵活、高效、环保
在用户看来,共享电单车核心优势在于车辆随处可见而取用方便、能够“点对点”灵活便捷地到达目的地,并且没有车辆被盗或维修的顾虑。用户体验高效出行的同时,可以践行绿色环保的出行理念。此外,从效能和经济角度看,使用共享电单车不用担心停车或堵车问题,用车价格实惠、免去自己购置车辆和维养的费用。

骑行时段及频次
傍晚17-19点是共享电单车出行使用的高峰时段
从使用时段来看,共享电单车全天都有较高的使用率,满足人们随时随地出行的需求。傍晚是人们骑行最为集中的时段,下班回家以及聚会娱乐都可以通过骑行共享电单车来实现便捷、高效的出行。从共享电单车使用频次来看,5成左右用户有固定、高频骑行习惯,上述用户每天骑行频次在2次及以上。

骑行场景
共享电单车最常见出行场景包括上下班、外出休闲娱乐、办事/购物
共享电单车的骑行场景丰富多样,其中上下班、上下学是最高频的骑行使用场景。其次,外出休闲娱乐、办事、超市购物也是较高频的骑行场景。共享电单车也承担着公共交通与目的地的摆渡功能,是用户重要接驳工具。最后,短途出行游玩、探亲访友也有一定的比例。

骑行距离
单次骑行距离2-3公里最常见,均值为2.91公里
共享电单车有效满足了用户中短途出行需求,单次骑行距离多在4公里以下,单次骑行距离均值2.91公里。细分出行场景来看,短途出行游玩的骑行距离最长,达到3.0公里,其次是外出休闲娱乐、探亲访友,出行行为受到用户的消费习惯、居住地分布影响。

骑行时间
单次骑行时间以10-15分钟为最多,均值为13.1分钟
整体看,用户单次骑行时间集中在15分钟以下,骑行时间均值13.1分钟。细分出行场景来看,短途出行游玩的骑行时间最长,达到16.21分钟,其次是较为常见和高频的去超市购物、外出办事等场景,单次骑行时间在13分钟左右。

骑行花费及付费方式
单次骑行花费集中在1.5-3元之间,用户习惯通过微信/支付宝付费
骑行花费上,超7成用户骑行共享电单车单次花费在1.5-3元之间,平均单次骑行花费为2.4元;在扫码付费方式上,随着移动支付和扫码技术的普及,用户已经形成了通过微信、支付宝扫一扫获取服务、进行支付的习惯,且二者无需额外下载APP、无需额外跳转操作,近7成用户青睐通过微信/支付宝扫一扫付费。

品牌选择考虑因素
骑行价格是用户最关注的因素,投放点位方便、骑行安全也受到格外关注
整体看,用户关注较多的是车辆硬件、便捷性、价格因素。具体看,用户选择共享电单车最主要的考虑因素是骑行价格,骑行价格直接影响用户使用共享电单车的成本。其次是投放点位是否方便,投放点位数量多且分布合理直接影响用户选择和使用。最后,共享电单车骑行安全直接关系到用户生命财产安全,因此受到重视。

用户满意度
共享电单车用户满意度较高,扫码、骑行、结算付款体验相对更好
用户对共享电单车从寻找确定车辆,到最终结算、付款整体环节的满意度均较高,其中,从扫码到车辆开锁、从开始骑行到还车之前、关锁后结算付款三个环节满意度相对更高。对比来看,扫码前的找车环节、寻找停车点这两个环节仍需重点优化,共享电单车企业未来可探索通过软件设计、投放规划等方式,帮助用户更便捷地找到、归还共享电单车。

用户体验痛点
用户找车还车难,点位布局不合理、二维码难识别影响使用体验
用户在找车、还车环节主要痛点均在于停车点位布局不合理,导致找车还车困难。开锁环节,用户主要痛点在于共享电单车二维码不清晰、破损,导致难以扫码识别。骑行环节,车辆/头盔不干净、污渍对用户使用共享电单车的意愿影响最大。支付环节,用户对起步价/时长费/调度费设置不合理、价格高最为不满。


趋势一:政策环境
政策环境利好共享电单车行业向上发展,市场管理日趋规范化
随着全国统一大市场建设纵深推进,将为共享电单车行业提供更加明确和统一的市场准入标准,打破一些地方对共享电单车行业的限制和壁垒,使企业能够更自由地进入不同地区的市场,扩大业务范围。同时,共享电单车城市准入与配额管理制度在全国的普及,推动共享电单车行业持续规范化发展。共享电单车在方便出行、缓解公共交通压力、推动交通绿色转型等方面发挥积极作用,部分城市政策已逐渐开放,预测未来将有更多城市逐渐开放共享电单车的引入机制。

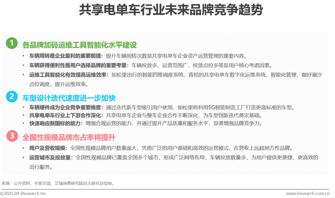
趋势二:品牌竞争
行业集中度向全国性规模品牌靠拢,产品迭代及精细化运营将成竞争重点
在共享电单车领域,车辆获得便利性、硬件吸引力(新车型、新投车或次新车等)是影响用户选择的重要因素。随着各地管理政策的完善,企业的竞争重点经历了从“铺量”和“低价”,到以提升运营效率和硬件体验的转变。全国性规模品牌在用户及营收规模、运营城市数量、投放量上优势明显,市场占有率将进一步提升。

趋势三:用户需求
用户愈发追求骑行舒适,关注电单车实用功能创新
随着共享电单车行业发展,共享电单车品牌企业不断涌现,为用户提供更丰富的车型选择。上述背景下,用户对电单车骑行舒适性要求不断提高,对座垫、减震等影响舒适性细节要求更加强烈。此外,随着共享电单车用车场景的多样化,用户对共享电单车细节创新功能追求愈加强烈,期望能在骑行中享受到更多便捷与舒适。

趋势四:企业经营
企业从用户需求痛点出发,技术赋能共享电单车体验升级
在政府管理引导、用户需求增长、技术发展等因素推动下,共享电单车企业对车辆使用、车辆运营管理等方面加大投入力度,持续提升共享电单车性能和智能化程度。此外,共享电单车企业通过实施一系列措施,不断丰富业务内容,有效盘活既有资源,以增加企业营业收入并降低运营成本,实现更为高效与可持续的发展。

趋势五:技术发展
前沿科技解决运营痛点,无人驾驶技术有望重塑共享电单车产业新格局
2025年《政府工作报告》指出,要培育壮大新兴产业、未来产业,深入推进战略性新兴产业融合集群发展,支持独角兽企业、瞪羚企业发展,让更多企业在新领域新赛道跑出加速度。面对城市管理要求趋向精细化,用户共享电单车使用需求日益多元化,共享电单车行业正运用新技术提出创新解决方案。通过发展无人驾驶技术和固态氢能技术,提高车辆的使用效率,满足用户的多元化需求,为城市交通的绿色、可持续发展做出积极贡献。



评论