5月12日早,科创“小巨人”——科创100ETF汇添富(589980)盘中劲爆飙升,喜提上市开门红,当前涨0.6%!

科创100ETF汇添富(589980)成分股中,华曙高科、铂力特涨超8%,振华风格涨超4%,厦钨新能、睿创微纳等涨超3%,医药板块承压,迈威生物跌超15%,百济神州、博瑞医药跌超7%,泽璟制药、迪哲医药等跌幅居前。
消息面上,5月10日,宇树机器人创始人表示,受益于人形机器人市场热度和国家政策关注,目前包括宇树在内的人形机器人企业的发展都处于良好状态,“很多企业订单都爆掉了”。
在全球贸易摩擦加剧、技术壁垒高筑背景下,科技自主创新为突围关键,以机器人、AI为代表的新兴领域均实现了壮丽突围,从跟随者转变为领跑者!当前我国在科技创新和新质生产力方面的政策力度持续强化,为各硬科技领域的科技企业创新注入活力,科技自主创新仍为市场主线!
【政策高度重视科技板块,引导资金“投早、投小、投长期、投硬科技”】
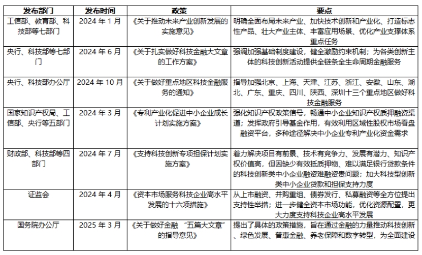
在全球贸易摩擦加剧、技术壁垒高筑背景下,科技自主创新为突围关键!当前我国在科技创新和新质生产力方面的政策力度持续强化,为科技企业创新注入活力。2024年重要经济工作会议明确提出“以科技创新引领新质生产力发展,建设现代化产业体系”,近两年以来,政策通过税收优惠、科技金融、资金支持、成果转化和人才培养等多维度强有力地科技企业发展:

税收优惠方面,我国大力支持企业研发创新!2022年,我国多部门联合发布《关于加大支持科技创新税前扣除力度的公告》,规定企业研发费用加计扣除比例提升至100%,在集成电路和工业母机等关键领域提高至120%。此外,还推出了《我国支持科技创新主要税费优惠政策指引》,推动政策红利精准高效直达各类创新主体。
资金支持方面,国家创业投资引导基金的设立,围绕发展新质生产力,支持科技创新,着力投早、投小、投长期、投硬科技,带动地方资金、社会资本近1万亿元投向科技型企业;2025年3月启动了科技企业并购贷款政策试点,放宽贷款比例和期限。2025年5月提出将科技创新和技术改造再贷款额度由5000亿元增加到8000亿元。
资本市场方面,2024年,推出“科创板八条”,全方位、立体化支持科创板发展。近期高层将出台进一步深化科创板、创业板改革的政策措施并择机发布;大力发展科技创新债,优化发行注册流程,完善征信支持,为科创企业提供全方位、接力式的金融服务。
成果转化方面,国家重大科技专项和重点研发计划聚焦人工智能、量子信息、生物医药等前沿技术,采用“揭榜挂帅”“赛马制”等创新模式,鼓励企业牵头产学研联合攻关。区域协同创新、“东中西部人才协作”机制等多方面政策也在不断落地。此外,电力设备、医药生物、电子计算机等多个行业均获得政策大力支持。

来源:公开资料整理
在政策驱动下,聚焦尖端科技黑马的科创100ETF汇添富(589980)也将迎来布局机遇。科创100ETF汇添富(589980)所跟踪的指数科创100成分股契合“投早、投小、投长期、投硬科技”的标准,均为科创板中小市值硬科技企业,大多成分股市值小于300亿元,平均市值为200亿元。
【科创100指数市值分布】

数据截至20250510
科创100满满“硬科技”,研发创新属性突出!科创100指数成分股中有51只上市公司为专精特新企业,2024年研发费用达518亿元,环比增长13%!
【科创板企业展现出强大的韧性与创新能力,各科技领域由跟随者转向引领者】
在政策大力支持和企业孜孜不倦的研发突破下,从芯片设计到生物医药,从高端装备到新能源,一批科创板公司以技术输出打破贸易封锁,展现出强大的盈利韧性与创新能力,各大科技领域充满布局机遇!
芯片半导体领域,国产替代关键领域设备进行持续技术攻克,产业链各环节国产化率不断提升。随着国内晶圆厂的扩产,我国半导体产业整体国产化率从2010年的10.2%提升至近年的16.7%,到2026年有望升至21.2%。

(来源于长江证券20230503《电子行业2022年报及2023年一季报综述:长夜渐明,机遇将至》 )
生物医药领域,支付端+医院准入等多项政策驱动,全链条支持创新药发展,瓶颈不断被打开,创新药即将进入新一轮高速发展期,估值有望全球重塑。在新技术创新药和潜力大单品驱动下,创新药企国际化持续突破,全球大单品望持续兑现,创新药企有望进入新一轮的收入/利润加速期。在创新药商业化趋势下,生物药企盈利改善预期强化,如科创100标的指数前十大重仓股百济神州有望2025年扭亏为盈。
高端装备领域,行业中也有丰富的结构性发展机遇。通用设备领域,市场集中化和国际化将支撑竞争力领先企业增长,新兴领域,以大飞机、低空经济为代表的高潜力产业逐步进入规模化发展和实质性建设阶段,产业规模、融资需求快速增长。
新能源领域,我国已从跟随者转变为引领者,无论是固态电池、钠电池、换电等新技术的创新,还是新能源汽车、电池、光伏逆变器等产品销售,我国的市占率均全球领先,是当之无愧的行业引领者。
科创100ETF汇添富(589980)标的指数聚焦新一代信息技术、半导体、生物医药、新能源、高端制造等领域。在各科技领域创新突围、迎来政策与产业端双重发展机遇背景下,科创100ETF汇添富(589980)亦有望迎来估值与盈利的戴维斯双击布局机遇!据分析师预测数据,2025年科创100标的指数成分股归母净利润有望达301亿元,环比增长232%,成长性突出!
【科创100中信一级行业分布】

数据截至20250510
【科创100预计盈利能力】

数据截至20250510
【市场资金涌入硬科技迎来,为科创领域估值抬升注入活力】
在一季度DeepSeek等AI大模型的强劲催化下,科技板块行情大涨,以科创100为代表,其一季度涨幅高达10.69%!也因此,硬科技企业备受公募基金青睐,公募基金真金白银“用脚投票”,表达对硬科技板块的长期看好。
据信达证券统计,2025年Q1公募基金加仓方向中,成长加仓方向继续向电子行业等硬科技领域集中,半导体配置比例和超配比例继续提升,创历史新高。

(来源于信达证券20250511《2025年一季度主动偏股型基金持仓分析:基金Q1加仓硬科技和消费》)
在政策引导、科技创新、市场资金三大因素共同催化下,科技行情有望延续。布局科技黑马,掘金尖端科技,认准科创100ETF汇添富(589980),与“投早、投小、投长期、投硬科技”政策方向高度契合,共享新一代信息技术、生物医药、高端制造、新能源等新质生产力产业发展红利,把握AI、机器人、创新药等高精尖领域产业创新突破潜能!
风险提示:基金有风险,投资需谨慎。本材料仅为宣传材料,不作为任何法律文件。我国基金运作时间较短,不能反映股市发展的所有阶段。投资有风险,基金管理人承诺以诚实信用、勤勉尽责的原则管理和运用基金资产,但不保证本基金一定盈利,也不保证最低收益。基金管理人管理的其他基金的业绩不构成对本基金业绩表现的保证。投资人应当认真阅读《基金合同》、《招募说明书》和《产品资料概要》等基金法律文件,基金管理人提醒投资人基金投资的"买者自负”原则。本基金属于较高风险等级(R4)产品,适合经客户风险承受等级测评后结果为进取型(C4)及以上的投资者,客户-产品风险等级匹配规则详见汇添富官网。



评论