文 | 趣解商业 李子溪
今年618,厨电品类也进入“价格战”。在“国补+平台补贴”下,不少产品的价格已降至冰点。
“趣解商业”发现,京东商城上,荣事达、好太太、志高等品牌的多款油烟机,补贴后到手价格已经下探至200元以内;厨电行业头部阵营“方老华”(方太、老板、华帝),也推出了多款千元左右的油烟机。同时,方太、老板、华帝多款燃气灶到手价500元左右;华帝、苏泊尔部分燃气灶产品更是低至300元以下。
不少产品相较于原价,折扣力度接近2折;这是在以往618和双11大促中是难以想象的。
值得一提的是,与方太、老板相比,华帝近几年虽然整体务实稳进,但是发展的规模压力仍然较大。
01.“失落”的华帝

2025年第一季度,“厨电行业第一股”华帝股份交出的“成绩单”有点难看。
财报数据显示,今年一季度华帝股份营收12.60亿元,同比减少8.80%;归属于上市公司股东的净利润1.06亿元,同比减少14.33%。这是华帝股份在近10期披露的财报中,首次出现业绩下滑;也是华帝股份近5年来,首次一季报业绩下滑,而且是营业收入和净利润的双下滑。

图源:财报截图
有分析称,营收增速放缓 是导致华帝股份一季报净利润下降的主要原因之一。
华帝股份方面表示,一季度业绩下滑主要有两个因素,一是因为2024年一季度业绩基数较大,因此今年的数据显得并不突出;二是因为去年“国补”政策在年底带动了一大波销量,对今年年初的市场有一定透支,再加上去年和今年的政策执行期间有一定“空窗期”,所以今年一二月份出现下滑,公司在三月份保持了不错的增长。
业绩增速放缓,也传导到华帝股份的股价表现上。2024年底,华帝股份的股价曾冲高至8.78元/股;截至6月9日收盘,华帝股份报收6.63元/股,股价相比去年底高点下滑超24%,总市值不足56亿元,蒸发超18亿元。

图源:百度股市通截图
2015年,刚刚执掌华帝股份的潘叶江曾立下营收和市值“双百亿”的目标,但如今10年过去这一切渐行渐远,只有市值偶尔达到过“百亿”。
虽然现在的华帝的势能不如老板、方太。但作为“厨电行业第一股”的华帝股份也有高光时刻——曾是中国最早一批厨电企业、中国第一家上市厨电企业、亚洲最大厨电企业,自1995年开始连续多年蝉联全国燃气灶具行业产销量第一,2008年北京奥运会期间不仅成为“祥云”火炬制造商还成为奥运会燃气具独家供应商……
但如今,这家老牌企业已落后于老板电器和方太电器,进入厨电行业第二梯队,其市值落后老板电器超百亿元。
不论是受国补还是房地产市场的影响,华帝的“失落”当然有市场的原因,随着厨电行业竞争激烈,头部品牌之间的市场份额争夺更加白热化。但华帝卖不过方太、老板,根源无非是品牌力和产品力不够;利润率过低,或是组织管理出了问题。
潘叶江曾言:“市值是经营的结果”,如今的市值情况也映射出华帝的经营情况;而从产品来看,华帝逐渐失去其鲜明的特点,从引领者转为跟随者。
02.“内斗”后遗症?
今天的华帝股份已然“姓潘”。
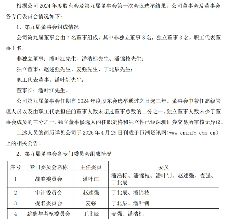
根据华帝股份最新的董事会换届选举公告,当前华帝董事会共有7位董事,其中非独立董事3名均是潘姓,包括潘叶江、潘浩标、潘锦枝;此外,职工代表董事是董事长潘叶江的兄弟潘叶钊,潘浩标之女潘楚欣是华帝股份董事会秘书。

图源:公告截图
事实上,成立于1992年的华帝在创立之初并非“家族式企业”。华帝创始人共有7位,包括潘权枝(潘叶江的父亲)、黄文枝、黄启均、关锡源、李家康、邓新华、杨建辉七人;公司成立之初立下了一份“君子协定”,股权均分、决策依靠投票、少数服从多数、不许亲戚进厂,人称“华帝七君子”。
据“趣解商业”了解,2014年之前,“七君子”的合伙企业九洲投资一直是华帝股份第一大股东,七人股权均等,黄文枝任上市公司董事长,黄启均任总裁。
但是随着“七君子”年龄的增长,又有新的问题出现,如果不许亲戚进厂,谁来接班呢?
此时,潘叶江进入了“七君子”的视野。一方面,潘叶江是七人的孩子里年龄最大的;另一方面,潘叶江曾创办优加电器,并与二叔潘锦枝、三叔潘垣枝联手创立中山百得厨卫,同样生产厨电产品。
而华帝的“宫斗大戏”始于2012年。2012年,优加电器与百得厨卫合并,随后华帝通过“发行股份+现金”的方式收购百得厨卫100%股权,潘叶江顺势进入上市公司管理层。紧接着,潘叶江又在黄文枝的帮助下,收购了几位公司元老的股份,很快成为了上市公司新实控人。

图源:微博截图
据“七君子”之一李家康回忆,潘叶江其实没有机会控股,后来黄文枝为了培养第二代接班人才帮助他上位,让黄启均和关锡源这两位元老退出公司。一开始公司的部分元老态度强硬,只要离开公司就要出售股份;但最后黄文枝说服了大家,说既然选择了潘叶江来接班就要全力支持他成为大股东上位。
2015年,潘叶江正式接掌华帝股份,成为公司的实际控制人兼董事长。然而上位的“二代”潘叶江操之过急,为了巩固自己对上市公司的控制,违背了对黄文枝的承诺,解散了作为7人持股平台的“九洲”公司,并且在任期按规定即将结束前半年罢免了董事长黄文枝,抢先“接班”。
2016年,以黄文枝为首的部分“七君子”成员曾为此起诉华帝股份,但以败诉告终。
而华帝的内部矛盾,一直到了2023年才尘埃落定。潘叶江赢得控制权,但也可以称得上是“惨胜”。
天眼查显示,潘叶江共持有华帝股份15.403%股权,潘权枝、潘垣枝、潘锦枝合计持股比例不到10%,合计不足30%,华帝股份的股权依然分散。

图源:天眼查截图
潘叶江固然送走了公司元老,但也付出了代价——不得不和那些支持自己“叔父辈”家人股东们共议,公司治理回到了“家族议事”的状态。
潘氏家族掌控华帝股份的前两年,公司业绩确实有所起色,2018年世界杯期间,华帝还因为“法国队夺冠,退全款”的营销而破圈。不过,多年的“宫斗”,也导致华帝无法集中注意力于战略,自身的营收和净利在挣扎中持续下滑,被同行老板和方太落得越来越远。
与内斗起起伏伏伴随的,或许还有潘叶江消失的“野心”——自2017年财报开始,华帝股份几乎再未提及有关“双百亿”的战略。
03.华帝加速“转型”
2024年,华帝股份实现营业收入63.72亿元,同比增长2.23%;实现归母净利润4.85亿元,同比增长8.39%,这是其继2023年再度实现营收、利润的双增长。
不过,同比来看,华帝股份2024年营收增速相较于2023年7.12%的增速明显放缓,这一增速也落后于行业整体增速,更与头部企业的差距持续拉大。
年报数据显示,2024年,华帝的吸油烟机销售量253.7万台,同比增长7.22%,虽增长但未能跑赢行业;而灶具、消毒柜、橱柜三大业务更是全面下滑,其中消毒柜销量同比暴跌18.96%,下滑最明显的橱柜产品更是出现57.59%的销量暴跌。

图源:年报截图
至今,华帝股份的烟机、灶具、消毒柜三大传统品类仍贡献82%营收,并未完全迎合现在智能家居家电的浪潮;而在洗碗机等新兴厨电的布局上,华帝可以说是姗姗来迟、不够敏感。
华帝在产品研发方面的投入相对较少,可能会直接影响其创新力与产品力,最终传导到市场销量层面。
2024年财报显示,2024年华帝股份新增专利技术885项,专利总量4416项;对比同行来看,方太累计15000件授权专利,其中油烟机品类独占4000余项。
华帝股份在2024年研发费用同比增长6.14%,但占比总营收仅为4.12%,而方太多年研发费用投入超营收的5%,火星人的研发费用占比更是近8%。
面对传统品类的增长瓶颈,华帝正加速向高端市场转型。2024年,其线上烟灶热套餐TOP品牌销售额占比达18.4%,位居行业第一,其中4500元以上高端产品销量同比提升21.3%;在超薄吸油烟机细分市场,华帝以37.17%的零售量份额连续两年蝉联冠军。不过,整体来看,在3000元以上高端油烟机市场,华帝的市占率近年逐渐下降,其主战场2000-3000元中端市场也正被美的、海尔等家电品牌蚕食。
华帝的品牌力相较于老板、方太仍有提升空间,或许为了避其锋芒或者差异化竞争,华帝近年加码发力二三四线城市以及乡镇市场。2024年,其新零售渠道GMV增速达41.35%,新增门店超3000家,下沉市场收入占比提升至35%。值得一提的是,华帝布局的抖音、小红书等线上渠道实现突破;今年一季度,华帝线上销售额同比增长12%,占总营收比例提升至48%。
但需要注意的是,华帝电器不同渠道存在严重的价格差问题。据“趣解商业”了解,华帝采取的是“一城多代”模式,这也导致了终端售价的不统一。
例如,电商平台标价3000元的油烟机,线下实际上有多个不同的售价。经销商的“串货”行为不仅严重冲击了华帝正规经销商的利益和华帝的品牌形象,价格乱象也给消费体验带来了不好的体验,进一步影响华帝的品牌力与口碑。

图源:黑猫投诉截图
在“黑猫投诉”平台上,有近2800条投诉包含搜索词华帝;其中有不少消费者投诉华帝的价格差问题以及产品质量、售后服务等问题。
今年4月,潘叶江公开发布了“3224”中短期业务发展规划,以整体战略目标为牵引,品类业务发展为主轴,锚定盈利能力跃升、市场份额突破、运营效能优化三大核心目标。
如今,昔日的“厨电一哥”华帝股份正向年轻化、数字化、高端化转型。华帝股份一季度的业绩下滑,有市场环境等外部因素的影响,但也是企业战略转型的阵痛。
如今,潘叶江已“接班”华帝10年;面对行业洗牌和企业转型的关键期,在潘叶江的带领下,华帝股份能否实现完美蜕变,还需要市场的考验。



评论