文|野马财经 虞灏
编辑|刘钦文
近期,储能届的“老二”亿纬锂能宣布正式启动H股发行计划,拟赴香港二次上市。
然而,与储能届“老大哥”宁德时代港股IPO时资本热捧的景象不同,在公告发布后的首个交易周内,亿纬锂能A股股价反应平淡。从6月9日公布赴港上市消息至今,12个交易日里,8个交易日均为下跌。截至6月24日收盘报44.89元,较6月9日的收盘价45.02元,下挫0.29%。
一方面,锂电行业整体增速放缓使投资者热情下降;另一方面,亿纬锂能在A股还有百余起的投资者诉讼在身。在此背景下,港股IPO之路怎么走?
上市以来融资477亿,边被投资者起诉边赴港IPO
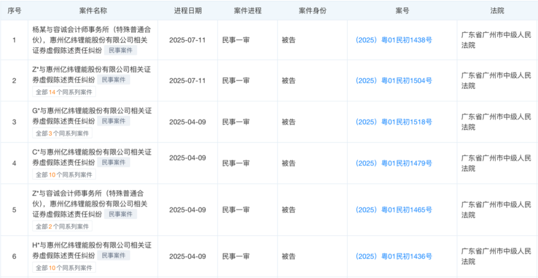
今年4月,亿纬锂能因单日新增94条民事诉讼立案,受到市场广泛关注。据天眼查显示,其中91条起诉讼立案案由均属于“证券虚假陈述责任纠纷”,由广州市中级人民法院进行受理。

图源:天眼查
查看亿纬锂能历史纠纷记录,发现该类纠纷并非孤例。天眼查显示,亿纬锂能的司法案件中,128条均为证券虚假陈述责任纠纷。
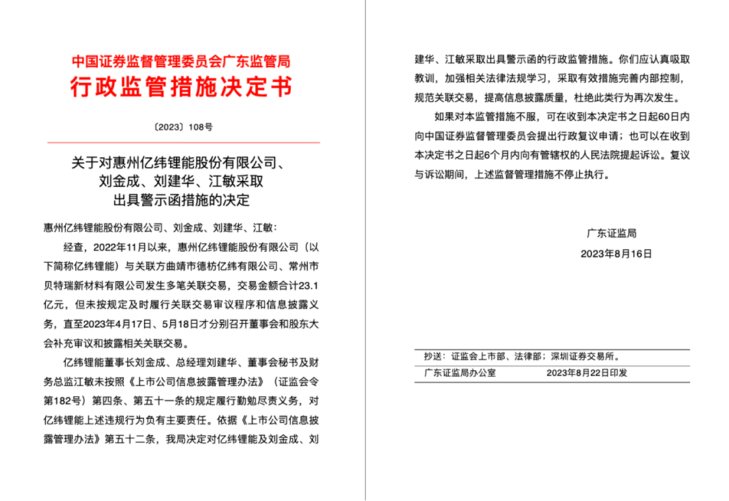
公开信息显示,亿纬锂能曾于2023年8月因未及时披露关联交易,被广东证监局出具警示函。据警示函内容显示,自2022年年底,亿纬锂能与关联方公司发生合计23.1亿元的关联交易,但未按规定及时履行关联交易审议程序和信息披露义务,直至2023年4月、5月才分别召开董事会和股东大会补充审议和披露相关关联交易。

图源:广东证监局
“根据相关司法解释,上市公司因证券虚假陈述行为导致投资者权益受损,受损投资者可以依法起诉索赔。”上海市信本律师事务所赵敬国律师表示,凡于2022年11月1日至2023年4月17日期间买入亿纬锂能股票且有持仓,无论在2023年4月18日及之后是否卖出该股票的受损投资者,或可向公司索赔。
上述受损投资者均可通过微信公众号“大众证券报”(特征码:88)报名登记参与索赔,具体时间段以法院认定为准。
一边在A股被投资者集体诉讼,另一边,亿纬锂能已经在港股开启募资计划。而审视亿纬锂能的发展路径,大规模资本运作在帮助其崛起的路上,起了相当作用。

图源:Wind万得
wind显示,自2009年上市以来,亿纬锂能充分利用股权和债务两种渠道筹措发展资金。从直接融资来看,亿纬锂能先后通过IPO、定向增发、可转债等方式募集了近205亿元资金,用于产能扩张和技术研发;短期、长期借款方面的间接融资金额达272亿元。合计为477亿元。
募资的钱,亿纬锂能近年来用于在动力电池和储能电池领域大举扩产、全球建厂。
2022年8月,亿纬锂能拟定向募资90亿元,主要投向动力储能锂离子电池产能建设项目,包括在湖北省荆门市建设46系列动力储能锂离子电池自动化生产线和方形磷酸铁锂电池自动化生产线,以及补充流动资金等。
2025年3月,亿纬锂能发行50亿元可转债券,主要投向“23GWh圆柱磷酸铁锂储能动力电池项目”,主要应用于乘用车、户用储能等领域。
这也引起监管质疑。深交所曾于2023年6月向亿纬锂能下发问询函,要求说明短期内再融资扩产的必要性,质疑公司是否存在过度、频繁融资的情况。
亿纬锂能回复称,现有资金难以满足项目资本开支的长期需求,只能通过融资来弥补资金缺口、优化财务结构并降低资产负债率。此外还披露,截至2025年底仍有超过135亿元的新项目投资缺口需从不同渠道筹资补上。
净利润增速放缓,存120亿短期借款
高速扩张让亿纬锂能的规模迅速扩大,但代价是资产负债率的升高和应收账款的膨胀。
首先,在业绩方面,亿纬锂能的各项增速已明显放缓。
2024年亿纬锂能实现营业收入486.15亿元,同比微降0.3%,归母净利润40.76亿元,同比仅增0.6%。2025年第一季度,亿纬锂能营收同比增长37.34%至约128亿元,但归母净利润仅同比微增3.32%。

图源:亿纬锂能2025年一季度报
利润表的“失速”,部分原因为源于行业竞争加剧,受动力电池与储能电池价格战影响,亿纬锂能一季度营业成本增幅达37.45%。
其次是源于资本开支的激增,导致亿纬锂能的债务不断攀升。
2020年至2024年,亿纬锂能资产负债率由35.13%飙升至59.36%,截至2025年一季度末,这一指标进一步升至约61.98%,高出锂电行业平均水平近11个百分点。
2025年一季度末,公司账上货币资金134.4亿元,但一年内需要偿付的短期借款、一年内到期非流动负债和应付债券合计接近120亿元。
最后是应收账款居高不下所带来的回款风险。2025年一季度末,亿纬锂能应收账款余额达128.08亿元,相当于公司全年归母净利润的314%,应收账款周转天数也从2022年的71天攀升至2024年的95天,回款压力逐年上升。
这一现象在动力电池产业链并非个例,据《财经》根据16家上市中国车企财报估算,国内车企的应付账款以及应付票据周转天数是182天,接近国际车企账期的2倍。
长账期不仅令供应商资金承压,更埋下坏账隐患。亿纬锂能作为多家车企的电池供应商,同样深陷“账期困局”,近日,陷入破产风波的哪吒汽车累计拖欠供应商货款超60亿元,亿纬锂能也在被欠款行列,并已就合同纠纷起诉哪吒的母公司合众新能源,案件于今年5月21日开庭审理。
赴港上市,能否重塑投资者信任?
面对业绩增速放缓和信任赤字,亿纬锂能将目光投向海外,试图通过全球化布局来寻求新机遇。
事实上,亿纬锂能早已启动国际化战略,业务版图从消费电池扩张至动力、储能三大领域,并先后在欧洲、东南亚、北美投资建厂。
具体而言,2023年5月,亿纬锂能宣布在匈牙利德布勒森建设乘用车大圆柱电池工厂,绑定宝马等欧洲客户;同年在马来西亚布局年产6.8亿只小圆柱电池项目和储能基地;2023年9月,在美国通过与戴姆勒卡车、帕卡等合资建厂,采用“CLS全球合作”模式绕过本地化和关税壁垒。
截至2024年,亿纬锂能海外营收已占总收入约24%。
在此背景下,赴港上市被视为亿纬锂能全球化战略的关键一步。
中国企业资本联盟中国区首席经济学家柏文喜表示,亿纬锂能港股上市不仅能够提供充足的资本支持,更有助于其借助国际资本平台扩大品牌影响力,提升在海外市场的认知度和信任度,从而在全球竞争中赢得更多主动权。
东吴证券对亿纬锂能的投资分析也表示,大客户的供应链背书,能使二线电池厂进一步梳理生产体系,提高管理制造能力,并反哺自身产品和技术升级,从而实现产能扩张并进一步提升行业影响力。亿纬锂能与宝马、戴姆勒等跨国客户的合作,在全球新能源产业链高度竞争的当下,或许也有助于其提升全球品牌影响力与信誉度。
从资金层面看,此次H股发行若顺利完成,也可为亿纬锂能带来可观的“输血”。
参考宁德时代H股发行稀释3.5%股本募资407.6亿港元的先例,亿纬锂能计划发行不超过总股本10%的H股,或可募得约300亿港元资金(约合人民币250亿元)。《招股书》显示,此次港股IPO募资,将被主要用于海外工厂项目建设和营运资金补充,有望覆盖匈牙利大圆柱工厂和马来西亚储能基地二期等项目的资金缺口。
如果资金到位,不仅能缓解现有资金链压力,还可用于应对欧盟明年起实施的新电池碳足迹法规等带来的额外成本。但港股上市并非一劳永逸的“解药”,只有将募集资金高效转化为业绩,并同步强化内部治理,才能真正赢回投资者的信任票。国际资本市场的大门即将开启,你认为亿纬锂能能否借此走出信任阴霾?欢迎下方留言讨论。


评论