文|动脉网
长寿抗衰门诊的开设,已然成为当下全球范围内备受瞩目的新趋势。
过去,长寿抗衰门诊多集中于富豪汇聚之地,且常运用前沿的黑科技,像比弗利山庄、迪拜、阿布扎比、阿联酋等地的抗衰老门诊便是如此。然而如今,长寿抗衰诊所正以循证医学为引领,在国内公立三甲医院成为一门新兴的科室。
全球顶尖的妙佑医疗国际(Mayo Clinic)于 2023 年推出了长寿医学临床服务。在国内,华中科技大学同济医学院附属协和医院、解放军总医院、复旦大学附属中山医院、湘雅医院、广东医科大学附属医院等多家三甲公立医院也纷纷开设了长寿抗衰门诊。
民营机构中,汇海国际医疗中心、复星健康集团旗下的高端综合门诊部卓尔荟也开设了长寿抗衰门诊。
全球顶尖医院、国内公立医院的认可和民营机构的投入,印证了长寿抗衰的临床科学性和市场潜力。
长寿抗衰诊疗并非养生概念的泛泛而谈,也并非局限于面部年轻化。在《中国衰老与抗衰老专家共识(2019年)》中,抗衰老的循证医学定义是:基于衰老的机制,综合使用各种生物技术、健康产品及药物延缓衰老进程的主动健康策略。抗衰老的目标是少得病、晚得病,延长健康寿命。
长寿抗衰的市场需求庞大。从国内公立医院抗衰长寿门诊的接诊年龄来看,三十岁以上人群即可开启抗衰之路。例如中南大学湘雅医院的抗衰老多学科诊疗(MDT)门诊,便是面向 30 岁以上且无重大疾病的人群,为其量身定制个性化的抗衰老方案。
目前,长寿抗衰这一新兴学科正处于爆发的前夜。
如何发现衰老
提起长寿抗衰,全球多位富豪的尝试映入脑海。硅谷富豪布莱恩·约翰逊“三代换血”故事,无疑是近年来关于长寿抗衰最大的刻板印象。然而,“换血”疗法已经被FDA警告,FDA称,这种治疗方法不仅没有实际的临床效果,而且还伴随潜在的严重风险。在国内,香港富豪李嘉诚一己之力带火了保健品NMN(β-烟酰胺单核苷酸)。
硅谷富豪对于长寿抗衰需求旺盛。比弗利山庄抗衰中心联合创始人Devin Haman曾在接受福布斯采访中说到,客户们不再满足于打一针玻尿酸,而是追问如何让 60 岁的身体拥有 40 岁的代谢水平。
但业内人士直言不讳地指出,抗衰并非是做小白鼠体验未经验证的黑科技,也并非是单纯是服用保健品。
专业科学长寿抗衰诊所主要是进行健康评估和个性化的干预,依据个体的全面健康评估结果,为其量身定制个性化的干预方案,包括生活方式调整、营养补剂补充、医疗干预等,以满足不同个体的健康需求。
其中,第一步就是精准的诊断,这是长寿抗衰业务开展的基石。和健康管理不同,抗衰长寿诊所提供的服务需要以量化的检测为依据,提前发现衰老的生物标志,并且最终要通过检验验证干预的有效性。
这些检测中最核心是生理年龄检测,基于多组学检测的数据,综合分析客户生理年龄在人群中与什么年龄段的人最接近,以此来测算真正的生理年龄。
生理年龄检测要依据多种检测项目综合得出结论。动脉网曾采访过海外一家抗衰检测诊所,创始人表示最常见的抗衰检测服务是表观遗传年龄检测,通过DNA甲基化检测生理年龄。还有功能性抗衰标志物检测,包括检测微量营养素缺乏症 (NAD)、细胞衰老、氧化应激、炎症、代谢生物标志物、组织损伤,高级的功能抗衰标志物甚至可以包括细胞内 NAD、衰老相关 β-半乳糖苷酶 (β-gal) 和四种衰老相关分泌蛋白 (SASP)。
布莱恩·约翰逊就是生物标志物测试的忠实信徒。在他接受36氪采访出示的最新的生理年龄测试结果中,可以看出,他的年龄计算方式包括了NAD水平、心脏年龄、甲基化年龄、炎症水平等多个指标。

图片来源:36氪
长寿抗衰诊所通过检测数据帮助客户发现衰老问题,在进行干预后基于量化的数据评估效果。和疾病诊断和常规体检不同的是,长寿抗衰诊所的检测需要更早地发现疾病和衰老的标志物。
一家长寿抗衰诊所机构表示:“我们需要数据说话,证明制定的个性化干预有实际进展。这些检测往往都是特检,即使在三甲医院内都不能完成,对于检验技术和衰老生物标志物认知要求较高。”
如何治疗衰老
完成衰老检测后,第二步是制定个性化的干预方案,这一步是抗衰长寿诊所的核心竞争力。
长寿抗衰诊所需要从众多产品中结合最先进的医学进展定制个性化抗衰方案。在全球范围内,针对衰老的干预方案可以总结为三大类:行为干预、保健品和医疗干预。医疗干预是长寿抗衰诊所的核心服务。全球范围内这些服务多种多样,例如日本的间充质干细胞注射、美国的营养液注射、菌群移植、高压氧舱等等。

抗衰产品与技术
关键在于如何在纷繁复杂的产品和技术中披沙拣金。
汇海国际医疗中心表示:“长寿医学临床服务需要对最新的研究结果和临床研究进展有敏锐的洞察,以此来制定长寿方案。这对于长寿医学机构的选品能力要求很高,在快速进展的产品和技术中选出兼具安全性和有效性的方案。同时,所有干预措施均以循证医学为基础,即通过严格的临床研究和数据验证。目标是希望帮助客户可以量化评估影响衰老和长寿的风险因素是否完全消除或显著降低。长寿医学和客户之间是长期持续陪伴,而不是单次服务。”
提供什么样的长寿抗衰产品组合,不同参与方有不同的解决方案。
据动脉网了解,国内非公抗衰长寿机构在商业模式上都采用高门槛会员制,为不同层级的会员提供全生命周期的服务,并链接全球尖端医疗资源与产品。举例而言,客户除了拥有定制的长寿抗衰干预方案外,还可以选择去日本接受间充质干细胞注射,同时也可以选择提前保存自己的健康细胞,留下“健康种子”,等待细胞再生技术突破。
民营机构长寿抗衰门诊的优势在于可以第一时间接触全球最前沿的长寿抗衰产品和产品,以及个性化、深度追踪的个性化抗衰干预方案。
公立医院作为国家队,在国家战略支持衰老产业背景下,多家顶尖公立医院也开设了长寿抗衰门诊。因为长寿抗衰医学对于科研转化能力、临床洞察要求较高,开设门诊的医院都是国内知名的综合医院。

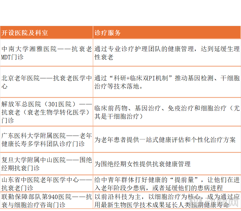
国内部分开设长寿抗衰门诊的医院
公立医院长寿抗衰诊所服务更加偏重疾病干预和生活方式干预。三甲医院长寿抗衰治疗强调循证医学导向,在产品选择极其谨慎,优先选择基于大规模临床证据的成熟手段。
公立医院的长寿抗衰诊疗服务总结起来有三大方向:
● 治疗与衰老相关的疾病。公立医院抗衰首先瞄准有严格指南和共识的衰老疾病治疗。
例如更年期的激素替代治疗,复旦大学附属中山医院新开设的女性围绝经期管理及抗衰专家门诊,为围绝经女性提供健康管理服务。随着生活质量提高,卵巢早衰和过早的绝经会直接影响女性寿命,绝经后体内激素大约能支持器官运行40年,抗衰门诊可以帮助围绝经期女性提高生活质量,延长寿命。
● 基于共识的生活方式干预。生活方式是长寿抗衰治疗的重要一环,虽然其对于依从性要求更高、作用周期更长。
例如,湘雅医院开设的抗衰老MDT门诊,湘雅医院抗衰老MDT门诊由心血管内科、内分泌科、皮肤科、妇科、老年医学科、中医科、健康管理中心和护理等多个学科的专家团队组成。湘雅医院抗衰老MDT门诊将湘雅医院15年健康数据联合中南大学医疗大数据综合汇总获得了120万量级的数据,最后建立衰老生理年龄的评估大数据模型,以专业、准确、科学地支持检测和诊疗。专家团队会一人一策,从膳食、运动等多个维度给出量身定制的抗衰老方案。
● 前沿抗衰技术转化。国内公立医院拥有丰富的科研资源,具备真正的多学科协作与前沿科研落地能力。顶尖三甲医院通常是国家级、省级临床医学研究中心所在地,能直接参与或主导抗衰领域的临床研究,如干细胞治疗、新型药物试验等,能将科研成果快速、规范地转化为临床实践。
例如解放军老年疾病临床医学研究中心,正在开展干细胞药物艾米托赛注射液治疗血管衰老的有效性和安全性临床研究。
顶尖三甲医院开设抗衰长寿诊所,有更强的品牌背书和科研实力,但现有三甲医院的诊疗缺乏持续的跟踪和监测手段,民营机构在定制个性化长寿抗衰干预方面更灵活。
公立医院与民营机构并非对立的关系,更多是互补:公立提供基础、规范、普适、基于疾病管理的抗衰服务,提升行业标准;民营提供高端、定制、深度优化的长寿抗衰干预服务。国内长寿抗衰行业还处于发展早期,需要公立医院和民营机构共同努力,推动行业规范化、科学化发展。
上游抗衰技术加速突破
纵观长寿抗衰产业链,下游的长寿抗衰门诊已经开始风靡,但目前长寿抗衰诊所的干预方案都是定制化、个性化方案,这限制了其实现广泛的人群覆盖。在上游,生物科技企业正在探索一款可以扩大规模并覆盖数百万或数十亿人的潜在干预措施。
在过去的数十年中,随着对衰老机制研究的不断深入,通过药物、生活方式和基因干预等延长寿命、缓解衰老相关疾病的途径已经在多种生物模型中得以证实,为抗衰老相关药物的开发奠定了坚实的理论和实践基础,行业发展已经逐渐步入产业转化期。
多家长寿抗衰企业也获得大额融资,成为明星企业。2021年成立的ALTOS已获得30亿美元融资,OpenAI联合创始人Sam Altman投资的Retro Biosciences已获得1.8亿美元融资,正在开展新一轮10亿美元融资。2025年5月专注于表观遗传重编程的初创企业 NewLimit 宣布完成 1.3 亿美元的 B 轮融资。
全球抗衰老企业的研发焦点,高度集中在几个前沿方向:细胞重编程、自噬疗法、血浆疗法、组织重编程、小分子药物抗衰疗法。细胞重编程研究的是开发能够将普通细胞转化为干细胞的技术,以逆转细胞衰老过程;自噬疗法是研究通过自噬作用清除细胞内损伤成分,延缓衰老;血浆相关疗法是探索基于血浆的抗衰老机制,开发相关治疗手段;组织重编程是开发安全的基因疗法来减缓和逆转体内衰老,旨在预防、阻止或逆转与年龄相关的疾病。
而其中,细胞重编程无疑占据了最耀眼的“C位”。该技术基于2006年山中伸弥教授的革命性发现——通过引入几个关键转录因子(山中因子),可令成熟细胞“返老还童”,逆转为具有多能性的诱导干细胞(iPSC)。这项诺奖级的研究不仅催生了诸如帕金森病治疗等突破性疗法,更揭示了一条通往抗衰老的全新路径。从山中伸弥以及其他学者的研究成果可以看出,细胞具有自我修复的能力,能够重置表观遗传时钟并消除各种压力源造成的损伤。
如果这些山中因子在几天内强效表达,一个体细胞会去分化为一个诱导多能干细胞(iPSC),这复制了早期胚胎发育过程中生殖系细胞所经历的过程。但如果只是iPSC部分重编程,细胞会保持其状态,它保留了细胞原来的身份,但是细胞的表达模式更年轻。
目前,细胞再编程领域的研究都还处于早期,还有诸多障碍需要跨越,例如成瘤性风险。不过,可以相信,在AI的加持下,破译抗衰密码的过程会大大加快。
抗衰是人类永恒的追求。这种对长寿抗衰的追求正在发展为临床科学,随着技术突破,长寿抗衰技术或许会改变生命范式。
正如一位采访对象提到:“在过去每十年,地球上所有人的寿命平均延长2.5岁,这是一个稳定的增速。当下,很多人认为活到了70岁就会被疾病左右,生活质量大大降低,到了90岁逐渐走向人生的终点。随着科技的突破和对衰老的干预,人的寿命可以更快的延长。当我们意识到人生可以多健康地活二十年,这将会改变人生规划。”


评论