核心观点
我们梳理了五大快递企业各种公开资料,试图从中发现行业脉络。进入17年,行业增速放缓,但集中度提升,企业走向分化,个股重点推荐外运发展、韵达股份。
电商增速下滑,B2C电商占比上升带动仓配需求。目前,电商GMV增速已经下降至25%左右,而阿里/京东客单价200/330元左右,考虑年均5%的客单价降幅,电商件仍能维持30%的增速。B2C电商增速持续高于C2C电商,意味着电商仓储需求增加,同城件占比提升,快递时效进一步提升。
市场格局逐步清晰,集中度和服务质量显著改善。1)商务件快递:基本被顺丰(日均700万件)和EMS(日均400万件)垄断。2)电商件快递:一线快递(四通一达)日均件量超过700万件,二线快递(京东、天天)日均件量约350-450万件;三四线快递(宅急送、快捷等)日均件量低于100万件,市场格局逐步清晰。随着小型快递企业逐步退出市场,行业集中度持续改善;而电商需求倒逼快递服务质量提升。
快递企业逐步走向分化。我们从市场和企业规模、运营、员工、组织结构、资本运营和公司风格八个维度对五大上市快递进行比较。各家快递企业特征逐步鲜明:顺丰的直营体系和商务件定位、圆通的航空战略、申通的大加盟、韵达的技术革新和中通的共享文化,我们认为快递企业未来逐步走向分化。
顺丰盈利能力强于通达系,中通、韵达后来居上。虽然顺丰业务体量小于三通一达(和百世快递相当),但商务件市场更高的壁垒、集中度和价格水平(商务件22-23元VS电商件6-8元),导致其资产、收入和利润规模远超三通一达。三通一达中,中通成立时间最晚,共享文化较好平衡总部和加盟商利益,16年市场规模跃居行业首位。从财务指标上看,中通单票收入低于通达系(剔除派费),但通过良好的成本控制(单票干线运费和期间费用领先同业),16年0.43元的单票净利居电商件首位,成为行业标杆。

投资策略:虽然快递行业增速下降,但行业集中度持续改善,龙头企业增速有望超过行业均值。另一方面,快递内生增速超过30%,在IPO提速+并购收紧后,内生成长价值会被市场重估。个股重点推荐影子股外运发展:低估值+国改预期,以及韵达股份:估值合理+短期业绩爆发力强。
风险提示:价格战、电商GMV快速下滑

正文目录
一、电商件:增速维持30%左右
1、电商增速约25%,B2C占比持续提升
2、阿里巴巴:件量复合增速26.5%
3、京东:件量复合增速44.6%
二、快递行业:增速下滑,件均价跌幅下降
1、日均件量分化,市场格局逐步清晰
2、异地件拖累全国快件量增速
3、同城件价格回升,异地件跌幅收窄
4、集中度持续改善
5、服务品质改善,申诉率持续下降
三、快递企业:走向分化
1、市场规模:中通>圆通>申通>韵达>顺丰
2、企业规模:顺丰>中通>圆通>申通>韵达
3、经营差异:质量为主导的直营VS成本导向的加盟
4、运营能力:网络+转运+路由规划
5、员工规模与员工结构:窥测技术实力?
6、组织结构:强总部or弱总部?
7、资本运营
(1)投融资
(2)利润承诺和限售股解禁
8、公司风格与战略:打上创业者烙印
四、盈利分析:顺丰>中通>两通一达
1、三大核心指标:收入、成本和利润
2、直营体系:顺丰
3、加盟制快递:中通更胜一筹
01 电商件:增速维持30%左右
1、电商增速约25%,B2C占比持续提升
2017Q1,全国网上零售额14045亿元,同比增长32.1%,占社会消费品零售总额的16%,较2016年提高3.4个百分点;实物商品网上零售额10674亿元,增长25.8%,占社会消费品零售总额的比重为12.4%,同比提高1.8个百分点;在实物商品网上零售额中,吃、穿和用类商品分别增长17.7%、15.6%和30.6%。
2016年前三季,全国网购规模为3.24万亿元(+26.4%),其中B2C电商1.76万亿元(+36.65),C2C电商1.48万亿元(+16.1%)。B2C电商增速持续高于C2C电商,由于B2C电商大量进行仓储前置(C2C电商基本不需要仓储),这也意味着:从长期看,同城快递增速会高于异地快递。

2、阿里巴巴:件量复合增速26.5%
14/15年,阿里客单价260/244元,15年客单价同比下降7.6%。考虑到电商件15%左右的退货率(GMV包含未成交订单),阿里平台实际客单价在200元左右。

假设:2016-2020年,(1)阿里GMV增速为24%/22%/20%/18%/16%;(2)客单价同比下降6%/5%/5%/5%/5%。
推断:阿里单量同比增长32%/28%/26%/24/22%。

3、京东:件量复合增速44.6%
2016年,京东GMV 6440亿元(+52%),订单量16亿件(+55%),客单价403元(-1.9%);物流成本210亿元(+51%),单件物流成本13.1元(-1.9%)。考虑京东18%左右退货率,16年京东实际客单价在330元左右。

假设:2017-2020年,(1)京东GMV增速为45%/40%/35%/30%;(2)客单价同比下降5%/5%/5%/5%。
推断:京东单量同比增长53%/47%/42%/37%。

02 快递行业:增速下滑,件均价跌幅下降
1、日均件量分化,市场格局逐步清晰
由于市场定位和运营模式的不同,中国快递市场已经形成相对分割的市场,演绎出“三分天下”的局面:(1)中国国际快递市场;(2)中国国内快递市场。而国内市场又区分为商务快递市场(直营为主)和电商快递市场(加盟为主)。其中,三大国际快递占据了我国国际快递市场主要份额,邮政、顺丰与“三通一达”占据了国内快递市场主要份额。

从日均件量上看,快递市场格局较为清晰:1)商务件快递:顺丰(含部分电商件)和EMS日均件量分别为700万件和400万件;2)电商件快递:通达系(一线快递)日均件量都在700万件以上,规模最大的中通超过1200万件,规模最小的百世快递约700万件;京东、天天等二线快递日均件量约350-450万件;快捷、宅急送、全峰等三四线快递日均件量在100万件以下。

2、异地件拖累全国快件量增速
2017Q1,全国快递业务量为75.9亿件(+31.5%),增速较16年的50.3%下降18.8%;业务收入为985亿元(+27.4%),增速较16年的34.8%下降7.4%。
分区域看,同城业务量累计完成18.5亿件,同比增长28.5%;异地业务量累计完成55.7亿件,同比增长32.6%;国际/港澳台业务量累计完成1.7亿件,同比增长29.8%。由于异地件占全国快递总量的70%以上,异地件增速下滑是行业增速回落的主要原因。

分月度看,异地件增速的回升从15年上半年就已经开始。异地快递增速从15年1-2月的41.8%提升至16年3月的71%,随后逐月下滑至17年3月的29.7%,快递行业增速也从15年1-2月的43.4%提升至16年3月的66.2%,随后逐月下滑至17年3月的28.1%,两者变化趋势高度同步。

3、同城件价格回升,异地件跌幅收窄
1-3月,全国快递件均价为12.97元(-3.2%),件均价虽仍处于下降区间,但跌幅较16年全年的-5.2%显著收窄。其中,同城快递件均价7.94元(+4.2%),维持前期上涨态势;异地快递8.94元(-10.1%),降幅较16年全年的-11.4%收窄;国际快递65.76元(-6.1%),较16年全年的-19.5%降幅收窄。

4、集中度持续改善
根据我们调研的数据,以日均件量计,国内前九大快递企业分别是中通、圆通、申通、韵达、百世汇通、顺丰、京东和EMS。2017年Q1,快递与包裹服务品牌集中度指数CR8为77,较2月上升了0.4。我们认为,随着大型快递企业增速整体高于行业增速,行业集中度缓慢提升,并购整合(如苏宁收购天天快递)将进一步提升行业集中度。

5、服务品质改善,申诉率持续下降
2016年和2017年Q1,每百万件快递申诉率为8.4件和10.1件,同比分别下降37%件和40%,表明快递行业服务品质提升,申诉率持续下降。

03 快递企业:走向分化
针对快递企业竞争力,招商交运认为应当从市场规模、营销能力及效率、企业规模、经营优势、资金优势、技术优势、内部组织结构七个维度进行分析。

1、市场规模:中通>圆通>申通>韵达>顺丰
2016年,顺丰、圆通、申通、韵达、中通业务量分别为25.8(+31%)、44.6(+47.1%)、32.6(+27%)、32.14(+50.8%)和44.99(+52.7%)亿件,中通成为五大快递企业中唯一一家增速超过行业均值(51%)的企业,市占率跃居行业首位。
2013-2016年,由于小快递企业通过价格战抢占市场份额,行业集中度持续下降,五大快递企业件量市占率从13年的66.1%下降至16年的57.6%。进入2016年下半年后,由于长期的价格战,小快递企业严重亏损被挤出市场,大型快递企业增速开始达到甚至超过行业增速,市场集中度进入拐点。

2、企业规模:顺丰>中通>圆通>申通>韵达
从资产规模上看,顺丰总资产远大于三通一达。由于中通快递在美股IPO募集资金14亿美元,加上收购加盟商形成41亿元商誉,其总资产和净资产规模仅次于顺丰,韵达借壳上市未配套融资,总资产和净资产规模最小。通过增发融资后,主要快递企业资产负债率都处于较低水平,存在较大加杠杆空间,融资不成问题。

从固定资产规模上看,顺丰>中通>韵达>圆通>申通。由于“三通一达”普遍采用轻资产模式运营,固定资产主要是总部、转运中心以及运输车辆。中通快递并购了较多加盟商,其固定资产规模大于韵达、圆通和申通,而韵达、圆通和申通固定资产差异源于转运中心直营比例,和我们前文的分析一致。

3、经营差异:质量为主导的直营VS成本导向的加盟
除顺丰控股和EMS采用直营模式外,“三通一达”均采用加盟商模式。在直营模式中,公司自行投资、建设、运营整个快递网络,该模式前期投入较大,但后期容易实现服务的标准化以保证服务质量。
中国快递行业加盟模式创造性地解决了快递跨区域服务的问题,也解决了中小民营企业内源性和外源性融资难的问题。据我们推算,06-07年以后,以淘宝为代表的电商产生的快递量才大幅超过传统快递业务,极大的刺激了快递需求,促进了行业的加速发展。而电商对于成本比较敏感,让“三通一达”为代表的电商快递发展更快,市占率不断提升,延续至今。

未来单一加盟模式和直营模式向“自营、加盟、代理混合模式”转型是必然趋势。实际上,加盟制快递纷纷推进转运中心和干线运输的直营化,甚至收购部分加盟商;而顺丰也在末端网络采用更加灵活的运营模式,例如伙伴计划。
4、运营能力:网络+转运+路由规划
1)网络覆盖率
从网点数和覆盖率上看,顺丰略逊一筹,截止16年底末端网点数为13000余家,县级城市覆盖率为91.58%,符合顺丰商务件为主的业务特点。而“三通一达”末端网点数均在2万个以上,县级城市覆盖率在95%左右,比较接近。

2)转运中心
截止目前,顺丰、圆通、申通、韵达和中通转运中心数据为158个(不含简易中转场)、82个、82个、57个和75个。顺丰转运中心数量远高于通达系,以保证其服务质量和效率。圆通、申通、中通转运中心数量较为接近,韵达则通过路由优化,将转运中心数量从13年的80余家优化调整至目前57家。
对加盟制快递企业而言,转运中心直营率越高,表明总部对转运中心和全网的管控力越强。直营制的顺丰显然网络管控力最强;加盟制快递中,韵达和中通转运中心直营率较高,分别为96%和92%;圆通和申通转运中心直营率较低,分别为73%和59%。

转运中心自动化程度越高,表明转运中心处理效率越高。顺丰作为业界最先进行自动化改造的企业,其自动化程度也是业界最高。在加盟制快递企业中,转运中心自动化程度由高到低排序,依次是:韵达〉圆通〉中通〉申通。

3)干线枢纽比
干线枢纽比主要用于衡量网络连通度。干线枢纽比越高,表明网络连通度越高,可视为网络评价的中性指标。韵达股份干线枢纽比为73.7,远高于其他4家快递企业,转运路由结构最扁平。韵达全网转运中心仅有57个,采用一级路由转运形式;其他四家快递企业平均转运中心数量在70个以上,采用多级路由转运形式(轴辐式)。
从转运结构上来看,一级路由转运形式由于较多的采用点对点直发形式,其车辆装载率更高、干线运输效率更高,有利于降低单位干线运输成本,但对信息化水平和路由规划的要求较高。
5、员工规模与员工结构:窥测技术实力?
上市前,四大快递企业均有大批劳务派遣员工,韵达劳务派遣员工占比超过80%。出于规范经营的考虑,上市公司大幅削减了派遣员工,目前基本控制在5%以下;同时加大了劳务外包比例,使得“在册”员工总数下降。
从员工规模上看,顺丰>圆通>韵达>申通,口径存在一定差异。顺丰作为直营体系,员工数为全口径,考虑外包因素,“真实”员工数在20万左右。通达系总部“真实”员工数在2万左右,全口径(含加盟商)员工总数应该在30万左右,高于顺丰,符合“三通一达”件量高于顺丰的特征。

从韵达员工结构看,韵达的技术人员更多,能从侧面看出其更重视内在技术的积累。

6、组织结构:强总部or弱总部?
从指标上看,申通加盟商数量最少为1600个,规模也最大,单个加盟商平均快递量为204万件。中通加盟商数量最多,为3600家;韵达加盟规模最小,单个加盟商平均快递量为107万件。
得益于大加盟商策略和先发优势(申通最早成立),申通在行业发展初期能够占有20%左右的市场份额。而随着行业竞争加剧,采用小加盟商策略的中通和韵达后来居上。

7、资本运营
(1)投融资
2016年,顺丰+三通一达均已完成上市计划(顺丰配套融资推进中)。除中通快递在纽交所IPO外,其他四家均在A股借壳上市,韵达由于借壳时间较晚,未进行配套融资,已经披露定增预案。

从一级市场估值的角度,电商快递(圆通、申通、韵达和天天)对应15/16件量估值的中位数为6.2/4.6X。天天快递估值相对较低,意味着规模效应下小快递企业的估值折价。

根据上市公司披露的数据,快递企业募集资金主要投向运输网络(包括机队、车辆和转运中心)、信息化系统等方向。随着电商对快递服务品质需求提升,预计主要快递企都将加大资本开支的力度。

(2)利润承诺和限售股解禁
由于顺丰、圆通、申通和韵达均为借壳上市,上市之初和壳公司签署了业绩补偿协议,且补偿对价基于购买资产的交易对价,补偿成本非常高。
1)利润补偿:以圆通为例,圆通原股东承诺其16/17/18年扣非后归母净利不低于11/12.33/15.53亿元。若业绩承诺期内,圆通速递累计扣非净利润未能达到累计承诺扣非净利润,则圆通速递原股东需要补偿上市公司,具体金额如下:
当期应补偿金额=(累计承诺扣非净利润-累计实际扣非净利润)÷盈利补偿期限内各年的承诺扣非净利润总和×拟购买资产交易作价-累计已补偿金额。
2)减值测试补偿:业绩补偿期满后,上市公司应当对标的资产进行减值测试,如拟购买资产期末减值额>已补偿现金金额+已补偿股份总数×本次发行股份购买资产的股票发行价格,则业绩补偿义务人将另行补偿,金额如下:
减值测试应补偿的金额=拟购买资产期末减值额—(已补偿现金金额+已补偿股份总数×本次发行股份购买资产的股票发行价格。
根据四大快递企业16年报,均超额完成了16年业绩承诺,顺丰和圆通扣非后净利润超过业绩承诺近20%。

在快递企业借壳上市过程中,相关股份均存在锁定期。快递公司大股东锁定期限为36月(触发相关条件后延长6个月);小股东锁定期则有所差异,圆通和韵达锁定期为12月,顺丰小股东所持股份12/24/36月分别解锁30%/30%/40%,申通快递上市前无小股东。配套融资方面,顺丰为一年期定增,圆通和申通为三年期定增。比较特殊的是韵达股份,原新海股份控股股东承诺锁定36月,艾迪西、大杨创世和鼎泰新材原大股东无相关承诺。

8、公司风格与战略:打上创业者烙印
如前文所述,顺丰和EMS(未上市)基本垄断商务件市场;通达系则占据电商件市场主要份额,其中尤其著名的是民营快递桐庐帮。圆通董事长喻渭蛟、申通董事长陈德军、韵达董事长聂腾飞、中通董事长赖海松均为浙江桐庐人,俗称民营快递“桐庐帮”。

截止目前,5家快递上市企业控制权均较为牢固,赖海松(通过AB股权结构)控制权甚至达到86.9%,意味着各家公司在不丧失控制权的条件下,均存在较大融资空间。

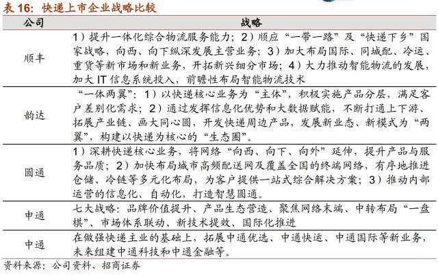
五大上市快递企业战略各有侧重, 但网络布局优化、 快递周边产品以及信息化和自动化建设是行业努力的共同方向。

04 盈利分析:顺丰>中通>两通一达
1、三大核心指标:收入、成本和利润
顺丰快递采取自营模式,致力于为客户提供高质量的快递服务,其收入为全口径快递服务费,加之商务件(22-23元)价格高于电商件(6-8元),因此其单票收入、毛利、净利远高于通达系。
采取加盟模式的“三通一达”收入主要为面单费、干线运输费和派费。其中圆通和韵达确认的营业收入不含派费。由于行业竞争程度加剧,通达系13-16年单件收入整体呈下降趋势。

2016年,顺丰、圆通、申通、韵达、中通总收入分别为574.83亿元(+21.5%)、168.18亿元(+39%)、98.81亿元(+28.1%)、73.5亿元(+45.5%)和97.89亿元(+60.8%)。由于直营总收入口径原因,顺丰收入规模最大;而得益于52.7%的件量增速,中通快递收入增速领先同业。

2016年,顺丰、圆通、申通、韵达、中通毛利分别为113.18亿元(+17.2%)、22.8亿元(+37.9%)、19.62亿元(+50.9%)、22.9亿元(+45.8%)和34.43亿元(+64.9%),毛利率分别为19.7%、13.6、19.9%、31.2%和35.2%。基于同样的原因,顺丰毛利总额最大,而中通毛利增速最高。由于收入不含派费,因此韵达和中通毛利率高于申通和圆通。

2016年,顺丰、圆通、申通、韵达和中通归母净利分别为26.43亿元(+62.8%)、13.72亿元(91.4%)、12.62亿元(+65%)、11.77亿元(+121%)和19.2亿元(+47.4%),净利率分别为4.6%、8.2%、12.8%和16%和19.6%。顺丰净利润规模最大,但中通净利率最高。


销售费用:2016年,顺丰、圆通、申通、韵达销售费用分别为111.51亿元、0.76亿元、0.74亿元、22.9亿元和1.46亿元(+64.9%),销售费用率分别为2%、0.5%、0.8%和2%。

管理费用:2016年,顺丰、圆通、申通、韵达和中通管理费用分别为60.79亿元、4.61亿元、2.44亿元、5.15亿元和7.06亿元,管理费用率分别为10.6%、2.7、2.5%和7%和7.2%。剔除收入口径因素,韵达和中通管理费用和管理费用率较高,很重要的原因是其转运中心直营比率较高(超过90%),增加了管理成本。

2、直营体系:顺丰
1)网络覆盖:顺丰控股国内业务覆盖331个地级市、2620个县区级城市,近13000个自营网点;国际标快/国际特惠业务涉及美国等51个国家,国际小包业务覆盖全球200个国家及地区。
2)运输工具:顺丰控股自营全货机36架,外包全货机15架,考虑散航运力,顺丰控股航空网络每日开航航班约3,000架次,可覆盖中国大陆、香港、台湾以及海外等24个国家和地区。公路运输方面,顺丰控股运营中的自有车辆约1.5万辆,开通9,600多条运输干线和68,000多条运输支线。
3)中转分拨:顺丰控股拥有12个枢纽级中转场,19个航空、铁路站点,127个综合中转场,133个简易中转场,其中部分已投入使用全自动高效分拣系统。
根据我们的估算顺丰2017年航空件约17.1亿件,航空货运量97.61万吨,折合0.57kg/票,单件重量较小。

2016年,顺丰控股实现收入574.83亿元,其中国内时效和仓配收入分别为460.35亿元(占比80.1%)和40.61(占比7.1%)亿元,重货、国际和冷运业务尚处于培育期。
2016年,顺丰控股营业成本461.65亿元,其中外包成本(人工外包和运费外包)208.57亿元(占比45.2%),职工薪酬94.43亿元(占比20.5%),运输成本73.97亿元(占比16%),三者合计占比81.7%。从公司战略看,公司将继续加大在收派件、中转装卸、仓管、干支线运输等业务环节中外包的实施力度,预计外包成本占比将继续提高。

2016年,顺丰控股毛利113.18亿元,毛利率19.7%;营业利润36.93亿元,营业利润率7.2%;扣非后归母净利26.43亿元,净利率4.6%。

2016年,顺丰控股件量同比增长31%至25.8亿件,但件均价和毛利均有所下滑,通过严格控制期间费用,顺丰单票净利从0.82元增长至1.02元。

3、加盟制快递:中通更胜一筹
从收入结构上看,韵达快递主营收入源于中转费和面单费,分别占比57%和43%;主营成本包括运输、人工(工资+外包)、折旧摊销和办公租赁,分别占比65%、21%和9%。

如前文所述,圆通、申通单票收入包含派送费,而中通和韵达单票收入不含派送费,导致三通一达较为显著的单票收入和成本差异。
2016年,圆通、申通、韵达和中通单票快递业务收入分别为3.77、3.03、2.29和2.08元,同比分别下降5.5%、增长0.9%、下降3.6%和增长3.8%;单票快递业务成本分别为3.18、2.4、1.47、和1.35元,同比分别下降5.4%、1.7%、7%和增长2.7%。

1)派送费维持稳定,总部仍需提供补贴
从数据上看,圆通13/14/15年单票派送收入为1.43/1.43/1.40元,派送成本为1.41/1.4/1.39元,扣除派费后略有盈余,表明总部控制能力较强。当然,圆通快递对加盟商的补贴部分隐藏在中转费中。
申通13/14/15年单票派送收入为1.39/0.77/1.48元,派送成本1.42/0.99/1.53元,总部需要补贴派费,表明对加盟商控制能力较弱,尤其是14年申通实施派送包干政策,总部补贴金额大幅提高,并最终于15年取消派送包干。

2)电子面单占比提升,面单费有所下降
13-16年,通达系面单费和面单成本较为接近,同时由于电子面单占比提升,快递面单费和面单成本持续下降。通达系电子面单费约0.8元/件,纸质面单费1元/件,综合面单费约0.9元/件;得益于电子面单的推广,通达系面单成本已经下降至0.04元/件。

3)中转费和运输成本持续下降
由于申通转运中心直营比例较低,其单票中转费收入和运输成本低于竞争对手。中通的成本控制能力在“三通一达”中处于绝对领先地位。2016年,其单票运输成本为0.83元,低于韵达的0.95元,表明快递企业干线运输成本仍有压缩空间。

从单票非运输成本上看,中通仍然居于领先地位。2016年,韵达和中通单位非运输成本为0.52、0.52元,同比分别下降16.5%和下降0.8%。

4)中通期间费用控制领先同业
从销售费用上看,16年圆通、申通、韵达单位销售费用为0.02、0.02和0.05元,韵达销售费用较高,但整体上持续下降。
从管理费用上看,16年圆通、申通、韵达、中通单位管理费用为0.10、0.07、0.16、0.16亿元。申通管理费用较低,可能和大加盟模式有一定关系,但是中通(含销售)管理费控制极为突出。

5)中通盈利能力领先同行
剔除派送费,2016年,韵达和中通单票收入分别为2.13元和2.08元,同比分别下降7.1%和增长3.8%;单票成本分别为1.47元和1.35元,同比分别下降7%和增长2.7%。

剔除派费,2016年韵达和中通单票毛利分别为0.66元和0.74元,同比分别下降7.3%和增长5.8%;毛利率为31%和35%,同比分别增加0.1 pct和增长0.7 pct。

从单票净利润看,中通无疑是行业标杆。2016年,圆通、申通、韵达和中通单位净利润为0.31、0.39、0.37和0.43元,通达系单票净利润逐步接近。但中通得益于规模效应和良好的成本控制能力,其盈利能力领先竞争对手。

深度比对和解读各大快递公司年报
来源:招商交运
作者: 常涛,陈卓,袁钉,王哲。原文标题《递行业360度分析-宝典在手,寻觅“快递王者”》;驿站精编



评论