文 | 猎云网 韩文静
当华熙生物与巨子生物在重组胶原蛋白领域的博弈稍歇,前首富钟睒睒,已悄然落子该赛道。
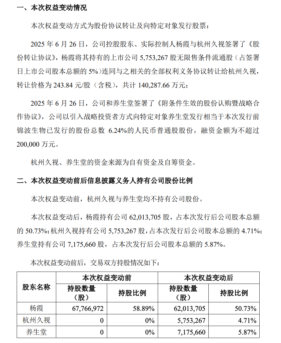
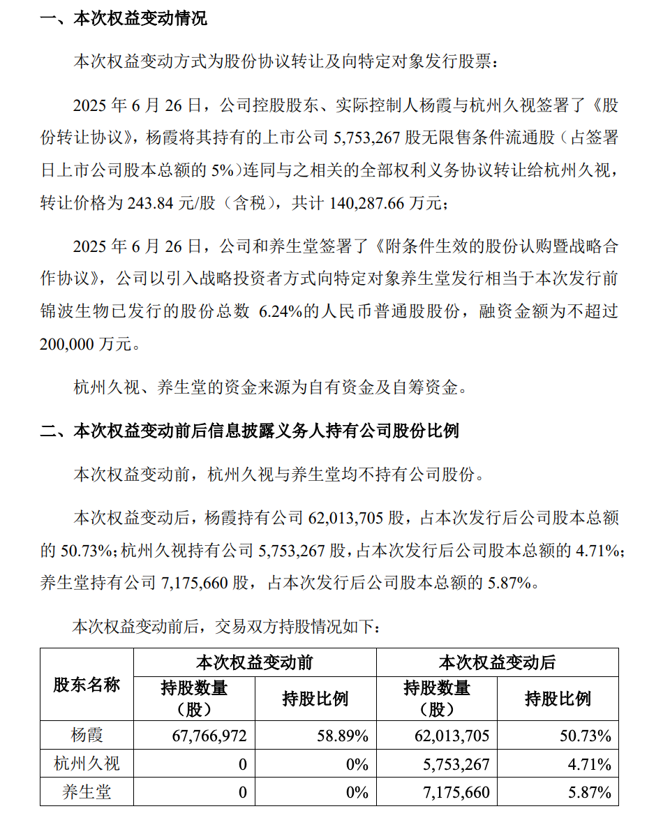
近日,锦波生物发布公告称,其向钟睒睒旗下养生堂定向发行股份募资不超20亿元,同时创始人杨霞以14.03亿元向养生堂子公司转让5%股权,两笔交易合计34亿元。
这是钟睒睒资本版图的又一关键布局。此前,他通过养生堂推动农夫山泉、万泰生物上市,并在食品饮料、生物科技等多领域落子。此番入局重组胶原蛋白赛道,也是其大健康版图的又一次延伸。
钟睒睒出手,投向胶原蛋白
一纸公告揭开更多细节。
据公告,锦波生物拟向养生堂发行不超过718万股(含本数)股票,占本次发行前公司总股本的6.24%,发行价格为278.72元/股,募集资金总额不超过人民币20亿元,限售期36个月。
除了上述定向发行股份的认购协议外,还有一份股份转让协议——锦波生物创始人杨霞以每股243.84元(较市价折价24%)向杭州久视转让5%股份,交易额达14.03亿元。

来源:公告截图
该笔对锦波生物总计34亿的投资指向的两家企业——养生堂和杭州久视,均由钟睒睒实际控制。股权关系显示,钟睒睒直接持有养生堂98.38%股权,并通过杭州友福持有养生堂剩余1.62%股权。杭州久视系养生堂子公司,养生堂持有其99.75%股份。
交易完成后,养生堂、杭州久视将分别持有锦波生物5.87%、4.71%的股份,将分别成为锦波生物第二、第三大股东,钟睒睒将间接控制锦波生物10.58%的股份,持股比例仅次于杨霞。
公告发布次日,锦波生物高开报339元/股。截至当日收盘,涨幅8.67%,报收348.8元/股,总市值401.35亿元。
作为锦波生物的掌舵人,杨霞此前是山西医科大学的一名教师,于2008年成立锦波生物,开始在人源化胶原蛋白领域进行探索,经历了中国重组人源化胶原蛋白从无到有、从0到1的全过程。
在她的带领下,锦波生物实现了我国第一个注射级重组人源化胶原蛋白的获批——2021年6月,锦波生物注射用的终端品牌“薇旖美”获得国家药监局审批上市,拿到了“三类医疗器械”的许可,解决了胶原蛋白领域高端注射剂的关键技术难题。
2023年7月,锦波生物登陆资本市场,成为北交所“重组胶原蛋白第一股”,当年最高市值超200亿。从2025年年初至今,锦波生物股价最大涨幅已超过100%,截至6月30日收盘,总市值为409.59亿。
作为创始人,杨霞的身家水涨船高。在《2025胡润全球富豪榜》中,杨霞凭借115亿元身家荣膺山西女首富。
钟睒睒通过养生堂对锦波生物的战略布局,不仅延续了其在大健康领域的资本版图扩张,更切入了当下生物科技赛道的黄金风口。
中国前首富,寻找新的增长路径
在风云变幻的中国商业版图上,钟睒睒无疑是极具传奇色彩的存在。从白手起家到登顶中国首富,他缔造的财富故事一度成为商界佳话。2021年10月,钟睒睒以3900亿元的个人财富首次登顶胡润百富榜,成为中国首富,此后蝉联数年。
这一财富神话的背后,与两家公司的资本版图密不可分——钟睒睒的财富高度集中在农夫山泉和万泰生物,其对这两家公司的持股比例均达到绝对控股。
2020年是钟睒睒资本版图的关键年份:4 月万泰生物在上交所上市,迎来 26 个涨停后市值飙升至近 600 亿元;同年9月,农夫山泉正式在港交所上市,总市值一度超4000亿。然而资本市场潮起潮落,近年农夫山泉与万泰生物业绩双双承压,昔日增长神话面临挑战。
在过去的2024年,农夫山泉历经了多番舆论风波,其瓶装水基本盘业务开始动摇,农夫山泉瓶装水的销售额大幅下滑21.3%至159.5亿。反映在营收上,2024年农夫山泉实现营业收入428.96亿元,同比增幅仅为0.5%;实现净利润121.23亿元,同比增幅仅0.40%。
万泰生物的业绩曲线则呈现更剧烈的波动。根据万泰生物的年报,自2022年公司的营收达到百亿的高峰后,便开启下滑模式。公司2024年营业收入22.45亿元,同比2023年下降59.25%;归属于上市公司股东净利润1.06亿元,同比下滑91.49%。
而此时,在重组胶原蛋白领域异军突起的锦波生物,以亮眼的业绩表现,成为了钟睒睒布局未来的关键落子。
拉长时间线来看,锦波生物的业绩已连续数年实现高速增长。2024年,锦波生物的收入、归母净利润分别为14.43亿元、7.32亿元,分别同比增长了84.92%、144.27%。
2025年第一季度,公司实现营收3.66亿元,同比增长62.51%;归母净利润1.69亿元,同比增长66.25%;扣非归母净利润1.67亿元,同比增长70.92%。

来源:百度股市通截图
值得注意的是,亮眼业绩或只是吸引钟睒睒入局的敲门砖,战略协同才是双方的最终目的。
锦波生物直言,“公司在重组人源化胶原蛋白领域处于国际领先水平,是目前该领域唯一一个实现植入级三类医疗器械技术突破并完成产业化的企业。目前,公司急需通过战略合作建设大规模工业化生产体系,建立面向更大范围消费者的推广、销售、渠道管理体系。”
而养生堂旗下两家上市公司农夫山泉和万泰生物,分别是中国饮用水及饮料领域的龙头以及中国第一家自主研发出 HPV 疫苗的公司,其拥有成熟的大规模工业化生产体系、体系化的消费品商业化路径和完善的市场渠道建设和维护能力,同时又具备对严肃医疗产品从研发到规模化生产的深刻理解和成熟经验。
简言之,锦波生物与养生堂的合作,将产生业务协同效应:前者借后者成熟的工业化生产体系和市场渠道,突破产能与商业化瓶颈;后者的业务同样涉及生物制药及化妆品领域,入股后可借此在重组胶原蛋白市场发力。
一直以来,钟睒睒以养生堂有限公司为核心平台,持续持续寻找大健康领域有潜力的企业进行投资布局,延伸投资触角。在钟睒睒的投资矩阵里,私募基金也是一块重要拼图。
早在2010年,养生堂有限公司就投资了浙商基金,同年10月正式开业运营,股东方除了养生堂,还包括民生人寿保险股份有限公司、浙商证券股份有限公司。2021年,“关子私募基金管理(杭州)有限公司”完成备案登记,该私募由养生堂有限公司全资控股,其实际控制人正是钟睒睒。
最新的一幕是,6月30日,if椰子水母公司IFBH在港股上市,道合承光私募出现在股东名单中,而钟睒睒持有该私募30%或以上股权,又一次展现其资本布局的新动作。
从消费端的水饮,到生物医药的疫苗,再到私募投资,钟睒睒以养生堂为支点,持续打造了多元且精准的投资网络。未来,伴随市场与消费需求更迭,他或将延续投资策略,拓展财富帝国的边界。


评论