今天,《矿业汇》为大家整理编辑了露天矿山建设生产常见安全隐患的排查与处置方法,希望能给大家带来帮助。

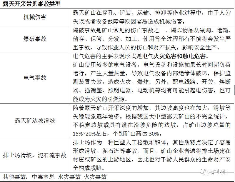
一、露天开采常见事故类型

二、采剥作业安全要求
(1)安全平台宽度不宜过窄,一般留有15~25m为宜。
(2)设置接滚石平台。当采用陡帮扩帮作业时,一般每隔60~90m高度应布置一个接滚石平台,其宽度为20~25m,以防止扩帮滚石威胁下部正常采剥作业。
(3)分区扩帮。扩帮剥离与正常剥离应分区作业,如在同一区段应交错作业,根据扩帮高差大小不同,水平错开距离一般应大于200m。
(4)定向爆破。扩帮采用定向爆破,使爆破方向不转向采空区一侧,以防止扩帮爆破滚石威胁下部正常采剥作业安全。严禁两个相临的组合台阶同时进行爆破。
(5)保证运输作业安全。陡帮采剥阶段,如上部扩帮作业,不允许有运输设备等通过。

三、穿孔作业隐患排查与处置
01安全检查
(1)钻机在较大的坡度上行走(大于15°)必须放下钻架,采取防倾覆措施;在输电线下面通过时必须放下主架。
(2)钻机与下部台阶接近坡底线的电铲不同时作业。
(3)操作人员在主架上处理故障或进行正常维护时,必须佩戴安全带。
02安全处置
(1)钻机稳车时,应与台阶坡顶线保持足够的安全距离。千斤顶中心至台阶坡顶线的最小距离:台车为1m,牙轮钻、潜孔钻、钢绳冲击式钻机为2.5m,松软岩体为3.5m。钻机作业时,其平台上不应有人,非操作人员不应在其周围停留。钻机长时间停机,应切断机上电源。
(2)钻机靠近台阶边缘行走时,应检查行走路线是否安全;台车外侧突出部分至台阶坡顶线的最小距离为2m,外侧突出部分至台阶坡顶线的最小距离为3m。
(3)钻机移动时,机下应有人引导和监护。行走时,司机应先鸣笛,履带前后不应有人;不应90°急转弯或在松软地面行走;通过高、低压线路时,应保持足够安全距离。钻机不应长时间在斜坡道上停留;没有充分的照明,夜间不应远距离行走。
(4)移动电缆和停、切、送电源时,应严格穿戴好高压绝缘手套和绝缘鞋,使用符合安全要求的电缆钩。钻机发生接地故障时,应立即停机,同时任何人均不应上、下钻机。

四、爆破作业隐患排查与处置
01爆破作业前的准备
(1)准备好装药的工具及器具。
(2)了解天气情况。
(3)做好爆破前相关方面的联系工作。
(4)做好警戒工作。
(5)炮孔的验收:炮孔是否达到设计要求,有无偏斜;有无堵孔、卡孔现象,硐室有无坍塌的危险;炮孔内是否有水。
经检查后,如发现炮孔内存在问题,必须处理完毕后,方可装药起爆。
02爆破作业的安全管理及检查
(1)各级领导要把爆破作业列入安全生产的重要议事日程,加强监管,并有专人负责,爆破作业要有专人指挥。
(2)建立健全爆破作业的各项安全管理制度,并严格执行。
(3)认真组织爆破员的培训,提高他们的综合素质,并持证上岗。
(4)加强爆破材料的管理,严格执行发放制度。每次爆破后,爆破员必须及时将剩余爆破器材退库。
(5)爆破作业必须按审批的爆破设计书或爆破说明书进行。
(6)必须建立爆破信号系统,做好警戒工作。按时间顺序先发出预警信号,开始清场;清场完毕后,确认人员、设备等撤离爆破警戒区,警戒的距离必须留有充分的安全系数,所有警戒人员到位,具备安全起爆条件时发出起爆信号,准许起爆人员起爆;安全等待时间(一般不得小于5 min,特殊情况由设计确定)过后,检查人员进入爆破警戒范围内检查,确认安全后,发出爆破警戒解除信号。
(8)爆破作业地点有下列情形之一时,禁止进行爆破作业:
①未严格按《爆破安全规程》要求做好准备工作;
②有边坡滑落危险;
③爆破参数或施工质量不符合设计要求;
④危及设备或建筑物安全,无有效防护措施;
⑤危险区边界上未设警戒;
⑥作业地点涌水危险或炮眼温度异常;
(9)禁止进行爆破器材加工和爆破作业的人员穿化纤衣服。
(10)爆破后,必须对现场进行检查并填写爆破记录。
03盲炮处理
在爆破工作中,由于各种原因造成起爆药包(雷管或导爆索)瞎火拒爆和炸药未爆的现象叫做盲炮,包括残爆和拒爆。处理盲炮必须遵守以下规定:
(1)处理盲炮前应由爆破领导人定出警戒范围,并在该区域边界设置警戒,处理盲炮时无关人员不准许进人警戒区。
(2)电力起爆发生盲炮时,应立即切断电源,及时将盲炮电路短路。
(3)不应拉出或掏出炮孔和药壶中的起爆药包。
(4)盲炮处理后,应仔细检查爆堆,将残余的爆破器材收集起来销毁;在不能确认爆堆无残留的爆破器材之前,应采取预防措施。
(5)盲炮处理后应由处理者填写登记卡片或提交报告,说明产生盲炮的原因、处理的方法和结果、预防措施。

五、铲装作业隐患排查与处置
01铲装作业安全检查
(1)同一平台作业的两台以上的挖掘机及相邻两阶段同时作业的挖掘机间的距离必须满足《金属非金属露天矿山安全规程》的规定。
(2)挖掘机在作业平台的稳定范围内行走。
(3)挖掘机、前装机铲装作业时,禁止铲斗从车辆驾驶室上方通过。
02铲装作业安全处置
(1)挖掘机汽笛或警报器应完好。进行各种操作时,均应发出警告信号。夜间作业时,车下及前后的所有信号、照明灯应完好。
(2)挖掘机作业时,发现悬浮岩块或崩塌征兆、盲炮等情况,应立即停止作业,并将设备开到安全地带。
(3)挖掘机作业时,悬臂和铲斗下面及工作面附近,不应有人停留。
(4)装车时铲斗不应压碰汽车车帮,铲斗卸矿高度应不超过0.5m,以免震伤司机,砸坏车辆。
(5)不应用挖掘机铲斗处理粘厢车辆。
(6)两台以上的挖掘机在同一平台上作业时,挖掘机的间距:汽车运输时,应不小于其最大挖掘半径的3倍,且应不小于50m;机车运输时,应不小于二列列车的长度。
(7)上、下台阶同时作业的挖掘机,应沿台阶走向错开一定的距离。
(8)挖掘机通过电缆、风水管、铁路道口时,应采取保护电缆、风水管及铁路道口的措施;在松软或泥泞的道路上行走,应采取防止沉陷的措施;上下坡时应采取防滑措施。
(9)挖掘机上下坡时,驱动轴应始终处于下坡方向;铲斗应空载,并下放与地面保持适当距离;悬臂轴线应与行进方向一致。
(10)挖掘机运转时,不应调整悬臂架的位置。



评论