文 | 猎云网 孙媛
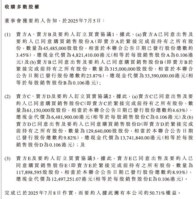
7月17日,香港上市公司中国新经济公布公告称,获买方Longling Capital Ltd提出以每股0.106港元,向中国新经济的5名卖方收购逾6.69亿股,共约50.71%股权,涉资共多达7093.24万港元。
每股要约股份的现金价格,较7月4日最后收市价0.089港元溢价约19.1%。
同时,由于买方购入股份已超过全面收购触发点,因此以同价向中国新经济提出全面收购,涉及代价6938.14万港元。

来源:中国新经济公告
而买方Longling Capital Ltd,正是由美图创始人兼“投资大佬”蔡文胜最终实益拥有。
此外,从公告可知,蔡文胜拟维持中国新经济的上市地位,并维持公司现有上市及非上市股本投资业务。
公开资料显示,中国新经济投资有限公司是主要从事投资控股的香港上市公司,成立于2010年2月1日,注册于开曼群岛,于2011年1月6日在港交所上市。
该公司通过两大分部运营: 上市证券分部 投资中国内地、香港、澳门及台湾的上市企业,重点关注低碳能源、互联网等新兴行业,寻求长期资本增值;非上市证券分部 从事私募股权投资,包括对非上市企业的股权投资。
公告披露次日,中国新经济投资于7月18日上午九时起在联交所恢复买卖,开盘价为0.5港元/股,较7月4日最后收市价0.089港元上涨近462%,截至目前,股价有些许回落,为0.485港元/股,涨幅达444.94%。
按照目前股价来看,蔡文胜以0.106港元/股购入,其所持股份账面浮盈超357%。

来源:百度股市通
值得注意的是,这是近一个月内蔡文胜出手的第二家香港上市公司。
早在6月24日,香港上市公司中国金融租赁集团有限公司亦发布公告称,原股东林树松及首都创投已向要约人Longling Capital Ltd转让合计1.21亿股股份,占公司总股本约34.96%,总代价为4608万港元。
同时这笔交易也导致要约人触发强制性全面收购要约义务,要约价为每股现金0.38港元,预计涉资约8574万港元。
无独有偶的是,中国金融租赁集团有限公司的公告中也明确表示,蔡文胜不仅将维持该公司现有上市及非上市股本投资业务,同时还剑指“建立资产管理平台,投资于中国香港的科技孵化公司以及参与早期股权投资,加大投资人工智能、Web 3.0产业、数字资产金融产品。”
而中国金融租赁集团有限公司在投资案例的分布上,覆盖的投资领域包括建筑、矿业、边缘计算和AI、VR及数码娱乐等。
而这些投资履历恰好可以成为蔡文胜涉足人工智能、Web 3.0产业、数字资产金融产品的基础,继而朝着“世界级的投资控股集团”进发。
再到现在控股中国新经济,无疑是其立足香港,进行投资版图的再扩大。
事实上,在此次收购之前,蔡文胜从香港再出发,早有端倪可循。
去年11 月,他曾在香港对媒体表示,未来内地一定也会拥抱 Web3,甚至重新开放数字货币交易。那篇报道称他是香港 Web3.0 影响力领袖人物。
再到今年5月,他更是豪掷6.5亿港元购入“天后商厦”,并将其更名为“CAI大厦”,定位为AI-WEB3孵化器,并以此为支点再次“创业”。
现在,从孵化到投资,蔡文胜显然提速了。


评论