文|角研社 凜祢
8月15日,《浪浪山小妖怪》以8.079亿元累计票房,登顶中国影史二维动画电影票房冠军。8月16日,电影票房突破9亿元大关,挺进内地影史国产动画票房总榜前十位。
随着口碑持续出圈,目前猫眼专业版等平台已上调《浪浪山小妖怪》票房预估到17亿元。
除了票房成绩,《浪浪山小妖怪》的联名合作,也为品牌方带来了不错的销售业绩。以桑尼森迪(Sunny&sandy)为例,售价69元端盒六只装的“明盒”,截止目前在抖音单店已售超10万笔。在这部国创电影之前,该品牌与《哪吒之魔童闹海》的联名“明盒”在同店的销售量是78.8万笔。
上影元《浪浪山小妖怪》的IP运营开始在电影上映前,一方面是超300款自研衍生品在电影上线同期上线,另一方面是IP联名和授权产品相继上线。对外的授权与营销方面,与卡游、友游、极梦岛XTOPiA等品牌合作推出了不少联名产品,这些产品都有不错的成绩。

(电影上映前公布的联名合作)
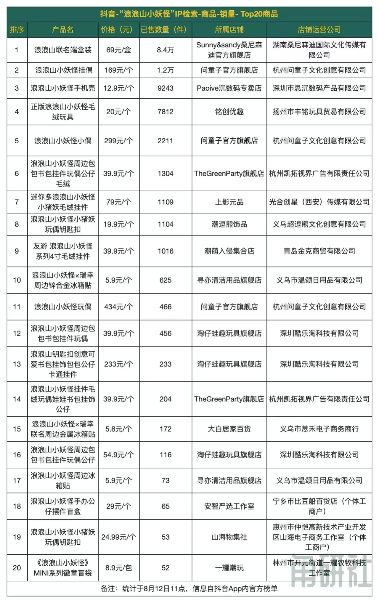
在抖音商城以“浪浪山小妖怪”为关键词进行检索,检索出来各种在售的影片相关产品,角研社整理了其中除影片代金劵之外的商品,按平台给出的销量前TOP20,列成表格,并附上商品所属店铺及其运营公司信息,如下:

天猫-动漫周边热销品牌榜
动漫周边热销品牌榜,是天猫根据品牌近7天累计在平台成交的金额进行排序的榜单,共有19家官方店铺上榜,其中除了潮玩品牌店铺外,还有4家游戏IP旗舰店、2家角色形象IP旗舰店、1家动画IP旗舰店。

上榜的4家游戏IP旗舰店分别是“明日方舟旗舰店”、“原神旗舰店”、“宝可梦官方旗舰店”、“光与夜之恋旗舰店”,店内在售的游戏IP衍生品覆盖了徽章、挂件、立牌、手办、画集等各种品类。
其中由上海木鸢网络运营的“明日方舟旗舰店”排名最高,是第五名,店铺中卖得最好的产品是「盲盒亚克力挂件-通行认证7.0」,25元1个卖了超2万笔。而在这些游戏IP店铺中,销量最好的单品是排名第七的“原神旗舰店”中的「原神主题系列角色徽章 」,涉及了达达利亚、钟离、魈等58位游戏角色,单价12元1个,卖了超10万单。

两家角色形象IP旗舰店是由三丽鸥公司自营的“三丽鸥官方旗舰店”,和由阿里巴巴运营的“吉伊卡哇官方旗舰店”。这两家店铺排名都很高,分别在第三名和第六名。
在“三丽鸥官方旗舰店”中最受欢迎的角色形象是HelloKitty和美乐蒂,店铺热销前三均是她们的衍生产品。其中一款大脸双肩背包采用了毛绒材质,可爱又实用,单价369元1个,卖了超5000单。
“吉伊卡哇”是日本的一个角色形象IP,衍生的短漫与动画都十分受国人喜爱,2024年10月阿里巴巴拿了“吉伊卡哇”在中国大陆的独家代理权,进行对外授权和IP衍生品发售。目前,店铺中卖得最好的是乌萨奇相关的一款毛绒挂件,119元1只卖了超3万单。
唯一一家动画IP旗舰店是“罗小黑旗舰店”,由天津中文光之影文化传媒有限公司运营。这家公司与“罗小黑”IP的创作公司寒木春华,均为中文在线集团控股。

这家店铺是家9年老店,但却是天猫动漫周边热销品牌榜的新面孔,随着《罗小黑战记2》动画影片的热映,才冲上了榜单第八位。店铺中销售的产品覆盖毛绒玩偶、徽章立牌、居家日用、盲盒手办、数码3C等品类。
榜单上售卖罗小黑IP衍生品的不止这一家店铺,还有许多获得了IP正版授权的潮玩店铺,如“goodsmile官方旗舰店”、“玩乐主义旗舰店”、“共鸣旗舰店”。

而在潮玩品牌官店中,“泡泡玛特旗舰店”、“万代官方旗舰店”、“名创优品官方旗舰店”排名最高,包揽第一、第二和第四名。
“泡泡玛特旗舰店”内卖得最好的除了69元一次的天猫抽盒机外,还有SKULLPANDA、DIMOO这两个自有IP的手办盲盒,其中DIMOO正在与迪士尼IP联名。
其他潮玩店铺的热销前三产品也大多是IP联名产品,包括《高达》《航海王》《蜡笔小新》《小马宝莉》等动画IP,和《碧蓝航线》《Fate/stay night》《全面战争:战锤》等游戏IP,还有“初音未来”、“WAKUKU”等角色形象IP以及《盗墓笔记》等网文IP。
淘宝-IP品牌店铺榜热卖榜
IP品牌店铺榜热卖榜,是淘宝根据店铺在平台近30天累计成交的金额进行排序的榜单。角研社整理了榜单中TOP15的店铺及店铺内TOP3销量产品信息。

15家店铺与45款热销产品中,有6家游戏官店及相关的8个游戏IP,分别是“拳头游戏旗舰店”与《英雄联盟》、“暴雪旗舰店”与《魔兽世界》、“王者荣耀旗舰店”与《王者荣耀》、“白荆回廊旗舰店”与《白荆回廊》、“冲呀饼干人王国旗舰店”与《冲呀!饼干人:王国》、“灵犀互娱官方旗舰店”与《忘却前夜》《旅行青蛙》《三国志幻想大陆》。
游戏店铺中,由上海锐拳商贸有限公司运营的“拳头游戏旗舰店”,与由上海枫泊电子商务有限公司运营的“暴雪旗舰店”排名最靠前,排在第三名与第四名。店铺产品还是以徽章、挂件、手办等品类为主,其中「英雄联盟LOL 双城之战系列 角色双闪徽章」最受欢迎,采用金克丝、蔚、凯特琳等6个角色的形象外观,卖了上万单。
榜单上的动画IP产品也不少,主要集中在“环球影业旗舰店”、“TAPIOCA旗舰店”、“东映动画旗舰店”这三家店铺,其中“环球影业旗舰店”背后的运营公司是阿里巴巴。
店铺内TOP3产品涉及的动画IP包括《驯龙高手》《小黄人》《文豪野犬》《FREE男子游泳部》《银魂》《数码宝贝》《航海王》《哭泣的少女乐队》。
位于榜首的“问童子旗舰店”也与今年暑期档热映的动画电影《浪浪山小妖怪》合作,联名挂偶卖出了超1万单。

排在第二名的“sonnyangel旗舰店”,是日本Dreams公司旗下潮玩品牌Sonny Angel在中国淘宝设立的线上店铺,由子公司多丽梦(深圳)国际贸易有限公司运营。店铺中卖的最好的是「车载娃娃趴趴天使可爱盲盒」,单个售价70元,卖了超5万单。品牌与贴贴家族、Mofusand联名的毛绒公仔和摆件盲盒也很畅销,分别卖了超1万单和超9000单。
许多公司在获得IP授权后会在线上平台开设IP旗舰店,销售IP周边产品,如北京小资科技有限公司运营的“哈利波特旗舰店”、上海新创华文化运营的“初音未来旗舰店”,店内的产品也都卖得不错。
抖音-公仔爆款榜
接下来看看抖音的公仔爆款榜。
公仔爆款榜,是抖音基于平台近30天的真实销售额进行排序后得到的榜单。角研社基于这个榜单整理了TOP10爆款产品的所属店铺及其背后的运营公司。

这10款爆款产品可以分为三大类,配件公仔、毛绒制品、娃衣。其所属店铺也大多是由商行、百货店或个体工商户来运营。
配件公仔小小的一个,可以用作挂件、摆件或搭配其他玩具产品。虽然榜单上只有两款,但排名很高,分别在第一名和第五名。
排在榜首的配件公仔所属于“私佳杂货铺”,产品内有21种款式,都是IP形象公仔。其中以“蜡笔小新”IP形象的公仔为主,并夹杂着一些“小黄人”、“HelloKitty”IP形象产品,30天内单平台热销超7000件,蝉联公仔爆款榜榜首11天,目前各款均处于缺货状态。
排在第五名的配件公仔所属店铺叫“忘崽DIY手作个体店”,其背后的运营者是海口龙华区甜崽崽百货商行。这款公仔没有标注款式,但从商品评价区分享的返图来看,有小牛、小狗、小兔等动物形象产品,还有“蜡笔小新”、“三丽鸥”等IP形象产品,已经累计卖出了超3万单。
榜单的毛绒制品可以细分为棉花娃娃、毛绒公仔挂件与毛绒公仔摆件。

(玲娜贝儿与HelloKitty玩偶图截自商家宣传图,LABUBU玩偶图截自商品评论区)
“米萌贝贝”店铺的松饼棉花娃娃是榜单上唯一一款棉花娃娃,均价100元,30天内热销超2000件,累计销量超1.9万单。毛绒公仔挂件大多都是IP形象产品,包括迪士尼系列“玲娜贝儿”IP和三丽鸥“HelloKitty”IP。毛绒公仔摆件也有复古风格的玩偶和“LABUBU”IP外形的玩偶。
由个体工商户经营的“Suda精品小店”店内也有一款产品上了公仔爆款榜,但不是公仔,是公仔娃衣,用了“LABUBU”拍娃衣宣传图。


评论