文 | 娱乐资本论 Claire
lululemon 正在经历一场身份危机。
“这种衣服在h&m、zara也能买到,甚至更便宜、更好看。如果是为了买品牌,还是老款 scuba 和 define 比较香。” 当初一条“小黑裤”火遍全球,一己之力推动瑜伽服成为街头时尚单品,到如今押注男装、鞋履却不被消费者买账,许多 lululemon 忠实消费者表示“越来越看不懂了,像一个快时尚品牌”。
成为比肩Nike、Adidas的运动服饰三巨头后,全品类转型是 lululemon 最近几年战略部署的重中之重。但从目前的市场反馈来看,lululemon 的新品类暂时没有出现明星产品,王牌的瑜伽业务线也遭受了越来越多外部力量的冲击。
资本市场对此早有感知。开年至今,lululemon 股价下跌超55%,创6年来新低。

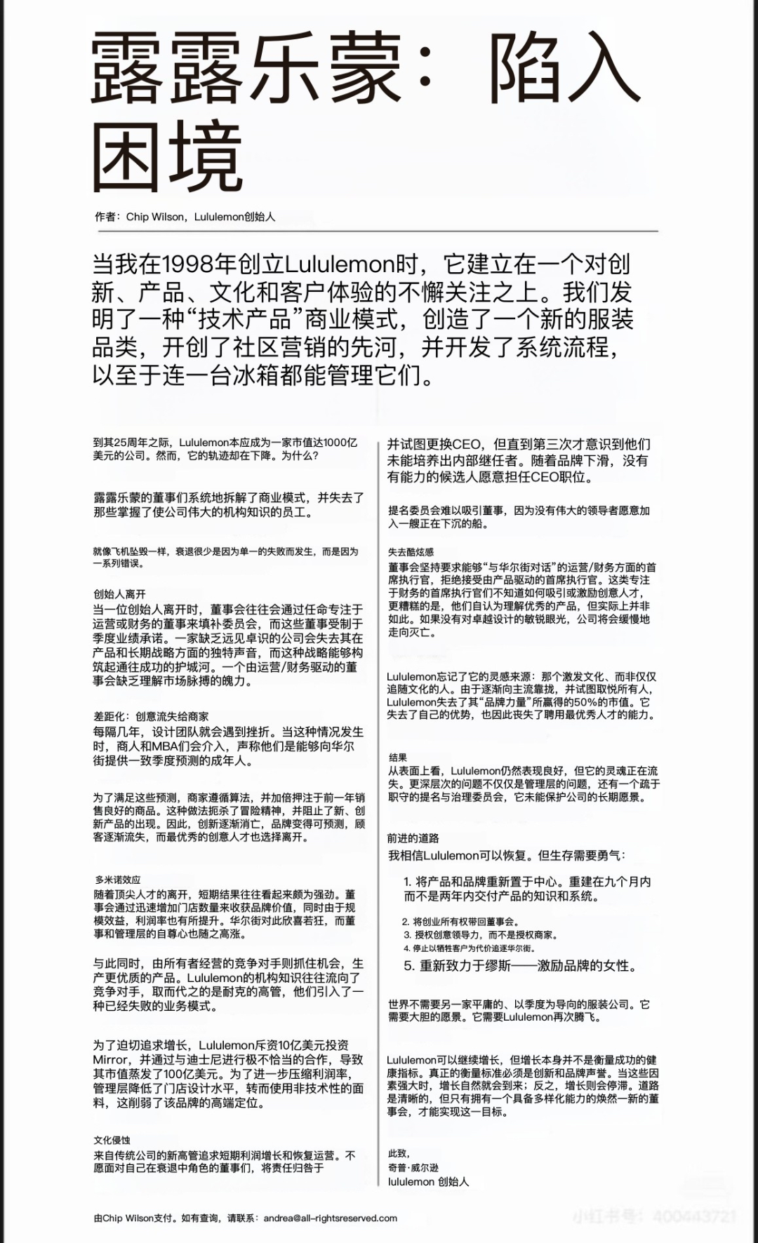
几天前,创始人Chip Wilson 亲自用一封题为《lululemon:急速俯冲》的公开信,将 lululemon 持续一整年的窘迫推向高潮。
Wilson 自费将这封措辞激烈的信件登上华尔街日报,直言 lululemon 面临设计停滞、生意至上、文化迷失等困境,警告品牌必须要破釜沉舟地进行“灵魂复兴”。


lululemon Q2财报显示,贡献25%增速的中国大陆市场,已经成为 lululemon 眼下仅存的业绩亮点。
但这也和中国市场激进的扩张策略不无关系:下沉市场疯狂开店,社媒营销贴全年不断,奥莱产品打折,推出低价电商款……有消费者对此打趣道,“我终于买得起lululemon了,网友却开始说它廉价。”
随之而来的,lululemon 在中国市场的领导力开始缩水,初露增长乏力的端倪。一部分消费者转向 alo yoga 等新兴品牌,也有部分消费者表示“仍在穿几年前的老款lulu”。
在剁椒Spicy 看来,lululemon 身份认同危机的背后,是两种商业逻辑的对抗。
这导致lululemon 过去引以为傲的 DTC 模式、时髦设计、精英定价、乃至品牌文化,都不得不面临一轮推翻重建。

Chip Wilson 在2015年卸任 lululemon 董事,随后十年与品牌的分歧愈演愈烈。
2024年1月,lululemon 官方发声明称,“创始人早已不能代表lululemon 的立场和利益。今日的 lululemon 也早已不是2015年 Chip 离开时的 lululemon。”

Chip Wilson时代的lululemon,核心客群是经济独立、高学历、爱运动的“Super Girls”,凭借超级大单品瑜伽裤迅速蹿红,以社区门店为纽带培养品牌粉丝的忠诚度。彼时,lululemon 门店“白天卖衣服、晚上办瑜伽课”,借着一场场社区瑜伽、沙滩瑜伽等落地活动,逐渐攀上了“女性精神领袖”的高峰。
现任CEO Calvin McDonald执掌下的lululemon,是一个更成熟、抗风险能力更强的商业模型——产品矩阵横跨跑步、网球、徒步、男装、鞋类等品类,不再只服务于城市“精英女性”。如今,国内签约贾玲、李宇春,巨幅户外广告和全年无休的KOL投放,让 lululemon成为近两年炙手可热的流量品牌。

图为贾玲参与lululemon 线下活动
从中国市场的视角来看,lululemon在中国签下贾玲时,网络声音毁誉参半——支持者认为贾玲可以激励更多女性参与到运动中来;反对者则多为 lululemon长期粉丝,认为贾玲等明星代言人的加入,宣告去中心化传播机制退出lululemon的历史舞台,过于大众化的传播弄丢了品牌时髦、真实、自我的身份标签。
究竟该不该引入代言人,恰恰折射出Chip Wilson与Calvin McDonald时代,lululemon底层存在的品牌理念之争:Chip Wilson信奉“创意导向”的品牌文化;Calvin McDonald则追求一条“增长导向”的标准化扩张路径。
截然相反的经营逻辑,让lululemon 在达到临界规模时遭遇了这场必经的困境。
“试图取悦所有人,失去女性力量;追求短期业绩,而非长期战略;机械化执行流程,创新力枯竭;品牌再也不cool了。”Wilson在公开信中罗列的弊端,也恰恰是 lululemon彻底完成大众化转型之前首先要解决的问题。

在剁椒Spicy 看来,Wilson痛批 lululemon “不再 cool ”了,与 DTC 模式有难分难解的关系。一直以来,DTC 模式推动 lululemon 一路跃升全球第二大运动品牌,如今却也成了 lululemon 增长遇阻的直接原因。
创立初期,lululemon凭借 DTC 模式写下了“不靠高昂营销费用打出品牌影响力”的商业神话,通过“社区门店”与瑜伽教练、瑜伽练习者形成强链接,让销售员作为 educator一对一传播品牌文化和产品优势。lululemon依此打造出一个“高复购+高毛利+低营销支出”的商业模型,踏上高速扩张之路。
当门店数量从北美数十家膨胀到全球780+家,这套机制的温度消失了。
而中国市场,便是DTC 模式“失去温度”的关键见证者之一:
3年前,“卷”文化兴起,互联网上充斥着年轻人打工压力、职场焦虑等种种负面情绪。lululemon成为当时网络文化的一股清流,“高收入白领辞职去lululemon当销售”的故事在社媒平台得到广泛关注。一时间,lululemon所象征的积极运动、专注自身的生活方式,令其成为年轻人所向往的精神乌托邦。
彼时lululemon 在中国开设80余家线下门店,而截止今年,该数字已经飙升至178家,且全面深入二三线城市。
结果可想而知,标准化的生意,容不下太多个性化服务。如今,lululemon 仍在努力为消费者带来线下瑜伽体验,但活动越做越大、到场明星达人越来越多,性质更偏向做“品牌形象”,而不是做“消费者关系”。

Align 十周年嘉年华系列活动中,李宇春等明星现场助阵
lululemon 小程序端仍不定期开放线下课报名通道,但许多消费者对此并不知情。显然,受制于不断增长的用户基数,品牌的线下活动也只能照顾到数量有限的客群。

lululemon小程序活动预约界面
更重要的是,尽管lululemon 仍然采用门店提成方式、不强调个人提成,但部分店员吐槽团队业绩压力越来越重。不知不觉间,销售们作为品牌educator 的职能被“架空”了,留给消费者的只有更加趋同、快消化的门店体验。
“入职之前的面试让我信心满满,能感受到公司想传播那种欢乐、高能量的品牌文化。员工折扣那些福利对我很有吸引力,‘边工作边健康’嘛。但入职后太累了,每天站8小时,叠裤子找衣服,被琐碎的工作驱动着连轴转。而且‘产品教育家’只是一个口号,年轻人谁买个衣服还想被教育。”lululemon 线下店某员工告诉剁椒 Spicy。
同时,在中国,越来越多消费者转向线上渠道,lululemon 爱好者 Astre 表示:“有一次新买的衣服洗出了问题,去找店员帮忙解决,态度不错。但当时店里顾客太多,被迫等了很久。现在我越来越习惯在小程序或者天猫下单,简单快捷。忙了一天下班之后不想再去店里人挤人,排队试衣服。”
究其原因,DTC模式,能让擅于讲故事的小体量品牌发光发热,未必适合高效运转的跨国巨头:近年来,Alo Yoga、Vuori 等新兴品牌效仿 lululemon 的早期打法快速崛起,用更灵活、更年轻的姿态抢走部分市场;反观 Nike,DTC 更大的作用在于削弱经销商话语权,通过更多直营店提升品牌的盈利能力,醉翁之意并不在于“社区亲密度”和消费者忠诚度。
剁椒Spicy认为,当 lululemon 成为下一个 Nike,坐拥近800家门店的品牌难以向消费者复刻早期的附加价值,导致 DTC 模式对经营成本端的压力更加凸显,对品牌端的赋能愈发微薄,最终反映为人们所看到的 lululemon 遭遇的一道身份难题:“文化不再、痛失灵魂”。

为了找到新的业务增长点,lululemon持续向男装、鞋类发力,但效果不及预期。

lululemon淘宝店内销量最高的一款运动鞋
2024年,Gap前创意顾问Jonathan Cheung入职lululemon,将 lululemon 产品大众化带向了高潮,也让lululemon的产品定位遭到更大质疑。
剁椒Spicy 观察,lululemon 北京某线下门店中陈列着不少宽松版型的卫衣,棉质面料的印花T恤,无论从版型还是面料来看,都与人们印象中 Wilson 时代以紧致、修身著称的 lululemon 相去甚远。
“这种衣服在h&m、zara也能买到,甚至更便宜、更好看。如果是为了买品牌,还是老款 scuba 和 define 比较香。” Astre 说。
一味向泛运动品类扩张却反响平平的同时,lululemon 在过去最拿手的女装瑜伽服品类也鲜有创新,且逐渐被 Alo 等新兴运动品牌、甚至H&M等快时尚品牌瓜分市场。
早年间,lululemon 凭借自主研发的Luon 面料和独到剪裁,用一条火遍全球的“小黑裤”奠定了“瑜伽裤之王”的地位。随后,lululemon 又创作出 Define Jacket、Align Pants 等爆款,成为时尚达人们衣橱必备的潮流品牌。
最近,H&M 新推出的 DryMove 系列瑜伽裤,面料成分、版型均与 lululemon 产品非常相似,但售价仅为199元,约为 lululemon 的四分之一。在 H&M 北京世贸天阶店内,一块区域专门划分给了瑜伽裤、运动内衣等健身系列,押宝瑜伽服赛道的决心显而易见。

很大程度上,lululemon 就是推动瑜伽服时尚化、精英化的赛道开创者。但令人遗憾的是,曾经独占“运动科技美学”鳌头,如今 lululemon 的王牌产品遭到多面围攻,先发优势不复存在,核心竞争力正在快速被市场稀释。
“define 好看有什么用啊,现在烂大街了,穿出去很容易撞衫。” “来来去去都是那几个款,审美疲劳,越来越不知道买什么。”小红书上,许多 lululemon 多年拥趸,被迫转向新的品牌。
2018年前后,Wilson曾在个人网站写道:“lululemon如今基本没有真正的创新,只是在过去的创新成果上堆砌时尚元素。长此以往,品牌必然会沦为利润率低下的普通时尚服饰企业。”过去几年中,Wilson常有关于lululemon加大自有面料研发、关注技术线的提议,但声音被淹没在品牌全品类的急速扩张中。
从越来越粗放、扩张的产品矩阵来看,lululemon 现任团队选择坚定走向大众市场。但这带来一个新的问题,作为一个大众化品牌,lululemon的定价是不是过高了?
剁椒Spicy 观察,作为百亿美金三巨头之一,与Nike、Adidas 相比,lululemon 的定价普遍高出 30%–50%。下图所示,在三者均未构建明显护城河、竞争力相当的网球裙赛道,lululemon 热销连衣裙均价1000+,半裙700+;Adidas 长裙600+,半裙500+;Nike 最热销的一款网球连衣裙原价499,双十一折后仅269元。

依次为lululemon、Adidas、Nike
全球700+门店、全品类布局、百亿美元俱乐部、快消式管理……与耐克阿迪双巨头越来越相似,坐上同一张牌桌的lululemon,仍然流连于过去小众品牌的定价标准。可是,随着高溢价再难像过去一样为消费者带来强烈的身份认同,巨大的价差将越来越难被消费者接受。
左手设计,右手定价,共同构成摆在lululemon 面前的第二道身份难题:在时髦产品和大众价位之间,lululemon 需要尽快找到一个新的卡位。

Wilson 曾经虚构出一位自律、平衡、热爱生活的“Super Girl”,使之成为全球中产女性的“精神图腾”,唤醒人们对 lululemon 所代表的“理想生活”的由衷向往。
但如今,从瑜伽垂类走向大众运动,lululemon 旧人设已死,新人设迟迟未立。
选择迎合吃超级食物、锻炼魔鬼身材的“Super Girl”还是践行“热汗生活”的普通大众,对“lululemon 2.0”来说是一件见仁见智的事,但眼下人设的尴尬空白也是实打实的——当消费者失去圈层归属感,不仅瑜伽服品类复购带来阻碍,也拖缓了非核心品类被市场熟悉并买单的进程。
目前,lululemon 将深耕会员体系作为对品牌人设缺失的补救措施之一。
最近一年,lululemon 持续推进 DTC 会员体系升级,包括分级权益体系重构、第三方生态整合和数字化体验深化。顾名思义,为了弥补线下店铺扩张的负面影响,lululemon 发力线上,为会员提供更丰富的健身课程等相关内容,以此完善品牌的会员体系,在消费者与品牌之间寻找新的、稳定的、有温度的情感绑定。但目前来看,这套体系还没完全跑通,提振用户消费粘性和忠诚度的能力仍然是个未知数。
如Wilson 在公开信中所指出的“lululemon 不再理解社区,也不再理解消费者”,DTC会员体系升级或许只能起到锦上添花的作用,重建一个像“Super Girl”一样的精神锚点,才能让 lululemon 社区恢复往日活力。
眼下,lululemon 必须回答一个更根本的问题:在“全民运动”时代,它还能代表怎样的理想生活?


评论