文丨财联社 林坚
锦龙股份年内第五次拍卖结果出炉。
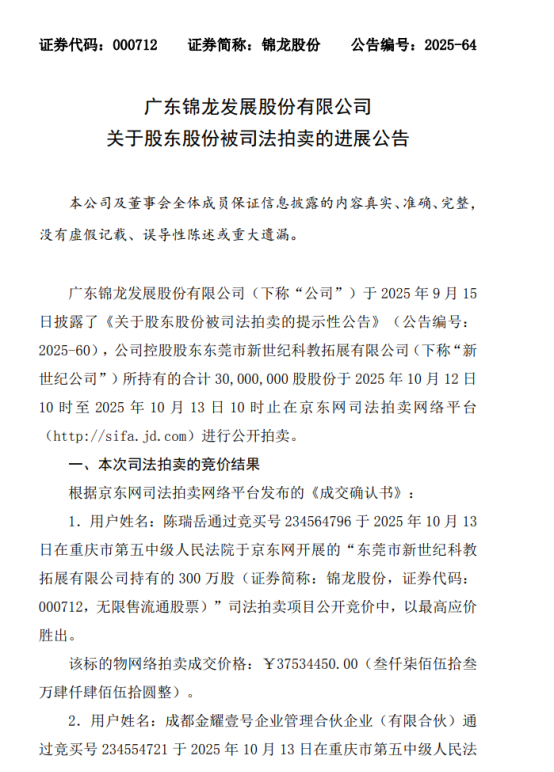
根据公司最新公告,股东新世纪公司所持的3000万股司法拍卖今日落槌,共拆分为10个300万股标的。本次10个标的对应合计成交金额约3.76亿元,而起拍价合计为3.14亿元,整体溢价率达19.75%。

锦龙股份发布拍卖结果公告
谁拿下了这3000万股?共有四个主体。成都金耀壹号企业管理合伙企业(有限合伙)合计2.62亿元共竞得7个标的,合计持有锦龙股份2100万股,占本次拍卖总股份数的70%;自然人陈瑞岳以3753.45万元竞得300万股;自然人王梅耳以3683.45万元的成交价竞得300万股;自然人史幼君以3893.45万元的成交价竞得300万股。
其中,成都金耀壹号企业管理合伙企业(有限合伙)是新面孔,公司成立于今年2月21日,注册地位于中国(四川)自由贸易试验区成都高新区。从股权结构来看,该企业由深圳前海至邦实业投资有限公司(持股55.82%)、泸州老窖旗下四川金舵投资有限责任公司(持股44.06%)以及执行事务合伙人金惠红湖(深圳)企业管理有限公司(持股0.12%)共同出资组建。其中,四川金舵投资作为泸州老窖集团的核心投资平台。
根据锦龙股份截至2025年6月末的前十大股东数据,成都金耀壹号此次竞拍成功后,有望成为其第五大股东。
陈瑞岳、王梅耳都曾出现在别的法拍项目中,算是“常客”。比如陈瑞岳就参与过卓翼科技、农尚环境等项目股权拍卖;王梅耳参与过德展健康、万通发展、恒润股份等项目股权拍卖。

图为3000万股拍卖详情
结合近期拍卖情况,关于锦龙股份多次拍卖,至少有三个关注点。
一是,“职业竞拍人”多次现身成为看点。今年8月的拍卖中,参与竞买的6位人士中也有多位是A股法拍市场的常见面孔,例如陈学赓、张寿春、顾斌以及魏巍等。
对于为何锦龙股份这部分股权受到追捧,一部分原因与7月以来券商股持续上涨,配置价值得到共识有关。记者以锦龙股份起拍价及拍卖股数进行简单测算,竞买人浮盈20%~30%在预期之内。有观点认为,早年牛散参与法拍的核心逻辑是“豪赌重组”,但近年来策略已转向“快进快出”,这种短线套利正成为主流策略之一。
二是市场对锦龙股份该部分股权的关注度超出预期。本次拍卖出价激烈,本次法拍共吸引75人次报名,合计出价726次,其中单个标的出价次数在62次至94次不等。拍卖原定于10月13日10点结束,最终延迟了近两个小时结束。
此前锦龙股份股权已在年内2月、4月、7月、8月分别进行了拍卖,新世纪公司占四次,含两次流拍。其中,8月的竞拍也颇为激烈。彼时拍卖延时近3小时,17个标的获得竞买人累计出价531次,有8个标的在1小时内结束拍卖,有7个标的在第2个小时内结束,另有2个标的出价过程持续近3个小时。
根据司法拍卖规则,当竞价时间截止前有竞买人出价时,系统会自动延长竞价时间(通常为5分钟或10分钟/次),直至无新出价为止。本次近两小时的延迟,进一步说明在拍卖临近结束阶段,仍有投资者持续参与报价。

图为拍卖平台所示拍卖情况,3000万股被拆成300万股等份的十个标的。
三是后续拍卖有哪些可以关注?目前来看,年内第六次拍卖已在路上。时间是今年10月27日起,为期1天,股份被拆分为4个标的,分别为300万股、300万股、300万股、450万股,合计1350万股,占新世纪持股比例7.67%,占锦龙股份总股本1.51%,对应起拍价为3018.75万元、3018.75万元、3018.75万元、4528.13万元,起拍价合计为1.36亿元。
两次拍卖合计4350万股均由重庆市第五中级人民法院执行,是对新世纪公司前期已质押予重庆国际信托的无限售流通股所采取的执行措施。
市场当前关注的焦点在于,后续1350万股股份拍卖是否会延续本次的激烈竞价态势,此前参与竞买的成都金耀壹号以及若干职业竞拍人是否会继续参与。
来源:财联社


评论